
为深入贯彻党的二十届三中全会以及习近平总书记关于发展新质生产力、推进新型工业化的重要论述和对江苏工作重要讲话重要指示精神,坚定不移地把推进企业技术创新作为主攻方向,让企业在科技创新与产业创新融合中更好发挥主导作用。深化工业设计与数字技术、科技创新及高端制造领域的协同发展,对提升产业核心竞争力,提升工业设计创新能力,加快赋能制造业高质量发展具有重要的战略意义。这既是推动科技创新与产业创新深度融合的必然选择,也是推进新型工业化、加快建设制造强省的内在要求。
2025年“紫金奖·工业设计大赛”以“智造新维度,设计新动能”为指导思想,紧密围绕省委省政府关于建设先进制造业集群的战略规划,重点围绕“1650产业体系”开展。通过搭建专业赛事平台,整合工业设计领域的产业资源、人才优势和创新要素,应用先进技术,结合工业文化元素,融入绿色和可持续发展理念,充分激发设计创新潜能,实现设计与制造的深度结合,为江苏制造业的高质量发展提供新动能。
主办单位:中共江苏省委宣传部、江苏省工业和信息化厅
2025年8月-12月
大赛分为两个组别:工业设计产品组、工业设计作品组。
工业设计产品组:主要由制造企业、省级以上工业设计中心报送优秀工业设计产品。
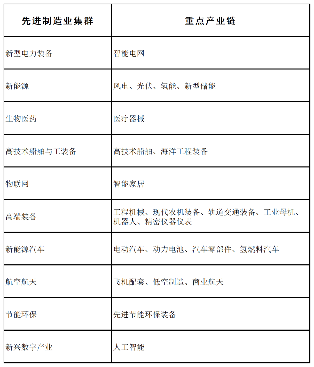
工业设计作品组:围绕省内重点培育的16个先进制造业集群、50条重点产业链发展需求,提交符合要求、具有可行性及转化性的原创设计。
(一)工业设计产品组
1.参赛对象
江苏省内依法注册的制造企业、省级以上工业设计中心。
2.参赛产品范围
高端装备类,侧重智能制造与前沿科技的设计,包括新型电力和新能源装备、工程机械和农业机械、海洋工程装备、节能环保等高端装备领域产品;智慧生活类,侧重信息交互与人文关怀的设计,包括新型医疗器械、新能源(智能网联)汽车、新型显示以及信息通信等领域的产品;日用消费类,侧重美学品质与时尚趋势的设计,包括家用(产业用)纺织品、电子信息等领域的产品;泛家居等其他类,侧重创新创意与商业价值的设计,包括家电厨电、清洁电器、家具制造、厨卫等其他工业设计产品。
3.申报条件
(1)申报单位须遵纪守法,近三年内无重大安全、质量、环境污染、公共卫生等事故,无其他严重违法、违规不良记录;
(2)申报产品符合国家产业政策及有关技术、标准等规定,不存在侵犯他人知识产权等违法违规情形;
(3)申报产品须是近两年内(2023年1月1日之后)自主设计研发并已规模化生产销售的新产品;
(4)同一个产品可以由制造企业申报,也可以由制造企业和设计单位联合申报,每个企业报送产品不超过2件;
(5)公告发布即日起开始报名,通过大赛官方网站注册报名,提交电子版材料。
电子版材料包括:
①《2025“紫金奖·工业设计大赛”参赛申报书》(请至大赛官网下载);
②申报单位营业执照;
③申报产品相关知识产权、获奖荣誉等;
④申报产品初次上市的销售合同或其他能佐证产品为近两年上市的相关材料(需保密信息可遮隐);
⑤产品图片3张(jpg格式,尺寸大小为600mm×800mm,精度大于200dpi),文件命名规则为:地区―产品全称;
⑥产品视频文件,文件命名规则为:地区―产品全称。
时间安排:电子版材料申报截止时间为2025年11月8日;11月~12月进行评审,入围终评产品名单公布后,各参赛企业根据入围产品名单寄送产品实物或模型(产品实物寄送时间和地址另行通知)。
4.评选流程
工业设计产品组评选时间为11—12月,分入围初评、综合复评、终评三个阶段。
(二)工业设计作品组
作品组围绕我省“1650产业体系”涵盖的相关重点领域方向,提交具有可转化性、可落地性的设计作品(鼓励模型参赛)。
“1650产业体系”工业设计重点体系方向

1.参赛对象
国内外企事业单位、工业设计机构、科研机构、院校师生以及热爱工业设计的社会各界人士(团队报名参赛者不超过3人)。
申报单位和个人须遵纪守法,近三年内无重大安全、质量、环境污染、公共卫生等事故,无其他严重违法、违规不良记录;
参赛说明:参赛作品应为符合本次大赛参赛范围的原创作品(在网上报名时需提交版权证明),不侵犯他人知识产权。因参赛作品相关的知识产权侵权行为所引起的法律责任由参赛者自负。
2.提交方式和内容
报名方式:公告发布即日起开始报名,参赛者可通过大赛官方网站注册报名参赛。作品提交截止时间为2025年11月8日。
参赛作品统一格式提交,建议每件参赛作品的相关内容(含设计草图、效果图、模型照片等)编辑出最多5幅A3尺寸的纵向图版(297mm×420mm,jpg格式,精度300dpi,每张照片不得小于1M,不超过5M),并在报名信息注册时按要求填写设计说明,阐述作品的设计思路、理念和含义(不少于200字)。参赛作品中不得体现与参赛人员姓名、单位及院校相关信息,不符合规定者将被视为无效作品,取消参赛资格。
3.评选流程
工业设计作品组评选时间为11—12月,分为入围初评、综合复评和终评三个阶段。
(一)入围初评:组委会分别组织评审专家组对2个组别的参赛产品(作品)进行线上评选,确定推荐入围复评产品(作品);
(二)综合复评:组委会组织评审专家组对入围产品(作品)进行复评,确定推荐入围终评产品(作品);
(三)终评:组委会组织评审专家组对入围产品(作品)进行线下终评,确定最终获奖名单;
本次大赛设置金、银、铜奖及优秀奖若干,颁发荣誉证书。(名额和奖金由大赛组委会后续统一发布,为确保奖项质量,大赛主办方保留对部分奖项空缺或减少的权利)
大赛主办方享有对参赛产品(作品)推介、展示、出版及其他形式的非营利性宣传推广权利,对本赛事各项规则享有最终解释权。
赛事报名
大赛官方网站:www.jsindesign.com
大赛官方微信:JS工业设计
大赛官方邮箱:zjjgongyesheji@126.com
大赛联系电话:作品组 沈女士 025-86950116
产品组 邱女士 15150111784
江苏省工信厅:025-69652665
