

近日,新松机器人、新时达、埃斯顿和艾夫特四家已上市的国产工业机器人龙头先后发布了2025年业绩预告,其财务数据让几家欢喜几家愁。同时,也折射出国产工业机器人企业在发展演进阶段中的生存现状。
本文将梳理这四家工业机器人上市企业的业绩预告,通过亏损或盈利,清晰地呈现出企业在2025年阶段中的经营状况。


新松机器人——核心支柱承压,连续亏损
新松机器人作为国内的老牌工业机器人企业,在2009年便已上市,是首批创业板上市公司。但其业绩自2020年开始出现亏损,随后连续多年业务承压。直至2025年,也未能实现扭亏为盈。
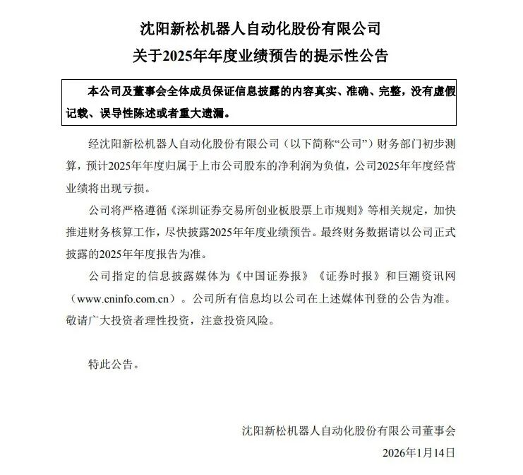
2026年1月14日,新松机器人发布公告,预计2025年其归母净利润将为负,经营业绩将持续亏损。

实际上,新松机器人在2024年就已进入营收微增,亏损加剧局面。2024年公司总营收虽同比增长4.33%至41.38亿元,净利润却骤降498.76%,亏损达1.94亿元。

进入2025年,其前三季度营收同比下滑8.73%,净利润为-1.6亿元,净利润同比下滑59.96%,反映出盈利状况仍在恶化。

新松机器人业绩亏损的背后,是多重压力叠加的结果。 一方面,其核心业务支柱工业机器人营收大幅收缩,核心盈利基础动摇,在2025年上半年同比下滑了46.11%。
另一方面,为培育人形机器人等新增长点,新松机器人持续增加研发投入,但短期内难以转化为利润,加重了成本负担。此外,低毛利率业务占比上升、应收账款规模扩大导致的现金流紧张,以及存货减值、债务利息等历史遗留问题,也共同侵蚀了其整体利润空间。

新时达——业绩拐点初现
新时达以运动控制技术为核心,业务涵盖工业机器人、变频驱动等领域,其在2010年于深交所上市。业绩方面,新时达在2022-2024年期间连续三年亏损,累计亏损超17亿元。但随后,新时达迎来了其2025年业绩预告,释放出强劲的扭亏信号。
1月19日,新时达2025年业绩预告公告称,公司预计全年归母净利润为500万元~750万元,较上年同期2.88亿元的亏损来说,已实现业绩逆转;其扣除非经常性损益后的净利润虽仍为负值,但亏损额预计收窄至-6500万元~-5250万元,同比增幅达80.84%~84.52%,反映出经营质量正在显著改善。

新时达本次扭亏主要得益于资产减值压力的大幅减轻与非经常性损益的贡献。 与2022年~2024年连续三年深陷亏损相比,其亏损额已呈现逐年收窄的清晰趋势。这一向好态势在2025年前三季度已有所体现,其当期归母净利润实现434.62万元,同比大增110.26%,经营活动现金流也同比改善147.42%。

此外,新时达在业务层面展现出积极变化。其通用控制与驱动产品业务稳健增长,机器人业务在半导体领域获得国产头部客户批量订单,海外市场毛利率也表现突出。同时,随着海尔集团战略赋能,新时达在智能制造与具身智能领域的转型升级备受市场关注,并获得券商“买入”评级。
整体来看,新时达在经历长期业绩低谷后,正通过减值出清、费用管控与业务聚焦走出困境,短期业绩修复趋势明确。

埃斯顿——盈利修复领先
除新时达外,另一家工业机器人上市企业——埃斯顿也传来业绩捷报。
在2024年的年报数据中,埃斯顿的归母净利润大幅下滑700.14%,亏损达8.10亿元。而2025年,埃斯顿业绩明显回暖。
2025年前三季度,公司归母净利润已实现2900.39万元,同比增加143.48%,为全年业绩转正奠定了坚实基础。

1月21日,其发布的2025年业绩预告称,埃斯顿2025年度实现归母净利润3500万元至5000万元,同比大幅增长104%至106.17%;扣除非经常性损益后的归母净利润预计为600万元至800万元,同比增长100.72%至100.96%。埃斯顿的两项净利润核心指标均实现盈利。

这一强劲反弹主要得益于主营业务增长与资产减值压力缓解的双重驱动。 一方面,公司工业机器人在汽车、电子、锂电等关键行业的出货量持续增长,市场份额提升带动国内营收实现较好增长。另一方面,相较于2024年度计提大额资产减值的情况,本年度预计无重大减值事项,为利润释放提供了关键空间。

艾夫特——亏损大幅扩大
艾夫特是这四家企业中较年轻的一家工业机器人企业,于2020年在上交所科创板上市,其主营业务为工业机器人整机。但埃夫特机器人自2016年起便持续亏损,2020年上市之后,情况也未有好转,到2025年更是亏损加剧。
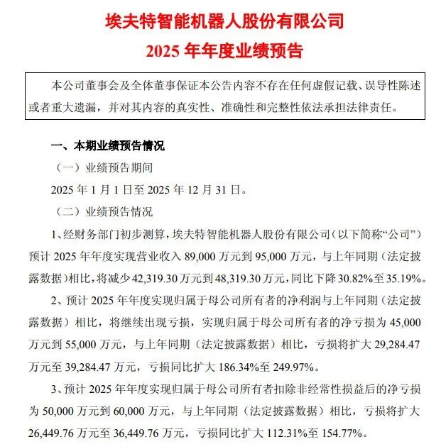
1月26日,埃夫特披露的2025年业绩预告显示,公司预计实现营业收入8.9亿元~9.5亿元,同比下降30.82%~35.19%;预计归母净亏损为4.5亿元~5.5亿元,亏损规模较上年同期大幅扩大186.34%~249.97%;扣非后净亏损预计进一步扩大至5亿元~6亿元。

数据显示,艾夫特的经营质量正面临压力。2025年前三季度,其营业收入同比下滑31.03%,综合毛利率降至7.54%,较去年同期下降约10%。
这一财务数据表现主要归因于艾夫特海外业务的剧烈波动与战略投入的短期压力。其境外系统集成业务受欧洲汽车行业投资收缩影响,收入整体下降超过50%。与此同时,艾夫特持续加大在具身智能等前沿领域的研发投入,2025年前三季度研发费用同比增长85.35%,占营收比例高达20.70%。此外,由于部分战略性订单定价较低等因素,共同侵蚀了当期利润。
结合四家企业的业绩预告可见,这四家国产工业机器人的发展态势出现了显著分化。埃斯顿与新时达通过聚焦主业、控制成本等动作,实现了营收增长,扭亏为盈,展现出较强的业务韧性。而新松机器人与埃夫特的业绩则面临着严峻挑战,核心业务收入下滑与高额研发投入的双重压力,导致了其财务报表上亏损的持续与扩大。





