
人工智能大时代背景下,具身智能作为AI 大模型的最终载体,有广阔的应用场景,有望率先应用于工业场景。近年AI 大模型发展迅速,在工业制造领域,人形机器人凭借高精度感知与灵巧操作能力,已深度融入汽车制造、3C 电子、电力生产等场景。例如特斯拉Optimus在电池工厂的分拣作业、优必选Walker 系列在汽车厂的质检与搬运等。根据我们计算假设人形机器人工作效率为传统人力的60%。则当下人形机器人进入制造业作业的时薪为19.98-49.94 元/小时,而传统人力则为38.31-57.47 元/小时,人形机器人已经具备理论上的优势。在人口老龄化和劳动力缺失的大背景下,人形机器人在劳动力替代方面具备充足潜力。
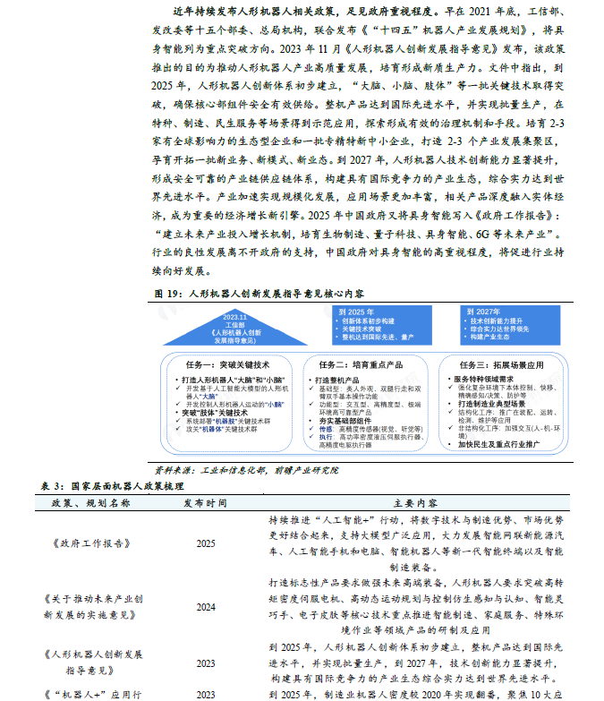
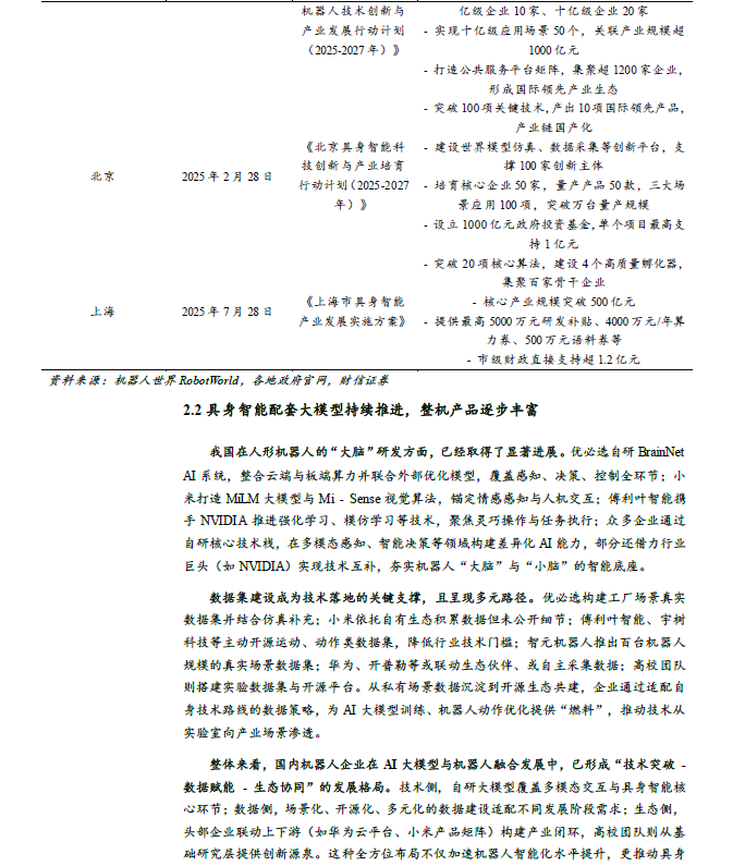
国内人形机器人发展趋势:政策护航,良性发展。中国凭借市场优势、产业链配套和强力政策支持,正成为人形机器人领域的重要力量。国内企业从核心部件到整机研发全面布局,聚焦工业与民生场景落地。国家层面出台《人形机器人创新发展指导意见》,目标2025 年初步建立创新体系;地方如上海、广东、浙江等地纷纷推进相关政策支持,力争突破灵巧手、芯片等卡脖子环节。近年行业投融资活跃,数量金额均有增长;多家企业冲刺港股/A 股IPO,宇树科技、乐聚机器人等头部企业启动辅导备案,资本市场聚焦零部件和具身大模型领域。
海外人形机器人发展趋势:积累深厚,百花齐放。海外人形机器人领域相关研究起步较早,在技术积累和产品迭代上处于领先地位。以美国、日本、欧洲为代表的企业和机构,通过高性能硬件与AI 大模型深度融合,推动具身智能落地。特斯拉、Figure AI、波士顿动力等头部企业均有较为成熟的自研AI大模型及机器人产品,第三代Optimus、Figure 03 等产品均在明年有量产计划,人形机器人行业有望开启规模化量产阶段,海外龙头产品零部件供应链中有诸多优质的中国企业,相关订单值得期待。





















温馨提示:扫码加入《智车文库》知识星球1年内免费下载星球内所有报告,含:乘用车、商用车、Tier1、智能驾驶、智能座舱、汽车芯片、车路云、汽车出海、AI+汽车、线控悬架、新能源三电热管理、消费者研究、车展报告、两轮车、具身智能、低空飞行等几十个细分领域研究报告。
