

第139届广交会展位己公布

01
展区布局
2026·INVITATION

![]() 第一期:4月15-19日 家用电器、电子消费品及信息产品、电子电气产品、照明产品、新能源、新材料及化工产品、五金、工具、加工机械设备、动力、电力设备、通用机械及机械基础件、工业自动化及智能制造、工程机械(室内/室外)、农业机械(室内/室外)、新能源汽车及智慧出行、摩托车、自行车、汽车配件、车辆 ![]() 第二期:4月23-27日 建筑及装饰材料、卫浴设备、家具、餐厨用具、日用陶瓷、家居用品、钟表眼镜、礼品及赠品、节日用品、家居装饰品、工艺陶瓷、玻璃工艺品、园林用品、编织及藤铁工艺品、铁石装饰品及户外水疗设施 ![]() 第三期:5月1-5日 玩具,孕婴童用品,童装,男女装,内衣,运动服及休闲服,裘革皮羽绒及制品,服装饰物及配件,纺织原料面料,鞋,箱包,家用纺织品,地毯及挂毯,办公文具,医药保健品及医疗器械,食品,体育及旅游休闲用品,个人护理用具,浴室用品,宠物用品,乡村振兴特色产品 |
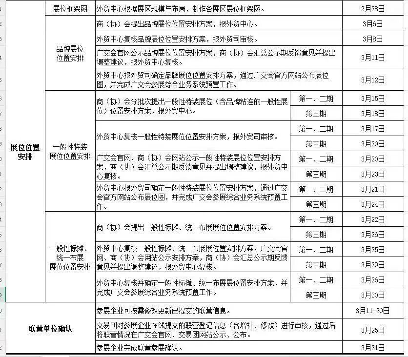
02
时间进度参考表
2026·INVITATION

![]() |
03
2026·INVITATION

🤝 我们坚信:专业服务×优质产品=1+1>2的全球市场爆发力! 2026年,让我们携手以“马”之速度,共拓海外新蓝海! 📅 立即行动: 👉预约2026核心展会席位 👉领取《出海数字营销指南》 👉咨询定制化服务方案 📞 联系我们: 电话/邮箱/官网 邮箱:223205417@qq.com 电话:020-28922001,15820268348 |
关注我们的公众号,获取更多关于中国企业出海的深度洞察与实战策略。 别让机遇从指间溜走,让我们一起智领未来,共创辉煌! ![]() |
全球方案策划
请联系:
邮箱:223205417@qq.com
电话:020-28922001,15820268348

全球展会咨询联系方式
【公众号】会贸网
【公司】广州市宇盟展览服务有限公司
【广州】广州市增城区新塘中海联智汇城2栋2楼
【中山】广东省中山市古镇诚亿商厦20楼
【江门】江门市江海区天鹅湾爱琴苑32号
【杭州】杭州市钱塘区前乐佳苑南2号楼
【电话】020-28922001,15820268348

全年重点展会



公司介绍及企业文化




部分合作机构

![]() |
![]() |
![]() |
![]() |

关注我们

![]() | ![]() |
来源:广州市宇盟展览服务有限公司
作者:Andy
公众号:会贸网(ID:HM-chn365)

点赞
分享
收藏
