

编辑|一砚风雨 186-4914-3149 (商务合作请联系)
来源|国联民生证券 分析师:崔琰、白如、完颜尚文
资料|加入付费星球,或者添加小编微信(Battery_Jianghu或文末二维码)领取
本报告导读
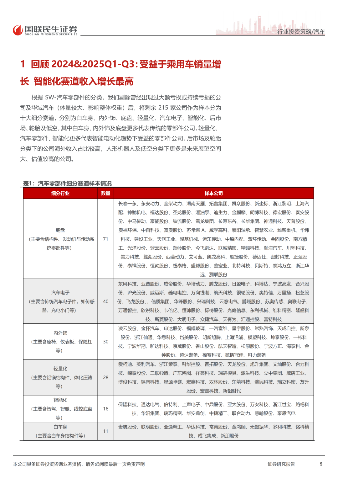
展望2026:智能化&全球化加速人形机器人百花齐放。回顾2025年,2025Q1-3国内批发2,116万辆、同比+13.3%,带动汽车零部件板块收入同比+8.3%;受自主品牌占比提升、年降压力较大影响,板块净利率同比-0.5pct。展望2026年,预计以旧换新政策有望延续、为需求提供支撑,2026年批发销量有望达到3,030万辆,同比+1.0%,带动汽车零部件公司收入向上。结构端,基于【国联民生汽车零部件五力模型】,整体来看智能电动化零部件>传统零部件,其中智能电动化零部件中,智能化>电动化>汽车电子;传统零部件中内外饰=底盘件>轮胎>白车身;新产业中人形机器人处于行业发展初期,空间大、变化大、波动大。
投资策略:智能电动变革竞争格局重塑。根据【国联民生汽车零部件研究框架】,优质客户=自主品牌>新势力>合资品牌;优质赛道=大空间+好格局>大空间+差格局>小空间+好格局>小空间+差格局。
客户维度:销量增长客户仍为首选出海从北美到欧洲。国内端,2026年销量增长较大或增速较高的主机厂产业链仍为首选,看好吉利、比亚迪等自主及华为、小米等新势力产业链;出海端,T链海外产能继续迎来收入释放期及利润爬坡;欧洲新能源化率持续向上,中国汽车零部件有望凭借持续累积的出海经验、不断扩展的海外产能、成本及技术优势实现从北美到欧洲的全球化拓展。
产品维度:智驾平权加速机器人量产在即。1)智能化:智能化迎来全球共振与产业加速。国内方面,智驾平权趋势确立,2025年开启产业化元年,2026年随着政策催化与无图NOA技术成熟,高阶智驾加速向大众市场渗透,渗透率有望持续提升。海外方面,特斯拉凭借FSDV14迭代与强大算力储备引领技术潮流,Robotaxi商业化验证开启,Cybercab量产在即。产业链方面,端到端大模型驱动算力需求指数级增长,智能座舱向体验升维跨越。展望2026年,大算力智驾芯片与座舱域控等核心赛道将迎来规模化高增,具备显著的产业投资价值;2)人形机器人:2026年全球科技巨头共振,人形机器人迎来量产元年。AI大模型赋能具身智能,打破应用与成本瓶颈,推动行业从主题概念转向长期成长。海外特斯拉Optimus领跑,科技生态加速落地;国内政策与IPO双轮驱动,汽车主机厂凭借制造及供应链优势强势入局,头部初创公司2026年迎来密集IPO。产业链聚焦T链核心资产,丝杠、轴向磁通电机、视触觉传感器等硬件升级成为主线,具备规模化量产及海外布局能力的细分龙头将深度受益。
投资建议:智能电动重塑秩序,全球化布局打开零部件长期空间,看好自主&新势力产业链+智能化&机器人增量;2022/2023/2024/2025年至今智能化+汽车电子+轻量化核心赛道PE-TTM为45/36/26/36X,AI催化智驾及机器人行业发展加速,有望促进板块市盈率提升。
建议关注智能化&新势力产业链及轮胎板块:1)智能化:推荐智能驾驶-【伯特利、地平线机器人、科博达、德赛西威、经纬恒润】,推荐智能座舱-【继峰股份】,建议关注运营商【文远智行、曹操出行、小马智行(联合)】;2)新势力产业链:推荐T链【拓普集团、新泉股份、双环传动】;推荐H链-【星宇股份、沪光股份】;3)轮胎:推荐-【赛轮轮胎、森麒麟】。
机器人:推荐汽配机器人标的【拓普集团、新泉股份、伯特利、银轮股份、均胜电子、爱柯迪、双环传动、隆盛科技】。
风险提示:全球及国内乘用车销量不及预期;智能化渗透率提升不及预期;机器人新产业发展不及预期;客户拓展不及预期;市场竞争加剧的风险。












全文联系小编领取
【免责声明】本文摘自网络,版权归原作者所有,仅用于技术分享与交流,非商业用途!对文中观点判断均保持中立,若您认为文中来源标注与事实不符,若有涉及版权等请告知,将及时修订删除,谢谢大家的关注!
【小编寄语】在新能源的道路上,不论你同行与否,不论你觉得这条路上有多少满意或者不满意的事情,也不论你觉得身边人都是普通人或者英雄,但最终这群人的奋斗都会让中国的科技横扫这个世界。浅尝江湖水,深品其中意,再闻已是江湖人——《锂电江湖》
●【JH-10344】民用无人机市场白皮书(精简版)(56页)
●【JH-10280】中国载人eVTOL行业白皮书(33页)
●【JH-10263】如何捕捉电池板块的投资新机遇?(51页)
●【JH-10239】2025年中国工业机器人行业白皮书(51页)
●【JH-10202】硫化物固态电池:技术路线、发展现状、发展趋势及相关公司深度梳理(21页)
●【JH-10191】固态电池:锂电皇冠上的明珠,产业化浪潮将至(27页)
●【JH-10171】低空经济行业发展趋势与路径研究报告(68页)
●【JH-10141】2025固态电池产业链研究报告:技术迭代、百舸争流,电池产业开启新纪元(101页)
●【JH-10114】下一阶段人形机器人如何投资?(26页)
●【JH-10100】储能需求超预期的原因是什么?(21页)
●【JH-10067】2025中国独立储能发展报告(42页)
●【JH-9928】全固态电池:锂电池的下一代解决方案(34页)
●【JH-9932】锂钴行业研究框架:新能源金属拐点分析(56页)
●【JH-9857】中国新型储能发展报告(2025)(54页)
☟

☟

