本文将对外骨骼机器人释义和分类、应用场景及行业发展趋势、产业政策、投融资、市场规模、市场需求、产业链、行业进入壁垒、上游企业 、国内部分下游公司概况等进行梳理,以供参考。
一、外骨骼机器人释义和分类
外骨骼机器人:以改善人体物理机能为目的的人机结合可穿戴装置。外骨骼( exoskeleton )原指为生物提供保护和支持的坚硬的外部结构,外骨骼机器人( exoskeleton robot )是一种结合了人的智能和机器人机械能量的人机结合可穿戴装备,可将人体感觉、思维、运动等器官与机器的感知系统、智能处理中心、控制执行系统相结合,从而达到改善人体物理机能及提高身体素质等目的。
外骨骼机器人种类多样:根据结构部位,外骨骼机器人可以分为上肢外骨骼、下肢外骨骼和全身外骨骼,也可以进一步细分为膝关节、肩部、腰部、足踝部等部位外骨骼。根据应用领域 ,可以分为行动助力、医疗康复、军事用途、工业用途等功能差异的具体领域。根据能源供给 ,可以分为有源外骨骼和无源外骨骼。

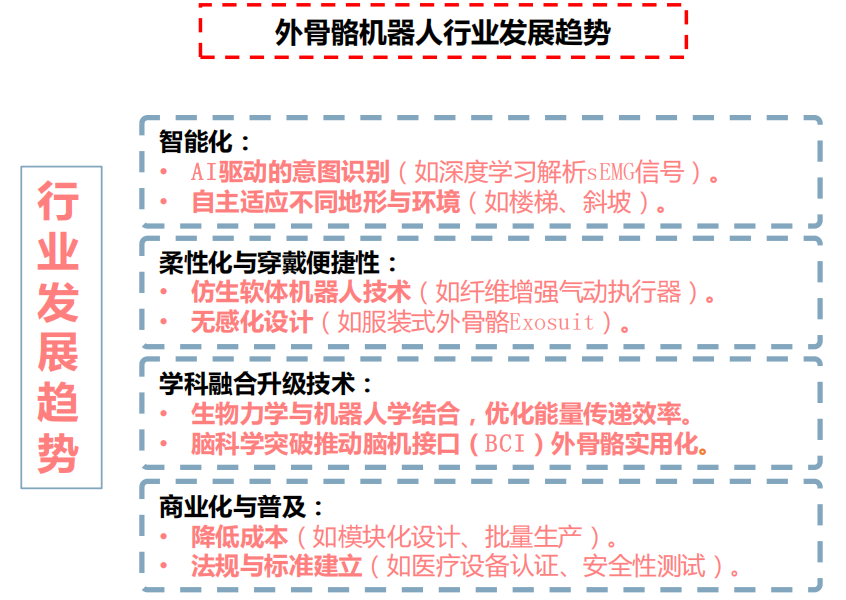
二、外骨骼机器人应用场景及行业发展趋势
外骨骼机器人技术在军事、医疗、民用等许多领域有着很好的应用前景:在军事领域,外骨骼机器人可以使士兵携带更多的武器装备,其本身的动力装置和运动系统能够增强行军能力,有效提高单兵作战能力;在民用领域,外骨骼机器人可以广泛应用于登山、徒步、消防、救灾等需要背负沉重的物资而车辆又无法使用的情况;在医疗领域,外骨骼机器人可以用于辅助残疾人、老年人行走或康复运动。
外骨骼机器人逐渐向集成化、轻量化、智能化方向发展。从发展趋势来看,可穿戴外骨骼机器人的轻量化、集成化、高效驱动与同步控制具有非常广阔的前景,外骨骼装置的类型和功能越来越齐全, 由此衍生出的产品应用场景逐步丰富,AI技术的发展也一定程度上促进外骨骼机器人更加智能化,通过完善控制系统与驱动系统,使之更加拟人化与高效,对提高人机交互水平与适应性有着良好的促进作用。


三、外骨骼机器人产业政策
国家层面不断出台政策,从技术攻坚、市场培育、标准建设等方面大力支持外骨骼机器人产业发展。2021年以来,国务院、工信部、药监局等部门陆续发布政策, 从顶层设计层面支持机器人行业发展。 2021年12月,工信部等15个部门发布《 “十四五”机器人产业发展规划》 ,提出鼓励机器人在制造业、医疗、养老等领域的研制及应用 ;2023年1月,工信部等17个部门发布《“机器人+”应用行动实施方案》 ,明确提出积极推动外骨骼机器人、养老护理机器人等在养老服务场景的应用验证 ;2025年7月,国家药监局发布《优化全生命周期监管支持高端医疗器械创新发展有关举措的公告》 ,提出加快发布医用外骨骼机器人等相关标准,积极筹建医用机器人标准化技术组织。

四、外骨骼机器人投融资
随着下游市场需求的扩张和产品的逐渐成熟,在政策支持力度加大的背景下,国内外骨骼机器人行业投融资市场热度也在逐渐上升。外骨骼机器人企业不断获得的融资投入技术研发,解决产品在人机交互等方面的问题,促进了产品的技术升级和多元化发展。



五、外骨骼机器人市场规模
综合不同咨询公司报告口径 ,2025年全球外骨骼机器人市场规模约在数十亿元人民币 ,预计未来6-8年内将保持快速增长。
根据Markets and Markets于2025年5月发布的数据 ,2025年全球外骨骼机器人市场规模预计将达到5.6亿美元 ,并且预计将于2030年达到20.3亿美元 ,预测期内CAGR达到29.4%。外骨骼机器人需求增加主要由于机器人技术的进步、工作场所安全需求提升以及在医疗保健、军事部门等对于辅助技术的需求增长。
根据Grand View Research于2025年5月发布的数据 ,2024年全球外骨骼机器人市场规模估计为5.0亿美元 ,预计到2030年将达到12. 5亿美元 , 2025年至2030年复合年增长率为16.27%。全球快速增长的老年人口 、中风发病率上升 ,以及汽车、军事、国防和建筑等多个行业产品使用率的提 升 ,是推动外骨骼市场增长的主要动力。
根据Fortune Business Insights于2025年5月发布的数据 ,2024年全球可穿戴外骨骼机器人市场规模为17.6亿美元 ,2025-2032年预计该市场规模将从24.9亿美元增长至305.6亿美元 ,预测期内复合年增长率达到43.1% ;此外 ,2024年北美地区占据全球38.64%的份额 ,主导了全球市场。



我国外骨骼机器人市场规模仍处于快速增长阶段。根据云湖咨询数据 ,我国外骨骼机器人市场规模从2018年的0.45亿元增长至2023年的10.6亿元 ,年复合增长率为88%。随着外骨骼机器人产品性能的提升和下游医疗需求的增长 ,预计2030年我国外骨骼机器人市场规模将达151亿元。
六、外骨骼机器人市场需求
医疗市场占据主导地位 ,C端消费市场有望快速扩容。总体来看 ,外骨骼机器人为运动障碍的使用者提供医疗康复等功能 ,医用外骨骼机器人产品售价在50-150万不等(参考中国政府采购网数据) ,产品售价较高 ,已率先实现规模化商用。此外 ,外骨骼机器人通过提供力量辅助增强人类行走运动及重物负荷等能力 ,在工业、消费等场景应用具有较大潜力 ,但是由于工业端的应用场景比较散 ,不同工厂需求差异化大 ,较难形成统一需求、标准、规范;而C端需求广泛 ,且产品已经触及终端客户 ,有望成为外骨骼机器人各下游分支中增长最迅猛的板块。
外骨骼机器人的潜在典型市场需求测算 :
医疗康复需求:根据中国卫生健康统计年鉴及翔宇医疗招股书等数据 ,康复医疗终端群体主要涵盖了慢性疾病患者(总人群超2亿 ,其中存在康复需求超过1000万 )、残疾人(总人群8500万 ,假设其中1500万人次享受基本康复服务)、术后功能障碍者(我国每年医疗卫生机构住院病人手术人次超过8000万 ,假设其中10%存在康复需求)、产后功能障碍者(我国每年900万新生儿 ,假设10%产妇存在康复需求)、重疾人群( 以急性心肌梗塞、脑中风后遗症等心脑血管病和恶性肿瘤为代表 ,总人群超过1000万 ,假设10%存在康复需求)等群体 ,医疗康复总人群约3500万。根据国家卫健委数据 ,截至2024年末 ,中国医院数量为38710个 ,假设1/10医院配置医用外骨骼产品 ,单个医院配备3台外骨骼机器人设备 ,对应1.2万台医疗外骨骼机器人需求。
工业需求 :根据《第五次全国经济普查公报(第三号)——第二产业基本情况》 ,2023年末 ,全国共有工业企业从业人员11428.9万人 ,该数据包括采矿业 、制造业、 电力、热力、 燃气及水生产和供应业; 2023年末 ,全国建筑业企业从业人员5115.9万人。第二产业合计约1.65亿人。假设外骨骼渗透率5% ,远期对应827万台需求。
消费(助力)需求 :①短期来看 ,景区外骨骼租赁服务正在积极探索 ,泰山、黄山等正在逐步引入“外骨骼机器人”等登山智能辅助产品租赁业务 ,泰山景区单日最大承载量为8.55万人 ,黄山风景区日最大承载量为4万人 ,目前我国共有5A级山岳型景区86家 ,预计全国山岳型景区单日峰值游客量合计超过百万人次 ,假设景区按照单人峰值游客人次的1/10配置外骨骼机器人(计算出来平均每个5A级山岳景区配备1163台外骨骼机器人装备) ,则对应超过10万台外骨骼机器人需求。②中长期维度来看 ,外骨骼机器人走进家庭 ,为中老年人、行走不便的人士提供助力 ,减轻压力。2024年中国65岁及以上年龄人口数量2.2亿人 ,假设外骨骼渗透率5% ,则对应1100万台外骨骼机器人需求。
总体来看 ,外骨骼机器人远期市场需求有望达到千万台级别。
不同应用场景简单测算外骨骼机器人国内远期市场空间:
医疗康复需求: 1.2万台医疗外骨骼机器人需求 ,根据中国政府采购网数据 ,目前医疗级外骨骼机器人产品终端价格在50-150万不等 ,假设单台出厂价格降至20万元 ,对应23亿元。
工业需求 :827万台外骨骼机器人需求 ,假设单台出厂价格降至0.1万元 ,对应83亿元。
消费(助力)需求 :根据京东、天猫等网站 ,目前消费级产品终端零售价格在5000-10000元不等 ,假设未来随着产品普及、成本大幅下降 ,①未来养老1100万台外骨骼机器人需求 ,假设单台出厂价格降至600元 ,对应66亿元。②未来旅游(山岳型景区等)9.5万台外骨骼机器人需求 ,假设单台出厂价格降至2000元 ,对应2亿元。

在目前有源外骨骼机器人中 ,其主要BOM成本构成包括电机、减速器(如有)、电池模组、碳纤维和金属加工件、电子部件(传感器)等。无源外骨骼机器人的主要成本来自碳纤维和金属加工件。
假定在产品规模化生产降本后降价幅度为60% ,则预计一千万台外骨骼需求对应的无框力矩电机市场空间为32亿元 ,谐波减速器市场空间80亿元 ,行星减速器市场空间为40亿元 ,IMU市场空间为40亿元 ,为相关零部件显著扩容。

七、外骨骼机器人产业链
外骨骼机器人行业产业链主要分为三个环节:即上游的核心零部件供应商、 中游的生产制造企业及下游的终端应用领域。
上游(核心零部件):上游主要包括传感系统、控制系统、驱动系统、机械系统、动力系统等 ,具体应用的零部件根据不同的产品需求存在一定差异。伺服电机可将控制系统传递的信号转换为电机轴上的角速度输出 ,用以驱动外骨骼机器人的关节 ,是驱动系统的核心元件。
中游(生产制造):中游主要由专门生产外骨骼机器人的企业和传统机器人企业组成 ,其向上游硬件供应商采购核心硬件 ,融入传感系统、控制系统以及驱动系统等核心技术系统 ,根据仿真设计实现生产制造。
下游(应用领域):下游主要针对医疗康复、军用、工业制造和消费市场等领域。

八、外骨骼机器人行业进入壁垒
外骨骼机器人行业在技术门槛、用户粘性、认证门槛等方面存在一定壁垒。
技术门槛 :外骨骼机器人融合了人工智能、传感、人体工学、动力和电子等多种技术 ,传感器、控制系统、仿生机构设计、新材料等技术的融合 ,使得产品性能持续提升 ,更加适应多样化的应用场景。此外 ,外骨骼机器人的运动识别精度和人机交互自然度也是关键难题。
用户粘性 :外骨骼设备特别是康复类产品 ,需要用户与设备高度匹配 ,通常要经过专业训练和调教 ,形成人机适配。用户一旦投入培训与使用 ,更换品牌成本较高。 医疗机构、工厂、军方等B端客户对设备维护、升级与个性化定制需求强 ,容易形成稳定的客户粘性与长期合同绑定。
认证门槛 :在中国 ,医疗康复外骨骼机器人需要通过国家药品监督管理局( NMPA)的认证;在美国 ,医疗外骨骼机器人需要通过FDA医疗器械认证;在欧盟 ,则需要通过CE医疗器械认证。通常外骨骼机器人研发获批周期需要12-24个月甚至更久的时间。

九、上游企业 :外骨骼需求增长有望带动电机、减速器、传感器等部件市场扩容
(一)电动机
1、电动机是用电器或各种机械的动力源
电机是指依据电磁感应定律实现电能转换或传递的一种电磁装置,通常由定子、转子、壳体、结构件构成。 电机可分为电动机与发电机两个大类。电动机也称电机(俗称马达),它的主要作用是将电能转换为机械能,利用通电线圈产生旋转磁场并作用转子形成磁电动力旋转扭矩,作为用电器或机械的动力源。发电机的主要作用是把机械能转化为电能。本文所提到电机指电动机,以电磁场作为媒介将电能转化为机械能,实现旋转或直线运动,作为用电器或各种机械的动力源。


2、外骨骼机器人电极以控制电机为主, 尤其是对运动控制更精确的伺服电机
电机种类多样 ,可按照供电电源、电机运动方式 、电机用途等不同方式进行分类。
根据功能与用途差异可将电机分为驱动电机与控制电机两大类。 驱动电机主要实现机电能量转换 ,重点在于力能指标( 效率和功率因数等 )。 控制电机是指在自动控制系统中作状态监测 、信号处理或伺服驱动等用途的各种电机 、电机组件及其系统 ,主要实现控制信号的变换与传递 ,实现对运动状态( 如位置、 速度、扭矩等 )较为精确的控制 ,通常在自动控制系统中作执行元件或信号元件。 伺服电机、步进电机便是典型的控制电机 ,前者控制精度相对更高。
人形机器人电机需要满足高效率、高动态和高功率密度的要求。 ①高效率 :机器人通常由电池供电 ,需要能经受得起苛刻的运行条件 ,可进行十分频繁的正反向和加减速运行 ,并能在短时间内承受过载 ,因此低能耗和低摩擦损失很重要。②高动态 :整个驱动器的惯性应尽可能低 ,电动机从获得指令信号到完成指令所 要求的工作状态的时间应短。 ③高功率密度 :机器人应用需要高速 、高扭矩电机 ,电机还需要小巧 ,紧凑 ,轻巧 。根据这些应用要求 ,我们判断外骨骼机器人电机 应以控制电机为主 ,尤其是对于运动控制更加精确的伺服电机有望得到更多应用。
Optimus主要应用两类特殊的伺服电机 ,即无框力矩电机和空心杯电机。参考Optimus方案 ,其躯体共有40个执行器 ,每个执行器都会搭配一个电机 :① Optimus躯干+腿部+手臂的旋转执行器和线性执行器均使用无框力矩电机 ;这些部分应用的电机对扭矩、 牵引力要求较高 ,我们判断可满足要求的电机类型还包括直线电机、 步进电机。 ②Optimus手部执行器使用的是空心杯电机 ,我们判断可满足要求的电机还包括舵机电机等。

3、伺服电机:伺服系统中控制机械元件运转的发动机
伺服系统可以实现精确、 快速、 稳定的位置控制、 速度控制和转矩控制。伺服系统是以物体的位移、 角度 、速度为控制量组成的能够动态跟踪目标位置变化的电机系统 ,可实现精确 、快速、稳定的位置控制、 速度控制和转矩控制 ,主要应用于对定位精度和运转速度要求较高的自动化控制领域。 伺服系统主要由伺服电机、 驱动器、 编码器组成 。其中 ,伺服电机是伺服系统的执行元件 ,伺服驱动器是伺服电机的一种控制器 ,一般通过位置、 速度和力矩三种方式对伺服电机进行控制 ,以实现高精度的传动系统定位; 编码器将信号或数据进行编制 ,转换为可用于通讯、传输和存储的信号形式。
伺服电机是伺服系统中控制机械元件运转的发动机。伺服电机的作用是把接收的电信号转换为电动机转轴的角位移或角速度 ,以驱动控制对象。伺服电机在伺服系统中用作执行元件 ,具有机电时间常数小、过载能力强、线性度高等特性。

4、无框力矩电机:结构紧凑、高效率的伺服电机
无框力矩电机 ,全称为永磁无刷无框力矩电机 ,是一种特殊的伺服电机。和传统伺服电机相比 ,无框力矩电机没有轴、轴承、外壳或端盖。根据Kollmorgen官网 ,无框电机只有转子和定子两个部件 ,其中转子通常是内部部件 ,定子是外部部件。
无框力矩电机具有高紧凑度、高效率&转速、低噪音、高稳定性&低维护等特点: ①高紧凑度:无框力矩电机没有轴、轴承 、外壳或端盖 ,体积较小、整体结构紧凑。②高效率和转速 :无框力矩电机可以直接嵌入机械的内部结构中 ,能够降低磨损、提高效率和转速。③低噪音:由于无框力矩电机嵌入在机械的内部结构中 ,噪音相比一般有外壳的电机更小。④高稳定性&低维护性: 由于无框力矩电机减少了大量零件 ,结构简单、更易稳定工作。


无框力矩电机由独立的转子和定子部件组成 ,可以和安全制动器、编码器构成一个无框力矩电机模组。无框力矩电动机是一种为了某些特殊用途而设计的永磁式直流伺服电机 ,以Kollmorgen TBM2G系列无框电机为例 ,电动机的转子内圈是不锈钢做成的环 ,环外嵌入环形磁铁作为电动机的主磁场 ;电动机的定子是由导磁材料的冲片叠压成电枢 ,并压在非导磁的支架上。在转子的槽中嵌入线圈 ,特殊形状的槽楔一端构成换向器片 ,另一端与线圈的尾端焊接在一起 ,并与转子绝缘 ,然后以聚合树脂将整个转子灌封成为一个整体。无框力矩电机模组包括定转子、安全制动器、编码器等部件。


无框力矩电动机的基本原理类似于普通伺服电动机 ,但在结构、性能和应用场景等方面具有较大差异。
①电机结构 :普通伺服电动机为了减小电动机的转动惯量 ,大都做成细长圆柱形。 而无框力矩电动机为了能在相同体积和电枢电压下产生比较大的转矩及较低的转速 ,一般做成扁平状 ,电枢长度与直径比很小 ,为0.2左右 ,某些特殊场合可达0 .05 ;考虑结构的合理性 ,其定转子一般做成永磁多极的;为了减少转矩和转速的脉动 ,一般选取较多的电枢槽数、换向片数和串联导体数。
②性能 :普通伺服电机转子转速受输入信号控制 ,并能快速反应 ,在自动控制系统中 ,用作执行元件 ,且具有机电时间常数小、线性度高、始动电压等特性 ;无框力矩电机低速甚至堵转(即转子无法转动)时仍能持续运转 ,不会造成电动机的损坏。
③应用场景 :伺服电机主要应用于需要高精度控制的场合 ,如数控机床 、印刷机、 自动化生产线等;无框力矩电机主要应用于需要输出大扭矩的场合 ,如风力发电、 电动汽车、机器人等。

5、外资无框力矩电机厂商占据主要市场份额, 国内厂商发展快速
外资无框力矩电机厂商占据主要市场份额 ,国内厂商发展快速。国外无框力矩电机代表性厂商有TQ Robodrive、Kollmorgen、Allied motion、Aerotech、TMT ECH、Axsys、 ETEL、 Parker、Muirhead Aerospace、Gomtec、 Nidec等 ,用于协作机器人关节上的无框力矩电机厂商主要有Kollmorgen和TQ Robodrive。国内涌现绿的谐波旗下的开璇智能、步科股份、昊志机电、禾川科技等研发、制造和生产无框力矩电机的科技型企业 ,但产品的转矩密度、过载能力、转矩脉动与国外高端无框力矩电机相比具有一定差距。

6、无框力矩电机相关公司:步科股份
步科股份:国内无框力矩电机龙头 ,2024年出货2.4万台。公司2024年无框力矩电机销量约2.4万台 ,同比增长69.55%。公司无框力矩电机已经在客户端实现批量出货并被全球协作机器人龙头客户认可。

(二)减速器
1、谐波、精密行星减速器:结构紧凑、 高传动效率适配外骨骼机器人
减速器是一种重要的动力传动装置。减速器在原动机与工作机之间起到匹配转速和传递扭矩的作用。减速器的工作原理是将原动机提供的动力传递到输入轴,然后通过输入轴上齿数少的齿轮啮合输出轴上的大齿轮传动到输出轴上,从而驱动工作设备运转,以达到降低转速、增大扭矩的作用。在外骨骼机器人中常用谐波减速器和行星减速器。
谐波减速器包括波发生器、刚轮、柔轮三个关键构件,以及柔性轴承、交叉滚子轴承、油封等其他零部件。谐波减速器依靠柔性部件的弹性变形,使刚性部件和柔性部件的齿相对交错,以传递动力或运动,具有体积小、结构紧凑等优点,广泛用于空间较小且传动精度要求较高的场景,例如工业机器人轻负荷末端关节、太阳能跟踪系统、集成电路制造设备等。
行星减速器以太阳轮、行星轮、行星架和内齿圈构成核心机构,通过多轮啮合与约束实现动力传递与减速。行星减速器以行星齿轮传动为基础,具有结构紧凑、传动效率高、承载能力强等特点。其基本组成包括太阳轮、行星轮、行星架以及内齿圈。通过行星齿轮组的啮合传动,能够实现较大的传动比和较高的输出扭矩。

近年来中国谐波减速器销量呈现稳步增长态势。 中国谐波减速器销量由2020年43万台提升至2024年的95万台,行业进入规模化发展阶段。随着技术成熟、成本下降及下游自动化渗透率提升,谐波减速器市场有望从结构性增长迈向全面普及阶段,成为支撑中国高端制造与智能装备发展的关键环节。
MIR睿工业数据显示 ,2020至2024年间,谐波减速器内资品牌实现规模快速扩张。相比之下,外资品牌同期销量波动较大,整体增长乏力。展望2025至2028年,内资品牌预计将维持年均20%以上的强劲增长,至2028年销量规模预计将达外资品牌的近十倍。根据MIR数据,2024年国产品牌绿的谐波销量领先,外资头部厂商哈默纳科份额有所提升,行业份额向头部聚集。


精密行星减速器因其高转矩密度、低背隙与紧凑结构,已成为机器人关节及精密驱动的核心解决方案。在工业机器人中,可提供高扭矩低速输出,实现多轴精确定位;在协作机器人中支持末端柔顺与低惯性运动,提升操作安全性;手术及微创机器人依赖其高精度控制保障操作安全;自动化生产线和精密仪器则利用其低噪声与高刚性提升设备效率与测量精度,显示出行星减速器在高端机器人领域的重要价值。
精密行星减速器市场格局高度集中,外资品牌占据高端细分领域。 2023年国内精密行星减速器市场中,日本新宝凭借技术优势,占据航空、军工及高端机器人等附加值最高的细分市场,市场份额领先;国产品牌科峰智能与纽氏达特通过构建全系列产品线与深耕非标定制,在工业自动化领域形成差异化竞争。


2、减速器国产替代加速,相关厂商陆续布局外骨骼机器人领域
国内减速器厂商产品性能持续提升,积极布局机器人相关领域。国内减速器厂商重视技术研发,正逐渐突破国际企业垄断,如绿的谐波掌握“P齿形”设计等核心技术,率先在国内实现谐波减速器的工业化生产与规模化应用,打破国外垄断。多家厂商也相继布局外骨骼机器人相关领域,如福达股份携手其参股公司长坂科技与外骨骼机器人领军企业程天科技达成战略合作,共同推动外骨骼机器人的产业化落地;宏昌科技也通过增资良质关节进入外骨骼机器人供应链。

(三)传感器
1、姿态传感器可以检测到微小的姿态变化和振动,从而智能调节助力频率
姿态传感器是一种测量物体在三维空间中方向或角位置的设备 ,通过测量物体的角度、方向和加速度等参数来确定物体的姿态 ,广泛应 用于航空航天、机器人、汽车、消费电子、 医疗设备等多个领域。姿态传感器的技术路径多样 ,根据测量原理、核心器件和应用场景的差异 ,主要可分为惯性测量( IMU )、热对流倾角传感器、量子传感、视觉与深度学习融合等 ,选型时需综合考量精度需求、动态环境、功耗成本 及部署场景等因素 ,IMU为当前主流。
在外骨骼机器人中 ,姿态传感器一般位于背部等关键位置(预计1-2个) ,能够模拟人的平衡和空间定向功能。在行走时 ,可以检测到微小的姿态变化和振动 ,从而智能调节助力频率。


2、IMU为当前主流技术路径,由加速度计、陀螺仪、 磁力计构成
陀螺仪和加速度计通过惯性技术实现物体运动姿态和运动轨迹的感知 ,是惯性系统的基础核心器件 ,其性能高低直接决定惯性系统的整体表现。硅基MEMS惯性传感器因小型化、高集成、低成本的优势 ,成为现代惯性传感器的重要发展方向。
MEMS加速度计利用重力加速度以检测设备的倾斜角度和掉落旋转等操作 ,但是测量结果会受到运动加速度的影响 ,使倾角测量不够准确 ,所以通常需利用MEMS陀螺仪和磁传感器补偿。磁传感器利用地磁场测量方位角时 ,会受到系统中电流变化及设备倾斜角度的影响 ,需要用MEMS加速度计和MEMS陀螺仪进行补偿。而MEMS陀螺仪静态时无输出 ,运动时才输出角速率 ,因此独立的MEMS陀螺仪无法准确判断设备的姿态 ,故需要准确确认运动状态的设备通常组合使用三轴加速度计、三轴陀螺仪 ,以及三轴磁传感器。


3、全球MEMS惯性传感器市场规模超300亿元人民币( 除人形及外骨骼机器人)
2025年全球MEMS中加速度计、陀螺仪、 IMU、磁力计市场规模分别达14.35、3.50、24.14、 1.39亿美元 ,合计规模43.38亿美元(约合人民币316亿元)。随着下游应用对集成化的要求提升 ,IMU产品的市场空间与应用占比将逐步增大。
在外骨骼机器人销量达1000万台 ,单台需要1个IMU ,单价降至400元的假设下 ,带来IMU的市场空间约40亿元 ,有较大的市场弹性。


4、姿态传感器相关公司:芯动联科、华依科技
芯动联科:陀螺仪龙头 ,向IMU整线延伸 ,低空、 自动驾驶、机器人均有布局。公司主要产品为高性能MEMS惯性传感器 ,包括MEMS陀螺仪和MEMS加速度计 ,均包含一颗微机械( MEMS )芯片和一颗专用控制电路( ASIC )芯片。产品性能可比肩国外龙头 ,广泛应用于国内高端工业、无人系统和高可靠领域 ,并在低空和自动驾驶领域有积极进展 ,机器人布局中。
华依科技: 惯性导航产品正式进入大规模量产阶段。公司对IMU的前期布局逐步进入收获期 ,2022年获奇瑞汽车定点 , 2023年获得智己汽车某项目惯性导航总成和某客户某车型惯性导航定点。2024年 ,公司与国内多家头部机器人企业展开深度合作 ,围绕机器人重心姿态控制、运动控制等方向展开算法及硬件研发 ,目前已得到部分客户订单 ,实现了人形机器人IMU的小批量供货。


十、国内部分下游公司:当前产品以医疗康复类为主,消费类产品有望快速放量
(一)国内外骨骼机器人公司:医疗康复为主,消费产品发展潜力受到重视


(二)重点公司概况
1、翔宇医疗
(1)康复设备龙头公司,积极布局外骨骼机器人
翔宇医疗:康复设备龙头企业 ,提供全系列康复产品及整体解决方案。公司成立于2002年 ,于2021年3月在科创板上市。公司作为康复器械领域的综合性产品制造和服务供应商 ,是一家致力于康复医疗器械研发、生产、销售和服务为一体的国家高新技术企业。作为中国康复 医疗器械行业内的研发引领型企业 ,主要为全国各级综合医院、康复医院、基层诊疗机构等全国各级医疗机构 ,养老机构 ,残疾人康复中心 ,福利院机构客户提供全系列康复产品及整体解决方案。2024年全年公司收入7.44亿元( -0. 17%) ,归母净利润1.03亿元( -54.44%) ,康 复器械行业招投标有所恢复 ,24Q4公司单季度收入达到上市以来最高水平。2025年前三季度公司实现营收5.37亿元( +6% ),归母净利润 0.44亿元( -40.09%)。利润端下降幅度较大 ,主要由于销售费用以及研发费用较上年同期有所增加 ,导致净利润减少。
延伸布局外骨骼机器人新业务 ,部分医用级产品今年有望获批上市。 目前公司机器人研究项目聚焦“运动、理疗、平衡、评定、护理、脑机接口”六个方向 ,以医用版康复机器人为主 ,其中中医艾灸治疗机( 中医艾灸机器人)、红外光灸治疗机(红外光灸机器人)已取得二类医疗器械注册证。公司重点打造的便携式外骨骼助行机器人已进入小批量生产阶段 ,预计年内取得医疗器械注册证 ,未来也会将VR技术融合到天轨(康复训练的悬吊系统)、代步类机器人中。

(2)以医用级产品为主,同时布局消费级产品
以医用级康复外骨骼机器人为主 ,同时布局消费级外骨骼机器人产品。康复机器人针对偏瘫、截瘫、踝关节损伤、脊髓损伤等肢体功能障碍人群 ,应用人机工程学、视觉图像处理、机器人运动控制、高精度传感器行业等相关技术 ,对于提高康复效率、保证康复质量、降低医护人员劳动强度具有重要意义。公司依托自身在康复领域的技术积累 ,前瞻性组建成立“康复机器人实验室” 聚焦医用级产品研发。短期来看 ,公司在研外骨骼机器人仍以医用为主 ,适用于康复医院、社区康复中心等场景 ;中长期来看 ,公司将逐步 ,完善家用版产品 ,针对术后康复、居家训练及老年人辅助行走等方向 ,打造“ 医院—家庭”双场景产品的布局。
已推出SMoBot-GE系列下肢外骨骼产品 ,集成柔性驱动、智能调节等技术提高产品舒适性和有效性。 SMoBot-GE01是一款下肢外骨骼步行运动训练机器人 ,辅助用户完成站立、步行等动作。设备通过节律性的步行训练 ,帮助用户尽早建立正确的步态 ,同时提供多种训练模式 ,针对性改善下肢肌肉力量、协调性和步态稳定性。SMoBot-GE02在此基础上采用创新柔性驱动器动力 ,力控更准确舒适 ,并通过集成的智能算法和传感器技术 ,实时监测并记录训练数据 ,为用户制定个性化的运动训练方案。

2、程天科技:外骨骼机器人全产业链布局,核心元件全部实现国产化
技术驱动的外骨骼机器人行业龙头 ,产品在全球范围内广泛部署。杭州程天科技成立于2017年 ,致力于包括核心算法与核心元器件在内的外骨骼机器人技术的研发与应用 ,目前专注于康复与养老领域 ,通过结合人机交互技术、人工智能技术、数据分析以及云计算为医疗康养机构和个人用户提供智能化产品和解决方案 ,已形成覆盖神经康复、肌骨康复、行动代偿等全场景医疗级产品矩阵 ,在全世界范围内外骨骼部署数量和使用次数行业领先。公司将外骨骼应用从医疗康复场景延伸到居家社区与户外休闲 ,2025年上市的易行EasyGo助力外骨骼机器人系列产品 ,定位老年助行、户外运动等消费场景 ,产品采用轻量化碳纤维材料与仿生结构 ,无需电源即可提供步行助力 ,首发产品在网店15秒售罄。
核心元件实现全部国产化 ,积极拓展全球化布局。截至2025年 ,公司拥有350余项自主知识产权 ,6项专业体系认证 ,掌握外骨骼机器人全链条核心技术 ,成功实现核心元件100%国产化。公司也在不断拓展全球化布局 ,经典悠行UGO系列康复外骨骼产品于2024年底获欧盟CE认证 ,助力加速开拓东南亚、中东、澳洲及欧洲市场 ,康复外骨骼产品的全球化进程迈入新阶段。

多年研发积累 ,打造外骨骼机器人全产品矩阵:
悠行UGO康复外骨骼:适用于脊髓损伤、脑卒中、 下肢肌无力或其他神经系统疾病导致下肢运动功能障碍患者 。主要应用于医院康复科室和康复医疗机构 ,帮助能够下床活动的康复患者进行步行训练。
童行KidGo儿童外骨骼 :是一款专为儿童康复设计 ,通过趣味交互游戏 ,引导穿戴儿童进行重复正确的行走练习 ,纠正异常步态 ,提升儿童下肢自主行走能力的智能康复机器人设备。
悠然URA床边外骨骼:适用于下肢关节置换术后康复和下肢运动功能障碍坐位 、卧位康复 ,通过反复 、高效的下肢关节活动训练 ,解决关节僵硬、粘连等问题 ,促进血液、淋巴循环和身体组织修复。
悠扶UFU帮扶机器人 :适用于脊髓损伤 、脑病变、神经系统疾病、肌无力及重大术后等无法正常站立 、行走的人群 ,帮助使用者解决位置转移、站立训练和大小便等生活问题。 随设备可放置氧气瓶 、输液瓶等辅助医疗器具 ,方便医疗场景使用。
悠行UGO康复外骨骼(个人版) :适用于社区和家居场景的个人康复使用 ,设备采用机械固定和绑带保护设计 ,安全有保障。设备可根据使用者的身体参数进行手动刻度调节 ,使用操作简单 ,非专业人员在学习后即可协助使用设备进行训练。
童行KidGo儿童外骨骼(个人版) :针对儿童居家康复训练设计 ,由机构版本简化而来。卡通造型设计 ,趣味游戏交互体验。设备灵活可调节 ,操作便捷 ,家长在学习使用后即可操作引导穿戴儿童居家练习。


3、傅利叶
(1)医用康复机器人起家,转型人形机器人业务
康复机器人业务起家的通用人形机器人公司。傅利叶是一家成立于2015年的行业领先的通用机器人公司 ,成立之初 ,公司聚焦医用康复机器人产品研发 ,陆续研发出下肢康复机器人、上肢康复机器人、小数字OT训练系统、腕关节康复机器人、踝关节康复机器人等系列产品。 同时 ,公司积极布局全球业务 ,2018年开始设立全球海外办公室进军全球市场 ,并与墨尔本大学、芝加哥康复中心、苏黎世联邦理工学院等知名高校/研究中心合作研发产品。2023年 ,公司开始转型做通用人形机器人并发布标杆产品GR-1 ,产品拥有高度仿生的躯干构型 ,覆盖人体主要自由度 ,具有稳定的运动能力和交互能力 ,电机、驱动器、减速器及编码器均为公司自主研发。
康复机器人产品涵盖全面并已实现规模化应用。傅利叶康复属于傅利叶旗下智能医疗业务单元 ,专注于康复机器人技术的研发和产业化 ,公司康复产品矩阵涵盖上肢康复机器人、下肢康复机器人、运动与平衡训练系统、物理因子治疗系列等30多款产品 ,在康复医疗领域已实现规模化应用。 目前 ,傅利叶康复已为全球40余个国家和地区的2000多家医疗康养机构提供了智能康复机器人服务及一站式解决方案。

(2)通用人形机器人公司,具备完整的智能化康复产品矩阵
依托康复机器人 ,打造智能康复港。傅利叶发布的ReHabHub智能康复港 ,集成了上肢康复、下肢康复、运动与平衡评估训练系统、认知与言语评估训练系统、物理因子治疗和人体运动量化研究与康复系统(伽利略系统) ,是以场景化的智能机器人训练为核心的现代化康复中心。
公司部分康复机器人产品介绍:
ArmMotus EMU是一款基于末端控制的三维上肢康复机器人 ,创新的线驱传动方式搭配轻量化的碳纤维材料 ,减小机器人自身运动中的摩擦力 ,满足更轻更柔顺的全新康复评估及训练体验。
ExoMotus M4下肢康复机器人可帮助各类型下肢运动障碍的患者在早期实现站立及步行功能训练。 设备通过节律性步行、重心自由浮动、实际的落地行走 ,并且可根据不同情况的患者调整步高、步长、步速等多种步态参数。


4、傲鲨智能
(1)通用型外骨骼机器人公司 ,从康复工业领域拓展至消费场景
通用型外骨骼机器人公司 ,早期产品聚焦工业领域应用。公司成立于2018年 ,总部位于中国上海 ,致力于通用型外骨骼机器人研发、制造和配套解决方案。公司成立早期聚焦产品在工业领域的应用 ,公司参与2023年杭州亚运会和亚残运会物流保障 ,两次获评国家高新技术企业 ,入选工信部与国家矿山安全监察局关于矿山机器人应用优秀场景名单、“上海市智能机器人标杆企业”称号 ,旗下多款外骨骼机器人出现在电影《流浪地球2》中。
拓展外骨骼在各领域广泛应用 ,2025年消费级产品发布。经过近十年的发展 ,公司外骨骼产品线覆盖上肢、腰部、下肢、全身等 ,从康复到工业再到消费场景 ,致力于外骨骼在各领域广泛应用。

公司工业级外骨骼产品矩阵包括:
PES-U储能上肢外骨骼:纯机械储能型的上肢助力外骨骼机器人 ,专为肩部、手臂托举作业设计 ,依托创新机械储能结构 ,为工厂企业体力劳动场景提供稳定、无续航限制的助力支持 ,可直接降低工人约30%的肌肉负荷 ,显著减轻托举劳动负担 ,有效保护工人肩臂健康。
FIT-HV PRO腰部外骨骼机器人:使用高强度工业材料 ,具有髋关节调节机构 ,功能上包含三种助力模式及响应速度调节 ,主要应用于重物搬运 ,大幅度高频次弯腰以及短途转运环节 ,旨在减轻工人劳动负担 ,可降低超过60%的体能负荷。
FIT-U PRO上肢外骨骼机器人:由上肢控制系统、肩部控制系统及总控集成系统组成 ,为用户的肩部、胳膊进行智能化电助力。产品搭载自研运动控制卡及配套驱动单元 ,为企业重体力岗位 ,减轻工人劳动负担50%以上。
FIT-GS Pro下肢外骨骼机器人(开发者版) :专为高校、科研机构及医疗科研单位量身打造 ,通过软件力学阻抗 ,以及自学习自适应步态算法 ,配合AI运动控制与模式识别技术 ,能够快速适应复杂的运动场景 ,满足多样化的开发需求。
FIT-GS Ultra全身外骨骼机器人(开发者版):专门提供给大学、科研机构、医疗科研等开展二次开发研究 ,产品实现一体模块化减速系统和自适应智能运动控制系统 ,采用轻量化模块化的设计。

拓展消费领域 ,发布首款消费级外骨骼机器人产品。2025年 ,公司发布首款消费级VIATRIX增程动力外骨骼机器人产品 ,产品通过AI自适应模式、阻抗模式 、骑行模式、 开发者模式等四大功能模式 ,覆盖登山 、行走 、跑步 、下楼 、骑行等多元场景 。根据产品介绍材料 ,穿戴后腿部力量可提升 50% ,体能消耗降低30-40% ,产品裸机重量3千克 ,最高续航里程25千米 。作为公司布局消费级市场的核心产品 ,VIATRIX推出两种版本 ,旗舰版(定价6799元 ,参考官网价格、下同 )标配37Wh轻巧型电池 ,续航可达1.5-2小时( 8-9公里) ,适合日常短途出行 、轻度活动等场景;彩壳版(定价7899元)标配100Wh长续航电池 ,续航可达4-5小时( 20公里以上) ,适配户外长时间活动、高频使用等需求。

5、大艾机器人
(1)最早获批外骨骼二类器械注册证,参与多个科研课题项目
康复外骨骼机器人行业领先公司 ,获批国内首个外骨骼机器人二类医疗器械注册证 。 大艾机器人是国内外骨骼机器人治疗解决方案提供商及康复机器人行业引领者,公司研制公司研制的外骨骼机器人是科技部“十二五”支撑计划、国家自然科学基金、北京市重大科技计划的成果转化项目,主要用于截瘫、偏瘫、脑瘫等重大恶性疾病,获得第一个国家食药监局外骨骼机器人二类医疗器械注册证。
产品线实现多病种全场景覆盖 ,满足多样化需求 。 目前大艾已拥有7个系列外骨骼机器人产品 ,实现多病种、全年龄段 、全周期、全场景覆盖 ,满足不同患者 、老年人、健康人的治病、 健身、 助行需求 ,产品覆盖康复早期被动训练 、双机组合康复中期主动训练、 居家康复训练及Ai智能助力健行等场景 ,配合一站式持续服务 ,满足医院、 医疗机构 、养老社区等庞大康复需求 。同时 ,公司推出智慧医院/ 机构全场景解决方案 ,构建智能Ai康复平台、云评估平台 、智能康复工程等 ,助力医院/机构智慧康复体系建设。2025年9月 ,公司自主研发的“神行 ”智能护膝外骨骼机器人首发上市 ,针对日常出行(老年人和行动不便人群)和户外运动场景 ,产品具有轻量化、AI智能 、 仿生减震三大亮点 ,采用碳纤维轻量化设计 ,重量不足2.5千克 ,调试简单 ,续航可达6小时 ,售价12900至22500元/台。
大艾机器人主要产品系列


技术积累深厚 ,与国内多所知名高校合作 。公司在机器人及康复治疗领域技术积累深厚 ,与西交大合作积累五轴五联动机床开发经验 ,与清华大学合作探索具身智能软硬件经验 ,与北航在生物医学与力学技术领域深度合作 ,公司首席科学家为北航生医学院张冀聪教授。在探索外骨骼机器人研发技术的基础上 ,公司积极积累康复治疗的医工结合经验 ,与残联、 民政、 卫健委 、养老机构 、康复机构建立广泛合作 ,目前已与全国近400家医院建立合作关系。
积极参与科研项目 ,有望实现更多成果转化。 公司积极参与科研项目 ,国家重点研发计划 “智能机器人 ”重点专项“ 可恢复性弱能老人高相容性照护康复机器人技术与系统研发”项目、国家卫生健康委医药卫生科技发展研究中心公布的国家重点研发计划“主动健康和老龄化科技应对 ”专项中的三项关键技术攻关课题是目前公司参与的重要课题项目 ,未来公司有望实现更多科研成果的成功转化。

6、迈步机器人
(1)聚集康复机器人业务, 首创柔性驱动器动力输出技术
聚焦康复机器人业务 ,技术团队在多个学科具有丰富经验。深圳市迈步机器人成立于2016年 ,是一家由海归博士团队和资深机器人行业从业者创立的医疗康复机器人科技公司 ,核心成员毕业于新加坡国立、 日本早稻田、上海交大、华中科大、哈工大、曼切斯特等国内外知名高校 ,技术团队拥有在机器人、 医疗康复、大数据和控制算法等领域的丰富经验。公司专注于打造智能康复体系 ,通过机器人、物联网、大数据等技术提升康复医疗的效率和效果。
目前以下肢机器人产品为主 ,应用柔性驱动器动力输出技术。公司围绕其核心技术——基于柔性驱动器的机器人交互技术 ,研发了包括下肢康复外骨骼机器人在内的数款医疗康复机器人产品 ,部分产品已获批NMPA二类医疗器械注册证。公司H系列下肢外骨骼康复训练机器人 ,用于脑卒中导致下肢运动功能障碍者的康复训练 ,首创柔性驱动器作为动力输出 ,目前在进行前瞻性、多中心、随机对照注册临床试验 ,已 有超百例样本量的验证。公司下肢外骨骼康复机器人BEAR-A1利用仿生学、人体工学、机器人技术 ,为下肢运动功能障碍者提供康复训练。

扫描下方二维码
加入知识星球
免费下载1000+份行业研报


向下滑动,查看详细目录
▼▼▼
· 从产品到生态、从试点到常态,低空经济的发展潜力与机遇
· 上海市智能网联汽车发展报告(2025年度)
· 中国信通院:智能化医疗装备产业蓝皮书(2025年)
· 量子科技深度报告:打破算力瓶颈,开启量子计算新纪元
· 2025年中国海外投资概览报告
· 31省(区、市)“十五五”规划建议中绿色低碳发展内容精编
· 2026存储芯片市场需求、竞争格局及国产厂商布局情况分析报告
· 两机行业深度报告:十五年景气的开篇
· 电子气体行业深度报告-电子气体:半导体需求有望加速扩张,国产替代或重塑供给格局
· 金刚石散热行业深度:芯片集成化发展,推动材料应用新蓝海
· 锂电池相关行业景气度分析及投资机会研究
· EDA行业深度:驱动因素、竞争格局、国产替代及相关公司深度梳理
· 低空应用商业模式发展分析报告(2026)
· 2025年乘用车市场总结及展望报告
· 中国光伏制造行业展望
· 中国汽车行业展望
· 外骨骼机器人行业系列报告之二:产业链上下游共振,国内市场蓬勃发展
· 电力规划总院:新型储能行业2025年发展回顾及未来形势展望报告
· 新能源行业剖析:行业前瞻洞察系列,太空光伏远期空间巨大,太空数据中心有望推动需求
· 中国智能家电市场趋势洞察-益普索
· 中国能源政策汇编2025
· 国家及各省市算力基础设施产业相关政策汇编(2024年6月至2025年12月)
· 储能容量电价政策正式落地,产业链需求端有望再度发力
· 从材料端来看固态电池产业链变革与未来走向
· 2025年低空经济发展趋势报告:“动荡调整”的低空1.0阶段
· 汽车行业:看好人形机器人材料新赛道——高性能聚氨酯
· 小型电动汽车行业市场竞争力洞察(2026)
· 低空文旅产业发展研究报告
· 2025年低空经济大事记与2026年投资展望
· 2025年乘用车市场总结及展望
· 马斯克六大产业链映射
· 2025年四季度汽车产业发展报告
· 智能电动汽车行业深度报告:新能源越野SUV,蓝海启航主舵手
· 光伏行业“十四五”发展回顾与“十五五” 形势展望
· 先进封装行业深度:发展趋势、竞争格局、市场空间、产业链及相关公司深度梳理
· 商业航天行业:政策与技术共振,商业化迎放量元年
· 汽车行业:26年数据点评系列之一:乘用车25年复盘和26年展望:从“量稳价缓”到“价升量稳”
· 2026年中国工业软件行业发展研究报告
· 商业航天拉动不锈钢及高温合金需求
· 通信行业深度报告:超节点:光、液冷、供电、芯片的全面升级
· SpaceX产业链核心业务拆解,火箭+卫星+星座+太空算力,产业链最新热门公司名单
· 山东省亚太资本研究院:山东省上市公司白皮书(2026)
· 2026年中国商业航天十大产业趋势展望
· 下一代 AIDC 供电方案定了:SST 产业链公司全梳理
· 2026年地方两会点评:十点新变化
· 加速与应用——2025年全球人工智能技术、政策、产业与投融资趋势全景洞察报告
· 光伏设备行业深度报告:太空光伏深度报告:光伏向空,志在星海
· 存储行业深度报告:电子行业:AI驱动叠加自主可控,看好国产存储产业链
· 空天系列报告二:太空碳纤维:黑金时代开启
· 覆铜板行业系列报告:高端铜箔及电子布需求加大,内资企业加速突破有望受益
· 计算机行业海外巨头启示录系列(十八):星河大航海·火箭篇,跨越卡门线的运力之争
· 金属行业2026年度策略系列报告之贵金属篇:黄金上行势不可挡
· 市场洞察:从Spcae X的成功看中国民营卫星企业的发展
· 卫星及应用研究报告
· 深地深海研究报告
· 人形机器人研究报告
· 氢能研究报告
· 量子信息研究报告
· 量子通信研究报告
· 类脑智能研究报告
· 可见光通信与光计算研究报告
· 基因工程研究报告
· 合成生物研究报告
· 太空光伏行业深度:驱动因素、技术路径、产业链及相关公司深度梳理
· 6G专题之语义通信:太空算力遗珠,6G卫星新范式
· 电子行业深度报告:光通信蓝海拾珠,模拟芯片与液冷大有可为
· 存储行业深度报告:骐骥驰骋,AI“存”变,国产“储”势,星火燎原
· SpaceX:太空巨头的崛起与启示(一)
· 2026年可控核聚变研究报告:政策与资本双轮驱动,能源革命奇点临近-深企投
· 3D打印行业深度:发展现状、市场空间、产业链及相关公司深度梳理
· “未来产业”主题系列报告(二),商业航天,跨越“卡门线”
· 2026年具身智能产业发展研究报告
· 机器人行业发展核心竞争力探讨:从成本到数据,机器人进步新范式
· 低空经济发展报告2025-2026
· 机器人行业发展核心竞争力探讨:从成本到数据,机器人进步新范式
· 光伏行业深度:市场分析、太空光伏、国产替代、产业链及相关公司深度梳理
· 商业航天行业系列五:太空光伏:逐日天穹,叩问千亿星辰市场
· 中国具身智能产业发展与竞争格局对标分析
· 马年看“马”马斯克概念股票池及主题指数--AI、机器人、无人驾驶、商业航天、脑机接口、新能源
· 计算机行业未来产业之商业航天:万亿蓝海、黄金窗口
· 技术与政策共振,商业航天需求高景气
· 掘金2026年五大潜在强主题机会
· 机器人需求驱动下新技术落地加速
· 中国新能源汽车:2025年总结与2026年预测
· 脑机接口行业深度:国内现状、市场空间、产业链及相关公司深度梳理
· 汽车行业深度报告:空天资源紧缺,商业航天业务有望爆发
· 低轨卫星行业研究系列之四:卫星星座组网加速,商业应用不断拓展
· 火箭回收黎明将至,商业航天千帆竞发
· 2025四足机器人场景应用发展蓝皮书
· 2025年电动汽车充换电基础设施运行情况
· 商业火箭:可复用技术引领变革,商业火箭开启千亿蓝海市场
· Rocket Lab:从小火箭之王到太空基建总包商,被低估的航天第二极
· 商业火箭产业链梳理
· 中国新能源行业:助力经济加速低碳转型
· 2026年全球医药前瞻性报告
· 商业航天系列报告之一:仰望星空,向天突围
· 虚拟(增强)现实研究报告(2025年)
· 2025手术机器人白皮书-价值与未来
· 2026国内半导体产业链
· 2026年太空算力发展研究报告
· 脑机接口2025:产业元年报告
· 前瞻大湾区(四):2025粤港澳大湾区融合发展新进阶与新格局
· 2025中国智能驾驶行业趋势白皮书
· 可回收运载火箭:高价值量环节和成本构成
· 中国工业互联网研究院:工业智算发展研究报告(2025年)解读
· 2025年人形机器人行业白皮书
· 通航动力产业深度:国产替代,道阻且长
· 低空经济行业产业生态图谱构建与商业模式创新路径研究
· 商业航天:低轨卫星的成本分析与降本趋势
· 商业航天3D打印浪潮将至
· 解码全球新材料政策:从美_日_中等12国布局看产业未来机遇
· 储能行业深度报告:出海空间广阔,AI+储能是新增长极
· 中国载人eVTOL行业白皮书
· 固态电池设备产业链,最正宗的7家公司(附名单)
· 机器人行业研究:技术创新与市场共振,机器人产业商业化进程提速
· 工业母机产业链,高端突围+国产替代+智能制造,最值得关注9家公司(附名单)
· 深海科技上中下游产业链,最值得关注的13家核心公司(附名单)
· 工程机械行业深度报告:龙头公司名单梳理
· 2025年云计算研究白皮书
· 2025中国产业带发展趋势报告
· 人形机器人核心赛道:灵巧手产业链核心企业汇总
· 脑机接口三大赛道,最全龙头公司名单
· 智能工厂发展报告(2025年)
· 2025年互联网年度盘点研究报告
· 2026全球汽车市场展望报告(中文版)
· 脑机接口行业报告——产业发展迎来黄金期,蓝海市场广阔
· 智能驾驶行业深度报告:特斯拉华为比亚迪英伟达立讯精密
· 生物制造的底层逻辑与产业链分析(附100佳核心企业)
· 商业航天新材料全景图:新材料企业的机遇与投资逻辑
· 2025年A股市场分析白皮书
· 光刻机产业链
· 半导体先进封装深度报告:最硬核的半导体设备逻辑(附名单)
· 人形机器人核心赛道:灵巧手+驱动电机+传动部件+感知系统,· · · · 2026年绕不开的核心公司(附名单)
· 量子信息技术专题研究(二):科技巨头加速布局,量子产业前景可期
· 低轨卫星行业深度:驱动因素、行业现状、产业链及相关公司深度梳理
· 人形机器人产业趋势展望
· AI+PCB,最核心的17家公司
· 2025年商业航天行业报告(全方位解读“商业航天产业链”)
· 城市低空经济创新发展白皮书-华信咨询
· 低空经济行业专题四:通用航空市场稳步发展,低空运营未来可期
· 算力芯片行业深度:驱动因素、发展概况、国产替代、产业链及相关公司深度梳理
· 无人机产业洞察:在战略机遇与供应链风险中重塑全球竞争力
· 制造业上市公司高质量发展研究报告(2025年)
· 锂电新技术展望:固态电池产业化进入新阶段
· 2025年汇川技术企业分析:工控领域龙头,产品及盈利能力优势保障增长
· 汽车轻量化行业深度报告:汽车轻量化浪潮下,以塑代钢空间广阔
· 2026年AI赋能千行百业年度榜单报告
· 2025年云计算研究白皮书
· 脑机接口行业深度报告:解码大脑交互密码,开启人机协同纪元
· 可控核聚变系列研究(五):“超导-磁体”:可控核聚变价值量最高环节
· 国海证券:人形机器人行业专题报告6:人形本体灵巧手的电机进化“势”
· 商业航天产业链,最硬核的32家公司
· 中国整车制造行业2026年展望报告
· 汽车行业2026年十大趋势及投资策略报告
· Robotaxi行业深度:商业化进展、竞争格局、产业链及相关公司深度梳理
· 低空飞行器制造业白皮书(1.0)
· 2025-2026年无人配送车技术应用与趋势洞察蓝皮书
· 中国企业科创力研究报告(2025)
· 2025年国家及省(区、市)“十五五”规划汇编(三)
· 中国互联网协会:中国互联网发展报告(2025)
· 智能汽车产业深度研究:L3车型产品准入,智能汽车发展加速
· 十五五期间制造业迎来哪些新机遇?
· 《人形机器人核心赛道:人形本体+灵巧手+电机,最具竞争力的12家公司》
· 2026年电力市场年度展望
· 计算机行业深度报告:太空算力:苍穹之上的下一代计算范式
· 机械设备行业 2026 年年度投资策略
· 可控核聚变:技术路线多样,产业化进程加速
· 2025 年中国新能源车增32%
· 2026 年电子行业年度十大预测
· 固态电池行业深度报告,产业链最新热门公司名单
· 2025光刻胶产业链行业研究报告:半导体材料皇冠上的明珠,日本断供危机下的国产突围
· 2025年第二届新能源科技企业50报告
· 盘点全球145家光刻胶企业清单及业务进展(附7张大图表)
· 2026 自动驾驶元年八大展望-30页
· 电力设备及新能源行业之光伏电池设备专题报告:暗线潜影织金络,晶硅叠层启玄机
· 2026年汽车行业展望
· 全球科创中心百强2025
· 中邮证券:商业航天:破局上天瓶颈,解锁太空算力
· 中国汽车产业变革洞察
· 2026年电子行业策略报告:存储扩产与国产替代共振开启“芯”周期
· 国家及省(区、市)“十五五”规划汇编(一)
· 2026年世界制造业发展形势展望
· 量子计算行业深度:行业概况、发展趋势、产业链及相关公司深度梳理
· 可控核聚变行业深度:驱动因素、商业进程、产业链及相关公司深度梳理
· 2026年锂电行业四大关注点
· 罗兰贝格:2025年中国汽车全球化发展报告
· 人形机器人资料汇编(35页PPT)
· 全球关键电子材料应用进展与我国未来发展方向
· 2035年新材料产业发展需求、发展重点与发展方向
· 半导体产业的发展复盘与方向探索
· 汽车及汽车零部件行业研究:L3级自动驾驶呼之欲出,催生传感器清洗产品百亿市场空间
· 2025年中国专精特新小巨人科创力报告
· 中国光伏行业协会PPT:我国光伏行业发展变化分析
· 具身智能行业研究:宇树机器人演唱会惊艳伴舞,银河通用完成3亿美金融资
· 2025年世界500强企业
· 储能行业2026年度策略:全球开花,开启两年持续高增新周期
· 2026年我国装备制造业发展形势展望
· 2026年储能市场行情展望:政策催生新动能,需求引领新周期
· PCB材料行业报告:乘AI之风,PCB材料向高频高速升级
· 机床行业深度报告:“十五五”规划中机床地位突出,国产替代进程加速
· 3D打印:解锁高端制造的“万能钥匙”
· 城市制造业高质量发展研究报告(2025年)
· 2025年度AI十大趋势报告
· 2025年医疗人工智能产业报告
· 低空经济行业分析:中国低空经济产业全景梳理与未来展望
· 军工金属新材料市场分析
· 2025年深圳集成电路及国产半导体产业调研报告
· 计算机行业深度报告:商业航天,大国重器
· 2025固态电池产业产业化阶段及招商机遇研究报告-简版
· 中国汽车零部件产业发展分析报告(2024-2025)
· 2025年中国氢能源行业市场研究报告
· 2025年度低空经济投资策略
· 发现未来独角兽-2025全国专精特新小巨人画像报告
· 中国长三角高端装备新质领袖榜单报告
· 人形机器人行业系列报告(四):执行器之旋转关节,关注摆线减速器的应用
· 具身智能与新能源车:此时此刻恰如彼时彼刻
· 2026年医疗器械年度投资策略:支付优化,创新出海
· 机器人行业系列深度报告:外骨骼,肢体运动助手,应用场景拓展,全球产业加速
· 氢能产业百问百答
· 数字经济研究报告
· 2025年泛半导体光刻胶供应链发展研究
· 2026年第二届智能制造科技50报告
· eVTOL电池篇:固态电池曙光在即,eVTOL有望迎来全新升级
· 锂电池产业链2026年上半年投资策略
· 中央五年规划建议首提氢能,绿氢产业迎来加速发展
· 固态电池系列1:全球政策与各国发展路径全景对比——政策风起,产业破晓
· 低空智能网联体系发展路径及趋势
· 储能之锂电材料行业深度:驱动因素、市场分析、供需预测及相关公司深度梳理
· 2025年中国商用具身智能白皮书
· 化工上市公司发展报告(2025)
· 2026年机械行业年度策略报告:科技擎旗,周期共振
· 2025年中国医疗器械国际化现状与趋势蓝皮书
· 2025先进封装与测试行业发展现状与未来
· 2025中国半导体激光设备白皮书
· 低空基础设施发展研究报告(2025)
· 锂电池行业年度投资策略:政策高景气,储能超预期
· 2025年具身智能十大观察报告-洞悉智能发展之势探索智能向善之路
· “十五五”系列研究之二:加速中国经济动力变革的十五大产业赛道
· 2025年中国无人驾驶行业市场研究报告
· 2025年中国智能芯片行业市场洞察报告
· 专精特新上市公司创新与发展报告(2025年)
· 新能源和电力设备行业专题:新质生产力六大主线巡礼
· 2025量子计算+生物制药产业与技术发展研究报告
· 2025年中国汽车企业出海白皮书
· 中国上市公司高端制造业发展报告(2025)
· 2025年十大行业稳增长工作方案汇编
· 低空+发展研究报告(2025年)
· 汽车行业2026年策略专题报告(2025车市结构回顾、2026展望等)
· 脑机接口行业深度报告:脑科学产业与政策趋势共振
· 中国工业互联网投融资报告
· 2025中国光伏建设发展报告
· 2024-2025中国通用航空和低空经济发展报告
· 2025年AI赋能千行百业白皮书
· 中国锂电产业特色城市竞争力评估报告(2025)
· 机器人行业三季报总结:产业链迈向量产,关注细分龙头
· 中国氢能产业链国际竞争力比较与政策建议
· 2025年中国工业无人机行业(一):上游产业崛起-核心零部件国产化与技术突破
· 汽车行业深度报告:纵观产业日新月异,整车厂始终掌握话语权
· 具身智能产业深度研究(五):人形机器人硬实力助力行业加速量产
· 3D打印行业研究:响应AI芯片散热革命,3D打印液冷板前景广阔
· 宇树机器狗分析与深度拆解
· 锂电池行业十五五规划:行业景气持续向上,维持“强于大市”评级
· 新能源车及锂电行业板块2025年三季报业绩总结:整车市场竞争持续,锂电迎接反转行情
· 2025年我国锂离子电池产业发展形势
· 光伏行业2025年中报总结:业绩逐步见底
· 光储行业2026年度投资策略:光伏拐点已现,储能大势所趋
· 集成电路产业标准化研究报告(2025版)
· 十五五规划建议全文
· 低空经济行业的黄金时代:解构行业生态,助力企业绘就增长蓝图
· 人形机器人:新需求、新机遇,关节轴承迎人形机器人发展浪潮
· 生物质能源与生物燃料在能源转型中的前景、潜力与挑战
· 智能驾驶:市场现状、竞争格局、发展展望及相关公司深度梳理
· 2025前三季度汽车市场分析报告
· 中国数字经济白皮书(2024)
· 汽车内外饰:汽车内外饰行业发展概况与重点标的梳理
· 人形机器人:人形机器人量产元年,关注丝杠国产化进程
· 我国低空装备产业发展现状与趋势展望
· 量子科技行业深度报告:量子革命:量子科技的现状与未来
· “十五五”规划展望系列:前瞻布局新质生产力主题投资
· AI 赋能,智塑未来——机器人产业的变革与展望白皮书
· 2025化工园区高质量发展研究报告
· 风电设备行业深度报告:风机:国内盈利能力修复,出海打开成长天花板
· 机械设备-工业专题研究:国产多向模锻引领全球锻造工艺升级
· 传感器行业报告:人形机器人“感官”,国产替代蓄势待发
· 脑机接口行业深度系列报告——“十五五”重点赛道,脑机接口有望迎来新机遇
· 2026年度中国汽车十大技术趋势
· 深海科技:发展缘由、市场空间、产业链及相关公司深度梳理
· 锂电行业:场景拓展打开增量空间,龙头引领固态技术升级
· 2025年甲子Cool Vendor人形机器人大模型领域报告
· 固态电池负极的三问三答
· “十四五”能源发展成就报告
· 2025年度国产AI芯片产业白皮书
· 2025中国具身智能产业星图
· 2025中国固态电池行业发展研究报告
· 未来产业七行业投资策略
· 2025年中国汽车品牌出海白皮书
· 光刻机行业深度研究报告:半导体设备价值之冠,国产替代迎来奇点时刻
· 2025年年国产AI芯片和高性能处理器厂商排名和行业趋势报告
· 2025中国稀土行业现状与发展趋势报告
· 光模块行业深度:驱动因素、现状及趋势、产业链及相关公司深度梳理
· 晶圆制造(FoundryIDM)行业调研分析报告
· 2025人工智能发展白皮书
· 2025年国产半导体设备及深圳集成电路产业调研报告
· 机械设备行业深度研究:锂电设备——锂电扩产周期叠加固态创新· 周期带来β机遇,差异化发展路径深挖α潜力
· 中国高端制造行业研究报告
· 新能源行业洞察报告
· 2025年中国专精特新企业发展洞察报告
· 固态电池行业研究报告
·“十五五”前瞻:新动能●新生态●新布局
· 2025年上半年中国汽车行业并购活动回顾及趋势展望
· 2025年9月份全国乘用车市场分析
· 2025年全球协作机器人产业发展白皮书-具身智能时代的技术突破与产业重构
· 2025中国汽车租赁行业现状与发展趋势报告
· 半导体及封测产业发展现状与趋势报告
· 军用四足机器人迎来应用时代
· 2025 年上半年中国半导体行业投融资情况分析报告
· 2025年中国低空经济-民用无人机市场白皮书(精简版)
· 人形机器人系列报告四:海外人形机器人:特斯拉引领迈向具身智能新纪元
· 中国插电式混合动力汽车&增程式电动汽车发展热潮:是机遇还是陷阱?
· 具身智能行业深度:技术路线、市场机遇、产业链及相关公司深度梳理
· 2025低空经济驱动因素、主要产品、产业链条及相关上市公司分析报告
· 2025年新能源汽车行业趋势洞察与人才破局之道
· 天风证券:丝杠专题:行星滚柱丝杠赋能汽车线控底盘
· 电子行业深度报告:AI驱动PCB全面升级:材料、工艺与架构革新引领产业新周期
· “十五五”系列报告之汽车行业:新质生产力赋能下的智能化、全球化新机遇
· 北斗产业发展蓝皮书(2024年)
· 2025年中国工业机器人行业白皮书
· 2025军用无人机发展趋势、我国出口现状及相关企业分析报告
· 2025年海外人形机器人产业发展现状、技术路径与商业化前景分析报告
· “十五五”时期建设世界级先进制造业集群的路径研究
· 中国信科:2025年低空智联网场景和关键技术白皮书
· 机械行业2025年半年度报总结:科技投资双轮驱动,关注去产能受益行业
· 锂电设备行业2025年中报总结:传统锂电景气复苏,看好固态新技术催生设备新需求
· 固态电池设备公司梳理
· 天翼智库:低空经济发展趋势与路径研究报告2025
· 2025年全球锂电产业链地图白皮书
· 2025年中国具身智能产业发展规划与场景应用洞察
· 超导材料行业深度:制备工业、市场规模、产业链及相关公司深度梳理
· 2025量子信息行业研究报告
· 预制菜行业研究报告
· 中国核电行业研究报告
· 2025大飞机产业链研究报告
· 低空经济行业深度报告:战略升维驱动产业变革,低空经济万亿蓝海生态图谱
· 新能源汽车换电站产业研究报告
· 20253D打印行业发展现状、市场空间及产业链拆解分析报告
· 2025光伏行业产能过剩内卷竞争现状及未来展望分析报告
· 2025年汽车零部件行业分析
· 100大最具潜力的新材料(2025产业决胜全景图)
· 2024人形机器人产业链研究报告
· 2024智能网联汽车产业链研究报告
· 人形机器人行业深度:驱动因素、现状及趋势、产业链及相关公司深度梳理
· 2025固态电池产业链研究报告
· 储能行业深度:行业现状、市场格局、产业链及相关企业深度梳理
· 先进制造系列研究(二):显示行业深度,微显示技术的产业化进程与应用前景
· 医药行业深度研究:行业企稳向好,回暖曙光已现
· 云计算行业投资图谱:产业赛道与主题投资风向标
· 2025年中国火力发电行业现状报告
· 中国低空经济投融资报告:中国低空经济投融资地图(2025)
· 2025年中国氢能行业简析报告
· 嘉世咨询:2025年中国氢能行业简析报告
· 2025年全球及中国扫地机器人技术及功能创新趋势洞察
· 脖子”材料100大清单与全景图:哪些材料国产化极低?(附100+行研报告)
· 2025年具身智能产业链分析:从实验室到市场的商业化探索
· 2025年中国人形机器人六维力传感器市场调研报告
· 2025年SOC芯片发展现状、市场需求及竞争格局分析报告
· 机遇之城2025:洞察新质生产力下的城市机遇
· 2024-2025 年中国城市独角兽报告之上海
· 2025乘用车行业市场简析报告
· 2025年中国风能市场行业研究报告
· 13页PPT光电产业链全景图
· 2025年中国工业传感器行业市场白皮书
· 2025年“人工智能 ”发展现状、未来趋势及典型行业应用分析报告
· “新质生产力”系列(十一):新质生产力投资全景图
· 2025年智能汽车产业深度分析
· 2025年中国A股市场研究报告
· 2025年低空经济发展及关键技术概况报告
· 2025年二季度投融市场报告:智能硬件
· 2025高温超导材料应用现状市场空间及竞争格局分析报告
· 2025全球无人机清洗系统市场应用发展白皮书
· 灵巧手行业深度:行业现状、市场机遇、产业链及相关公司深度梳理
· 2025年各地低空经济政策汇编(发展目标、主要任务、应用场景)
· 县域重点产业链政策汇编(2025年版)
· 算力城域网白皮书(2025版)
· 汽车及汽车零部件行业研究:豪华车专题报告:传统燃油向新能源过渡,关注品牌溢价&设计溢价两大主线
· 中国独立储能发展报告2025
· 2025年数控机床市场简析报告
· 2025年5G工厂名录
· 银发经济:医药行业发展新蓝海(2025)
· 电子设备-光掩模及空白掩模行业研究:集成电路制造的光刻蓝本
· 2025“人工智能+”新质生产力领航企业TOP100
· 先进封装深度:应用领域、代表技术、市场空间、发展展望及相关公司深度梳理
· 2025中国军工行业现状报告
· 低空经济行业专题系列三:低空经济乘风而至,产业机遇前景广阔
· 2025年新能源汽车市场发展半年报
· 2025年智能焊接机器人产业发展蓝皮书
· 2025年智能焊接机器人产业发展蓝皮书
· 3D打印(增材制造)行业专题报告:工业消费双驱动,多领域仍有海量空间
· 2025年新型功能材料行业发展白皮书
· 中国未来50年产业发展趋势白皮书(第四期)
· 2025年3D打印产业链全景、增量市场及国内相关上市公司分析报告
· 深圳市战略性新兴产业与未来产业空间布局规划(2024—2035年)
· 杭州市人形机器人产业发展规划(2024—2029 年)
· 2025年央国企(A股)上市公司市值战略研究报告
· 光刻技术深度解析
· 2025年世界500强与中国民营100强全球投资布局趋势报告(简版)
· 低空经济行业专题报告:不仅是低空载人,低空场景迎多元化拓展
· 低空经济:2025年上半年投融市场报告
· 新能源汽车产业链分析及河南省概况
· 中国上市公司2024年发展统计报告
· 2025中国低空经济市场规模、竞争格局及未来发展趋势分析报告
· 2025年中国城区经济高质量发展研究报告
· 2025中国量子计算产业市场现状及发展前景研究报告
· 低空经济行业专题报告:不仅是低空载人,低空场景迎多元化拓展
· 2020-2025年国家优势特色产业集群建设名单
· 2025年光伏行业上半年发展回顾与下半年形势展望
· 2025氢能产业重点政策汇编(第一版)(875页)
· 2025年中国工业机器人产业分析报告
· 2025未来产业重点政策汇编(第一版)
· 2025食品饮料行业白皮书
· 2025年创新型生物药行业独立市场研究报告
· 2025西部地区低空经济发展研究报告
· 智算中心液冷产业全景研究报告(2025年)
· 2025中国生物医药行业现状报告
· 中国储能研究报告2025
· 2015-2025,中国创新药投资十年复盘
· 2025年全球汽车供应链核心企业竞争力白皮书
· 2025年全球氢能产业发展报告
· 2025年上半年汽车市场分析报告
· 光刻机行业深度:核心技术、竞争格局、国产替代及相关公司深度梳理
· 云计算蓝皮书(2025年)
· 新材料产业框架之五,核聚变临界点已至,关键部件与材料迎战略机遇
· 人形机器人从概念到量产-核心零部件机遇梳理
· 机器人轻量化深度:优化路径、材料轻量化、市场空间及相关公司深度梳理
· 智能家居行业深度:行业概况、AI赋能、产业链及相关公司深度梳理
· 广西人工智能产业发展白皮书(2025年)
· 驱动视界-汽车动力电池PACK工艺与制造
· 2024年度绿色发展报告
· 插电混动汽车进化论:经济性带来持续繁荣,但终将因技术革命改变
· 2025年6月份全国乘用车市场深度分析报告
· 2025年6月新能源汽车三电系统洞察报告
· 2024年度中国电力市场发展报告
· 2025年中国大模型一体机行业研究:DeepSeek大模型一体机如何破局行业发展
· 2025年“人工智能 ”发展现状、未来趋势及典型行业应用分析报告
· 2025中国协作机器人产业发展蓝皮书
· 2025年低空经济城市发展全景研究报告
· 2025年低空经济产业与标准化发展报告
· 中国电动汽车产业极快充电生态发展白皮书2025
· 半导体2025年二季度投融市场报告
· 乘用车品牌影响力评价报告(2025年版)
· 2025年可降解包装行业简析报告
· 2025高端医疗发展白皮书
· 2025年汽车改装行业简析报告
· 2025全球智能体发展进展、面临挑战与对策建议报告
· 2025年5月全国二手车市场深度分析
· 海上风电专题研究之四:十五五国内海风开发稳步推进,欧洲和日韩海风蓄势待发
· 2025广东投资指南
· 端侧AI行业深度:驱动因素、商业模式、产业链及相关公司深度梳理
· 光通信行业深度研究报告
· 2025中国新能源光伏行业现状报告
· 2025中国低空经济市场现状报告
· 2025地方低空经济平台建设指南白皮书
· 半导体材料系列报告之一:国际形式严峻,国产半导体材料行业如何发展
· 电力设备行业深度报告:固态电池设备关键环节,前中段引领突破
· 2025年全国产业集群大全
· 电力设备行业深度报告:固态电池设备关键环节,前中段引领突破
· 半导体材料系列报告之一:国际形式严峻,国产半导体材料行业如何发展
· 2025年人形机器人产业发展蓝皮书
·一图看懂芯片产业
· 2025六大未来产业发展趋势与人工智能八大落地场景洞察
· 113家电芯企业汇总名单
· 2025中国汽车行业转型驱动力展望白皮书
· 2025低空经济产业发展及薪酬趋势研究报告
· 中国大数据产业白皮书V9.pdf
· 中国能源展望报告2060(2025年版)
· 2025年低空经济网络安全体系化研究报告
· 预见2025-罗兰贝格中国行业趋势报告
· 中国汽车后市场供应链白皮书
· 2025年最值得关注的药物预测报告
· 2024智能化医疗装备产业蓝皮书
· 2024智能网联汽车零部件行业研究报告
· 绿色计算产业发展白皮书(2024版)
· 县域工业经济发展报告(2024年)
· 2025人工智能生产内容(AIGC)作品版权认定分析报告
· 2025年AI转型的进展洞察报告
· 2025可信人工智能治理白皮书-安永
· 广东省游戏产业协会:2024年小游戏高质量发展报告
· 2024年新型电力系统技术路线展望报告
· 2025年中国对外贸易潜力产品分析报告
· 2024年中国新能源汽车行业全球竞争力分析与各国进口贸易法规影响白皮书
· 2024年新质生产力产业发展趋势报告
· 2025年医疗行业的可持续发展之路研究报告
· 2025年具身智能行业发展研究报告:具身智能技术发展与行业应用简析
· AI产业全景洞察报告2025
· 广州市智能网联汽车创新实践年度报告(2024年)
· 智能汽车产品功能全景图(2025版)-中文版
· 44个地区低空政策
· 专精特新中小企业数字化转型研究报告(2024年)
· 【104页超详细】DeepSeek从入门到精通
· DeepSeek教程-从入门到精通
· 3个DeepSeek隐藏玩法,99%的人都不知道
· DeepSeek V3 搭建个人知识库教程
· Deepseek 高效使用指南.docx
· deepseek 应该怎样提问
· DeepSeek与 DeepSeek-R1 专业研究报告
· DeepSeek-30个喂饭指令
· DeepSeek-R1使用指南(简版)
· DeepSeek案例大全
· DeepSeek指令公式大全_Password_Removed
· 人工智能专题:DeepSeek V3 搭建个人知识库教程
· 小白入门DeepSeek50个高阶提示词
· 2025年DeepSeek军用场景智能化应用白皮书
· 2025普通人如何抓住DeepSeek红利
· Deepseek 如何赋能职场应用
· 112页!DeepSeek 7大场景+50大案例+全套提示词 从入门到精通干货
· 2025年教大家如何使用Deepseek AI进行超级降维知识输出V1
· 2025深度解读DeepSeek:原理与效应
· 2025年汽车以旧换新政策继续接力报告
· 中国新能源汽车:2024年总结与2025年趋势报告
· 2025年十五五智能制造推进的战略思考报告-数字化转型基本普及 智能化升级战略突破
· 一图看160家企业集体接入DeepSeek
· 王传福:比亚迪智能化战略(2月10日发布会)
· DeepSeek搞钱教程(0基础入门)
· 少年商学院《DeepSeek中小学生使用手册》
· 个人使用篇-DeepSeek入门宝典
· 开发实战篇-DeepSeek入门宝典
· 技术解析篇-DeepSeek入门宝典
· 行业应用篇-DeepSeek入门宝典
· 智灵动力:DeepSeek模型本地部署与应用构建
· 2024富士胶片中国及富士胶片商业创新中国可持续发展报告
· 爱分析:2025年360亿方智能航空AI白皮书
· 2024年度汽车市场分析报告
· 2025年DeepSeekDeepResearch让科研像聊天一样简单
· DeepSeek+DeepResearch应用报告-清华大学
· 中国广电:5G手机产品白皮书(2025年1月版)
· 2024年中国海外投资概览报告
· 2025年中国人工智能计算力发展评估报告
· 2025年自然受益转型:汽车行业的作用洞察报告
· 嘉世咨询:2025年人形机器人行业简析报告
· 2025年中国省级绿色电力市场建设:现状与展望报告
· 2024年12月全国二手车市场深度分析报告
· 2024年AI在制药领域的应用报告-罗兰贝格
· 中企云链:2024年中国产融数字化发展年度报告
· 中国光大银行:2025年一季度投资策略报告
· 2025年中国半导体行业出口分析及各国进口政策影响白皮书
· DeepSeek图解
· 一份写给普通人的DeepSeek速成指南
· 2024年药品行业趋势分析报告
· 2024年中国能源转型展望报告-CET
· 2025广东省制造业数字化转型典型案例集(第二批)
· 2025年1月份全国乘用车市场深度分析报告
· 中汽协:2025年1月中国汽车产销报告
· 清华大学:2025年DeepSeek与AI幻觉研究报告
· 智灵动力-北京-科技-DeepSeek行业应用与实践
· 摩熵咨询:2024年FDA批准上市的新药分析报告
· 浙江省发改委:2024浙江省优化营商环境条例
· 浙江省发改委:2024浙江省优化营商环境条例解读手册
· 2025年1月电动汽车充换电基础设施运行情况
· 数字政府一体化建设蓝皮书
· DeepSeek1小时快速入门
· 2025年DeepSeek战略创新分析报告-围绕DeepSeek尖刀点 加速打造AI产业刀锋链
· 2025年新兴产业瞭望白皮书系列:低空经济-驾乘低空经济新风 畅享新质出行体验
· 2025年电力人工智能多模态大模型创新技术及应用报告
· 2025年锂离子电池回收:面向绿色未来的市场及创新趋势报告
· 广东省药品监管统计分析年度报告(2024年)
· 清华大学&火山引擎:2025年算力电力协同:思考与探索白皮书
· 数世咨询:2025年数字安全需求洞察报告-威胁情报
· 中国能建:2025低空经济产业发展报告
· 2025年具身智能行业发展研究报告:具身智能技术发展与行业应用简析
· 2024-2025年汽车市场分析与预测-乘联会
· 2025年DeepSeek行业级应用白皮书:精准数据洞察与自动化效能提升方法论
· 2025年DeepSeek行业应用案例集:解锁智能变革密码
· DeepSeek实操方案
· B2B市场人DeepSeekAI提示词手册
· 电子信息研究2025年第1期(总第97期):先进计算产业发展研究报告
· 破局重塑—生产力释放智能制造全新生产力
· 2024年NMPA批准上市的新药分析报告
· 2024年中国生物科技行业调研报告-资本寒冬中生物科技企业的生存之道
· 智能汽车亮点功能全景图(2025版)
· 智能汽车亮点功能解析表(2025版)
· 重庆市江津区惠企政策汇编
· 电信行业AI现状:2024年中国趋势调查报告
· 赛迪译丛2025年第3期(总第678期):全球人工智能活力工具
· 详解DeepSeek: 模型训练、优化及数据处理的技术精髓
· 2025年从DeepSeek探讨大语言模型在建筑及能源行业的应用趋势和技术方法报告
· 2025年我们该如何看待DeepSeek——what, how, why, and next
· DeepSeek搞钱指令库:开启AI创富新时代
· 北京大学:2025年DeepSeek系列报告-提示词工程和落地场景
· 零基础使用DeepSeek高效提问技巧
· 2025年药物化学期刊JMC Annotation专栏重磅药物分析报告
· 2025年人工智能技术发展与应用探索报告
· 2025年数字驱动、智慧引领:迈向未来的新型电力系统研究报告
· 2025年新型电力系统中人工智能应用与扩展报告
· 2025新能源汽车全场景智驾用户体验报告
· 嘉世咨询:2025年数据中心行业简析报告
· 模块化研发在汽车及复杂离散制造行业的实践之旅
· 数字信任发展报告(2025)-中国信通院
· 2024年医药交易报告-中国药企开启医药交易新纪元
· 中国消防协会:2025年数据中心锂离子电池消防安全白皮书
· 储能行业剖析:新型储能技术百花齐放,液流电池商业化正在加速
· 低空经济发展研究报告(2024年)
· 国内机器人行业梳理:量产元年,百家争鸣
· 2024-2025年中国光伏产业发展路线图
· 自主整车向上,产业升级加速——汽车行业2025年投资策略
· 小米汽车专题系列之三:小米Su7 Ultra 发布,2小时大定过1万辆
· 20250214-慧博智能投研-DeepSeek深度:市场表现、发展展望、产业机遇及相关公司深度梳理
· DeepSeek1小时快速入门
· 2025年DeepSeek赋能自智网络高阶演进评测报告
· DeepSeek 实用万能提问模板
· 2025年DeepSeek-R1Kimi 1.5及类强推理模型开发解读报告
· 2025年DeepSeek手册:DeepSeek给我们带来的创业机会
· AI跃迁派:2025年DeepSeek零基础完全指南
· 2025年DeepSeek-回望AI三大主义与加强通识教育报告
· 2025年DeepSeek模型优势:算力、成本角度解读报告
· 2025年DeepSeek完全实用手册V1.0-从技术原理到使用技巧
· 2025年DeepSeek:智能时代的全面到来和人机协作的新常态报告-浙江大学
· 北京大学:2025年DeepSeek系列报告-DeepSeek与AIGC应用
· 厦大团队:DeepSeek大模型赋能高校教学和科研(120页)
· 嘉世咨询:2025年乘用车轮胎行业简析报告
· 中邮证券-国防军工深度报告:低空经济专题之三:eVTOL详细拆解
· 低空经济系列研究:基础设施篇
· 低空经济发展报告(2024-2025)
· 62页PPT了解国内外40家固态电池典型企业技术路线
· 2024年中国汽车产业出海回顾分析
· 2025政府工作报告
· 2024年中国新经济企业top500发展报告
· 2025DeepSeeK技术全景解析
· 2024 年中国区块链行业投融资报告
· 上海市智能网联汽车发展报告 (2024年度)
· 低空经济专题策略报告:改革推进,上下游迈向高质量发展
· 中国“专精特新”企业科创力报告
· 动力电池行业深度:驱动因素、行业现状、产业链及相关公司深度梳理
· 资本市场赋能“专精特新”,加快发展新质生产力
· 一图读懂动力电池产业链
· 省级开发区高质量发展500强
· 2024省级开发区升级潜力百强
· 高工咨询&优必选:2024中国人形机器人产业发展蓝皮书
· 中国低空经济产业链全面解析
· 中美机器人发展深度分析报告
· 中国A股上市公司股权激励年度实践报告 (2025)
· 2024年海上风力发电关键技术的探索与实践报告
· AI产业全景洞察报告2025
· 2024年中国人工智能产业研究报告-艾瑞咨询
· 2024新能源汽车行业年报
· 2025年中国新型储能行业发展白皮书-机遇与挑战
· eVTOL 商业进程提速,多元场景驱动开拓千亿市场 ——低空经济专题之 eVTOL 研究
· 中国智能驾驶商业化发展白皮书(2025)-汽车之家
· 宇树科技机器人产业深度:产品矩阵、竞争优势、商业化前景及相关公司深度梳理
· 数字经济与网安智库:中国数字经济高质量发展现状与前瞻报告(2024年)
· 2025年光伏行业分析
· 2025年低空经济相关法律法规政策汇编
· 特斯拉及新势力车企2024年报总结专题
· 2025中国新型储能应用蓝皮书
· 赛迪研究院:制造业创新指数报告(2024)
· 2025中国低空经济城市发展指数报告
· 智能制造与数字孪生技术:面向可持续制造方向发展-天津大学
· 2025核心储能供应链手册
· 2024年智能制造现状报告(第九版)
· 芯片行业深度:发展现状、驱动因素、国产替代、产业链及相关公司深度梳理
· 2025年3月份全国乘用车市场分析报告
· 2025大飞机产业链研究
· 电动化与智能化重塑价值体系:我国新能源汽车产业链信用质量及其变化趋势浅析
· 2024氢能“专精特新”投融资报告
· 2025中国储能行业全球化市场布局与高价值商业模式研究
· 我国光伏行业发展形势分析
· 底部夯实,拐点已至,静待春暖花开——2025年光伏年度策略报告
· 2023H2-2024H1中国药品市场分析报告
· 板块周期底部,创新引领未来,锂电池行业研究框架专题报告
· 锂电池产业链 2025 年上半年投资策略
· 2025年人形机器人应用场景洞察白皮书-工业场景篇
· 2025年人形机器人投资策略:量产元年,全球共振,百家争鸣
· 2024年中国汽车行业并购活动回顾及未来展望
· 半导体设备、材料、零部件产业链蓄势乘风起
· 高性能医疗器械 2024 年度创新发展报告
· 2025年云宇宙领域深度解析与展望报告
· 中国充电桩及储能设备出口分析及各国进口政策影响
· 中国风能太阳能资源年景公报(2024 年)
· 光刻:自主可控核心环节,国产替代迫在眉睫
· 2025中国机床行业市场白皮书
· 2025年充电桩行业简析报告
· 机器人行业深度报告:机器人应用场景丰富,有望助力物管企业降本增效
· 汽车行业深度报告:新品迭出,日渐规范,智驾行业行稳致远
· 2025年具身机器人行业现状及未来趋势分析报告
· 2025中国汽车行业趋势报告
· 未来产业新赛道研究报告
· 深圳423家A股上市公司完整名单
· 新型人工智能存储研究报告(2025年)
· 2025年上海车展分析报告
· 2025中国车企全球化竞争新模式
· 2025年光量子计算技术产业研究报告
· 2025低空经济市场前景、产业链布局及商业化阻碍分析报告
· 2024人形机器人核心硬件市场发展白皮书
· 2025年上海车展展后深度洞察报告
· 机器人专题报告:新材料推动具身智能突破能力边界
· 2025年有色金属行业分析
· 2024无人机产业链发展现状、支持政策及未来趋势分析报告
· 国家发展改革委:中国营商环境发展报告(2025)
· 科智咨询:2025年DeepSeek对国产芯片的影响报告
· 生物制造产业蓝皮书
· 半导体设备行业深度:驱动因素、发展趋势、产业链及相关公司深度梳理
· 中国氢能发展报告(2025)
· 智能硬件行业2025年一季度投融市场报告
· 2024 年中国新材料行业投融资分析报告
· 2025“人工智能+”行业发展蓝皮书-上海交大
· 智研咨询:2025年中国首发经济产业发展报告——政策红利加速释放,行业加快扩容提质
· 北京辖区上市公司名录
· 上海辖区上市公司名录(截至2025.03.31)
· 沙利文:2025年中国汽车零部件市场研究报告
· 2025中国储能行业全球化市场布局与高价值商业模式研究报告
· 2025年锂电行业分析
· 半导体材料专题报告:先进制程驱动市场扩容,细分环节国产替代加速
· 新世纪资信评估-医药制造与流通行业2024年信用回顾与2025年展望
· 整车行业深度报告:市场竞争以产品为核心,产品策略下低成本路线为王
· 中国石油:2060年世界和中国能源展望报告(2024版)
· 飞书深诺:2025年中国汽车全球化战略白皮书
· 2025年氢燃料重卡的应用进展和推广建议研究报告
· 2024经济观察系列:我国战略性金属和关键矿产发展白皮书
· 赛迪译丛2025年第6期(总第681期):欧洲电动汽车的未来
· 中项网行业研究院:2024年中国水处理膜市场研究简报
· 2025年工程机械行业分析-联合资信
· 我国300个中小企业特色产业集群详细名单
· 北京市专精特新企业出口产品参考目录
· 2025年度中国品牌价值500强报告
· 2025稀土产业链研究-中美欧供应链博弈与地缘竞争杠杆
· 2025传感器产业研究-全球传感器细分市场格局与国产替代突围
· 嘉世咨询:2025年飞行汽车行业报告
· 2025年4月份全国乘用车市场分析
· 来觅研究院:人工智能行业:2025年一季度投融市场报告
· 2025年4月份全国乘用车市场分析
· 嘉世咨询:2025年飞行汽车行业报告
· 2025-2035年人形机器人发展趋势报告
· 147家人形机器人本体(整机)企业清单
· 136家无人机整机企业概况一览
· 电气设备制造行业2024年信用回顾与2025年展望
· 半导体设备零部件行业深度研究报告:半导体设备之磐基,国产替代正当时
· 新能源汽车产业关键零部件排行榜(2024),深圳遥遥领先
· 锂电池产业链行业2024年和2025Q1业绩综述:2024年整体业绩下滑,2025Q1盈利大幅改善
· 2025年中国人形机器人厂商全景报告
· 2025年各省市低空政策汇编(发展目标、主要任务、应用场景)
· 2025年化工行业分析
· 半导体行业深度研究:光掩模:高壁垒材料,国产化率低,下游新应用打开成长新空间
· 2024半导体检测设备:铸就芯片品质新高度 头豹词条报告系列
· 电力能源:绿色动力,引领未来能源革命 头豹词条报告系列
· 企业竞争图谱:2024年飞行汽车 头豹词条报告系列
· 智能硬件:引领科技革新,开启未来高效新生活 头豹词条报告系列
· 人形机器人行业深度报告:灵巧手技术路线逐步收敛,关注边际增量环节
· 新能源汽车产业链行业深度报告:新技术系列报告-五--固态电池产业化机遇之工艺与设备
· 2025年全国产业集群大全-重庆篇
· 2025年AI医疗行业发展现状、趋势、主要应用领域及相关标的分析报告
· 锂电行业2025年中期策略:基本面向好,重视新技术落地进展
· 2025政策趋势与先进制造业投融资机遇报告
· 2025年1-4月中国动力电池行业竞争格局分析
· 2025年并驾齐驱:多元化动力争夺汽车市场报告
· 2025年智启未来“机”舞新篇——“十五五”机器人产业发展趋势及落地策略报告
· 2025年中国光伏技术发展报告
· 2025年中国人形机器人腱绳材料品牌推荐
· 2025手术机器人行业发展现状、市场空间、技术进展及重点公司分析报告
· 2025中国扫地机器人行业现状发展报告
· 2024全模块化储能行业发展白皮书
· 2025反无人机系统行业市场空间、产业链及竞争格局分析报告
· 2025中国低空经济商业洞察报告(商业无人机应用篇)终稿
· 固态电池深度系列三:产业链技术持续突破,固态进入中试关键期
· 嘉世咨询:2025年储能逆变器行业简析报告
· 民生证券:人形机器人产业2025中期投资策略:智启新程,人形进阶
· 与非网:2024年车规功率半导体产业分析报告
· 高工氢电:2025年中国绿氢产业发展蓝皮书
· 驱动视界-北京-技术-汽车动力电池技术及发展方向
· 驱动视界-北京-技术-汽车锂离子电池和PACK设计开发
· 2025全球及中国云计算市场规模、产业链、发展驱动因素及未来趋势分析报告
· 机械设备行业深度报告:人形机器人推动丝杠需求,国内厂商突破量产壁垒
· 2025 年智能制造现状:汽车行业报告
· 吉图咨询:2025年Q1动力电池行业分析报告
· 2025具身智能产业发展趋势研究及安全威胁分析报告
· 2025年第三代半导体SiC GaN产业链研究报告-深企投
· 行行查:2025年中国合成生物行业研究报告
· 中国纯电新能源汽车年度报告
· 2023中国智能电动汽车产业发展洞察研究报告
· 2024年我国人工智能产业发展形势展望
· 绿色低碳产业园区发展白皮书
· 中国工业互联网发展成效评估报告(2024年)
· 中国人形机器人产业发展蓝皮书(2024)
· 2024工业机器人方向行业研究报告-物流机器人
· 一文了解45个国家先进制造业集群布局(附重点产业集群概况)
· 2023年59个“千亿县”GDP排名
· 2024 年上半年我国乘用车市场洞察报告
· 2024全球汽车供应链核心企业竞争力白皮书
· 2024产业名区、产业名县评价研究“百强”榜单出炉
· 2024工业互联网500强名单
· 2024年汽车行业热门细分赛道深度分析与展望
· 中国人工智能企业竞争力研究(2024)
· 2024中国半导体投资深度分析与展望
· 2024中国分布式存储市场研究报告
· 2024智能算力产业发展白皮书
· 汽车行业ESG白皮书
· 2024省级开发区升级潜力百强(附解析)
· 中国数字经济发展研究报告(2023年)
· 2024云计算白皮书
· 2024中国工业互联网发展成效评估报告
· 中国文娱行业人工智能行业应用发展图谱
· 中国新能源汽车产业可持续发展报告2024
· 2024园区高质量发展百强榜单(附解析)
· 碳达峰碳中和政策法规汇编(2024年7月刊)
· 2024埃森哲中国企业数字化转型指数
· 2023-2024年度中国智能制造产业发展报告
· 2024年中国AI大模型产业发展报告
· 2023中国大数据产业发展指数报告
· 2024全球独角兽榜-胡润百富
· 2024深圳人工智能发展白皮书
· 智能网联汽车产业研报
· 中国储能(含动力电池) 产业集群发展白皮书
· 中国5G发展和经济社会影响白皮书(2023年)
· 中国5G行业关键零部件及材料重点企业分布图
· 2024中国新型储能行业发展白皮书-机遇与挑战
· 2024中国生物医药产业研究报告
· 2023晶科能源环境、社会与公司治理(ESG)报告
· 中国绿证绿电政策解读、应用场景与企业机遇
· 2024年中国光伏技术发展报告简版
· 物流数字孪生白皮书2024
· 绿色氢能产业发展白皮书(2024)
· 新材料行业-2024中国战略前沿新材料发展研究报告
· 区块链白皮书(2023年)
…… ……
每日持续更新
随时随地查看
付费须知:
1.付费后,你可以使用当前付款的微信帐号在有效期内通过「知识星球」公众号、小程序端、App 端、Web 端查看内容。有效期:1 年
2.加入星球后,72 小时内可申请退款。超过 72 小时后如果产生退款,手续费不予退还。如有争议,参见《知识星球用户协议》和《付款及退款规则》。
3.1星钻 = 1 元人民币
4.如有疑问可咨询小编19230831816(同微信)

