


















2026年刚开年,具身智能赛道的融资公告就如雪片般飞来,从十亿级融资到密集的股改上市信号,一场关于未来的资本豪赌已进入白热化阶段。


一
开年爆点
2025年12月,具身智能企业银河通用机器人完成超3亿美元(约合21亿元人民币)的C轮融资,由中国移动链长基金领投,中金资本、中科院基金等多家战略投资者参与。该轮融资刷新了国内人形机器人赛道单轮融资纪录,公司累计融资额约达8亿美元,估值超30亿美元,成为目前国内估值最高的人形机器人企业之一。
2026年1月12日,一则融资公告在业内投下重磅炸弹:具身智能公司自变量机器人完成了高达10亿元人民币的A++轮融资。

投资方名单堪称梦幻,集结了字节跳动、红杉中国、北京信息产业发展基金、深创投等顶级财务投资机构与地方国资。
这标志着国内互联网三大巨头——阿里云、美团、字节跳动,已悉数入局自变量。资本正以前所未有的热情,集体涌入具身智能赛道。
这并非个例。2026开年以来,未来不远机器人、Manifold AI(流形空间)、白杨智能等多家企业相继宣布获得融资。得益于2025年国务院政府工作报告首次写入具身智能、“十五五”规划建议提出推动具身智能等成为新的经济增长点,以及北京、浙江、广东相继出台专项扶持政策,具身智能正加速从“实验室”走向“产业练兵场”。


二
人形三大典型融资
案例解析
在纷繁的资本动作中,有三种路径最具代表性,它们清晰地勾勒出资本对不同技术路线和商业故事的押注逻辑。

银河通用的故事在于“最强大脑”与“最大数据”。它宣称通过独创的仿真数据训练管线,解决了机器人干活数据匮乏的全球难题。
自变量则代表了另一种极致的技术理想主义,其“WALL-A”系列大模型试图在统一空间内处理感知、推理和行动,实现跨模态的因果推理。
与前两者不同,魔法原子的最新动态指向了更宏大的资本叙事——IPO。这不仅仅是融资,更是企业生命周期的关键跃迁。

三
密集IPO信号
2026或成“上市大年”

星海图 R1 pro
2026年1月23日,行业在同一天释放了多个IPO前的明确信号。
星海图、众擎机器人两家头部企业同日宣布完成“股份有限公司”改制,即股改,这通常被视为启动IPO程序的标准前奏。

其中,成立仅两年多的星海图,已累计融资近20亿元,估值近百亿元。众擎机器人的投资方则包括京东、达晨财智等。

众擎T800 参数
同日,魔法原子的联合创始人也向媒体确认,公司正按最快时间表加速上市进程。这股上市潮的引领者是宇树科技。作为行业龙头,它已于2025年7月正式启动IPO,并早在之前就完成了股改。为宇树科技等近20个机器人项目(参考下图)提供投资的首程控股预测,2026年其投资组合中约有4家企业将启动上市。

“我们会鼓励所有被投企业,尽早登陆资本市场。”首程控股董秘康雨表示,在技术路径未定的长跑中,上市获得的持续融资能力是企业“留在牌桌上”的关键。

四
热潮之下
冷思考
尽管融资市场火热,但行业的另一面是尚未收敛的技术路线与日益加剧的资本头部化趋势。君联资本董事总经理纪海泉认为,现在技术方面的分歧依然存在,但关键要看谁能寻找合适的场景形成应用、形成量产,看谁能先落地。
中信证券研究团队指出,2025年已成为具身智能商业化的关键节点。工业和信息化部副部长张云明亦表示,我国人形机器人正加速从“舞台上动起来”向“工厂里干起来”转变。
北航教授、智友·雅瑞科创平台发起人王田苗表达了更深层的忧虑:“具身智能繁荣背后存在隐忧,资本正加速向头部企业和确定性高的上游核心部件集中。”他提醒,当众多企业技术路线高度雷同时,未来可能走向价格比拼。
具身智能似乎正在告别纯粹靠故事融资的阶段。从政策端看,“十五五”规划建议已将其定调为“新的经济增长点”;从产业层面看,人形机器人与具身智能标准化技术委员会的设立,正推动行业走向规范化。然而,对于PE/VC机构而言,当前的投资逻辑已变得愈发务实:技术落地能力与商业闭环前景正取代蓝图故事,成为评估的标尺。
知名市场研究机构IDC判断,中国机器人与具身智能市场已进入关键拐点期。而在这场从“实验室”走向“练兵场”的竞速中,竞争的核心正从融资规模转向交付能力。谁能率先完成从“烧钱”向“造血”的跨越,谁才有可能在未来的资本收获期中占据主动位置。这场关于“大脑”与“肢体”的竞赛,终于进入了真刀真枪、检验商业成色的新阶段。

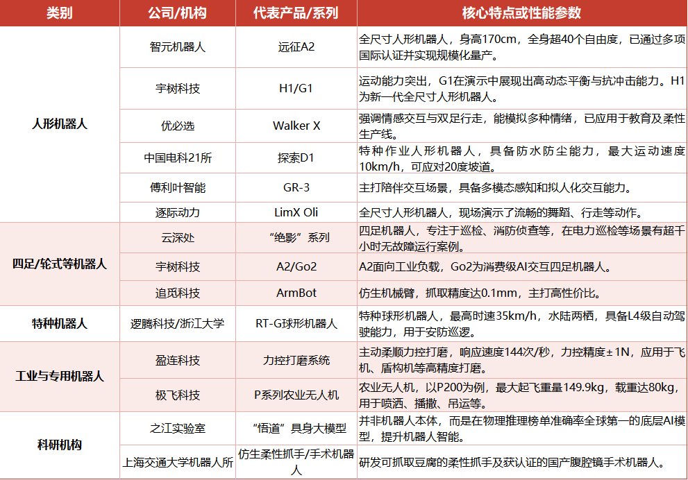
国内机器人领域代表产品

以下是根据公开信息整理的部分国内机器人领域代表企业及产品:

如何理性看待机器人“实力”
人形机器人:核心看运动控制(行走、奔跑、抗干扰)、交互智能(感知、决策、拟人化)和商业化进度(量产能力、实际落地场景)。
工业机器人:核心看精度(重复定位精度、力控精度)、可靠性(平均无故障时间)和专业化程度(针对焊接、打磨等工艺的优化)。
特种机器人:核心看场景适应性(如球形机器人的全地形能力)、专属功能(如安防机器人的侦察打击模块)和环境耐受性。

基于行业榜单的头部企业名单




二维码有效期至3月3日
EAIA
扫码进群
EAIA 具身智能产业联盟生态群
聚生态、促协同、共发展,
一起探索具身智能产业新机遇!


关注我们
共赴智能新纪元

出品
厦门具身智能产业联盟筹备组
联盟招募
欢迎关注具身智能产业的各界专家、场景方、技术企业联系我们,一起筹建厦门具身智能产业联盟,EAIA将于近期重磅启航。
联盟合作与加入垂询
15880209711(联盟小秘书)
18618466888(联盟小秘书)


上期回顾

我知道你在看哟

