点击蓝字 关注我们
一、必要性:灵巧手是人形机器人的核心部件
(一)应用层面:人形概念的具现式
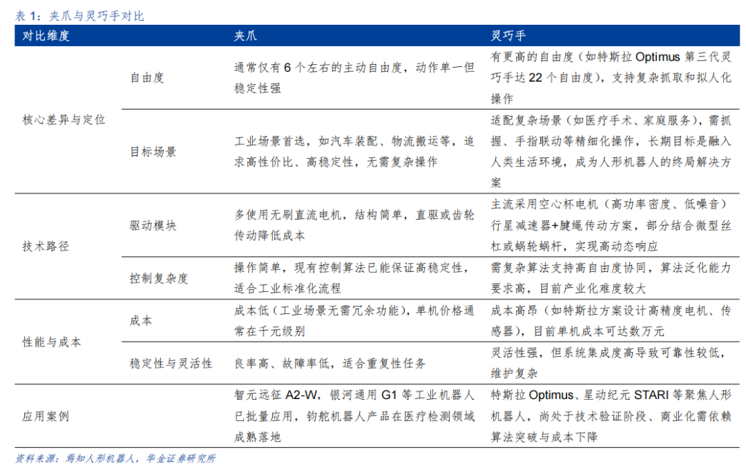
传统机器人末端执行器通常采用夹爪,在灵活性、精准度方面较为有限。末端执行器是机器人进行作业的执行部件,具体形态涵盖夹持器、抓持手、灵巧手等,不同形态的末端执行器均有其各自的适配场景,通常安装于机器人腕部的末端。传统末端执行器如夹爪、抓持手具备低成本和高稳定性等优势, 已成为医疗检测、3C 装配等领域的主流应用。相较于传统末端执行器,人形机器人的灵巧手通过模仿人手进行设计,需要负责完成多样化的非标任务,因此在灵活性、精准度等方面要求较高。灵巧手因其结构与人手相似,因此灵巧手也成为人形机器人概念的具现式。


灵巧手泛化能力强,在多场景中均拥有较大应用潜力。传统夹爪或抓持手已经在工业装配、医疗检测等领域实现应用,但由于其仅针对标准化流程进行设计,因此泛化能力有限。灵巧手结构与人手相似,具有高自由度、高精度等特点,可以与人形机器人搭配执行多种复杂任务,如抓握小型物体、搬运物品等,在工业场景、商业场景、家用场景中均有较大的应用潜力。



(二)成本层面:灵巧手占整机成本比重约为 17%
灵巧手约占整机成本 17% ,成本层面灵巧手是整机最重要的部件之一。 以特斯拉 Optimus为例,从整机各部位的成本拆分来看,灵巧手成本占比约为 17.2% ,占最大比重,其中空心杯电机、六维力传感器分别占比 4.8%/8.0%,行星减速器、蜗轮蜗杆、编码器分别占比 1.8%/1.8%/0.9%,空心杯电机与六维力矩传感器是灵巧手中的核心部件。

(三)迭代层面:灵巧性、感知力提升拓展能力边界
高自由度以及高感知能力逐步拓展人形机器人应用功能。由于人形机器人产业尚未规模化落地, 当前灵巧手技术路线并未收敛,但整体趋势朝着更高灵巧性以及更强感知能力的方向发展。以特斯拉 Optimus 灵巧手为例,从第一代灵巧手迭代至第三代灵巧手的过程中,单手自由度从11 个增加至 22 个,早期感知方案仅包含力+位置传感器,不配备触觉传感器,而第三代灵巧手已全手覆盖触觉传感器并集成 AI 视觉实现动态抓取。随着灵巧手在自由度以及感知能力方面的持续迭代,Optimus 的应用功能也从早期的基础任务,如抓取水壶、运动货箱,逐步拓展至更复杂的动态任务,如接住飞行网球、弹奏乐器等。

雷赛智能灵巧手朝着更多自 由度的方向持续迭代。雷赛智能在2025年具有较为清晰的灵巧手迭代规划,2025Q1的DH116 普及型自由度为11 个,可支持20种手势数量;2025Q2发布的DH2015高端型自由度提升至20 个,手势数量提升至26 个;DH2016高端PLUS型拥有更多主动自由度;DH240 旗舰型提升至24 个自由度,并且支持高达33 种手势数量,产品整体朝着更高自由度的方向持续迭代。

二、灵巧手的主要组成模块:驱动、传动、感知
(一)电机驱动为灵巧手主流驱动方案
电机驱动符合人形机器人灵巧手需求,为目前主流方案。 电机驱动系统集成了空心杯电机、无刷有槽电机、减速器等零部件,由于其体积小、响应快、调控方便、输出力矩稳定等优点在灵巧手控制中应用较为广泛。
空心杯电机是灵巧手电机驱动方式的核心零部件。与传统电机相比,空心杯电机采用了无铁芯的转子设计,避免了电机在运行过程中产生的涡流效应,而涡流效应会导致电机升温、扭矩波动以及能量损失。人形机器人灵巧手具有高自由度、高精度以及快速响应能力的需求,空心杯电机凭借其体积小、精度高、重量轻的特点成为了灵巧手电机的主流选择。

直流无刷电机也是灵巧手设计方案中的重要零部件,相较于直流有刷电机,直流无刷电机的特点主要体现在:
1)无刷电机使用寿命方面更长:由于没有机械刷子的磨损,无刷电机的使用寿命更长、更持久,特别在高速运行和恶劣环境条件下,并且运行噪音更小;
2)无刷电机转速更高:具有较好的响应速度和控制性能,可以通过调节电子传感器就可以控制其转速;
3)无刷电机有较高的转换效率:由于没有电刷摩擦带来的能量损失,具有较高的转换效率,与传统有刷电机相比,效率大大提高;
4)无刷电机有优秀的控制性能:采用电子换相控制,可以实现精确的速度控制和扭矩控制,具有快速响应的能力。

液压驱动扭矩大,但在小型化及便携性方面存在缺点。液压驱动的灵巧手由液动机、伺服阀、油泵和油箱等组成,通常用于工业领域,液压系统具有较大抓取力,适用于驱动大型负载,但在小型化、便携性方面仍存在问题。
气压驱动操作简便,但灵活性较差。气压驱动系统使用气体作为介质,模拟人体肌肉的驱动方式,优点是易于控制、能量储存方便、系统柔性好,缺点是刚度低、动态性能差、装配难度大、运动不够精确,限制了其在工业生产中的广泛应用,常用在简单的抓持手,不能实现多关节的灵活运动。
形状记忆金属反应快,但疲劳强度低。形状记忆金属利用 SMA 材料在特定温度下恢复原状的特性进行驱动,优点是位移大、功率重量比高、变位迅速、方向灵活,适合高速度和高精度的小负载装配任务,缺点是成本高、易疲劳、寿命较短。


(二)传动方式:技术方案未收敛,短期内多方案并存
腱绳传动可实现远距离动力传递。放置于灵巧手前臂中的电机通过齿轮箱驱动滚珠丝杠,通过滚珠丝杠上的螺母将旋转运动转化为直线运动,腱绳形成一个腱环套在螺母上,螺母拉动连接在灵巧手手指指骨上的腱绳,实现手指饶关节轴的转动运动。腱绳传动模拟人类手部的肌腱分布,采用各类材料与剑鞘或套管配合在手臂、手掌和手指内部灵活走线,结构较为紧凑并具有一定弹性,为手指运动提供一定程度的柔顺性和抓持适应性,可实现远距离的动力传递。

腱绳传动具备较高柔性,但精度控制较难。腱绳传动因布置形式多变而拥有多种不同的结构,如腱-腱鞘式、等径滑轮式、带轮传动式等, 由于腱绳具有较高的柔性以及较小的尺寸, 因为腱绳传动系统对驱动器和减速机构的结构尺寸要求较低。腱绳传动需要对绳索机构进行预紧并且所有绳索具备弹性,因此传感器无法准确反应手指关节位置的信息,精度控制难度较高,容易磨损,通常适用于多自 由度和轻量化设计。

连杆传动可实现高强度抓取,但自身较重。连杆传动方式结构简单、刚性高,手指的运动和动力由刚性连杆传递,可以实现高强度抓取动作,结构设计紧凑,可完成包络抓取,但自身重量较大,同时在远距离的控制方面难度较高,多个连杆串并联混合的使用形式常用于工业和商业场景。

齿轮传动精度高,但体积与质量较大。齿轮传动通过齿轮间的精密啮合提升精度,拥有稳定传动比,传递效率高,可靠性强,但齿轮结构增大了灵巧手本身的质量和体积,常用于耦合关节来确保运动同步性。

灵巧手传动技术路线尚未收敛,短期内多方案并存。目前人形机器人行业的灵巧手传动技术方案并未收敛,腱绳、连杆、齿轮等传动方式因其各自的特点均被主流整机企业使用,如特斯拉Optimus 采用腱绳方案,宇树 Dex5 灵巧手采用齿轮方案,因时机器人采用连杆传动方案,短期内腱绳、连杆、齿轮等方案预计仍将并存。

(三)感知方式:传感器为灵巧手对外交互的重要窗口
六维力传感器与柔性触觉传感器是人形机器人增强感知能力的关键。内部感知涵盖对灵巧手运动参数的检测,如位置、速度、加速度等;外部感知涵盖对周围环境的信息检测,常见的传感器有力/力矩传感器、视觉传感器、触觉传感器、温度传感器等。通过对灵巧手内外部的物理参数的精准测量,传感器为灵巧手的运动控制提供了重要的信息反馈。我们认为在目前阶段,六维力传感器以及柔性触觉传感器(电子皮肤)是人形机器人提升感知能力的关键。
力传感器可分为一维、三维和六维力,六维力传感器适用于机器人等高精度要求的场景。力觉传感器,顾名思义就是感知并度量力的传感器。力传感器按测量维度可以分为三类:一维力传感器,三维力传感器和六维力传感器。一维力传感器适用于测量轴线和力的方向完全重合的场景;三维力传感器适用于力的作用点固定,且与标定参考点重合,但力的方向随机变化的场景。六维力传感器适用于力的作用点和方向均随机变化的场景,比如机器人末端关节控制。六维力矩传感器通过内部算法,实现各个方向力与力矩的解耦,推算部件的姿态,测量精度最高,还可以根据力矩大小,有效保护传感器与部件。




柔性触觉传感器能够模仿人类皮肤,实现对多种物理量的检测。触觉传感器通过物理接触的方式来实现对特定物体的测量,触觉传感器也是实现机器人仿生感知以及智能交互的核心部件,其中柔性电子技术的突破以及纳米技术的发展使得性能优越、结构简单的柔性触觉传感器成为了能够模仿人类皮肤特性的传感器件。柔性触觉传感器能够检测包括应力、应变、剪切力以及振动等,根据工作原理的不同主要可分为压阻式、 电容式、压电式和摩擦电式柔性触觉传感器。

压阻式柔性触觉传感器结构简单、能耗低、易读取、检测范围宽。压阻式柔性触觉传感器的工作原理是通过材料的压阻效应,将机械信号转化为电信号来对应变进行检测,电阻信号与材料的拉伸应力具有线性关系,常用材料有碳材料、导电织物等。
电容式柔性触觉传感器具有快速响应和高灵敏度的优势。电容式柔性触觉传感器的工作原理为将机械刺激转化为电容变化,当传感器受到垂直于电极方向的应力时,两个分离的电极之间的距离变化会带动电容发生变化。电容式柔性触觉传感器的性能会随着电介质层的材料变形面积或厚度的变化而发生变化,灵敏度会随着器件尺寸的减小而迅速下降,常用材料包含碳基材料、水凝胶材料、金属基材料等。


压电式柔性触觉传感器无需外接电源,可实现自供电。压电式柔性触觉传感器的工作原理是将施加到器件上的力使得压电材料变形,材料内部产生电荷的极化,从而在相对表面上产生电荷,当施加的力撤去时,材料恢复到其原始状态,电荷消失。由于压电式柔性触觉传感器无需外接电源,在可穿戴方面拥有广阔的应用前景。
摩擦电式柔性触觉传感器具有高灵敏度、高响应速度以及自供电等多种优点。摩擦电式柔性触觉传感器由极性相反的两种摩擦材料组成,两个电极分别放置在两个摩擦电材料的表面,当两种材料相互接触时,由于带电体静电感应的耦合效应,材料表面会产生相反的静电荷,分离之后,静电感应会产生感应电荷。材料的接触和分离会产生电势差,从而导致电子通过外部电路传输,完成触觉机械信号到电信号的转化。


三、人形机器人灵巧手产业应用情况
(一)人形机器人灵巧手的研发逐步从科研机构迈向产业
人形机器人灵巧手的研发逐步从科研机构迈向产业。历史上机器人灵巧手多为三指、四指及五指, 自 由度在 10-20 个不等,少数灵巧手自由度在 20 个以上。随着人形机器人产业的加速发展,海内外多家整机企业及零部件企业均开始研究及生产人形机器人灵巧手产品。



(二)整机企业
灵巧手持续迭代,更高自由度带来更大应用潜力。部分整机企业自研灵巧手,整体朝着更高自由度以及更强感知能力的方向去迭代,进而拓展灵巧手应用场景,如特斯拉 Optimus 的灵巧手自由度从 11 个迭代至 22 个,早期仅能完成较少的动作,但第三代灵巧手已经能够完成接网球等复杂动作。宇树科技的 DEX3-1 仅拥有 7 个自由度,而 DEX5-1 已拥有 20 个自由度,应用潜力实现大幅提升。
1、特斯拉
特斯拉 Optimus 的第一代灵巧手于 2022 年 10 月发布,单手拥有 11 个自由度(6 主动+5 被动),采用“2 指少一关节 ”的简化设计,灵巧手通过6 个空心杯电机模组(空心杯电机+行星减速箱+编码器)来进行驱动,拇指分配 2 个执行器,其他四指各 1 个。灵巧手采用金属腱绳+蜗轮蜗杆的传动方式,模拟人体肌腱结构实现柔性抓取,蜗轮蜗杆提供自锁功能以减少功耗,拥有较大的抓取力,缺点是缺少侧摆自由度,没有办法实现精密抓取。感知能力方面,第一代灵巧手仅配置基础力传感器和位置传感器,无触觉反馈。

特斯拉 Optimus 的第二代灵巧手于 2023 年 12 月发布,单手继续保持 11 个自由度,但优化了关节控制逻辑。灵巧手延续空心杯电机模组的驱动方案,但提升扭矩控制精度,继续沿用腱绳+蜗轮蜗杆的传动方式,增强传动的稳定性和力量输出。感知能力方面,第二代灵巧手首次引入触觉传感器,覆盖指尖区域,实现精细力控与摩擦力感知。

2024 年10月,特斯拉发布Optimus第三代灵巧手,单手自由度翻倍至22 个(17主动+5被动),单指三级传动。其中灵巧手的食指、中指、无名指分别具有4 个自由度,拇指以及小指分别具有5 个自由度,接近人手的24 个自由度。驱动方案采用直流无刷电机+丝杠方案,执行器外移至前臂,单手执行器数量或增至17个,显著提升控制精度与负载能力(单指负载达25公斤)。传动方案采用丝杠替代蜗杆与腱绳组成复合传动系统,丝杠提升动力传输效率,腱绳实现远距离柔性驱动。感知能力方面,第三代灵巧手全手覆盖触觉传感器(如特斯拉展示的“接网球”动作依赖实时触觉反馈),并集成AI视觉系统实现动态抓取。

2、宇树科技:
宇树目前拥有 Dex3-1 和 Dex5-1 两款灵巧手产品,其中 Dex3-1 拥有 7 个自由度(拇指*3、食指*2 、中指*2)和 7 个运动关节,传动机构为6 个微型无刷利空关节直驱和 1 个微型无刷力控关节齿轮驱动,单手搭配33 个触觉传感器,可搭配宇树科技的 G1 人形机器人使用从而各种复杂动作。
Dex5-1 拥有单手 20 个自由度(拇指*4 、食指*3 、中指*3 、无名指*3 、小拇指*3),包含 16个主动自由度和 4 个被动自由度,每根手指的所有关节自 由度均支持反向驱动。传动机构为 12个自研微型力控复合传动关节(可实现机器人无触觉本体感知)和 4 个微型力控关节齿轮传动,单手拥有94 个触觉传感器并支持灵巧手触觉算法的二次开发。


3、优必选
优必选全新一代工业机器人 Walker S2 的灵巧手拥有 11 个自由度,搭载6 个阵列式触觉压力传感器,得益于灵巧手的高强度轻量化设计,Walker S2 不仅能够实现亚毫米级精密操作,还可在 0-1.8 米的全空间范围内托举 15kg 的重物,满足工业级搬运的作业需求。

(三)零部件企业
多样化灵巧手产品涌现,多维度赋能人形机器人。部分零部件企业深耕灵巧手产品,如强脑科技 Revo2 配备多维触觉感知能力,支持 OTA 在线升级,帮助人形机器人应用场景加速落地;帕西尼 DexH13 GEN2 相较于 DexH5 GEN1 拥有更多自 由度, 同时配备 800 万像素高清 AI 手眼相机,通过零样本位姿估计视觉算法实现对物体位置、形态等信息的精准识别,帮助人形机器人拓展物流仓储、医疗康养、工业制造、商业服务和家庭服务等场景;灵心巧手则拥有一系列灵巧手产品来满足各类人形机器人的应用需求,适应各类开放式通用场景,高效赋能人形机器人产业化落地。
4、星动纪元
星动纪元的 XHAND1灵巧手拥有12 个主动自由度(拇指*3、食指*3、其余手指*2),相较于行业主流的欠驱动方案,XHAND1 采用纯齿轮准直驱传动,每个关节均可反驱,免于被掰坏或受意外冲击损坏的风险,抗冲击能力更强。XHAND1单指最大负载达到5kg以上,整手可以举起25kg的重物,食指拥有侧摆自由度,因此可做旋拧的动作,另外拇指还能够与小指实现指对指从而增强抓握的稳定性,赋予灵巧手更多执行复杂任务和精细操作的可能。XHAND1每个指尖均配有阵列式高精度高分辨率触觉传感器,每个指尖上采集120-300 个均匀分布的三维力信息,最小分辨率为0.05N,可以支持机器人做更精准的力控,同时拥有更多的感知能力比如接触觉、滑动感知,并通过面阵力的解算可以得到接触面表面纹理等更多信息;每个触觉传感器上有20 个分布的温度阵列,可以感知到接触物体的温度。

5、 魔法原子
魔法原子自研灵巧手 MagicHand S01 单手具备 11 个自由度,手部负载高达 5kg,作业场景下的最高负载超 20kg ,力分辨率最高可达0. 1N ,能够从容实现自主抓握和精细操作,可满足工业、商业、家庭等多种场景的落地应用需求。

6、灵巧智能
灵巧智能的 DexHand 021 量产版是商用高自由度多模态感知的智能通用灵巧手,单手拥有19 个自由度(12 主动+7 被动),单指负载力达到 1kg ,5 根手指均可实现独立更换,配备位置、触觉和力觉传感器。DexHand 021 量产版拥有多样化的操作能力,如掌内转动魔方、多物体抓取、柱状抓握、球形抓握、多指捏夹等超 15 种类人手功能操作。

7、因时机器人
因时机器人的末端执行器包含 RH56BFX系列、RH56DFX系列、RH56E2系列灵巧手以及EG2-4B系列和EG2-4C系列伺服电动夹爪。其中RH56DFX系列为仿人五指灵巧手,单指抓握力达到1.5kg,±0.2mm重复定位精度、0.5N力分辨率,另外整手重量仅540g。因时机器人的灵巧手可实现抓取鸡蛋、水果、杠铃、以及握持杯子、工具等动作,可满足精细化作业需求。

8、强脑科技
强脑科技拥有两款仿生灵巧手产品 Revo1 和Revo2,其中Revo1 单手承载高达30KG,单手主动握力6KG。Revo1 触觉版灵巧手实现仿人三维曲面造型和触觉布局,通过指尖触觉感知多维度信息,如压力、摩擦力、受力方向、接近距离、表面材质等。每个手指有三个触觉感应点,每个感应点能感应三维力和接近觉,实现11 个通道的多维触觉感知数据实时采集,最小识别力≤1g,精度可达到0.01N,线性度高,同时采样频率大于50HZ,实时反馈更快,精准度更高。
Revo2 是基于假肢手与 Revo 1 灵巧手的成熟技术迭代升级, 内置6 个电机,具备 6 个主动关节, 共有 11 个自由度。单手重量383g ,尺寸 160mm ,主动握力 50N ,单手负载 20kg,极致负载同时做到轻量小巧,外观仿生美观。Revo 2 灵巧手可配备多维触觉感知能力,具备自定义手势,多重保护,伺服控制算法,触觉自适应抓握,OTA 在线升级等等,助力快速实现灵巧场景落地。


9、帕西尼
帕西尼目前拥有两款多维触觉灵巧手 DexH5 GEN1 和 DexH13 GEN2 。DexH5 GEN1 为四指灵巧手,拥有9 个自由度(5 主动+4 被动),采用空心杯电机驱动,融合轻量化高强度复合材料与仿生结构设计,整体造型轻巧灵活,负载可达到4kg ,单手集成396 颗 ITPU 多维触觉传感单元,能够实现握、捏、按等人手基础动作。
DexH13 GEN2 为帕西尼全新一代多维触觉灵巧手,拥有 16 个自由度(13 主动+3 被动),同时也是业内首款多维触觉+AI 视觉双模态灵巧手,产品配备800 万像素高清 AI 手眼相机,通过零样本位姿估计视觉算法实现对物体位置、形态等信息的精准识别。DexH13 GEN2 搭载 1140颗专业级机器人 ITPU 触觉传感单元,可实现 1mm 按压定位精度。除此以外,DexH13 GEN2负载可达到5kg ,拥有超百万次按压的使用寿命,可应用于物流仓储、医疗康养、工业制造、商业和家庭服务等场景。


10、灵心巧手
灵心巧手的灵巧手产品持续迭代,陆续推出了 L10 、L20 、L30 以及高性价比版本的 O7 ,单手自由度可达 7-25 ,而科研版 L30 拥有全球最高 42 个自由度,适应各类开放式通用场景,高效赋能人形机器人产业化落地。
Linker Hand L10 :20 个自由度(10 主动+10 被动),最大负载 5kg ,重复定位精度±0.20mm,拇指和四指最大抓握力均为 12N;
Linker Hand L20 :20 个主动 自 由度,最大负载 5kg ,重复定位精度±0.20mm ,拇指最大抓握力为 15N , 四指最大抓握力为 10N;
Linker Hand L30 直驱版:21 个主动 自 由度,最大负载 20kg ,重复定位精度±0.20mm ,拇指最大抓握力为 15N , 四指最大抓握力为 10N;
Linker Hand L30 腱驱版:25 个自由度(18 主动+7 被动),最大负载超 8kg ,重复定位精度± 0.20mm ,拇指最大抓握力为 9-20N , 四指最大抓握力为 10-20N;
Linker Hand O7:17 个自由度(7 主动+10 被动),最大负载 5kg ,重复定位精度±0.20mm,拇指和四指最大抓握力均为 12N。

11、兆威机电
兆威机电的仿生灵巧手集结构、软硬件系统研发于一体,拥有 17 个主动自由度,负载达到3kg,指节电机独立驱动,指尖集成传感器,实现精确定位和控制。产品主要应用于机器人领域,可与各种柔性机器人配合使用,具有多自 由度和高功率密度的特点,可完成复杂灵巧的抓握动作。


12、 雷赛智能
雷赛智能的灵巧手产品持续迭代,目前最新产品为 2025年6月发布的DH2015高端型,其拥有20 个自由度(15主动+5 被动),采用无刷空心杯伺服电机、FOC电流环与力位混合控制算法,耐碰撞结构设计,抓握寿命超过100 万次,标配触觉传感器(508点阵),整手最大负载可达15kg,单指最大负载5kg,胜任多样化抓取任务。

四、行业空间
2022-2024 年人形机器人进入密集发布期。相较于工业机器人,人形机器人在外形和运动方式上更接近于人类,具有头部、躯干、四肢和手部等结构,外形的相似为人形机器人在工业场景、服务场景等多领域的应用带来巨大潜力。行业早期人形机器人较少,主要产品有波士顿动力的液压版 Atlas 、优必选的 Walker 等,随着 AI 技术、执行器等机械技术、 电池储能等领域的进步,人形机器人行业迎来快速发展,特斯拉 Optimus 、宇树 H-1 、小鹏 IRON 等产品相继亮相,人形机器人进入密集发布期。

目前全球人形机器人产业呈现百花齐放态势。除特斯拉外,海内外多家机器人企业也相继发布人形机器人产品。美国 Figure AI 发布 VLA 模型,人形机器人 Figure 02 通过先进的视觉识别技术能够精准识别快递包裹并进行抓取和摆放操作。挪威 1X Technologies 的人形机器人 NEO定位于家用消费市场,计划 2025 年生产数千台并在 2028 年达到数百万产量。


国内方面人形机器人产业蓬勃发展,商业化前景广阔。宇树 Unitree G-1 首发价格仅 9.9 万元,能够完成跳舞、武打等高难度动作。智元机器人在动力、感知、通信、控制等领域成熟,能够完成多样化任务,傅利叶机器人拥有 53 个自由度,支持可拆卸换电方案,续航时间更长,充分满足运动需求。

2030/2035 年灵巧手行业空间分别有望达到 207.28/1356.74 亿元。受益于人形机器人产业化放量,灵巧手行业空间高速增长,经我们测算,预计2025/2030/2035 年灵巧手行业空间分别为 13.62/207.28/1356.74 亿元,2025-2030CAGR 为 72.38%,2030-2035CAGR 为 45.61%,呈现高速增长态势。
关键假设:全球人形机器人和灵巧手单价会逐年下降;一台人形机器人配备两只灵巧手。


五、重点企业
灵巧手相关企业有望受益于人形机器人产业化进程。2025 年人形机器人迈入产业化关键阶段,人形机器人正从“0-1” 的阶段迈向“ 1-10”的阶段,灵巧手作为核心部件将享受人形机器人产业发展红利,在灵巧手领域具有相关布局的企业预计优先受益。
(一)兆威机电:深耕微型传动领域,布局灵巧手及核心驱动模组
兆威机电深耕微型传动超 20年,营业收入稳步增长。兆威机电成立于2001年,深耕微型传动领域20 余年,主要产品涵盖微型传统系统以及精密注塑件,产品广泛应用于智能汽车、消费及医疗科技、先进工业及制造、机器人四大领域。2024年公司收入15.2 亿元,同比+26.4%,2025Q1收入3.7亿元,同比+17.7%,公司各项业务稳步发展,2024实现归母净利润2.3亿元,同比+25.1%,2025Q1归母净利润0.5亿元,同比-1.2%。


兆威机电盈利能力稳定,费用率略有提升。盈利能力方面,2024年公司年毛利率31.4%,同比+2.4pct,净利率14.8%,同比-0.2pct。2025Q1公司毛利率31.7%,同比-1.1pct,净利率14.9%,同比-2.8pct。公司盈利能力自2023年起整体保持向上态势。2024年公司期间费用率17.3%,同比+0.6pct,2025Q1为18.6%,同比+1.7pct,2025Q1费用率增长较多主要系公司加大研发支出,2025Q1 研发费用率10.8%,同比+1.0pct。


兆威机电已布局灵巧手及其核心驱动模组。公司在人形机器人领域的主要产品包含灵巧手以及其核心驱动模组,其中灵巧手可与各类柔性机器人配合使用,具有多自 由度和高功率密度的特点,能够实现复杂灵巧的抓握动作。驱动模组采用高度集成的机电一体化设计,搭载高性能电机,可以在紧凑的空间内实现高传动比输出,帮助机器人精准模拟人类手指的复杂动作,完成精细、拟人的手势操作。


(二)雷赛智能:运动控制技术行业领先,灵巧手持续迭代
运动控制领军者,产品下游应用领域较为广泛。雷赛智能成立于 1997 年, 目前是智能装备运动控制领域的行业领军者,公司产品可分为伺服系统、步进系统、控制技术三大类,为下游客户提供完整的运动控制系列产品及整体解决方案,产品可应用于3C 制造设备、半导体设备、机器人、PCB/PCBA 制造设备、物流设备等较多领域。
收入高速增长,利润保持微增。2024 年公司营收15.8 亿元,同比+11.9%,归母净利润2.0亿元,同比+44.7%,2025Q1营收3.9亿元,同比+2.4%,归母净利润0.6亿元,同未找到图形项目表。比+2.3%,公司收入与利润维持稳定增长趋势。


净利率快速提升,费用率有所下降。盈利能力方面,2024年公司毛利率38.4%,同比+0.2pct,净利率13.2%,同比+3.4pct,2025Q1毛利率38.4%,同比+1.4pct,净利率14.6%,同比+0.2pct,公司毛利率平稳,净利率快速提升。2024年公司期间费用率25.0%,同比-5.5pct,2025Q1为24.6%,同比+0.1pct,公司费用控制得当,同时收入的增长摊薄各项费用。


灵巧手快速迭代,产品已在多家客户试用成功。在机器人领域,公司对于自身的定位是核心零部件、组件和解决方案供应商,公司加速拓展下游客户,同时基于自身在运动控制技术领域的多年积累,加快推动通用机器人运动控制系统相关产品的研发。 目前公司已发布 DH116 普及型以及 DH2015 高端型灵巧手,预计在 2025Q3 以及 2026 年相继发布 DH2016 高端 PLUS 型和DH2420 旗舰型灵巧手。 目前公司 DH116 普及型灵巧手已经成功在数十家客户试用成功,产品适用于大批量、低成本、高可靠性的工商业应用场景。

(三)隆盛科技:持续开拓新业务,夯实人形机器人技术链条
积极开拓新兴业务,收入与利润均保持增长态势。隆盛科技业务涵盖三大板块,即汽车发动机废气再循环(EGR) 系统、新能源电驱动铁芯板块、精密零部件板块,在三大核心业务外公司持续开拓两大潜力业务,包含航天卫星和人形机器人。2024 年公司营收 24.0 亿元,同比+31.2%,归母净利润 2.2 亿元,同比+52.8%,2025Q1 营收 6.1 亿元,同比+7.1% ,归母净利润 0.6 亿元,同比+11.4% ,公司收入与利润均保持增长态势。


净利率持续提升,费用率维持下行趋势。2024 年公司毛利率18.0%,同比+0.2pct,净利率9.6%,同比+1.4pct,2025Q1 毛利率18.1%,同比-0.5pct,净利率10.0%,同比+0.6pct,公司毛利率较为稳定,净利率持续提升。2024年公司期间费用率9.3%,同比-0.5pct,2025Q1为9.1%,同比+0.5pct,公司费用率整体维持下行趋势。


持续加码人形机器人领域,夯实人形机器人生态技术链条。隆盛科技子公司隆盛唯睿重点围绕人形机器人、低空飞行器及氢能领域开展前沿技术研究和产业化探索。2025 年 3 月,隆盛科技与蔚瀚智能签署战略投资协议,蔚瀚智能成为公司控股子公司,进一步夯实公司在人形机器人领域的技术链条。目前公司人形机器人主要产品包含灵巧手、谐波减速器、驱动电机等,公司旗下兰森人形机器人专注于解决重载抓取、缺陷检测、柔性搬运三大痛点,打造了“灵巧手+制造业场景大模型+ 电子皮肤 ”的核心技术。


(四)祥鑫科技:携手科研机构,布局灵巧手、机械臂
结构件能力持续拓圈,营收维持高速增长。祥鑫科技早期从事打印机、复印机等五金加工业务,后续开拓汽车冲压模具和金属结构件产品并进入汽车零部件领域。公司拥有多项成熟工艺,能力边界持续拓展,产品品类快速扩张,2025 年进一步开拓人形机器人、低空无人飞行器、算力服务器等结构件产品,客户群体横跨整车、零部件、工业、消费电子等多领域。2024 年公司营收 67.4 亿元,同比+18.3% ,归母净利润 3.6 亿元,同比-11.6%,2025Q1 营收 16.4 亿元,同比+4.1% ,归母净利润 0.9 亿元, 同比-29.1% ,公司收入维持高速增长。


盈利能力略有下滑,期间费用率维持稳定。2024 年公司毛利率14.1%,同比-3.8pct,净利率5.3%,同比-1.8pct,2025Q1毛利率14.0%,同比-2.1pct,净利率5.3%,同比-2.4pct,公司盈利能力下滑主要系主要系行业竞争加剧以及客户年降所致。2024年公司期间费用率8.2%,同比-0.9pct,2025Q1为8.3%,同比0.8pct,费用率维持稳定。


共建联合技术创新中心,布局灵巧手、机械臂等产品。2025 年 1 月 18 日,公司公告与广东省科学院智能制造研究所签署《合作协议书》,双方将共建“祥鑫科技股份有限公司-广东省科学院智能制造研究所人形机器人关键零部件联合技术创新中心 ”。协议中提到双方将共同研发人形机器人智能化解决方案,包括但不限于灵巧手、轻量化机械臂、功能/性能/可靠性测试、数字化仿真设计、机器视觉应用、设备健康管理等。广东省科学院智能制造研究所的机器人技术团队现有成员近 40 人,其中高级职称/博士9 人,近五年来承担科研项目60 余项,获省部级奖励近10 项,发表 100+论文,200+ 发明专利,制定国家标准 5 项。与行业近百家企业深度产学研合作,共建企业联合实验室5 家,多项科研成果技术转化孵化。
携手三度智能,布局机器人柔性操作技术。2025 年 3 月 16 日,公司公告与三度智能签署战略合作协议。公司将探索向三度智能进行资金投资,重点支持三度智能在人形机器人关键技术、柔性操作技术等领域的核心技术攻关和应用,包括但不限于人形机器人关键零部件的研发、制造及在相关场景中的应用。同时双方将成立一家由祥鑫控股的合资公司作为双方产业合作的载体以开展智能制造和人形机器人技术的产业化推广、应用。在机器人关键技术及柔性操作技术的布局有助于公司丰富机器人领域技术储备。


(五)速腾聚创:全面布局视觉、触觉和关节增量零部件
激光雷达市占率排名全球第一,积极布局具身智能领域。公司成立于 2014 年,是一家机器人技术公司,为机器人行业提供核心零部件及解决方案。公司激光雷达市占率排名全球第一,目前已向全球超 2800 家机器人及相关产业客户、超 310 家汽车整车厂及一级供应商提供核心零部件及解决方案。在具身智能领域,公司推出机器人视觉、灵巧手等创新技术产品,聚焦手眼协同解决方案,满足机器人上半身操作及下半身移动需求。
营收高速增长,减亏明显。2024 年公司营收 16.5 亿元,同比 47.2%,归母净利润-4.8 亿元,同比+ 88.9% ,2025H1 营收 7.8 亿元, 同比+7.7% ,归母净利润-1.5 亿元, 同比+43.9% ,公司收入稳定增长,2024 年开始利润亏损逐步减少。


毛利率有所提升,期间费用率显著优化。2024 年公司毛利率17.2%,同比+8.9pct,净利率-29.2%,同比+358pct,2025H1 毛利率25.9%,同比+12.5pct,净利率-19.3%,同比+17.7pct。公司2023年以来毛利率与净利率均稳定提升。2024年公司期间费用率47.9%,同比-40.5pct; 2025H1为50.3%,同比-4.4pct,公司费用率优化明显。


今年发布的第二代灵巧手预计年内实现量产。2025 年 1 月,公司推出了第二代灵巧手产品Papert 2.0 。该产品仿人手设计,具有 20 个自由度,最大负载五千克,在指尖指腹和手掌上共有 14 个力传感器,配合机械臂及其控制系统,可灵活复刻人手的精细动作和操作。可以用四 自由度的食指操作电动螺丝刀,也能力度精准适中地拿起鸡蛋。在 3 月召开的 2024 年度业绩交流会上,公司进一步宣布,这款第二代灵巧手预计将于 2025 年内实现量产。
全方面布局视觉、触觉与关节三大类核心零部件。公司将其产品布局明确划分为视觉、触觉与关节三大类核心零部件,旨在系统性赋能机器人智能化发展与商业化落地。在视觉方面,公司推出全新品类 Active Camera ,融合激光雷达与摄像头感知能力,具备主动环境探测与多任务处理能力。触觉部分则推出力传感器 FS-3D ,专为足式机器人设计,提升运动控制精度与安全性。关节方面推出高功率密度直线电机LA-8000 ,提供强劲推力,适用于人形机器人下肢高强度作业场景。


(六)傲意科技:多样化灵巧手产品满足客户需求
公司 2015 年创立于上海,专注于神经信号传感器、AI 神经识别及人机神经接口技术,产品涵盖智能仿生义肢、神经康复训练系统、智能脑电图机和可穿戴外骨骼。公司持续在脑科学、人工智能及仿生机器人领域创新,完善产品形态,拓展应用场景。2024 年 10 月公司发布了第一代灵巧手 ROhad ,迅速跻身国内灵巧手出货量第一梯队,吸引多家国际具身智能企业合作。
今年五月发布四大创新产品,以多样化产品矩阵覆盖多场景、多需求。2025 年5月29日,公司在新品发布会上推出包括智能仿生手OHand-与机器人灵巧手ROHand系列等4 款产品。其中全新第二代灵巧手ROH-AP001 仅重640克,搭载高密度点阵触觉传感器,可精准感知0.1N至25N的细微压力,实现接近人手的灵活操作与自适应抓握,并支持多种工业通信协议。同时发布的ROH-LiteS灵巧手专为小型机器人设计,重量不足457克,纵向高度仅169毫米,整手负载高达25 公斤,单指静态负载可达8KG,兼具轻量化与高负载能力。另外,公司特别推出两款专为上肢残疾人士设计的轻量级智能仿生手产品两款产品。从工业级的ROH-AP001灵巧手,到轻量化设计的ROH-LiteS,再到两款轻量级智能仿生手,公司凭借这些产品展现了在智能仿生操控与机器人执行部件领域的技术领先性,构建起一个覆盖多场景、多需求的多样化产品矩阵。


(七)灵巧智能:推出千元级高性价比灵巧手
公司成立于 2024 年 1 月,以灵巧操作为核心科技能力,致力于推动人形机器人和工业机器人产业发展。公司依托上海交通大学科研实力,由中国科学院院士领衔组建。公司专注于通用智能多模态触视感知的灵巧操作系统研发、生产和销售,提升机器人未端执行器技术水平。
推出千元级灵巧手产品,开启机器人灵巧操作普惠时代。2025 年5月,公司在新品发布会上推出三款产品:DexHand021Pro、DexHand021S和DexCap。DexHand021Pro拥有22自由度仿生架构,融合双绳驱正反向驱动与腕手协同技术,不仅实现0.1N 级微力控制和全域触觉感知,还可完成“翻腕倒水”等复杂任务,并借助端侧AI算力实现毫秒级响应。DexHand021S 以千元级价格提供8自由度仿生自适应抓握和22N抓握力,产品重量仅0.62kg,具备开源SDK、20 万次寿命和高度模块化设计。可覆盖80%的通用操作需求,适配工业分拣、农业采摘、教育实验等多样场景。DexCap系统则凭借千赫级采样率、高精度异构传感器网络和轻量化外骨骼架构,实现了毫米级人体运动捕捉与多模态交互体验,支持8小时续航与多设备兼容。


(八)灵心巧手:发布目前全球自重最轻灵巧手
公司专注于灵巧操作的具身智能解决方案, 占全球高自由度灵巧手 80%以上市场份额。被斯坦福、剑桥、清华北大等多个实验室,荣耀,中兴,美的、富士康等多个公司落地使用,成为首个在国内复杂具身智能研究领域实现规模化应用的创新产品,为具身智能研究提供了可靠的硬件支持。公司旗下有 Linker Hand 系列灵巧手全系产品,覆盖滚珠丝杠、连杆、键绳等多种传动结构设计,满足不同需求的同时性能和寿命均领先行业水平。其中,高自由度灵巧手 L10 、L20等产品已量产千台,是目前全球唯一量产千台的高自由度灵巧手产品系列。
全球最轻的灵巧手,重新定义行业轻量化极限。2025 年9月,公司在“2025 科技创变者大会”上推出三款硬件创新产品,涵盖感知、执行与驱动三大领域。首款产品为全手掌电子皮肤,已率先应用于高自由度灵巧手LinkerHandL20。该电子皮肤在全掌16 个区域分布超过1500 个物理像素点,可实现亚毫米级感知,并凭借独家全掌三维力传感技术突破触觉维度局限,灵敏度达1g,响应精度甚至超越人类指尖触觉。第二款产品LinkerHandO6,是灵心巧手最新推出的高性价比可定制灵巧手。其采用小型化、轻量化设计,尺寸接近女性手型,整手重量仅370g,成为全球最轻的灵巧手。该手具备6 个主动自由度和11 个总自由度,关键结构采用航空级铝材,在极致轻量化基础上实现超过30kg的负载能力。目前定价仅为6666元,是“小而强大”的高性价比代表作。第三款产品LinkerMotor超强电缸,采用“无刷电机+滚珠丝杠”高效传动方案,传动效率高达90%,实测寿命超过50 万次,达到同业产品的数倍以上,为灵巧手提供强劲可靠的动力支持。此外,公司还在大会现场展示了全新灵心乐府Linkerbot机器人,两台机器人协作完成钢琴四手联弹表演,精妙配合演绎了多首乐曲。


(九)大寰机器人:电动末端执行器龙头,灵巧手产品矩阵丰富
公司成立于 2016年,深耕精密运控领域,是一家专注于为工业智能制造场景提供核心零部件的高科技企业。公司目前拥有伺服电动夹爪、音圈执行器、伺服电缸、灵巧手、iFM智能柔性运动系统等200多款产品,其电动末端产品的应用遍布全球40多个国家,服务涵盖3C、锂电、半导体、汽车、医疗、食品等50多个行业,终端用户超800家。2023年,公司设立东莞制造中心,年产能达10万台。
国内电动末端执行器销量第一。2018年,公司在国内发布了首款协作电爪AG-95L,是UniversalRobotsUR+认证的首家中国协作电爪品牌。2020年,公司发布行业首款旋转电爪RGI系列,交付苹果产业链知名公司超500 套电爪。此后公司逐步扩展产品线,推出工业平行电动夹爪系列、工业旋转电动夹爪系列、协作型电动夹爪系列等13 个系列、近百个型号的电动夹爪。八年间,大寰已完成超20 万套电动夹爪、伺服电缸、音圈执行器、仿人灵巧手、iFM智能柔性运动系统及驱动器等产品的交付,电动末端执行器产品销量稳居国内第一。大寰机器人还牵头发起并指定《平行电动夹爪技术规范》T/AIIA003-2022。2024年,公司拓展海外市场,在东南亚、北美等地区出货量快速增长。


发布三款灵巧手,覆盖两指到五指。2025 年9月,公司在工博会上发布DH-3-7、DH-5-14、DH-5-20三款工业智能灵巧手,从三指到五指,覆盖7到20自由度。其中,DH-5-20 在可靠性、力控精度、响应速度、负载能力、使用寿命等维度上,均达到了工业场景的需求。在自由度方面,DH-5-20采用“4+4+4+4+4”自由度分配,即每根手指有4 个主动自由度,整手实现“全主动自由度”,是目前为止大寰发布的自由度最高的一款灵巧手。DH-5-20每个关节可独立驱动,四指均可实现±15°的侧摆角度,大拇指的侧摆角度则为90°,能完成捏取、旋转、按压、穿插等20余种复杂操作。

(十)灵巧手各环节相关企业业绩及估值情况
灵巧手各零部件环节同样将享受行业增长红利。除灵巧手总成外,灵巧手的各零部件环节同样有望受益于人形机器人产销的增长,丝杠、减速器、电机、传感器等核心环节相关企业将享受行业增长红利。


福利/活动 推荐
2025




【免责申明】文章为作者独立观点,不代表人形机器人联盟立场。如因作品内容、版权等存在问题,请于本文刊发30日内联系人形机器人联盟进行删除或洽谈版权使用事宜。邮箱:3170490894@qq.com。电话:13866369365
