2026粤港澳学生信息科技创新大赛由广东省教育厅、珠海市人民政府、横琴粤澳深度合作区执行委员会、香港特别行政区政府教育局和澳门特别行政区政府教育及青年发展局联合主办,旨在为粤港澳三地学生搭建一个展示信息素养、人工智能素养、科技创新与实践能力的广阔平台,致力于打造粤港澳大湾区科创教育协同发展的全国性品牌。


*往期赛事活动照片
粤港澳学生信息科技创新大赛也是教育部教育技术与资源发展中心主办的全国师生信息素养提升实践活动的省级年度常规活动,是广东省积极落实科学技术普及和教育数字化战略行动的重要组成部分,今年是第二十七届。



2025年粤港澳学生信息科技创新大赛在珠海国际航展中心、珠海太空中心举行。粤港澳三地2088支精英队伍,围绕人工智能应用、编程机器人、创意创客计算思维、数字艺术五大类24个赛项开展比拼,以科技执笔共绘数字未来蓝图。


2026年粤港澳学生信息科技创新大赛面向广东各地市中小学共设置五大竞赛类24个项目(创意智造类项目3个、智能机器人类项目9个、人工智能科创类3个、数字艺术类项目6个、计算思维类项目3个)以及科创教育成果项目展示。在省级竞赛活动中,每名学生只能选择其中1个项目参加且限报1个作品。




2026年粤港澳学生信息科技创新大赛
创意智造类项目有关要求
(一)项目界定
参与者使用计算机设计软件进行设计和创作,可使用3D打印机、激光切割机等完成作品外观制作,结合开源硬件、物联网等技术,围绕拟定的主题进行功能和结构设计,制作出体现创客文化和多学科综合应用的作品,并进行交流展示。项目旨在锻炼学生问题解决的能力,突出创新、创意和动手实践,不鼓励依赖高端器材或堆积器材数量。通过合理的结构设计、科学的元器件使用、恰当的技术运用、有效的功能实现,完成作品创作,如趣味电子装置、互动多媒体、智能场景模型、具有灵活结构驱动或控制的智能机器等。作品创作着重体现创新意识。
为了持续激励学生科技创新,根据技术难度、能力要求及应用范畴,根据技术应用水平,设置了4个技术级别,包括:创意智造创(1级)、意智造(2级)、创意智造(3级),创意智造(4级)。参加省赛活动的队伍可以结合自身能力与兴趣,选择2-4级中的一个级别项目进行挑战。作品主题方向:科技赋能德、智、体、美、劳。
(二)项目设置及推荐数量

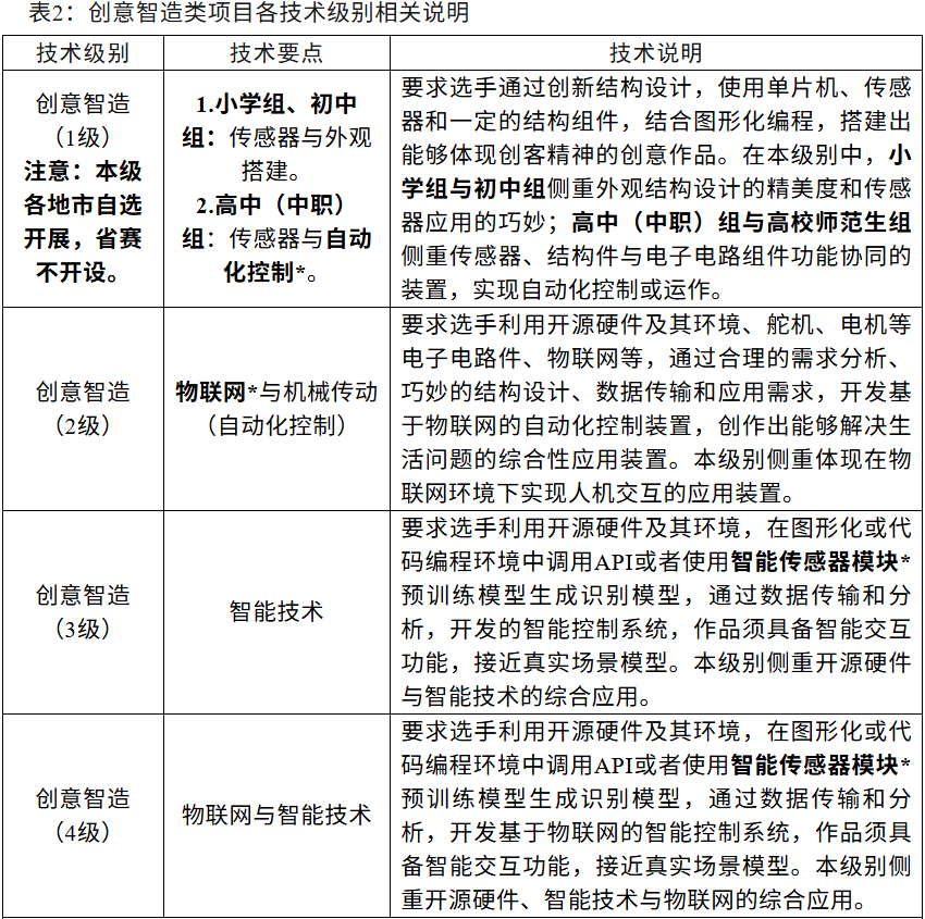
(三)各技术级别说明


(四)报名及推荐办法
1.报名方法:参赛人员统一通过广东省智慧教育平台报名(填报、生成报名信息表)并上传参赛作品,地市(高校)通过组织市(校)内竞赛(遴选)活动,择优推荐队伍参加省级活动。
2.推荐办法:广东省中小学以地市为单位统一推荐报送作品;省属中小学校及省属中职学校,均按属地管理原则由学校所在地市统筹报名及提交作品材料(省属学校名额不占用地市名额)。
(五)推荐时间安排
创意智造类、智能机器人类、人工智能科创类、科创教育成果展示类:报名及推荐时间为2026年3月20日—4月1日。
各地市活动组织部门在此期间内按限额推荐报名及报送作品,逾期报送不予受理。
(六)大赛现场展示交流活动阶段
2026年5月中下旬,在珠海国际航展中心举办大赛现场活动,各项目入围队伍进行现场展示和竞技交流。
科创智造类、智能机器人类、人工智能科创类项目通过现场角逐省一、二、三等奖,同时选拔参加全国活动的中小学代表队;科创教育成果项目展示通过现场展示评出优秀交流奖。
(七)奖项设置
创意智造类、智能机器人类、人工智能科创类:总获奖率不高于入围省现场赛队伍总数的85%(一等奖15%、二等奖30%、三等奖40%)。

*附:广东省教育厅关于活动的通知
齿轮梨创客参赛队伍招募及辅导
现面向学员发起招募,集结个人和团队参加本次赛事并提供相应辅导,本次招募名额有限,优先自行组队,也可报名后协助组队。计划辅导时间:寒假期间(2026年2月-3月)。报名截止时间:2025年1月23日前。




美国电子与电气工程师协会(IEEE)会员
美国硅谷Startup Grind社区伙伴
全球发明大会(ICW)联盟成员
中国物理学会终身会员
中国计算机学会专业会员、教育专委会委员
中国教育学会会员
中国发明协会会员
中国化学会会员
广东发明协会常务理事
广东省企业投资促进会监事
深圳市创新产业融合促进会理事、
青少年创客专委会主任单位
深圳新兴战略产业博士专家联谊会联合发起人
深圳市青少年国际交流促进会副理事长
深圳市科技创新服务促进会副会长
深圳市文化艺术培训行业协会理事
深圳市青年创业促进会理事
