商务部办公厅关于组织开展2026年"老字号嘉年华"活动的通知

各省、自治区、直辖市及计划单列市、新疆生产建设兵团商务主管部门,有关单位:

为深入贯彻落实党中央、国务院关于坚持内需主导、建设强大国内市场的决策部署,充分发挥老字号在扩内需、促消费等方面的积极作用,推动老字号守正创新发展,按照2026年“购在中国”活动总体安排,商务部决定组织开展2026年“老字号嘉年华”活动。现就有关事项通知如下:

一、总体安排

统筹线上线下资源,集合各方专业力量,以国货潮品 焕彩焕新为主题,以中华老字号、地方老字号为重点,兼顾各地国货“潮品”和特色产品,聚焦传统佳节、法定假日、大型展会等时间节点,贯穿全年组织开展“1+4”系列活动,扩大优质商品和服务供给,打造多元化、融合化消费场景,更好满足人民美好生活需要。

二、主要内容

(一)1场启动仪式。商务部将联合有关地方人民政府举办全国“老字号嘉年华”启动仪式,发布全年活动安排、现场组织商品展销和技艺展示,全面启动“老字号嘉年华”系列活动。

(二)4大主题活动。商务部将搭建平台、汇聚合力,组织地方商务主管部门、专业机构、新闻媒体、电商平台、专家学者、老字号企业共同参与,全年组织开展35场形式多样、内容丰富的重点活动。

1.老字号创意市集。聚焦春节、元宵等传统节日,抢抓老字号消费旺季,依托步行街(商圈)、商业综合体、街道社区等公共空间,结合传统民俗和地域文化打造沉浸式年货市集,引导老字号推出一批融合生肖文化、节令习俗的精品年货及文创产品,打造集销售、展览、体验于一体的“一站式”购物平台和“打卡地”消费场景,营造“老字号伴你团圆”消费氛围。

2.老字号全民共赏。围绕端午、国庆等法定假期及“金九银十”等消费节点,组织开展“老字号进万家”等专题促销活动,支持新媒体平台开展直播探店、达人分享等专题活动及主题沙龙、“潮品”首发、掌门人对话等特色活动,通过商圈快闪、社区展销、校园市集等形式,推动老字号全方位融入居民生活。

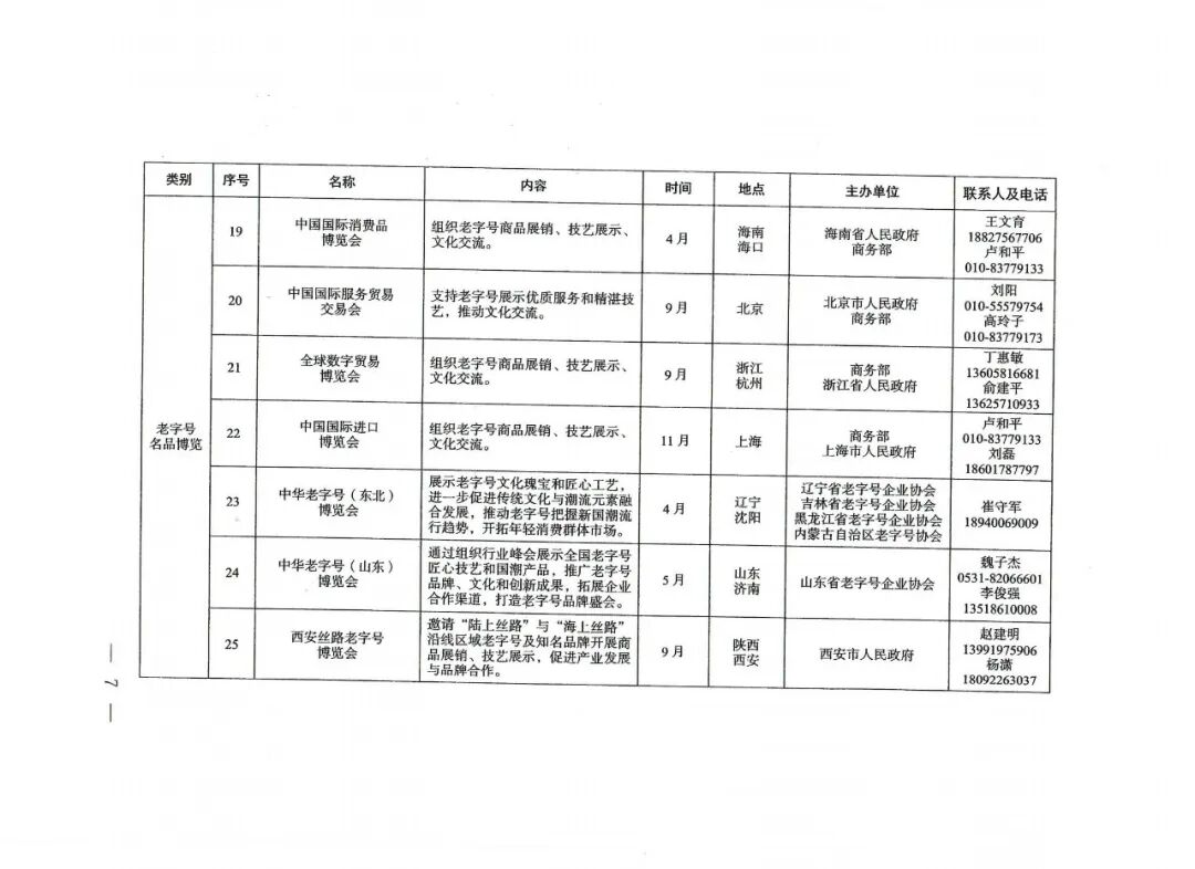
3.老字号名品博览。依托进博会、消博会、服贸会、数贸会等大型展会平台集中展示富含地域特色和文化内涵的老字号“镇店之宝”和“传世臻品”,支持有条件的地方举办老字号品牌路演、技艺巡演、文化展演等专题活动,积极展示老字号文化内涵和品牌形象。

4.老字号匠心出海。支持老字号参与国际展会、圆桌对话、交流对接等活动,鼓励老字号通过跨境电商等方式拓展国际市场,充分展示老字号在工艺设计、产品质量方面的核心竞争力,推动中外品牌交流合作、融合发展,提升老字号在全球市场的影响力与美誉度,带动更多国货“潮品”扬帆出海、开拓市场。

三、工作要求

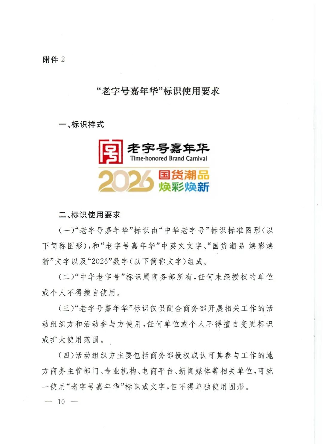
商务部组织确定了一批跨区域、全国性的重点活动(附件1)。各地和相关活动组织方要在坚持自愿原则的基础上积极组织老字号参与,避免增加企业负担。要坚持勤俭节约、安全生产有关要求,确保活动稳妥有序、取得实效。在相关活动中要规范使用“老字号嘉年华”标识(使用要求见附件2),充分利用“老字号数字博物馆”等平台加强宣传推广,推动成果转化。


附件:1.“老字号嘉年华”重点活动.pdf

           2.“老字号嘉年华”标识使用要求.pdf


商务部办公厅

2026年1月4日

消息来源:中华人民共和国商务部官网