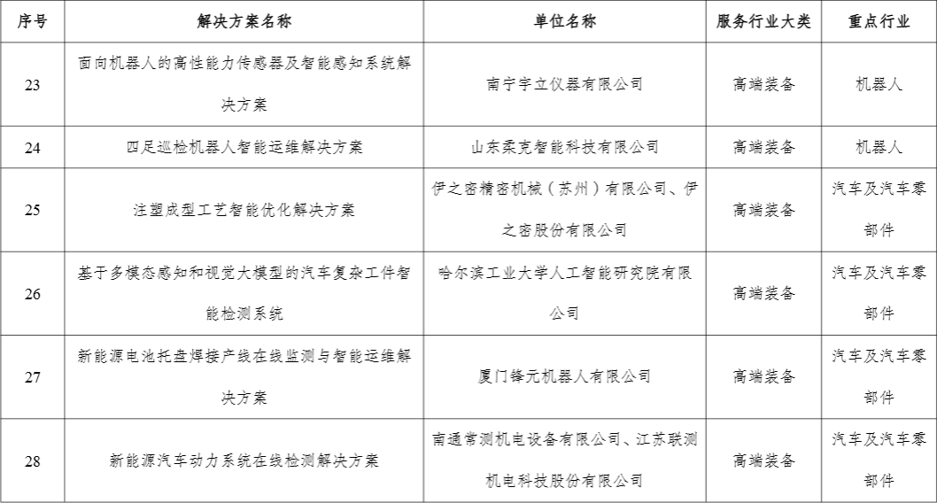
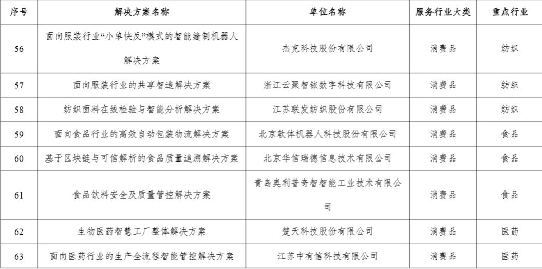
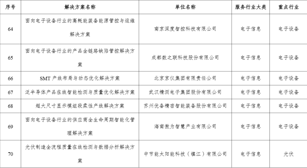
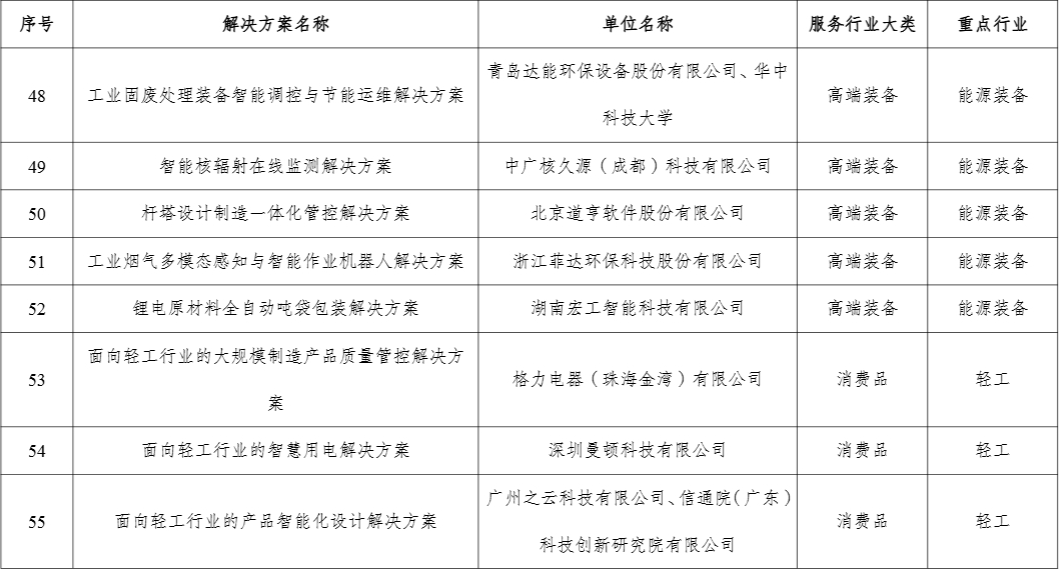
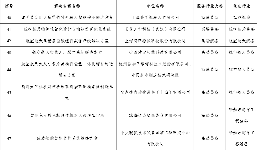
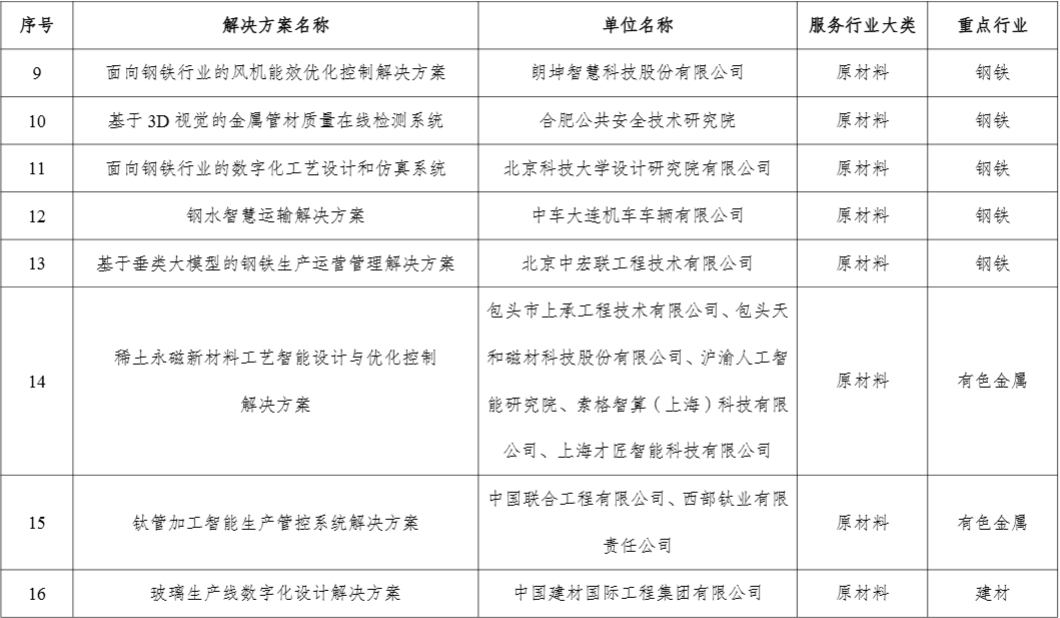
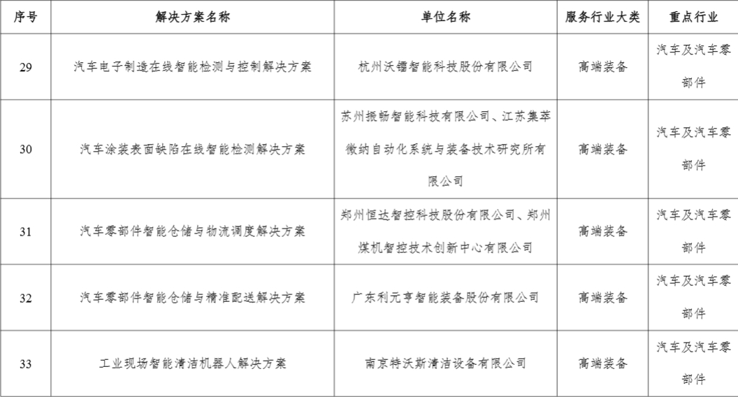
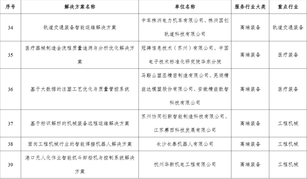
2025 年 12 月 09 日,工信部正式公示了 2025 年度智能制造系统解决方案 “揭榜挂帅” 项目名单,73 个拟入选项目集体亮相。这份覆盖原材料、高端装备、消费品、电子信息四大重点行业的榜单,不只是《“十四五” 智能制造发展规划》的落地实践,更清晰展现出我国智能制造正从单点创新走向系统协同的发展脉络,给制造业升级指明了实实在在的方向。这份榜单的行业分布具有讲究,刚好对准了制造业转型最关键的几个赛道,每个领域都有明确的攻关目标,形成了各有侧重的创新格局。原材料领域的入选项目有 22 个,覆盖石化化工、钢铁、有色金属、建材等细分赛道,差不多占了总名额的三成。这些项目都盯着流程工业的核心难题 —— 比如安全管控、能效提升、质量检测这些老大难问题。例如北京互时科技的 AI 驱动数字化交付方案、重庆川仪的智能仪表远程运维方案,都精准解决了石化化工行业 “数据不通” 的痛点,让生产流程更顺畅。高端装备领域是这次揭榜的主力,入选了 35 个项目,超过总名额的一半。工业母机、机器人、汽车零部件、航空航天装备这些关键领域都有涉及,主要解决离散制造业的柔性生产、智能感知、远程运维等需求。能看出高端装备作为智能制造的 “核心载体”,在产业升级中起到了关键作用。消费品和电子信息领域虽然入选项目数量相对少一些,但针对性极强。消费品领域聚焦食品、纺织等行业的品质追溯、柔性生产需求;电子信息领域则围绕芯片制造、电子组装等环节的精密检测、效率提升发力,补全了智能制造的细分赛道拼图。AI 技术已经不是简单的 “辅助工具” 了,而是真正融入了生产场景。从钢铁行业的专属大模型运营管理,到汽车零部件的视觉大模型智能检测,AI 已经成了提升效率的 “关键抓手”,几乎每个重点项目都离不开它的支撑。数字孪生和仿真技术也成了 “香饽饽”。深圳华龙讯达的 CNC 装备数字孪生方案、中国建材国际工程的玻璃生产线数字化设计方案,都是通过虚拟仿真来优化实际生产,不仅能提前发现问题,还能大幅降低试错成本,让生产决策更有依据。还有一个明显趋势是,解决方案不再只盯着单个环节,而是覆盖了 “设计 - 生产 - 检测 - 运维” 的全生命周期。从新疆准能化工的设备全生命周期管理,到衡阳运输机械的智能运维方案,都能看出这种 “全链条优化” 的思路,让智能制造的效果更持久。在高端装备领域的传感器及仪器仪表赛道里,烟台东方威思顿电气有限公司的 “电能计量设备制造在线检测及智能产线解决方案” 格外亮眼,作为中小企业的代表,它的入选也印证了细分赛道的创新价值。电能计量设备是电网数字化改造的关键硬件,质量精度直接影响能源管理效率。威思顿的方案刚好戳中了行业的老难题 —— 传统电能表生产靠人工检测,不仅效率低、误差大,不同环节的数据还没法互通,形成了 “数据孤岛”,决策也总是滞后。而它的解决方案很实在,把多源异构数据处理、AI 算法、数字孪生这些前沿技术真正用了起来。通过 AI 算法优化产线调度,让设备适配更高效;用数字孪生技术模拟产线运行,提前找到瓶颈;再靠在线检测系统实现质量实时追溯,形成了完整的管控闭环。其实这不是威思顿第一次在智能制造领域发力了。早在 2023 年,它就建成了 “物流、信息流、工艺流三流合一” 的数智工厂,智能电能表的数字化制造体系还通过了行业鉴定,达到了 “国际先进水平”。这次的揭榜方案,更像是长期技术积累后的升级迭代。从榜单整体来看,威思顿的项目还和其他赛道形成了协同。比如和重庆川仪的流程工业仪表远程运维方案,一个聚焦制造端,一个聚焦应用端,刚好完善了智能仪表产业链的智能化路径,给细分赛道的创新提供了可参考的范本。这次 “揭榜挂帅” 不只是一次技术攻关的集结,更在悄悄构建一个多层次、全链条的智能制造生态。申报主体的多元化,既有像中车集团、武汉精测电子这样的行业龙头,也有威思顿这样深耕细分领域的中小企业,还有高校、科研院所组成的联合体。形成了产学研用一起发力的创新模式,让创新不再是 “单打独斗”。更重要的是,所有解决方案都要求 “可复制、可推广”。根据政策要求,揭榜单位要在 2 年内完成技术攻关和应用验证,还要在至少 2 家企业实现落地。这样才能真正发挥 “揭榜挂帅” 的示范作用。现在政策和市场的双重驱动已经形成,多地政府都给揭榜项目提供资金、场景开放等支持,比如丰台园区的 “百场万企” 融通计划;而电力、汽车这些高能耗行业,对智能化改造的需求也越来越迫切。如果这些解决方案能顺利通过验收,有望纳入国家智能制造解决方案推荐目录,在全国范围内推广开来。正如工信部文件强调的,智能制造的核心是 “让创新扎根产业土壤”,当更多企业像威思顿这样深耕细分领域、坚持技术创新,中国制造业的产业链竞争力也会跟着重塑升级。附:2025 年度智能制造系统解决方案 “揭榜挂帅” 项目公示完整名单
欢迎体验和使用黑马招采“智能标讯”服务,获取更多独家招标资讯,第一时间获得标讯同步推送,标讯智能解析和摘要,关联数据深度洞察等。🎁 活动火热进行中!黑马招采用户回馈来袭总价值 368元 VIP 会员,新老用户统统赠送!登录小程序即可领取