
工业和信息化部
国家发展改革委
生态环境部
公告2025年第21号
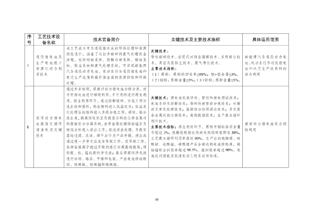
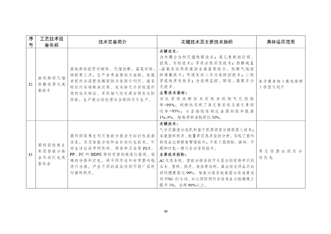
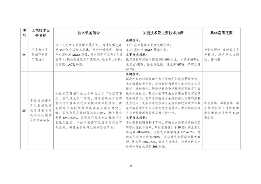
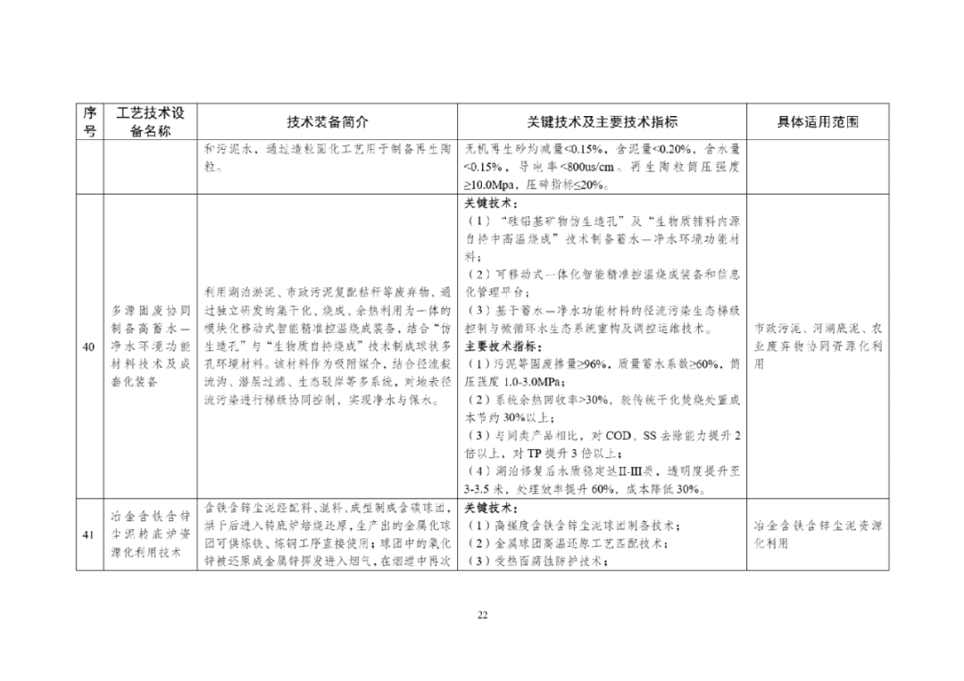
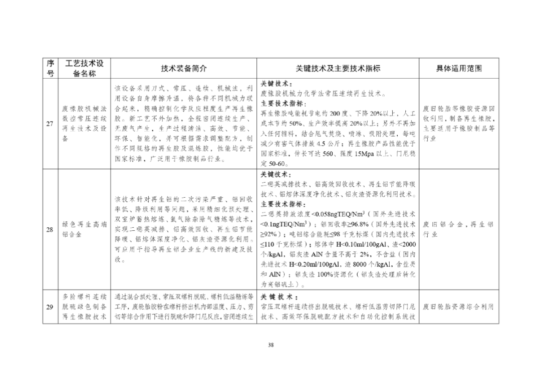
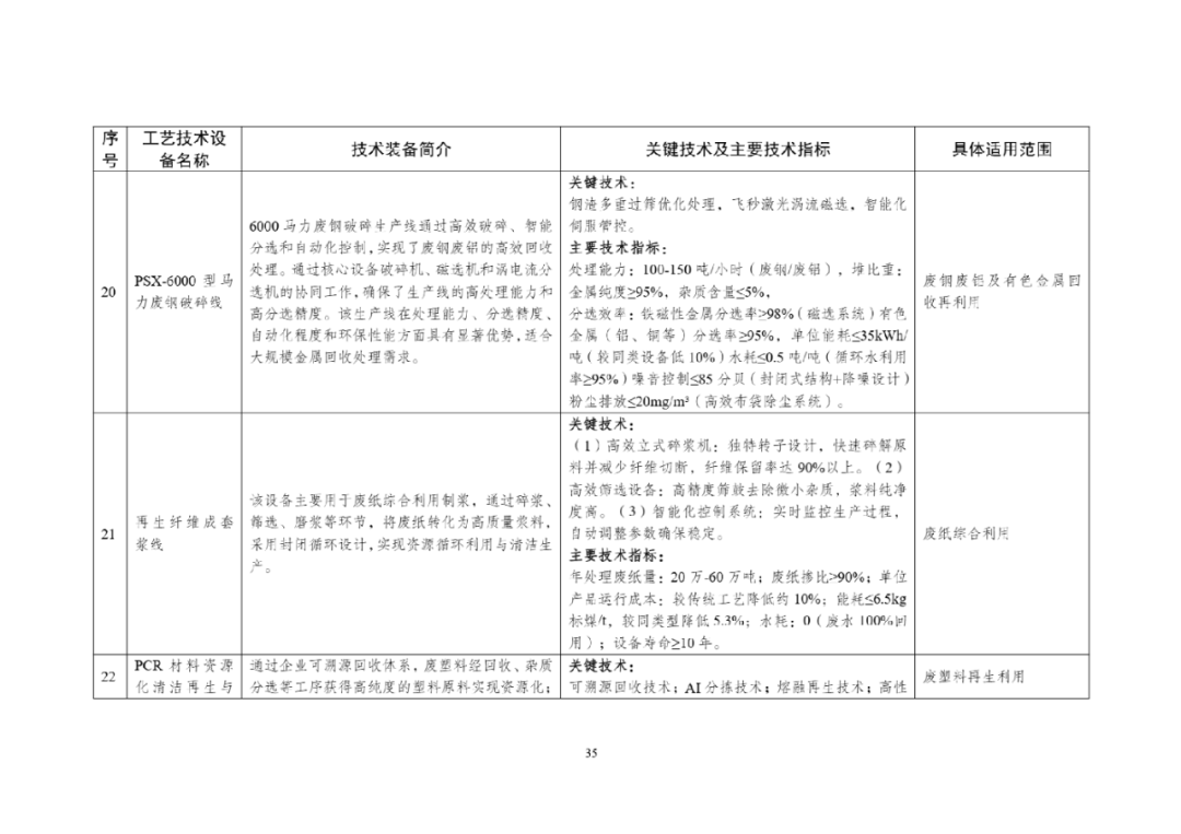
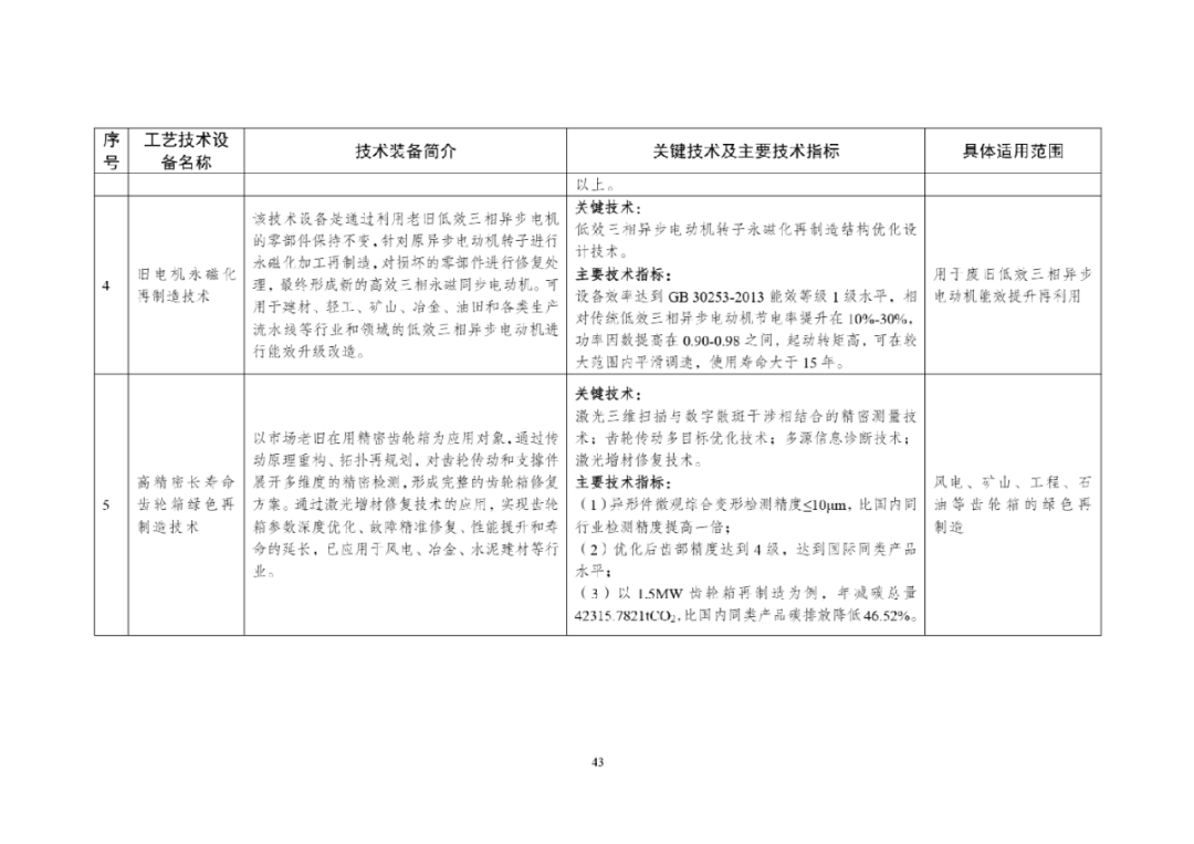
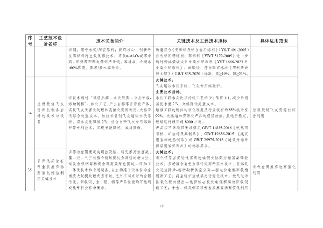
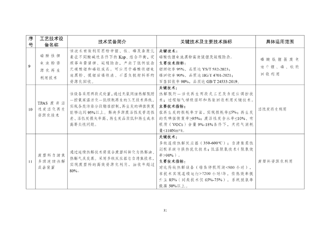
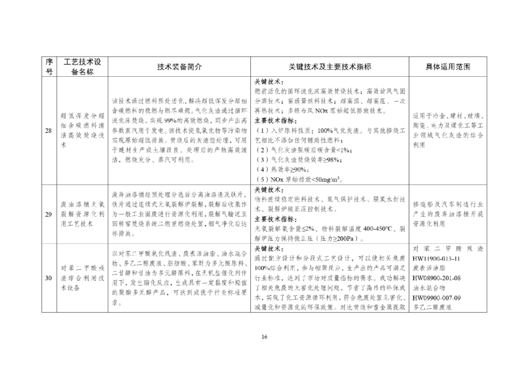
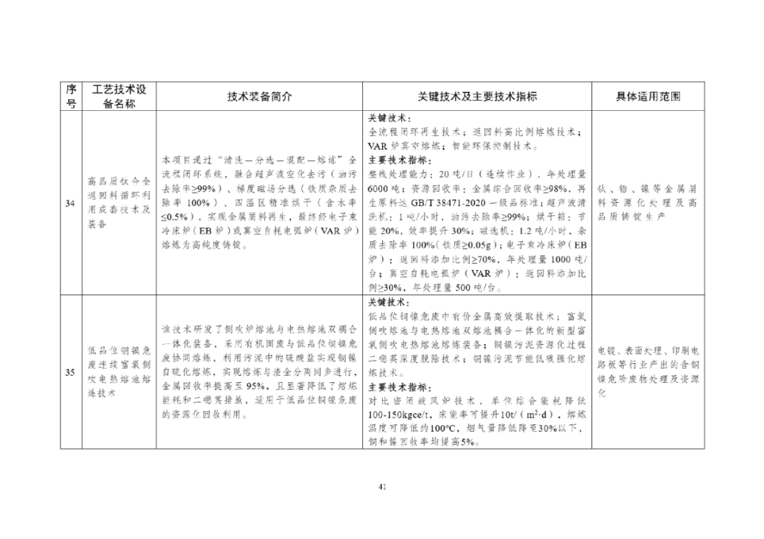
为加快推动工业固废源头减量和规模化利用,提升再生资源综合利用水平,发展高端智能再制造,工业和信息化部、国家发展改革委、生态环境部编制了《国家工业资源综合利用先进适用工艺技术设备目录(2025年版)》,现予公告。
工业和信息化部
国家发展改革委
生态环境部
2025年9月10日













































生态环境学习 2025-09-23

公告2025年第21号
为加快推动工业固废源头减量和规模化利用,提升再生资源综合利用水平,发展高端智能再制造,工业和信息化部、国家发展改革委、生态环境部编制了《国家工业资源综合利用先进适用工艺技术设备目录(2025年版)》,现予公告。
工业和信息化部
国家发展改革委
生态环境部
2025年9月10日












































