具身智能机器人行业前景

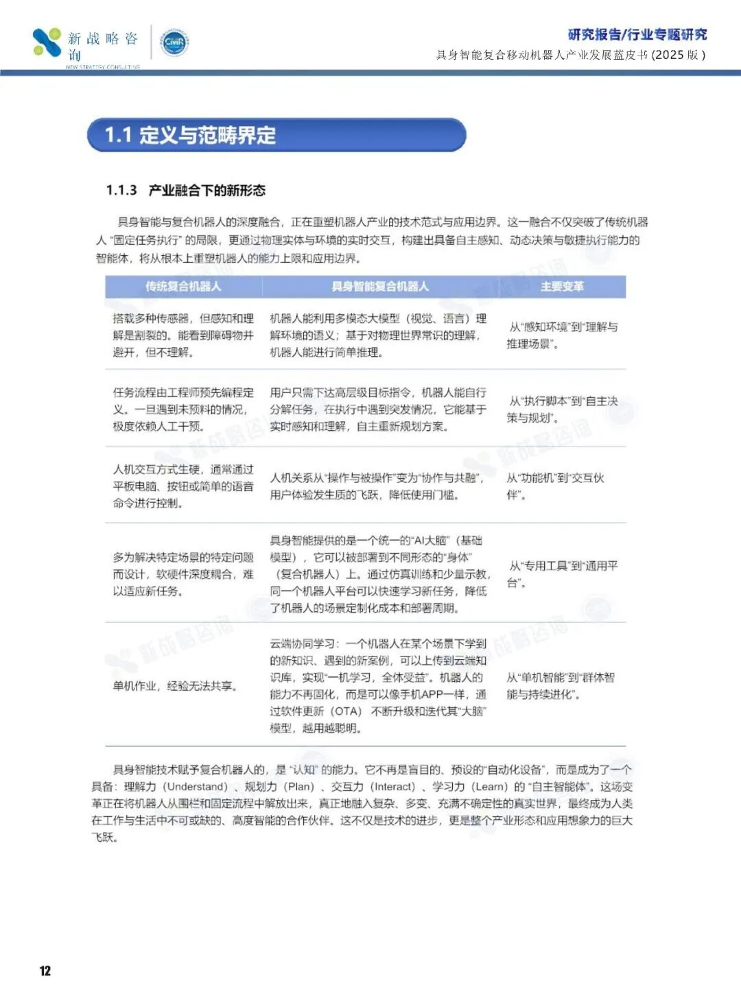
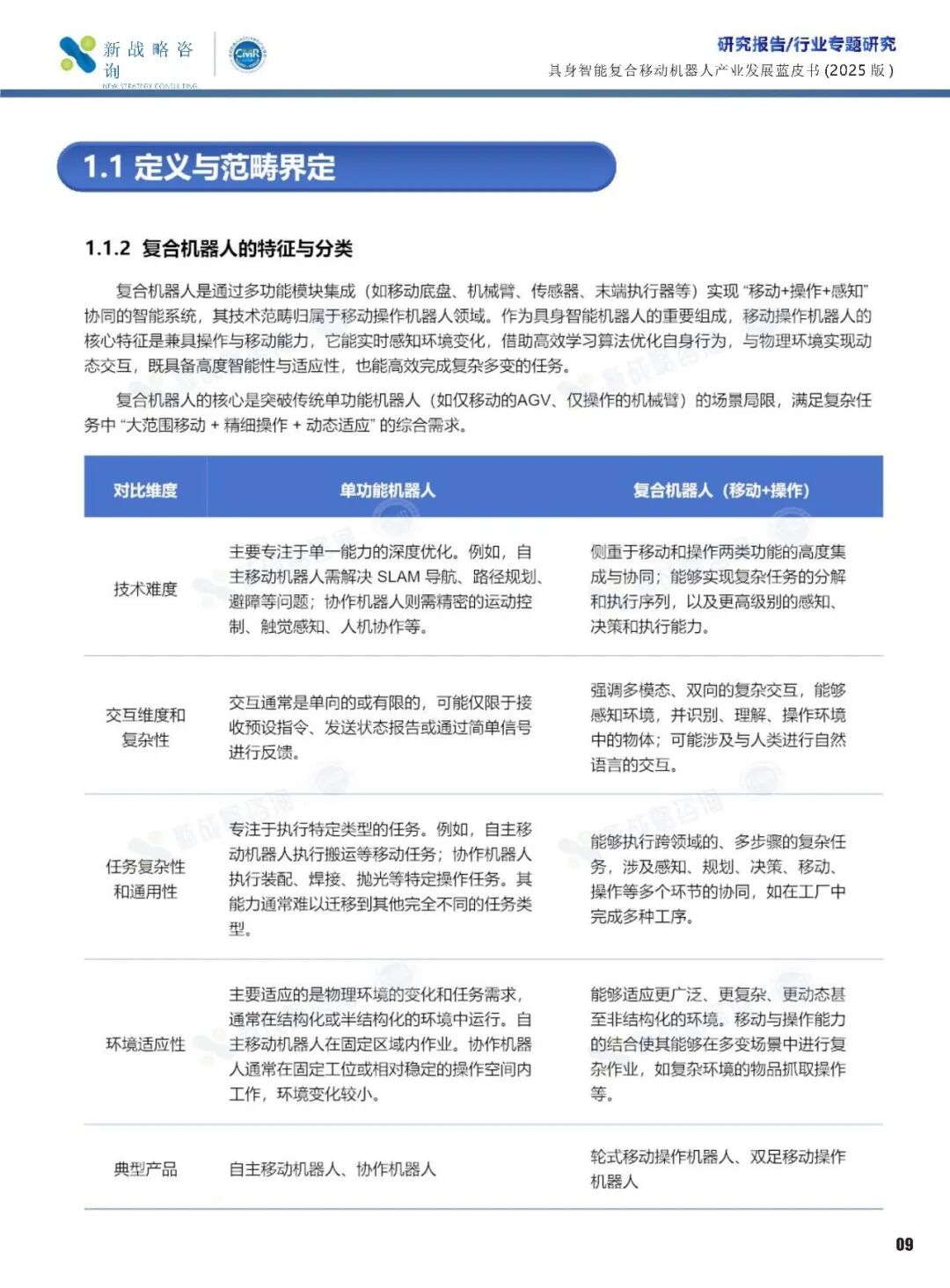
具身智能复合移动机器人,指集成智能系统,兼具移动、操作与感知能力的机器人形态。


其核心价值在于突破了传统工业机器人或移动机器人功能单一的局限,能够自主在复杂物理环境中完成“移动-感知-操作”一体化的综合性任务,是人工智能与机器人技术融合的典型代表。


从产业发展阶段看,2025年已成为该领域从技术验证迈向规模化应用的关键拐点。上半年国内市场销售数据(销量突破1500台,销售额近10亿元)提供了明确佐证。


值得注意的是,其中约70%订单来自国内,表明国内场景的规模化落地已成为行业当前主要驱动力。


而约30%的海外订单占比则揭示出新的增长逻辑:中国产品在性价比、场景定制与交付响应上已形成出口竞争力,这为产业打开了更广阔的市场空间。


技术演进呈现系统化、实用化特征。在“大脑”层面,基于大模型的机器人基础模型正着力解决任务泛化与常识理解问题,旨在降低对场景定制编程的依赖。


在“感官”层面,多模态感知融合方案趋于成熟,伴随硬件成本下降,为规模化部署创造了条件。


在“肢体”层面,轮足复合底盘与灵巧操作末端的发展,提升了机器人在非结构化环境中的实用能力。与此同时,仿真与数字孪生技术已成为加速研发与部署流程的关键工具,有效降低了实体测试成本。


资本动向强烈映射出产业阶段的变迁。2025年融资规模(超500亿元)的急剧放大,不仅反映市场热度,更意味着资本开始进行实质性布局。


投资逻辑的转变尤为关键:


从早期聚焦单一技术亮点,转向青睐具备全栈技术能力与清晰商业化路径的企业。这预示着产业竞争重心已从技术原型展示,转向解决方案的落地效率与商业可持续性。


头部企业加速推进上市进程,也表明产业正在寻求与资本市场的长期深度绑定,以支撑后续研发与市场拓展所需的持续投入。


总体来看,该产业已驶入以“场景落地”和“规模化”为核心的发展通道。技术突破正迅速转化为产品迭代(2025年前三季度新品超55款)与市场拓展。


下一阶段的竞争,将更取决于企业能否在具体场景中实现稳定、高效、经济的部署与运营,并在此基础上构建可持续的商业模式。政策层面提供的方向指引与规范框架,则为行业长期健康发展奠定了制度基础。



PS:相关报告请在知识星球内搜索 🔍“ 机器人 ”下载!

HOT
相关报告预览

PS:相关报告请在知识星球内搜索 🔍“ 机器人 ”下载!


免责声明:『报告智库』重在分享,以上报告均系本平台通过公开、合法渠道获得,报告版权归原作者/发布机构所有,如涉侵权,请联系我们删除;