

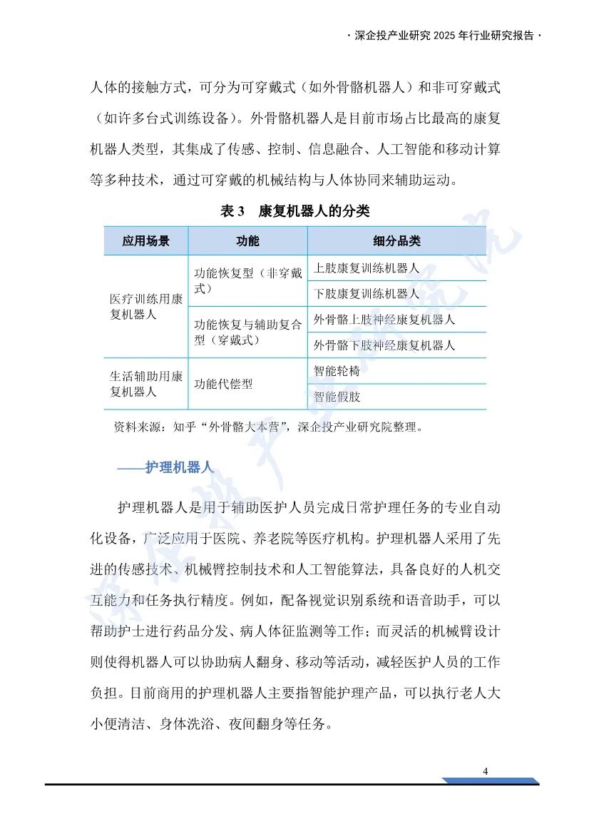
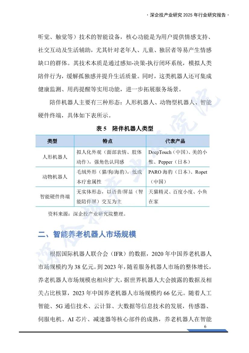
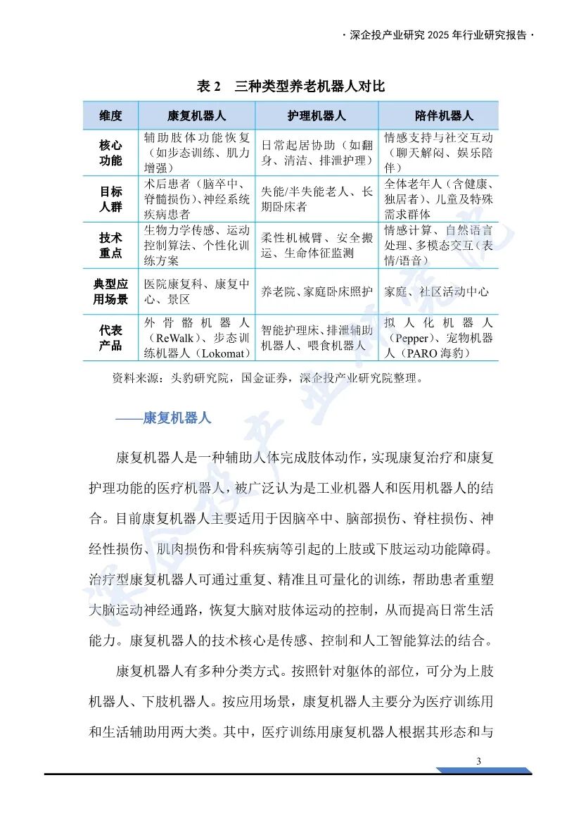
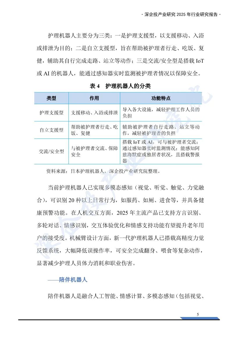
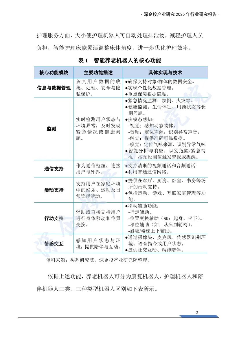
这份《2025养老机器人行业研究报告》由深企投产业研究院发布,深入分析了养老机器人行业的现状、市场规模、需求驱动力、竞争格局、商业模式以及融资情况,为行业从业者、投资者和相关方提供了全面的参考。- 人口老龄化加速:2024年末,中国60岁及以上人口已达3.1亿人,占全国人口22.0%,失能人口规模逼近5000万人。而持证养老护理员仅50万人,养老护理供给缺口高达550万人。传统人力养老模式难以承载日益增长的照护需求。- 政策支持:国家和地方政府出台了一系列政策,推动智能养老机器人行业发展。例如,2025年我国牵头制定的IEC63310《互联家庭环境下使用的主动辅助生活机器人性能准则》国际标准正式发布,为全球养老机器人的设计、制造提供统一基准。- 康复机器人:辅助人体完成肢体动作,实现康复治疗和康复护理功能。主要适用于因脑卒中、脑部损伤、脊柱损伤等引起的运动功能障碍。- 护理机器人:辅助医护人员完成日常护理任务,如大小便清洁、身体洗浴、夜间翻身等。- 陪伴机器人:提供情感支持、社交互动及生活辅助,尤其针对老年人、儿童、独居者等易产生情感缺口的群体。- 市场规模:2020年中国养老机器人市场规模约为38亿元,到2023年增长至66亿元。预计到2030年将达到183亿元。- 市场潜力:养老场景B端和C端的机器人市场潜力巨大,五年内有望突破170亿元。全球外骨骼机器人市场正进入高速增长期,预计2030年将突破120亿美元。 - 海外企业:如HOCOMA(瑞士)、Ekso Bionics(美国)、Cyberdyne(日本)等,凭借早期技术积累和品牌优势,在高端医疗外骨骼领域占据主导地位。 - 国内企业:如傅利叶智能、迈步机器人、大艾机器人等,部分头部企业在技术研发与商业化落地方面已能与国际水平比肩。- 护理机器人:国内外均有代表性企业,如三菱重工、Cyberdyne等海外企业,以及欧圣电气、埃斯顿等国内企业。- 陪伴机器人:产品形态多样,价格多集中在千元区间,主要参与厂商包括优必选、美的等。- 收费模式:包括一次性买断、按月/年收取服务费、数据增值服务、使用时长收取服务费等。- 康复机器人:傅利叶智能在2025年完成E3轮融资3亿元,迈步机器人完成A+轮融资数千万元。- 护理机器人:智慧养老科技在2024年完成A轮融资8000万元。- 陪伴机器人:银发科技在2025年完成种子轮融资2500万美元,跃然创新完成A轮融资2亿元。养老机器人行业在人口老龄化加速、护工缺口扩大和政策支持的背景下,迎来了广阔的发展空间。康复机器人、护理机器人和陪伴机器人在技术、市场和商业模式上均取得了显著进展。未来,随着技术的不断突破和市场的进一步拓展,养老机器人行业有望成为应对老龄化社会的重要支柱。部分内容预览
—
—
人工智能 DeepSeek 人工智能应用 具身智能 机器人 人形机器人 低空经济 区块链 新质生产力 脑机接口 云计算 数字化转型 数字化 大模型 卫星互联网 智慧城市 半导体 工业互联网 AIGC 生成式AI 算力 算力中心 eVTOL
谷子经济 消费趋势 社交营销 情绪消费 银发经济 Z世代 人群洞察 潮玩 数字经济 消费者洞察
短视频社交媒体 电商 跨境电商 即时零售 本地生活 母婴 个护美妆 茶饮宠物奢侈品酒店旅游酒零食餐饮 方便食品 零售业 新消费 直播电商 白酒 短剧 快消品 啤酒 饮料 咖啡 新茶饮 食品 食品饮料 家电 消费品
职场 薪酬 人才 大学生就业 大学生 高等教育 就业 年轻人 人力资源 消费者 智慧教育 她经济
健康生活 医美 睡眠 保健品 康养 养老 医疗器械
能源氢能 电力 智能制造 新材料 可持续发展 储能 制造业 ESG
投资 财富 家族办公室 A股上市公司 IPO 银行 金融
城市更新大湾区 深圳 东南亚 国际贸易 出海
汽车产业 新能源汽车 汽车零部件 智能汽车 自动驾驶 动力电池
精选内容推荐
—





本篇资料已更新至情报猿资料分享平台
咨询会员服务、了解完整版资料获取方式
请加微信号“qbyuan888”
—


免责声明:以上报告均系本平台合作用户通过公开、合法渠道获得,报告版权归原撰写/发布机构所有, 如 涉 侵 权 , 请 联 系 删 除 ;资料为推荐阅读,仅供参考学习,如对内容存疑,请与原撰写/发布机构联系。
