导读

机械类专业一直以来都是高考志愿填报的热门方向,其研究范围广泛、社会应用性强、就业前景广阔,可以说是“只要你想工作,就没有找不到工作”的实用型学科。那么,机械类专业具体有哪些?各专业学什么?就业方向如何?哪些研究领域和高校具有较高的报考性价比?本文志愿无忧将为大家一一梳理,助力考生和家长做出明智选择。



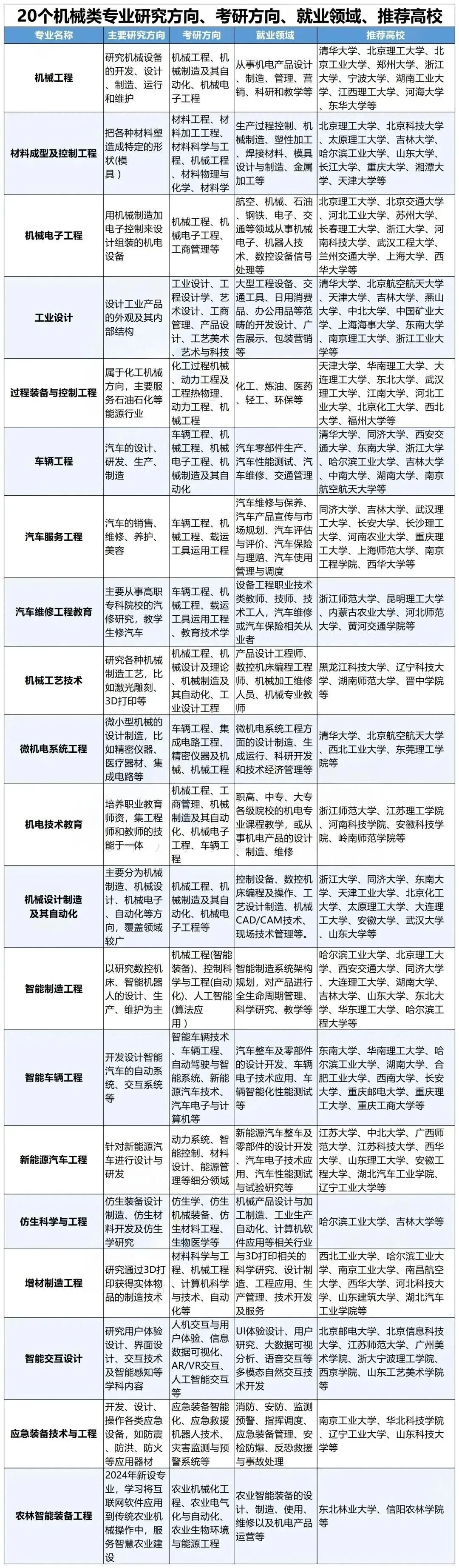
机械类本科专业详解
01

八大热门专业,就业竞争力突出

虽然同属机械大类,但不同专业的发展前景和就业竞争力有所差异。以下是当前具备较高报考热度的八大“王牌专业”,也被视为未来十年求职市场的“黄金赛道”:

1. 机械设计制造及其自动化

堪称机械领域的“万金油”,集设计、制造、自动化于一体,广泛应用于汽车、航空、精密仪器等行业。毕业生可从事产品研发、工艺设计、项目管理等工作,出路多元。

2. 新能源汽车工程

在“双碳”政策推动下,新能源汽车产业快速发展,市场份额持续提升。该专业聚焦电池技术、电驱系统、智能网联等方向,人才需求旺盛,技术骨干年薪可突破百万,兼具时代红利与高薪潜力。

3. 智能制造工程

工业4.0时代背景下,智能制造工程师成为推动“智能工厂”落地的核心力量。专业聚焦数字孪生、工业互联、智能优化等前沿方向,毕业生供不应求,起薪普遍较高。

4. 车辆工程

传统汽车升级与新能源转型“双核驱动”,车辆工程人才需求持续增长。专业涵盖整车设计、动力系统开发、性能测试等,就业覆盖汽车全产业链,是机械行业中的“硬通货”。

5. 机械电子工程

“机械+电子”跨学科融合,成为高端制造领域人才的“新标配”。专业聚焦机电一体化系统设计与智能控制技术,培养懂机械、通电子、强实战的复合型人才,就业面向智能机器人、电子产品设计等领域。

6. 材料成型及控制工程

从航空部件到汽车模具,材料成型技术贯穿现代工业关键环节。专业聚焦先进成型工艺与智能质量控制,培养复合型人才,毕业生在航空航天、新能源汽车、高端装备等领域就业优势突出,薪资竞争力强。

7. 工业设计

工业设计是工程技术与艺术美学的桥梁,优秀设计能显著提升产品市场竞争力。该专业培养兼具艺术素养与工程思维的复合型人才,在消费电子、智能家居、互联网等领域备受青睐,薪资水平优越。

8. 智能交互设计

随着AI、VR、6G等技术的发展,市场对智能交互人才需求爆发式增长。毕业生可从事大数据可视化、多模态交互设计、沉浸式社交开发、UX/UI研究等新兴岗位,职业前景广阔,竞争力突出。



机械类专业热门院校盘点
02

械类强校:“五虎”与“四小龙”

机械类专业的热门院校以“机械五虎”和“机械四小龙”为代表,这九所高校在机械领域具有深厚的学术积淀与行业影响力。

机械五虎

代表中国机械领域的最高学术与科研水平,是国家重大装备与工业标准制定的重要力量。

清华大学机械工程、核工程与核技术、电气工程及其自动化等专业实力突出,承担多项国家级科研项目。

上海交通大学船舶与海洋工程全国第一,机械工程、材料科学与工程等专业也具有强劲实力。

华中科技大学机械设计制造及其自动化、光电信息科学与工程、能源与动力工程等专业声誉卓著。

西安交通大学新能源科学与工程、能源与动力工程、机械工程等专业优势明显。

哈尔滨工业大学飞行器制造工程、材料科学与工程、自动化等专业实力雄厚,尤其在航天与装备制造领域表现突出。

机械四小龙

源自原机械工业部直属院校,长期深耕装备制造领域,被誉为“机械工业的黄埔军校”。

合肥工业大学

湖南大学

吉林大学(原吉林工业大学)

燕山大学

这些高校在机械工程及相关学科上具有深厚的行业背景与教学精度,非常值得考生关注。


报考建议
03

1. 巩固数理基础

机械类专业对数学、物理能力要求较高,尤其在机械原理、机械设计等课程中,扎实的数理知识是学习的重要基础。

2. 提升绘图能力

机械制图是许多专业课程的重要组成部分,良好的绘图能力有助于将设计思路清晰呈现,对工程制造与产品开发都至关重要。

3. 注重实践与跨学科学习

现代机械越来越强调与电子、自动化、计算机等领域的融合。建议学生在高中阶段参与相关竞赛与实践活动,大学期间积极进行实训、实习,参与校企合作项目,积累实践经验。

尤其值得注意的是,高端机械人才不仅需要掌握传统工学知识,还需具备编程、数据分析甚至人工智能等相关技能。新能源、轻量化材料、智能装备、数字孪生、人机协作等方向将持续释放大量就业岗位,这些岗位既看重知识基础,也高度重视实践经验


机械类专业不仅是国家产业发展的支柱,也是个人实现技术理想、投身实体经济的优质路径。希望本文能帮助考生和家长更清晰地认识这一学科方向,做出适合自身发展的志愿选择。

临近2026年高考,志愿填报工作迫在眉睫,26届及低年级考生家长想了解专业内涵、院校报考指南、升学规划、多元路径匹配、1对1志愿填报服务等问题;领取2025年录取数据、招生计划等资料,可以扫描下图中二维码免费咨询和获取

【温馨提示】志愿无忧为方便各位同学交流备考北京高考各年级群已建好,最新最全北京高考政策、综评强基、志愿填报、艺术体育、军校报考等重要信息。进群方式:

1、点击下方名片关注志愿无忧公众号

2、发消息进群即可轻松入群

↓推荐阅读↓

· 北京考生570-630分能报哪些大学?

· 这些“保专业”的学校一定要重点关注!

· 近10年就业最好的19个本科专业出炉

声明:本文由志愿无忧(ID:zy51bzy8)排版编辑,内容来源网络。如有侵权请及时联系管理员删除。