2026(第十九届)北京国际汽车展览会以领时代,智未来为主题,将于 4 月 24 日至 5 月 3 日在北京中国国际展览中心与首都国际会展中心举办,预计吸引 2000 余家展商、90 万人次观众,展览面积近 38 万平方米,是全球汽车行业聚焦智能化、电动化转型的核心盛会。本次报告从行业趋势、车展概况、新车动态三大维度,全面梳理车展前瞻与市场格局。

————

全文获取见文末

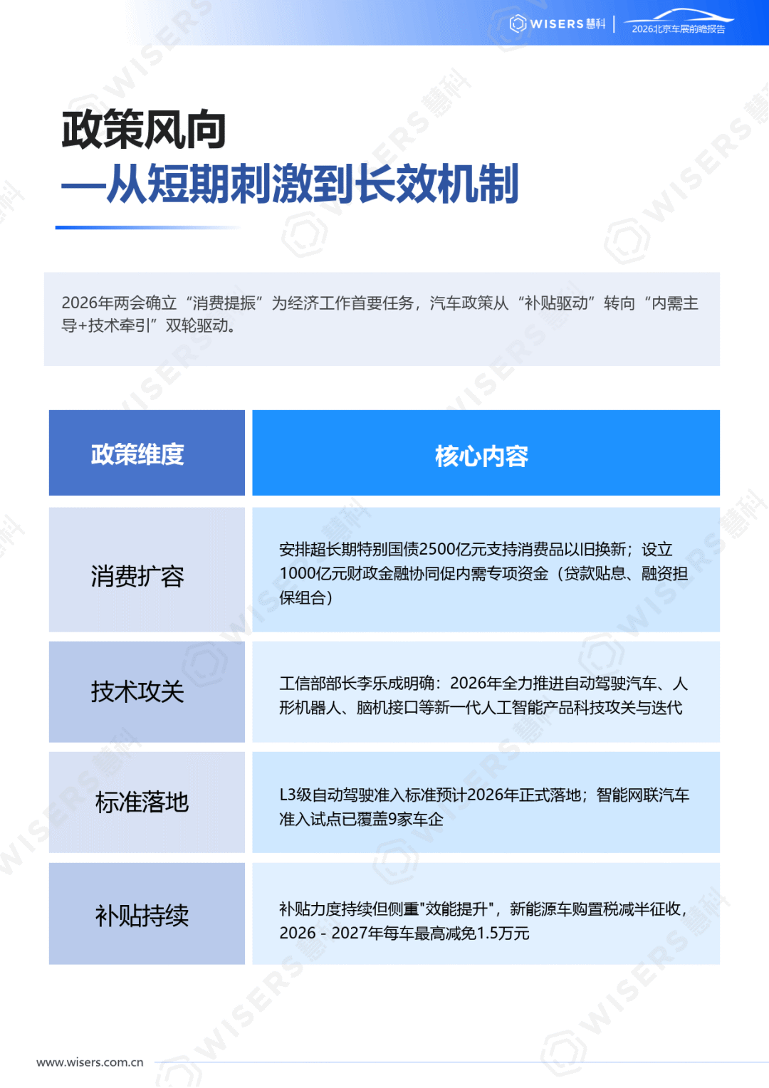
2026年北京车展前瞻报告-慧科讯业Wisers_01.png
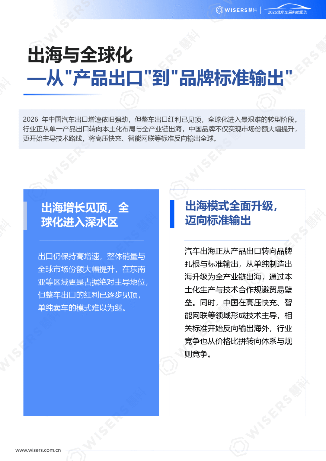
2026年北京车展前瞻报告-慧科讯业Wisers_02.png
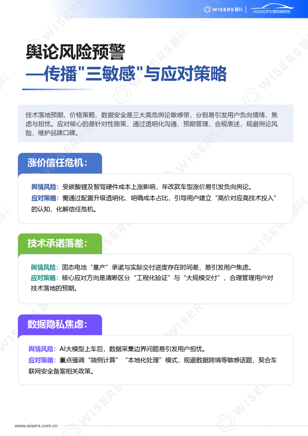
2026年北京车展前瞻报告-慧科讯业Wisers_03.png
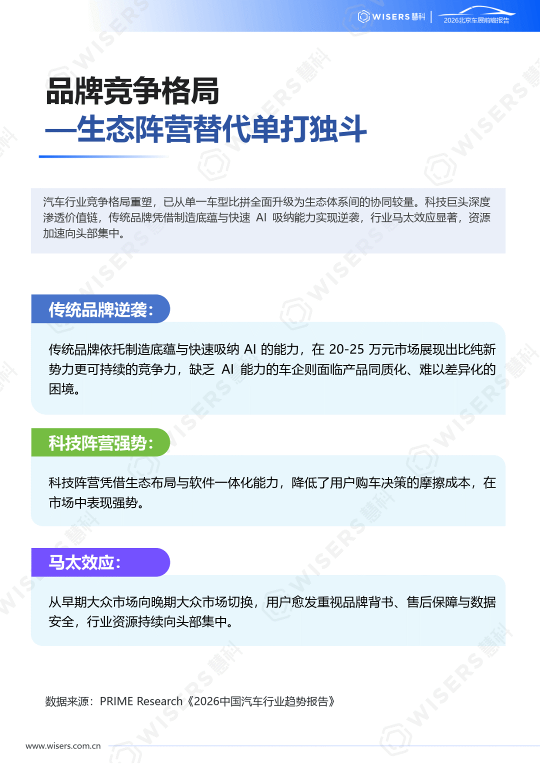
2026年北京车展前瞻报告-慧科讯业Wisers_04.png
2026年北京车展前瞻报告-慧科讯业Wisers_05.png
2026年北京车展前瞻报告-慧科讯业Wisers_06.png
2026年北京车展前瞻报告-慧科讯业Wisers_07.png
2026年北京车展前瞻报告-慧科讯业Wisers_08.png
2026年北京车展前瞻报告-慧科讯业Wisers_09.png
2026年北京车展前瞻报告-慧科讯业Wisers_10.png
需要下载完整版报告的朋友,可以扫下方优惠券付费成为会员,(现在加入仅需26/年)200000+份报告,随意下载,不受限制,(支持PC端/APP),星球保持每日更新。客服微信:SCBGK666

↓微信扫码领优惠加入星球↓

图片