
各有关单位及个人:
航空工业被喻为现代工业的“皇冠”,亦是中国科技强国之路的坚实基座。为汇聚航空宇航科学与技术、机械工程、材料学等多学科前沿研究与更多自主可控的智能制造创新技术,共同探讨新时代下中国航空宇航智造产业的发展新范式。通过深度交流与合作,推动航空宇航产业升级与跨域发展,为迈向智造强国贡献空天力量。中国航空学会与北京航空航天大学定于12月28日在京联合主办“2025航空宇航智能制造大会”。本次大会将以《“智”造跨域新动能》为主题,现将有关事项通知如下:
一、组织机构
主办单位:
中国航空学会
北京航空航天大学
支持单位:
北京市科学技术委员会
中关村科技园区管理委员会
北京市经济和信息化局
北京经济技术开发区管理委员会
承办单位:
北京航空航天大学机械工程及自动化学院
中国航空制造技术研究院
航宇智造(北京)工程技术有限公司
协办单位:
宝鸡钛业股份有限公司
北京亦庄盛元投资开发集团有限公司
北京视界互赢科技有限公司
二、会议时间
2025年12月27日 报到
2025年12月28日 会议交流
三、会议地点
北京经济技术开发区亦城时代广场盛元书院(北京市大兴区经海四路22号院)
四、会议报名与缴费
(一)注册费标准
会议注册费为300元/人
(二)报名方式
(1)网站报名:登陆“https://xcx.csaa.org.cn/client/login”,注册登录后通过活动报名功能报名。
(2)小程序报名:通过扫描二维码前往中国航空学会微信小程序报名。

所有代表均需在系统中生成订单并完成支付方为有效报名。除必须通过对公转账方式进行缴费外,请优先选择线上支付。
对公转账需备注“制造+姓名”,团体对公转账备注“制造+姓名等几人”。自订单提交起10日内在报名系统中上传银行转账回单,否则订单将自动关闭。转账金额与系统生成订单保持一致。相关账号信息为:
户名:中国航空学会
账号:0200001109089123894
开户银行:中国工商银行北京安定门支行
本次会议默认开具增值税专用电子发票,会后陆续发送至注册邮箱,发票内容为“会议费”,请认真填写正确信息。
(一)报名截止日期
12月26日后停止报名,不再受理退费申请。
五、其他事项
(一)本次会议为公开会议,严禁涉及国家秘密。人员交流内容应符合所在单位保密管理和审批要求;
(二)会议负责活动当日午餐,住宿请各位代表自行安排。
六、联系方式
闫薇薇 18519529476
王朝 010-84924386(会议注册与发票事宜)
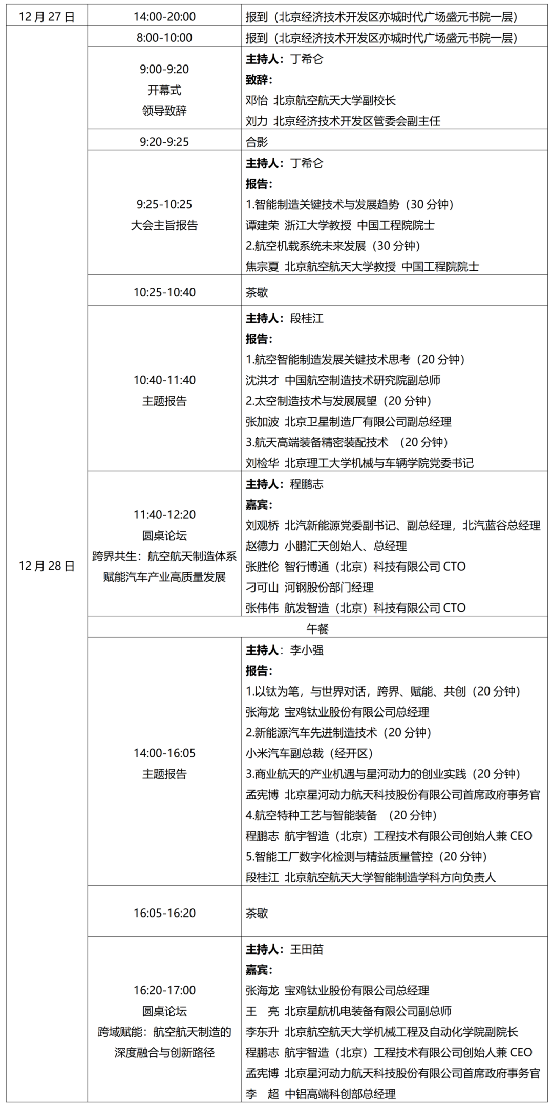
附件:大会日程安排
中国航空学会
2025年12月17日
大会日程安排


