现将《佛山分团关于开展2026年广交会一般性展位评审工作的预通知》(以下简称“预通知”)转发给你们,并就顺德区申报事项通知如下:
此次开展的是2026年广交会一般性展位评审,2025年12月在“易捷通”系统提交了品牌展位申请或一般性展位申请的企业,均可提交评审材料。
请各企业按照预通知的评审规定认真组织材料,并按预通知附件2的要求将申请资料胶装成册(一式两份),一份由企业存档备查,另一份于2026年2月2日前提交至顺德区经济促进局。
附件:佛山分团关于开展2026年广交会一般性展位评审工作的预通知

联系电话:22833200
邮寄地址:顺德区大良德民路区政府行政服务中心东座二楼203室,刘小姐,22833200
广交会顺德QQ群:263498312
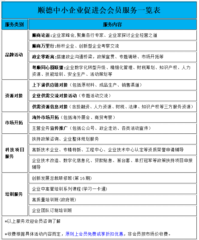
—— 关于我们 ——
佛山市顺德区中小企业促进会成立于2007年12月,坚持以“为中小企业服务、促中小企业发展”为服务宗旨;以“努力办成有能力、有特色、有贡献的综合性服务机构,成为广大中小企业真正的‘娘家’”为目标;以“快速反应,诚信服务、注重效率”为理念;以“真诚、务实、创新、高效”为作风;做好政府服务的“前台”,承接政府部分事务性职能,延伸中小企业服务广度和深度,有效整合和聚集各类服务资源。


入会咨询、会员服务、项目合作
请联系我们
134 5057 5928 霍先生
地址:顺德大良南方智谷大厦1301
