2025-2026道德与法治资源号连载《道德与法治》九下新版4.2携手促发展课件,还包括视频、练习、教学设计、单元复习、单元测试等

AUTUMN IS COMING
老师,您好!
欢迎来到【道德与法治资源号】公众号。2025-2026道德与法治九下课件已经开始更新了,很多老朋友都知道,咱们得目标一直是致力于弄出更多实用、优质的资源的。
今年咱们多了一个新板块,就是道德与法治知识点的背诵技巧。因为在实际教学过程中,我们也常常面临学生普遍性的抵触背诵,以及背诵方法缺失的问题。说到的这个背诵,应该有很多老师是能够跟我们共情的,它应该是咱们教学之外最为操心的一个事情了,而且因为总要抽查而容易影响到教学的进度。有时候看到有的同学明明花了那么多时间背诵,还是背不会,考试一团糟,真的比他们还着急。
经过我们多年的摸索,现在终于找到了一种课堂上可用,效果还不错的方法。希望在这里分享给大家,能给您的课堂增添点有趣的新东西,让学生学得更轻松点,记东西牢固一点,考试考的好一点!
如果您觉得我们的内容有用,请多给我们点赞、转发,共同助力更多学生成长受益!感谢!
—— 就爱分享实用资源的【道德与法治资源号】

部
分
课
件
预
览






















部
分
讲
课
稿
预
览

九下4.2《携手促发展》讲课稿
各位同学,大家好!上课前,我们来看一个材料:第八届中国国际进口博览会于11月10日在上海圆满落幕啦!本届进博会的企业展面积超过36.7万平方米,吸引了来自138个国家和地区的4108家企业参展,按一年计意向成交金额达到834.9亿美元,还首次设立了"最不发达国家产品专区"。思考这样两个问题:我国为什么要坚持举办进博会?这体现了我国怎样的发展理念呢?(稍作停顿,等待学生回应)非常好,有同学提到了"开放",有同学说到了"合作",其实这正是我们今天要探讨的核心——中国在积极谋求自身发展的同时,也在与世界各国共享发展机遇,携手共创美好未来。
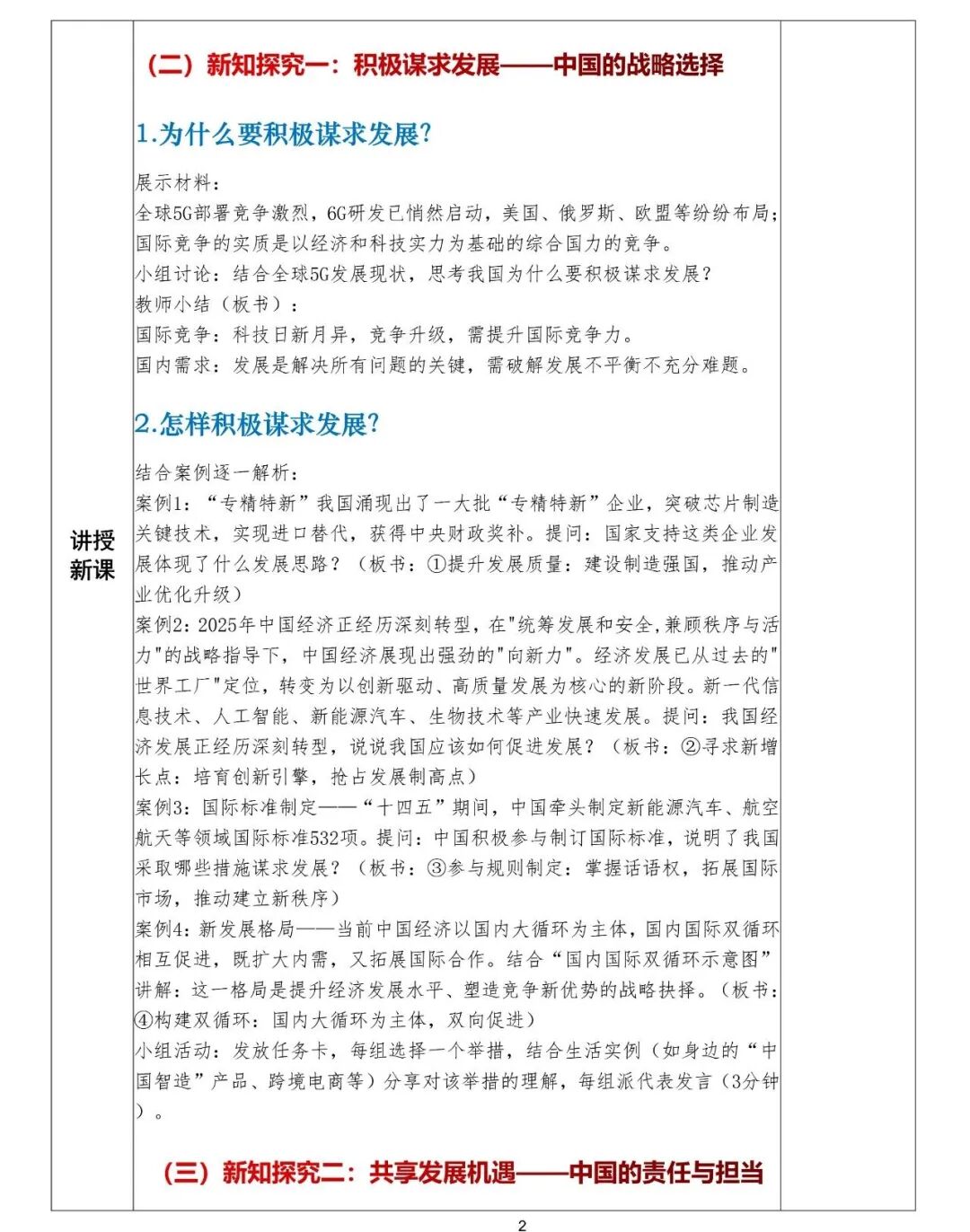
一、积极谋求发展——中国的战略选择
(一)为什么要积极谋求发展?
截止目前,全球各大运营商都已高调宣布各自的5G计划,而6G的布局竞争也已经悄然上演,美国、俄罗斯、欧盟、韩国等国家和地区都在加紧相关的概念设计和研发工作。
结合这则材料,大家可以小组讨论一下:我国积极谋求发展的原因是什么?(给学生3分钟讨论时间)好,哪个小组先来分享?(邀请小组代表发言)说得非常好!当今世界,科学技术日新月异,全球竞争不断升级,而国际竞争的实质是以经济和科技实力为基础的综合国力的竞争。在这样的大背景下,时不我待,中国必须把握世界发展趋势,积极谋求自身发展,才能提高国际竞争力,在国际舞台上拥有更多话语权。
再从国内角度来看,大家还记得我国的最基本国情和主要矛盾吗?(引导学生回答)没错,我国仍处于并将长期处于社会主义初级阶段,当前社会的主要矛盾是人民日益增长的美好生活需要和不平衡不充分的发展之间的矛盾。而发展是解决当前我国所有问题的关键,只有通过持续发展,才能不断满足人民的需求,实现国家富强、民族振兴。
(二)怎样积极谋求发展?
明确了发展的必要性,接下来我们就来探究第二个问题:我国采取了哪些措施积极谋求发展?
第一个重要措施,就是把提升发展质量放在首位。近年来,我国涌现出了一大批"专精特新"企业,它们专注于某一细分领域,突破关键核心技术,有的实现了进口替代,有的甚至取得了技术领先。中央财政还计划在2021-2025年累计安排100亿元以上奖补资金,重点支持1000余家国家级"专精特新"企业高质量发展。
同学们思考一下:我国的发展方式正在发生什么深刻的变化?以前我们更多是靠"量"取胜,以劳动密集型、资源密集型产业为主,是"中国制造";而现在我们更强调靠"质"取胜,发展技术密集型产业,向"中国智造"转型。这种转变正是我国加快建设制造强国、推动传统产业优化升级的体现,目的是进一步提升我国在全球分工中的地位。
第二个措施是积极寻求新的经济增长点。2025年中国经济正经历深刻转型,在"统筹发展和安全,兼顾秩序与活力"的战略指导下,我国正推动战略性新兴产业融合集群发展。新一代信息技术、人工智能、生物技术、新能源、新材料、高端装备、绿色环保等,这些都是我国重点培育的新增长引擎。通过发展这些新兴产业,我国正在努力抢占全球技术创新与新兴产业的发展制高点,培育壮大经济发展新动能。
第三个措施是以更加开放的心态积极参与全球规则制定。数据显示,"十四五"以来,我国牵头制定国际标准1079项,是"十三五"时期的近两倍,累计达到2032项,在新能源汽车、新型电力系统、航空航天等领域更是成果丰硕。中国积极参与制订国际标准,说明了我国采取哪些措施谋求发展?(引导学生思考)促进发展,要以更加开放的心态积极参与全球规则制定。一方面,这有利于我国在国际竞争中掌握话语权,保障对外经贸利益,进一步拓展国际市场;另一方面,也有利于推动建立更加公平合理的国际经济新秩序。
第四个措施是加快构建新发展格局。习近平总书记在二十大报告中强调,要加快构建以国内大循环为主体、国内国际双循环相互促进的新发展格局。为什么要构建这样的格局呢?当前全球政治经济环境发生变化,贸易壁垒时有出现,构建双循环格局,既是与时俱进提升我国经济发展水平的战略抉择,也是塑造我国国际经济合作和竞争新优势的战略抉择。简单来说,就是既要做强国内市场这个"基本盘",又要通过对外开放拓展国际合作空间,让国内循环和国际循环相互促进、良性互动。
二、共享发展机遇——中国的责任与担当
在积极谋求自身发展的同时,中国也始终坚持与世界共享发展机遇。这部分我们从理念、行动和贡献三个方面来理解。
首先是理念引领:坚持合作共赢。大家来看中欧班列的相关数据:截至2025年10月底,中国境内中欧班列开行城市累计达128个,通达欧洲26个国家232个城市以及亚洲11个国家100多个城市。这条横跨亚欧的"钢铁驼队",不仅打通了国际货运新通道,更架起了中国与欧亚国家的双向经贸桥梁。这背后体现的正是中国合作共赢的发展理念——在谋求自身发展的同时,让发展的成果更多更公平地惠及各个国家。
其次是行动践行:重视国际合作。中国一直重视与相关国家和地区的合作,致力于共同建设一个繁荣的世界。无论是"一带一路"倡议的深入推进,还是与拉美国家合作建设环保轻工业园、推广中国品牌电动出租车,都是中国用实际行动践行国际合作的生动案例。这些合作项目不仅助力了合作国家的发展,也让中国与世界的联系更加紧密。
最后是成果共享:贡献中国力量。中国的发展为世界各国提供了实实在在的机遇。从第八届进博会的成果来看,这里有更广阔的市场——吸引了众多世界500强和行业龙头企业参展;有更充足的资本——意向成交金额持续增长;有更丰富的产品——461项代表性新产品、新技术、新服务首发;更有宝贵的合作契机——为全球企业搭建了交流合作的平台。一个越来越开放的中国,正在以自身新发展为世界提供新机遇。
三、课堂小结
今天我们一起学习了《携手促发展》的相关内容,我们可以把核心知识梳理为两个部分:一是积极谋求发展,包括为什么要发展(国际竞争需求、国内发展需要)和怎样发展(提升发展质量、寻求新增长点、参与规则制定、构建双循环格局);二是共享发展机遇,体现在坚持合作共赢的理念、重视国际合作的行动和为世界提供市场、资本、产品、合作契机的贡献。
最后老师想强调的是:中国的发展离不开世界,世界的繁荣也需要中国。在开放合作的时代潮流中,中国始终是世界和平的建设者、全球发展的贡献者、国际秩序的维护者。作为新时代的青少年,我们要关心国际时事,树立国际视野,增强忧患意识,明确自身责任,将来为国家参与全球竞争、共享发展成果贡献自己的力量。

部
分
教
案
预
览





以上是资源中部分课件、讲课稿、教案和背诵技巧的展示,你心动了吗,有任何问题都可以联系我们哦


资源包含内容


PART.01

资源更新进度

九上精彩
2025秋九上道法优质课件|1.1坚持改革开放课件(讲课稿、背诵技巧、教案等)
2025秋九上道法优质课件|1.2走向共同富裕课件(讲课稿、背诵技巧、教案等)
2025秋九上道法优质课件|2.1创新改变生活课件(讲课稿、背诵技巧、教案等)
2025秋九上道法优质课件|2.2创新永无止境课件(讲课稿、背诵技巧、教案等)
2025秋九上道法优质课件|3.1生活在新型的民主国家课件(讲课稿、背诵技巧、教案等)
2025秋九上道法优质课件|3.2参与民主生活课件(讲课稿、背诵技巧、教案
2025秋九上道法优质课件|4.1夯实法治基础课件(讲课稿、背诵技巧、教案
2025秋九上道法优质课件|4.2凝聚法治共识课件(讲课稿、背诵技巧、教案
2025秋九上道法优质课件|5.1延续文化血脉课件(讲课稿、背诵技巧、教案等)
2025秋九上道法优质课件|5.2凝聚价值追求课件(讲课稿、背诵技巧、教案等)
八上精彩
2025秋八上道法优质课件|1.1认识社会生活课件(讲课稿、背诵技巧、教案等)
2025秋八上道法优质课件|1.2我们都是社会的一员课件(讲课稿、背诵技巧、教案等)
2025秋八上道法优质课件|2.1人的社会化课件(讲课稿、背诵技巧、
2025秋八上道法优质课件|2.2养成亲社会行为课件(讲课稿、背诵技巧、教案等)
2025秋八上道法优质课件|3.1网络改变世界课件(讲课稿、背诵技巧、教案等)
2025秋八上道法优质课件|3.2营造清朗空间课件(讲课稿、背诵技巧、教案等)
2025秋八上道法优质课件|4.1维护秩序靠规则课件(讲课稿、背诵技巧、教案等)
2025秋八上道法优质课件|4.2 遵守规则课件(讲课稿、背诵技巧、教案等)
2025秋八上道法优质课件|5.1文明有礼课件(讲课稿、背诵技巧、教案等)
扫码关注公众号

获取课件资源


请点击下方小心心或者设【道德与法治资源号】为☆星标☆公众号,不错过任何一篇好文哦

