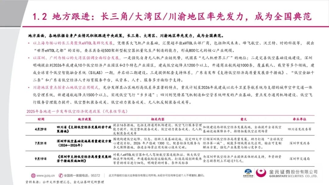
《2025年低空经济大事记与2026年投资展望》由金元证券发布,报告系统梳理了2025年中国低空经济的发展成就,并展望2026年的投资机遇。2025年被定义为低空经济从"试点探索"转向"体系化落地、规模化商用"的关键之年。中央层面的政策布局呈现出清晰的逻辑脉络:年初,《政府工作报告》定调"推动低空经济安全健康发展",将"安全"与"健康"并列为发展前提。4月,中央空管委部署低空管理专项措施,建立空域管理体系与工作机制,迈出低空资源释放的第一步。这一举措意义重大——长期以来,空域管理是制约低空经济发展的首要瓶颈,此次专项部署意味着管理职责分工开始厘清。年中,发改委提出"三先三后"原则(先载货后载人、先隔离后融合、先远郊后城区),为产业发展划定稳健路径,避免盲目扩张。10月,《十五五规划建议》将低空经济明确为国家未来五年"战略性新兴产业",奠定其作为新质生产力代表的长期地位。年末,发改委发布《低空经济及其核心产业统计分类(试行)》,首次从国家层面精准界定产业范畴,涵盖4个大类、23个中类、65个小类,为产业规模测算和政策制定提供依据。在立法层面,12月新修订的《民用航空法》通过,将于2026年7月施行,首次将"低空经济"纳入法律体系,从法律层面为空域资源分配、适航审定、飞行管理提供制度保障。同期,《治安管理处罚法》修订,将无人机"黑飞"行为纳入规制范畴,强化低空安全底线。地方层面呈现差异化竞争格局。长三角以上海为核心,聚焦eVTOL集群化发展,提出建设"世界eVTOL之都"目标,要求具备超500架新型航空器批量化制造能力。大湾区以深圳、广州为双核,强调全面综合发展:深圳巩固"无人机世界工厂"地位,计划到2026年建成1200个以上起降点、开通超1000条商业航线;广州建成超百个起降设施。川渝地区则探索山地低空应用模式,重庆计划至2026年底实现低空飞行"乡乡通"。2025年空域放开取得突破性进展。安徽、浙江、江苏、上海等地划设了详细的低空适飞空域范围,无人机适飞空域面积占比近50%。安徽建立了"固定"与"临时"空域的分层制度,当临时空域使用达到一定频率可升级为年度固定资源,2025年获批空域30个、航线27条,均创历史新高。中央空管委发布《国家级和省、市级低空飞行综合监管服务平台功能要求(1.0版)》和《信息交互规范(1.0版)》,明确"国家—省—市"三级平台架构,要求实现飞行计划"一键申请、一网通办"和智能备案秒级批复。下半年,江苏、湖北、四川、广东、海南等省份陆续上线省级低空综合管理服务平台,2026年1月安徽平台也正式上线,形成"低空一盘棋"的管理格局。2025年是我国低空经济标准体系从"框架搭建"向"体系化落地"全面提速的关键一年,形成国标、行标、地标、团标"四位一体"的协同推进格局。国家标准方面,工信部发布三项强制性国家标准,针对民用无人机推出20位字符的唯一识别码,相当于为无人机颁发"身份证",解决"一机多码""无码飞行"等无序问题,2027年1月1日起实施。行业标准方面,12月民航局适航司发布《动力提升航空器适航标准(征求意见稿)》,首次为eVTOL的型号合格审定提供国家级通用标准参考。这一突破意义重大——此前eVTOL适航审定缺乏统一标准,各机型需与局方反复沟通确定专用条件,周期漫长。此次标准发布有利于厂商减少沟通成本,显著缩短取证周期。地方标准方面,深圳在1.0版本基础上发布2.0版本,构建A-H八大子体系,采用"纵向三层+横向两翼"立体化设计,计划2026年补齐安全监管、运行规范等领域的底线标准,2028年形成可复制推广的深圳经验。广州发布国内首个市级层面的低空起降设施建设标准,广东省针对海岛物流、农业生产、测绘工程三个场景发布4项地方标准,形成"海陆空"全场景应用标准矩阵。2025年低空基础设施建设按下快进键,呈现"硬件+软件"双轮驱动特征。地面起降设施方面,广东省2025年低空起降设施增至3592个,2026年计划新增2500个,全省将超过6000个。深圳2025年新增低空起降点801个、累计达1284个,已提前完成2026年底目标,同时提出建设13个低空枢纽和1200个末端起降点的规划。广州建成超百个起降设施、数百个无人机巢。长三角地区,苏州规划565处大中小起降场,杭州规划275个以上起降场。成渝及中部地区,成都计划三年累计建成200个起降设施,重庆计划2027年新建1500个以上通航起降点,武汉规划2030年布局1000套无人机自动机库。智能空管系统方面,深圳建成全球首个低空智能融合系统(SILAS)一期并启动二期建设,实现低空通信、导航、监视、气象监测等服务保障体系全覆盖。苏州建成全国首个4.9GHz频段5G低空专网,支持无人机4K视频实时回传,真高1000米以下全域感知,黑飞识别率达95%。杭州余杭未来科技城测试场部署9部低空雷达、36套TDOA定位基站、46套5G-A感知基站,实现试验空域全时全域追踪。合肥骆岗公园建成全国首个城市空中交通枢纽港,集成eVTOL起降平台、无人机机库、能源补给站和运营调度中心,配备5G-A通感设备、频谱侦测设备、雷达等,实现公园全域低空覆盖。2025年eVTOL产业迎来多个里程碑事件。亿航EH216-S于3月获颁OC(运营合格证),成为全球首个"四证齐全"的eVTOL机型,正式开启商业化运营,前三季度已完成交付120架。峰飞航空V2000CG于7月获颁AC(适航证),成为全球首架严格按照民航适航程序设计、制造和交付的吨级以上eVTOL,三证齐全,聚焦货运场景。新品发布密集:亿航发布复合翼eVTOL VT35,定位城际场景,航程200km,指导价650万元;零重力发布6座倾转旋翼eVTOL ZG-T6全尺寸工程样机,最大航程300km;小鹏汇天发布A868飞行汽车,采用全倾转固定翼技术,指导价低于200万元;览翌航空LE200、御风未来M1、时的科技E20等机型持续推进适航审定。订单储备方面,小鹏汇天陆地航母全球累计获订单7000架,预计2026年开始陆续交付;峰飞航空V2000CG、沃兰特VE25、高域Aircab累计获订单约2000架;沃飞长空AE200、零重力ZG-ONE、亿航EH216-S累计获订单约1000架。根据赛迪数据,前11个月我国eVTOL订单总额达300亿元。采购客户涵盖通航公司、国资平台、地方文旅、金融机构、海外政企五大类,显示商业模式逐步多元化。2025年无人机发展呈现四大趋势:任务执行力增强、货运为主、一机多用、积极出海。丰翼方舟ARK80于12月获得TC,可在20kg-60km和30kg-30km双模式切换,成为中距离运输主力机型。航空工业"九天"无人机号称"空中航母",最大起飞重量16吨,最大载荷6吨,航时超12小时,转场航程7000千米,可搭载多种小型无人机执行侦察、干扰、打击等任务。联合飞机铂影T1400获1300架订单,镧影R6000作为6吨级倾转旋翼无人机完成首飞,TD550在迪拜航展斩获1600架订单,创中国航展订单纪录。运营数据方面,美团无人机2025年底累计完成订单超78万单,全年月均配送2.75万单,同比增长65%;顺丰丰翼2025年飞行超29万架次,同比增长26%,飞行航程超188万公里,同比增长42%。动力电池方面,固态电池成为航空级动力电池的主要技术路线,能量密度可达300-500Wh/kg,超越传统液态锂电池250Wh/kg的上限。宁德时代推出"凝聚态电池",能量密度400Wh/kg,计划2026年实现GWh级试产;中创新航"顶流高能飞行电池"能量密度360Wh/kg+,已独供小鹏汇天X3;欣旺达第一代eVTOL专用电池能量密度320Wh/kg,第二代半固态电池步入中试阶段。电机电控方面,航兴动能发布国内首条航空级轴向电机产线,获AS9100D认证,计划年产3000台,功率密度居行业前列。赛峰ENGINeUS 100成为全球首个获EASA认证的电机,计划年产超1000台。机身材料方面,中国科学院山西煤化所实现国产T1000级高性能碳纤维量产,单丝直径仅5-6微米,抗拉强度达6600兆帕;深圳大学与长盛科技联合攻关实现T1100级碳纤维在1700吨级生产线上稳定量产,良品率95%。碳纤维复合材料可实现无人机整机减重30%-40%,航程提升20%以上。航电飞控方面,航空工业计算所发布"灵筹智算处理平台",搭载最小型化航电计算机平台,算力达280TOPS,首创双NPU热备技术,已向时的科技E20正式交付,标志国内载人eVTOL核心系统国产化突破。惯性导航方面,上海傲世科技发布超高精度光纤陀螺仪,在GPS信号屏蔽环境下仍能为无人机提供连续4小时高精度导航,已应用于联合飞机TD550无人机的高原物流场景,打破国外技术垄断。2025年我国低空经济市场规模达1.5万亿元。实名登记无人机数量达328万架,同比增长50%;无人机累计飞行时长4530万小时,同比增长近70%。农业无人机保有量超30万架,作业面积超30亿亩次;电力线路无人机巡检里程超400万公里。地区运营亮点纷呈:深圳无人机载货飞行超100万架次,同比增长29%,直升机载人飞行超3万架次,低空物流航线累计达310条;杭州上半年低空飞行量超100万架次,开通249条低空治理航线、175条物流航线;安徽无人机飞行量4677万架次,同比增长59%,黄山景区低空旅游接待超3000人次,无人机物流运输量达1150吨。应用场景持续拓展:长三角首条跨省低空交通环线正式投运,将地面1.5小时车程压缩至30分钟;琼州海峡首条跨海峡无人机物流航线开通,19分钟完成跨海,比陆运+水运节省近5小时;全球首次eVTOL海上石油平台物资运输完成,峰飞"凯瑞鸥"2吨级eVTOL完成58分钟、150公里跨海航程;深圳地铁集团开展智慧化无人机轨道列车巡检,可替代95%人工检查项目。2025年各地成立低空经济方向产业投资基金呈现全域覆盖、规模跃升、国资主导、精准聚焦的特征。据不完全统计,全国已有40余个省、市、区设立专项产业基金,总规模突破1000亿元。广东广州设立100亿元低空经济产业基金,深圳设立20亿元基金,珠海设立100亿元基金群(首期15亿元),佛山设立200亿元新动能产业基金。江苏苏州设立20亿元专项母基金,无锡设立20亿元专项母基金。浙江设立首只省级低空产业基金,目标规模30亿元、首期10亿元。四川成都设立30亿元产业基金,湖南设立20亿元产业基金,河南设立20亿元基金。一级市场投融资保持火热,上半年发生融资事件52起,同比增长48.6%,融资金额超17亿元;预计全年融资事件超150起,融资金额或超200亿元。小鹏汇天完成B轮1亿美元融资,累计融资超9亿美元;零重力年内完成4轮融资,形成"产业资本+券商资本+文旅资本"多元赋能格局;沃兰特年内完成B轮、B+轮融资,签约订单总金额逾220亿元。2025年产业合作呈现多元化特征:亿航智能与合肥政府合作,将VT35产品总部落户合肥;航天彩虹与赛力斯、赣锋锂业、重庆梁平国资共同成立重庆赛虹,探索低空物流;沃兰特与神州出行开发"地面租车+空中通勤/观光"方案;沃飞长空与大众交通共建低空起降场,拓展空中出租车场景;欣旺达与尚飞航空合作研发eVTOL电源系统;英搏尔与亿航智能设立合资公司,负责总装前零部件生产。产能建设方面,小鹏汇天广州黄埔量产工厂年产能规划达1万台,7月建成、11月首批试产下线;亿航智能云浮生产基地年产能突破1000架;沃飞长空成都总部基地2026年实现小批量生产交付;峰飞航空合肥肥西基地年产能500架、武汉汉阳基地年产能200架;零重力合肥官亭基地年产能300架、深圳前海工厂年产能100架;时的科技芜湖基地年产能200架,预计2026年8月建成投产。展望2026年,低空经济将进入"规模商业化前夕",呈现五大发展趋势:空域管理更加精细化。更多地方将加速上线省、市级平台系统,实现"看得见、呼得着、管得住"的全流程管控;跨部门联合监管机制进一步完善,审批流程简化,越来越多的地方将发布适飞空域地图。低空基础设施密集铺设。地面起降设施迎来密集建设期,形成上百个客运、货运枢纽和上万个小型起降点/无人机机库的多层次网络,大湾区建设规模较大、节奏较快。低空物流保持快速发展。即时配送、城际物流、跨岛物流、山区物流等场景有望跑通成熟商业模式,凭借规模化实现商业盈利;融入智能化无人物流体系,与无人仓库、无人重卡、无人配送车协同,实现全程自动化。技术能力持续升级。技术标准体系进一步完善,倾转旋翼构型、固态电池、轴向磁通直驱电机、高性能碳纤维复材等技术不断突破;通感一体技术和AI智能识别/调度/管理技术愈发成熟;资本与产业资源持续涌入,推动国产化替代,飞行器制造成本下降。eVTOL走向商业运营。2026年底迎来eVTOL密集取证期,新工厂产线落地,在手订单储备充沛,基础设施进一步完善,试运营场景得到充分验证,需求和供给两端协同开启商业运营时代。核心制造环节的国产替代与量产能力。重点关注具备适航取证能力的eVTOL整机企业及高壁垒零部件供应商,包括高能量密度的固态/半固态电池、飞控系统、轻量化复合材料等领域。低空新基建与运营服务。包括垂直起降场、能源补给站、5G-A低空智联网等基础设施建设,以及已形成稳定现金流的低空物流、工业作业、文旅观光等运营平台。自动化智能制造与供应链升级。随着eVTOL、无人机的百架级订单涌现和新工厂建成,具备柔性产线、智能检测与高效组装能力的自动化装备企业将成为支撑产业降本扩产的关键赋能者。建议投资者优先布局粤港澳大湾区、长三角"低空铁三角"等产业集聚区域,以及深圳、合肥、成都等政策试点城市,重点关注技术壁垒高、商业模式清晰、与头部整机厂深度绑定的企业,把握低空经济从"示范应用"迈向"经济规模"的黄金窗口期。这份报告系统展现了2025年中国低空经济从政策、空域、标准、基建、飞行器、技术、运营、资本到产业布局的全方位突破,勾勒出2026年迈向规模商业化的清晰路径。低空经济作为新质生产力的典型代表,正站在从"概念验证"到"经济规模"的关键转折点,投资机遇与挑战并存。部分内容预览
—
—





扫描识别下方二维码可自助开通会员
—

本篇资料已更新至情报猿资料分享平台
咨询会员服务、了解完整版资料获取方式
请加微信号“qbyuan888”
—
免责声明:以上报告均系本平台合作用户通过公开、合法渠道获得,报告版权归原撰写/发布机构所有, 如 涉 侵 权 , 请 联 系 删 除 ;资料为推荐阅读,仅供参考学习,如对内容存疑,请与原撰写/发布机构联系。
