
报告内容概要:
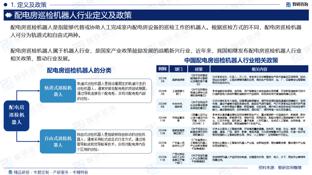
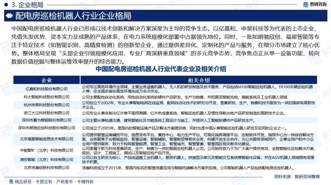
配电房巡检机器人是指能够代替或协助人工完成室内配电房设备的巡检工作的机器人。室内配电房是指在建筑物内部设置的供应建筑物用电力的配电设施,通常包括配电变压器、配电柜、计量柜、低压配电盘等。配电房巡检机器人主要应用于10kV及以下的配电房,可对配电房内的设备进行红外测温、表计读数、开关状态识别、异常报警等功能,并提供巡检数据的实时上传和数据分析、信息显示和报表自动生成等后台功能,是智能配电网运维技术发展的重点方向之一。根据巡检方式的不同,配电房巡检机器人可分为轨道式和自由式两种。轨道式巡检机器人是指沿着固定的轨道行走的巡检机器人,通常安装在配电柜的顶部或侧面,通过导轨连接各个配电柜,实现对配电柜内部的巡检。自由式巡检机器人是指能够自由移动的巡检机器人,通常采用轮式或足式行走方式,通过地面导航或视觉导航等技术,实现对配电房内各个区域的巡检。配电房作为供电系统的关键节点,其运行状态直接关系到区域供电的可靠与安全。传统人工巡检方式因配电房数量庞大、分布广泛,且内部环境复杂(空间封闭、电磁干扰较强),长期面临效率低下、安全风险高、易出现漏检错检等问题。在此背景下,配电房巡检机器人成为实现配电自动化和智能化运维的重要工具,凭借其能够有效降低成本、提升巡检效率、显著保障作业安全等优势,展现出广阔的市场需求前景。近年来,得益于国家智能电网战略的持续深入、电力自动化与机器人关键技术的加速融合,我国配电房巡检机器人行业快速发展。数据显示,中国配电房巡检机器人行业市场规模为4.21亿元,同比增长15.33%。未来,随着智能电网建设的全面推进与人工智能、物联网等新技术的不断渗透应用,配电房巡检机器人将朝着更高水平的智能化、网络化方向演进,从而为配电网运维创造更大价值。中国配电房巡检机器人行业已形成以技术创新和解决方案深度为主导的竞争生态。以亿嘉和、申昊科技等为代表的上市企业,凭借先发优势、资本实力及成熟的产品体系,在电力系统规模化部署中占据领先地位。同时,一批如朗驰欣创、福星智能等专注于特定技术(如智能识别、高精度检测)的创新型企业,通过提供差异化、定制化的产品与服务,在细分市场建立了核心优势。整体格局呈现“头部企业引领规模化应用,专业厂商深耕垂直领域”的多元竞争态势,竞争焦点正从单一设备功能,转向数据价值挖掘与整体运维效率提升的综合能力。
行业发展趋势:
✅感知能力多维化与数据融合深度发展
未来配电房巡检机器人的核心趋势之一,是从单一的环境监测向多维、立体的智能感知系统演进。机器人将集成更高精度的可见光、红外热成像、局放超声/特高频、气体检测等多种传感器,实现对设备温度、机械缺陷、局部放电、环境气体成分等多参数同步采集与交叉验证。通过多模态数据融合分析,系统不仅能识别可见的异常(如仪表读数、外观破损),更能诊断潜在的绝缘劣化、内部过热等早期隐性故障,从“发现异常”升级为“预测风险”,实现真正意义上的状态检修与主动预警。
✅自主决策与集群协同作业成为常态
下一代配电房巡检机器人将具备更强的边缘计算和自主决策能力。在完成基础数据采集后,机器人能在现场对数据做初步分析和诊断,自主判断故障等级,并即时调整巡检策略(如对异常点位进行精细化复测)。同时,多台机器人将组成协同作业集群,通过统一的调度平台实现任务智能分配与路径动态规划。例如,一台机器人负责例行巡检,另一台可立即响应突发指令对特定设备进行专项检查,形成高效、灵活的立体化巡检网络,显著提升复杂大场景下的作业效率和应急响应速度。
✅数字孪生驱动下的全生命周期运维闭环
配电房巡检机器人将不再是一个独立的自动化设备,而是深度融入以数字孪生为核心的智慧运维体系。机器人采集的高精度、实时数据将与配电房的数字孪生模型持续同步,在虚拟空间中构建一个与物理实体完全映射且动态更新的“双胞胎”。基于此,系统不仅能回溯历史状态,更能对设备老化趋势、负载变化下的风险进行模拟推演与预测性维护规划。最终,机器人执行的实际运维动作(如重点复检)将成为孪生模型优化的反馈数据,形成一个从“感知-诊断-决策-执行-优化”的自主闭环,推动运维模式从周期性巡检向基于状态的精准干预根本性转变。
基于此,依托智研咨询旗下配电房巡检机器人行业研究团队深厚的市场洞察力,并结合多年调研数据与一线实战需求,智研咨询推出《2026-2032年中国配电房巡检机器人行业市场供需态势及投资前景研判报告》。本报告立足配电房巡检机器人新视角,聚焦行业核心议题——变化趋势(怎么变)、用户需求(要什么)、投放选择(投向哪)、运营方法(如何投)及实践案例(看一看),期待携手行业伙伴,共谋行业发展新格局、新机遇,推动配电房巡检机器人行业发展。深耕中国配电房巡检机器人领域十余年,智研咨询愿携手行业企业,提供有效信息、专业咨询及定制化解决方案,助力配电房巡检机器人产业持续发展。



《2026-2032年中国配电房巡检机器人行业市场供需态势及投资前景研判报告》基于最新、最全的中国产业链数据,融合权威官方统计、深度企业调研、资本市场洞察及全球信息,通过严格的智能处理和独家算法验证,确保分析结论高度可靠、透明且可追溯。

智研咨询专注产业咨询十五年,是中国产业咨询领域专业服务机构。公司以“用信息驱动产业发展,为企业投资决策赋能”为品牌理念。为企业提供专业的产业咨询服务,主要服务包含精品行研报告、专项定制、月度专题、市场地位证明、专精特新申报、可研报告、商业计划书、产业规划等。提供周报/月报/季报/年报等定期报告和定制数据,内容涵盖政策监测、企业动态、行业数据、企业排行、产品价格变化、投融资概览、市场机遇及风险分析等。


