
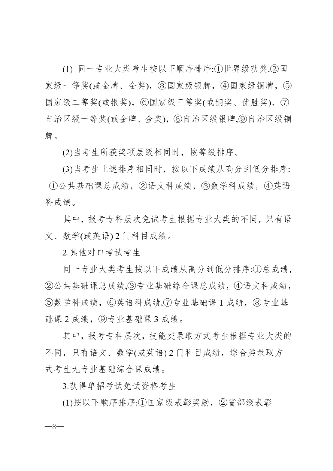
点击蓝字 关注我们



广西智能制造职业技术学院是2024年3月经广西壮族自治区人民政府批准,以广西机电技师学院为基础设立的国家公办全日制高等职业院校,隶属于自治区工业和信息化厅,教育教学业务接受自治区教育厅管理和指导。学院位于广西柳州市鱼峰区江东大道66号。

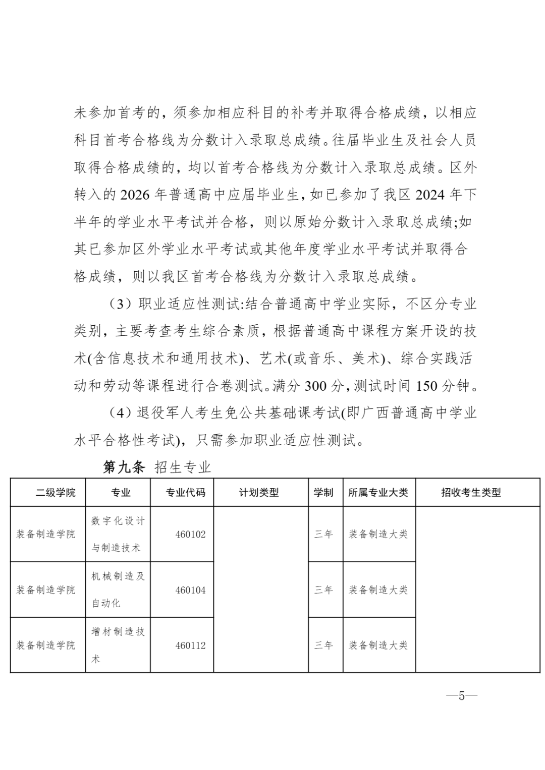
学校专业设置特色鲜明。学院紧贴产业发展,结合智能制造、新一代信息技术、数字化网络等高端化、智能化、绿色化行业背景,首批开设智能机电技术专业、工业机器人技术专业、数字化设计与制造技术专业、机械制造及自动化专业、新能源汽车技术专业和物联网应用技术专业。
学校实训基地设备先进。学院建有智能机电技术、工业机器人技术、数字化设计与制造技术等专业实训基地110多个,实训设备总值1.8亿元。现有3个世界技能大赛中国集训基地、4个广西集训基地,5个国家示范性实训基地,5个国家高技能人才培训基地,7个自治区高技能人才培训基地,8个自治区示范特色专业实训基地。

学校师资队伍实力雄厚。学院拥有一支大师、名师引领的教师队伍,正高级职称14人,副高级职称124人;国家级技能大师4人,广西技能大师7人;全国技术能手7人,广西技术能手57人;国家技能人才培育有突出贡献教师4人,全国优秀教师1人;享受国务院政府特殊津贴教师5人,全国“五一劳动奖章”获得者1人,广西“五一劳动奖章”获得者16人,广西工匠获得者1人。

— END —
广西智能制造职业技术学院2026年
职教高考招生简章


















左右滑动,查看更多


关注广西研兴专升本
了解广西更多院校专升本信息


球分享

球点赞

球在看
