更多行业报告下载,请关注👇银创产业通👇
官网: www.chanyetong.net
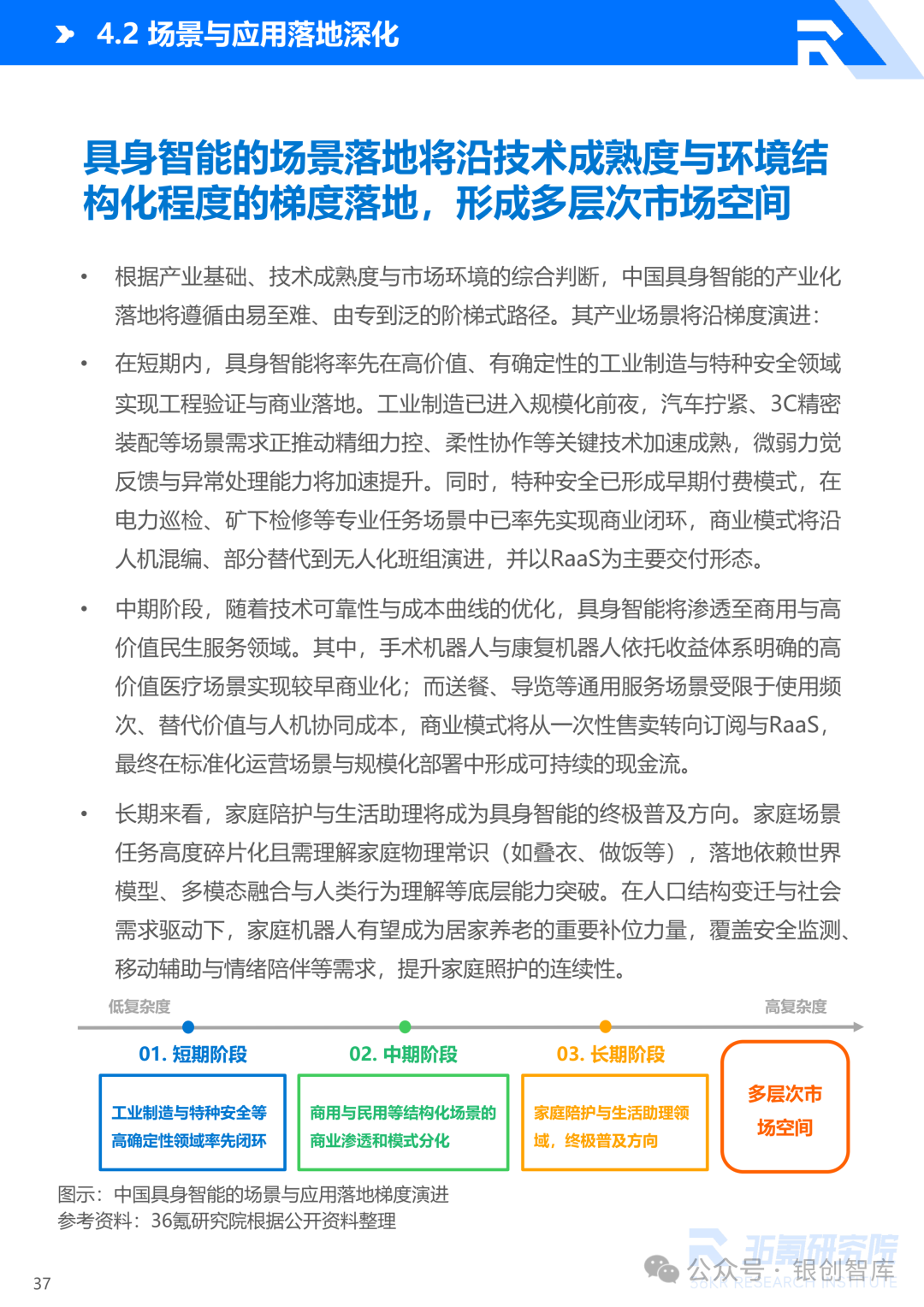
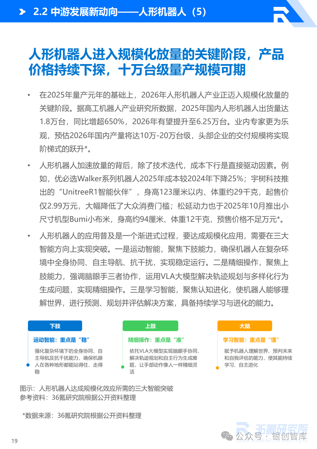
人形机器人作为具身智能的长期理想载体,在2025年量产元年的基础上,于 2026 年迈入规模化放量与商业落地的关键阶段,产品成本持续下探、量产规模向十万台级迈进,工业领域成为其商业化扩张的核心突破口;而非人形机器人则凭借成熟的技术方案与可控的成本,已在物流仓储、特种巡检、酒店服务等垂直场景实现规模化应用,成为当前具身智能普及的主要载体。与此同时,具身智能的技术发展正迎来核心攻坚期,以 “世界模型” 为核心的空间智能突破,成为人形机器人实现高阶环境理解与自主决策的关键;产业链上游的软硬件协同优化、中游核心零部件的国产替代突破、下游场景的梯度化渗透,共同推动产业从技术闭环向生态协同跨越。
从市场规模来看,中国具身智能市场已实现高速增长,2025年市场规模突破9000亿元,2026年有望迈入万亿元时代,资本的持续竞逐更让行业迎来产业化攻坚与价值兑现的关键节点。未来,具身智能将在世界模型、数据闭环与协作机制的驱动下,逐步转化为可规模部署的通用劳动力,其场景落地将沿技术成熟度与环境复杂度逐级展开,而中国具身智能市场的竞争也将从单点技术突破,转向技术底座、盈利能力、供应链体系与生态布局的综合较量。在此背景下,梳理中国具身智能产业的发展现状、产业生态与核心趋势,挖掘典型企业的创新实践与发展路径,对于把握产业发展机遇、推动技术与商业的深度融合具有重要意义。
1. 添加小编微信(XiaoC-YinC)获取高清PDF原文
2. 或自行前往【银创报告库】检索下载(网址复制到浏览器跳转):
https://wk.chanyetong.net/doc/644238/










































·end·
如何获取高清PDF资料

# 扫描上方二维码,添加小编微信 #
# 申请请备注公司+姓名+职位 #
加入【银创报告库】会员
可长期下载海量报告

>>相关阅读
人形机器人各环节10大技术难点
一天吃透一条产业链:人形机器人(附全市场核心标的)
一天吃透一条产业链:人形机器人(更新)
一天吃透一条产业链:宇树科技
必收藏!中国人形机器人产业链全景图谱
中国工业机器人产业地图,广东省连续五年稳居全国产量首位
Source:36氪研究院
免责声明:我们转载此文出于传播更多资讯之目的,不代表本公众号观点。本文所用的视频、图片、文字如涉及作品版权问题,请第一时间联系小编:13510607570(同微信),我们将立即删除,无任何商业用途。
关注、点赞、在看、转发,支持优质内容!
