随着十四五进入尾期,十五五规划进入前期准备阶段。本篇文章主要围绕各地十五五规划前期调研及探讨方向,结合美国政策导向及行业布局,展开对2026年投资方向的探索。

结合中国十四五规划及2035年远景以及各地正在征集的十五五规划草案内容以及美国2024-2025年重点的行业政策来看,中美两国主要的关注的领域有人工智能、量子技术、生物科技、半导体等领域;此外加密货币和能源领域2025年也出现了很多变化。本文主要从人工智能、加密货币以及能源领域进行政策分析,洞察近十年来中美推动这些行业发展的背后逻辑并以此展开对未来的趋势判断。

01  中美布局AI领域的政策分析

中美两国全面布局AI是国家社会生产力、国际环境和技术阶段互相影响的结果。回顾人工智能的发展史,从1950年代至今已经超过70年。这70年当中人工智能也曾一度陷入寒冰期,直到1990年代机器学习的兴起才真正找到了打开这个潘多拉之盒的钥匙。从技术发展的时间线(图1)来看,人工智能的发展至今可以分为三个阶段,第一阶段是技术探索期(1950s-1990s),第二阶段是行业发展期(2000s-2010s),第三阶段是大模型爆发及市场应用期(2020s)1990年代之前人工智能尚在技术探索期,因为技术不确定性和模型局限性也曾经历行业寒冬,这一时期政府干预较少;2000s-2010s人工智能在机器学习和深度学习方向的发展和突破,AI的技术路径探索到了一个相对明朗的阶段,中美政府才开始颁布相关政策引导人工智能行业的发展;因此本文主要分析2010年后中美双方在人工智能领域的政策导向及其背后逻辑。

2010年之后中美人工智能的政策规划集中在三个阶段,分别是2015-2017年(政策1.0时代),2020-2022年(政策2.0时代)以及2024年至今(政策3.0时代)。这三次政策规划与其当下的技术发展、社会环境和市场需求密切相关。

1、人工智能政策1.0时代:技术驱动

如图2和表1所示,1.0时代的政策发布集中在2015-2017年,在此期间中国先后颁布了《互联网+人工智能三年计划实施方案》以及《新一代人工智能发展规划的通知》等政策,将人工智能提升到国家级战略高度,聚焦与实体经济的深度融合,重点发展智能网联汽车、服务机器人等产品。同时期美国先后成立“AI和机器学习委员会”以及“AI高级研究计划局”,并在2016年颁布了《国家人工智能战略规划》,将AI也提升到国家战略层面。

结合AI的技术发展时间线(图1)可以判断中美同时将AI提升到国家战略层面的主要原因是人工智能技术取得重大突破,深度学习和卷积神经网络等领域的重大进展(见图1)使得AI发展方向确定性增加且市场化价值初步显现,从德勤2018年的报告当中可以看到AI行业规模年复合增长率预测达到26%,在中国这一数据更是达到44%(图3); 中美政府都需要这样的技术创新推动社会生产力的发展。

值得注意的是这一时期中国政策导向更侧重产业应用,美国选择继续加码AI核心技术层并同步融合产业应用;也因此在这一阶段中国AI行业的企业更多偏向平台服务型或者技术应用型企业,比如“AI四小龙”的云从、商汤和旷视科技等,而美国则涌现了一批以大模型开发和人工智能技术探索的科技新贵,例如Open AI。但情况在政策2.0时代发生了变化。

2、人工智能政策2.0时代:市场驱动

随着中美两国在政策端的发力,资本市场对人工智能领域的关注也在逐渐增加,2015年后人工智能领域的投资呈现飞速增长趋势(图4),人工智能的市场价值进一步显现。据Fortune Business Insights的研究报告,全球人工智能市场2024年达到234.6亿美元,预计到2032年将达到1.77万亿美元市值(图5)。

2018-2020年间国际局势发生了变化,中美间的贸易摩擦和科技战日益激烈和突发疫情促使反全球化浪潮袭来;一边是新质生产力的高速发展,一边是原有产业链的低迷受限,在这样的背景下中美的政策走向了2.0博弈时代。

美国:产业链问题暴露 新能源市场丢失 人工智能成为其必争高地

2018-2020年间美国面临两大挑战:一是其在新能源领域丢失优势地位,2019年全球新能源汽车销量top10车企拥有超过60%的市场份额,当中中国车企占4位,总市场份额达到27%,位列第一(图6);二是随着贸易战、科技战以及疫情影响其产业链短板雪上加霜,尤其制造业外迁带来的空心化问题更加凸显。

从数据来看2010年后美国制造业从业人员锐减(图7),直到2020年其从业人员仍不足21世纪初的三分之二,且其高新科技产业的关键材料和产品高度依赖进口,《美国科学与工程指标2018》数据显示:随着企业持续投资研发设施并于学术界的合作增加中国工业有望向新兴和复杂的技术方向发展,在中端高科技产业,中国现在占主导地位,其全球份额在过去十年间几乎增长了两倍,达到32%

这些长期积累的经济问题使得美国全球竞争力下降,它急需在人工智能领域赢得先机来维持其霸主地位。因此在2.0时代美国的政策重心从“内卷技术和商业化”转移为限制技术出口,希望通过技术垄断继续保持“全面领先”的状态。

在这样的社会背景下,2020-2022年美国先后发布多项政策,包括对内的全面支持AI发展到对外的技术封锁和芯片压制(表2)。

中国:受中美摩擦影响 产业升级和产业链掣肘被动加码人工智能

中国同时期也面临多重挑战:一方面中美贸易摩擦加剧了制造业外流,劳动力成本的上升和突发疫情影响,中国世界工厂的地位尤其是中低端制造业的地位发生动摇。2019年根据标准普尔全球市场情报贸易数据公司Panjiva研究报告,美国进口份额已经重新分配,其从中国进口在2019年第一季度就下降了13.5%,转而增加了37.2%的越南进口;另一方面美国半导体行业高依赖进口,2019年全球半导体营收超过4000亿美元,美国半导体公司占据47%,而中国大陆只有5%,美国的技术封锁严重掣肘中国半导体等高新技术行业发展(图8)。在这样的国际环境下,中国无法继续依赖过去的“以市场换技术”的发展轨迹(国际商务财会,2019),转而加速完善人工知智能产业链以增强经济增长独立性,因此中国2.0政策时代旨在加速推进人工智能的硬件、人工智能技术的发展和基础设施建设(表3)。

3、工智能政策3.0时代:政治及社会安全驱动

2.0政策的引导下,中美在人工智能领域都迎来了各自的爆发期。虽然在芯片和数据中心等方面美国处于绝对领先的位置,但是在大模型性能和算法能力方面中美的差距在缩小。2022-2024年人工智能专家/模型统计数据来看(图9),中国在人工智能领域论文的被引用量占比和专利授权数量方面都超过美国,标志性模型数量虽然不及美国但也远超其他国家和地区。兰迪公司20255月发布一篇文章回应“中国AI技术超车论”,文中也表示中国的模型性能在逼近美国,但美国在算力基础(图10)、制度生态与国际治理机制方面占据决定性优势;其作者表示中美的AI竞争不是比“谁的模型更聪明”,而是关于“谁能更可持续的运营AI生态系统”的制度博弈(海外智库观察,2025)。与此同时生成式人工智能技术(AIGC)的飞速发展带来了新的问题,这也从另一个角度印证了这个说法。

202212月以来生成式人工智能技术(AIGC)备受关注。据非凡产研数据,2024年上半年,全球AIGC行业融资总额达到1384亿元,累计发生投资事件363次,总融资金额较去年同期增长23.3%2023年为1123亿人民币),且在融资次数上猛增307.9%2023年为89次)。根据IT桔子数据,2024年中国AI领域融资的主要细分赛道是AI行业应用和AIGC,这两个子行业的融资金额占总数的88%(图11)。

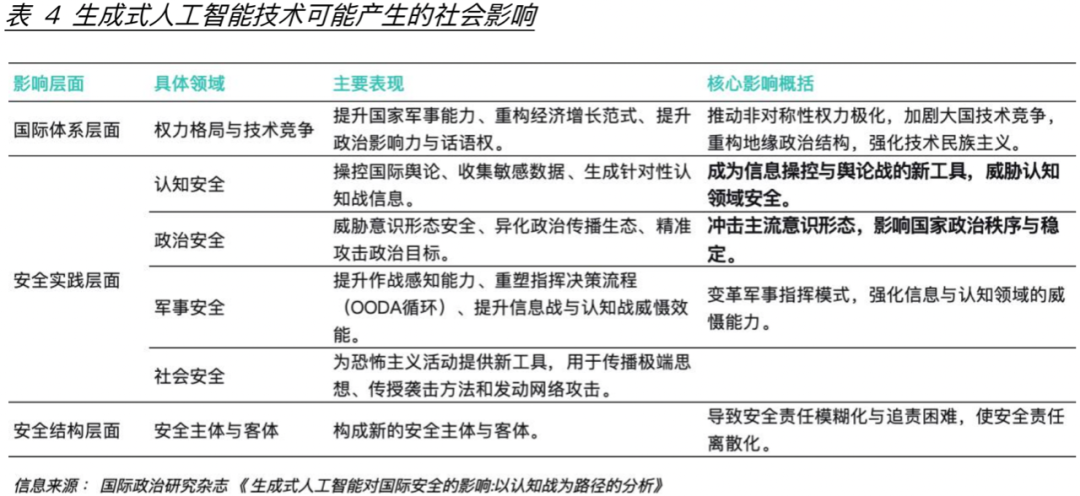
生成式人工智能技术(AIGC)利用生成式对抗网络 “创造”新的信息内容,包括图像、文本和音频等形式,比如典型的美国Open AIChatGPT以及中国的DeepSeek。外交学院国际关系研究所讲师贾子方和北京大学关系学院教授王栋在其《生成式人工智能对国际安全的影响:以认知战为路径的分析》一文中表示AIGC将进一步推动技术变革和产业进步,但同时也会对国际安全产生显著影响,包括政治、军事和社会安全等领域。它可以成为信息操控和舆论战的新工具,威胁认知领域安全,也会冲击主流意识形态,影响国家政治秩序和稳定(表4)。

因此在新一轮中美AI竞争中生态和制度之战才是掌握话语权的关键,政治和社会安全驱动下的3.0政策时代到来

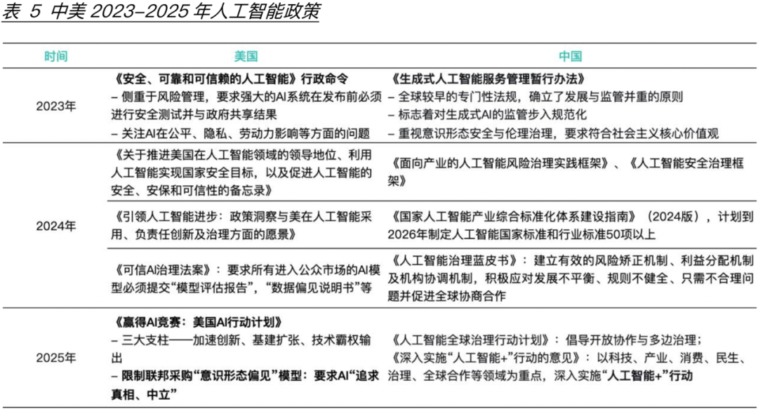
2023年以来,中美在全面发展人工智能产业的同时,对信息安全、社会伦理、制度监管及模型政治偏见等领域的政策引导逐渐增多。对内中美两国积极开展AI治理保障社会信息安全,美国先后颁布《安全、可靠 和可信赖的人工智能》行政命令、《AI行动计划》等,既要求大力发展人工智能三大支柱产业也要求加强人工智能的治理,尤其在2025年联邦政府强调限制采购具有“意识形态偏见”模型(表5);中国则在2023年就要求生成式人工智能需要重视意识形态和伦理治理,要求其符合社会主义核心价值观并随后发布多项AI治理政策。对外中美两国在积极推行“AI外交”跑马圈地,截至20254月,美国借助OECDG7等推动“可信AI”框架的全球签署并成功让42个国家采纳其框架,成为国际技术贸易的“信任通行证”;中国则在联合国平台提出:全球AI发展倡议“并于金砖国家启动“AI伦理合作沙箱”等实施其国际影响力。美国这些政策在强调两件事情,即大模型“本土化”意识形态的必要性以及人工智能的社会伦理和法律约束。

AI的制度和生态之战已经打响,从现阶段双方成果来看,美国在技术标准制定和伦理协议等方面仍然掌握主导地位,中国的影响力则主要集中在亚非国家。如果中国不能推动其AI标准制定和大模型生态“走出去”,那么很可能会陷入技术孤岛而与世界AI主流脱轨从而丧失话语权。根据张茉楠教授在《国际商务财会》当中的观点,面对美国对华高科技的遏制封锁中国需要积极拓展多边经济体合作以及加快“一带一路”建设,提高中国的影响力和在国际合作当中的价值。

02  加密货币政策导向及稳定币政策的影响

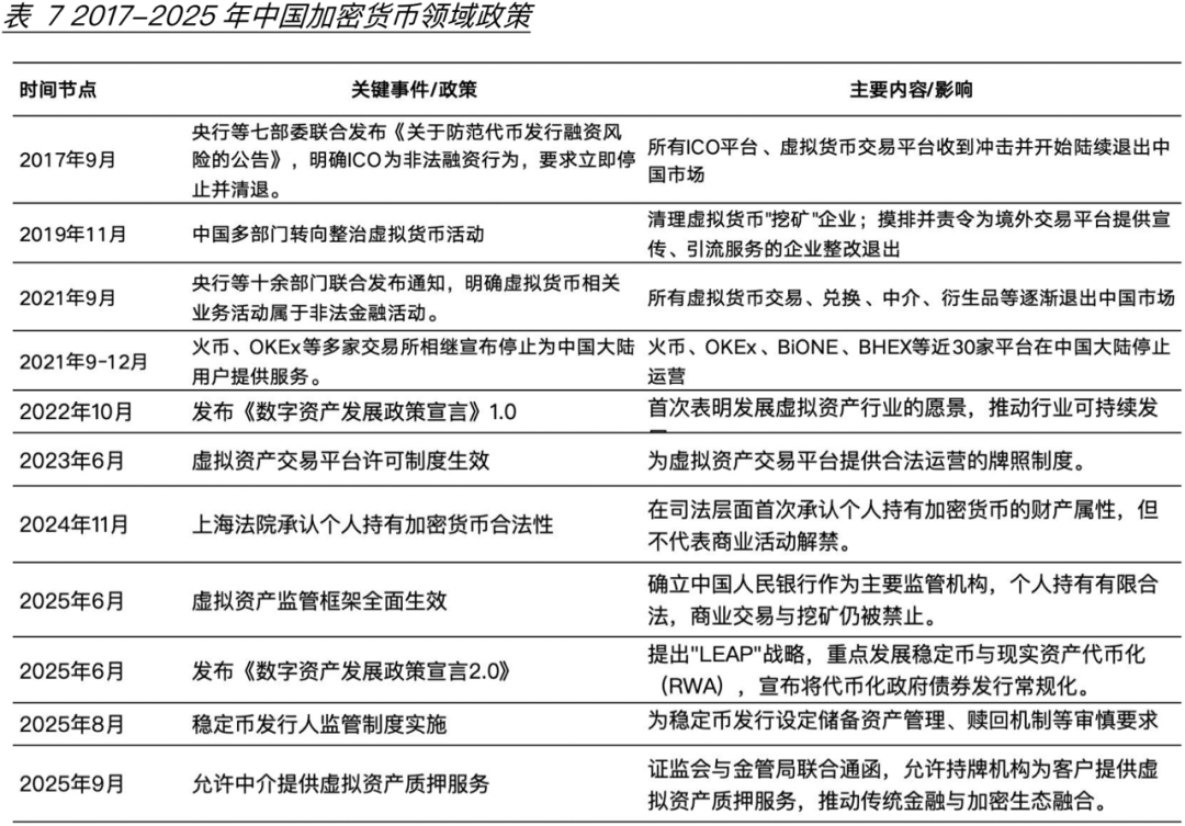
2008年中本聪发明比特币以来,加密货币的发展历程可以分为两个阶段:第一阶段是2008-2016年的市场萌芽期,在这期间虚拟货币曲折发展,大多数国家和地区处于观望阶段;第二阶段是2017-2025年,2017年全球掀起ICO热潮,各国政府对待加密货币的态度不断调整和变化并积极出台各项监管措施(图12)。本文将重点说明2017-2025年中美在加密货币领域的政策动态及其对加密货币发展的影响,尤其2024-2025年中美稳定币政策及其影响。

1、2017-2025年中美加密货币政策分析

美国:积极拥抱加密货币和稳定币,多项政策监管促进健康发展

2017年以来美国连续出台了多项法案并积极制定相关领域政策以适应加密货币领域的发展,从发布的政策法案和美国政府采取的行动来看并没有禁止或者限制加密货币的发展,而是在监管层面进行了严控。2023年美国政府对多家加密货币交易平台提起诉讼,旨在增强交易平台的合规性以及提高反洗钱的监管力度。20253月特朗普签署命令建立战略比特币储备,同年7月又签署了《天才法案》为支付稳定币建立了联邦监管框架。美国积极发展加密货币并在2025年推进对稳定币的监管主要原因有三点:

首先,继续加固美元霸权,美国扩大加密货币持有量和支持稳定币发展都进一步巩固美元信用基础,并且加强其对国际储备的控制权。第二,阻碍发展中国家的货币多元化,比特币等加密货币的去中心化的特性原则上不受任何发行人的控制,实际上已经对一些弱势国家的货币体系造成威胁。第三,挑战中国数字货币先发优势,中国在数字货币领域具有先发优势,美国在加密货币领域的发展有可能打破这种优势,从而进一步巩固其地位(国际金融,2025)。

中国:大陆地区严禁加密货币 香港地区有序推行稳定币和RWA发展

2017年以来中国大陆对加密货币及其交易所持明确抵制态度,采取了全面禁止境内相关商业活动(包括交易和挖矿)的严格措施,但同时也在香港和自贸区进行谨慎的、可控的试点和探索。中国禁止加密货币的原因主要有三点:一是加密货币可以绕过金融监管并且能直接进行跨境支付和交易,既是犯罪洗钱分子的温床也会造成大量的资金外流;二是ICO等新概念对传统金融产生巨大冲击,容易影响社会原有的金融行业结构,在无监管和低门槛进入的情况下大众的财产安全受到潜在威胁;三是同一时期中国在布局数字人民币,加密货币的出现对数字人民币的推广形成潜在威胁。

但情况在2023年发生了变化,这一年香港批准了两家加密货币交易所,加密货币在中国市场开始松动,在2024年上海承认个人持有加密货币合法性,2025年香港地区出台了稳定币相关政策。中国在香港地区积极入局稳定币和RWA和加密货币领域已成确定趋势。

2、中美发展稳定币的原因及影响

稳定币的作用

稳定币通过锚定法定货币使其自身价值保持稳定,它既具有加密货币的高效交易和不可篡改等区块链技术优势,又能最大程度上降低传统加密货币的价格波动带来的不确定性。因此它既能链接传统金融体系和加密市场,又能用于web3生态系统中的交易场景以及去中心化金融情境下的借贷等金融活动,典型的应用场景包括认购现实世界资产(RWA)以及低成本高效的进行跨境支付和转账。这也是为什么泰达币(USDT)作为稳定币广受欢迎的原因。

中国为什么发展稳定币

美国推行稳定币是必然,一方面特朗普政府一贯支持web3和加密货币行业发展,而稳定币在这其中的角色不可或缺;另一方面美国在加密货币和web3领域处于领导地位,美国更希望推进加密货币和稳定币的发展以增加其“全面领先”的优势。但中国从2017年的严禁加密货币转为2023年在特定区域试点推行经过了多重考量,既是市场化的选择也是关乎国家竞争力层面的战略布局。

稳定币应用场景广,市场空间大。2025年全球稳定币规模在2820亿美元,渣打银行预测2030年稳定币规模将达到1.9万亿美元。而与稳定币应用密切相关web3RWA领域市场前景也非常客观:据Global market insights报告,2023年全球web3支付解决方案(包括代币化资产支付、加密货币支付、基于NFT支付等)市场规模有96.4亿美元,预计2032年达到935亿美元;波士顿咨询预测,2030RWA市场规模将攀升至16万亿美元,稳定币30%-50%份额将会流入RWA资产(图13、图14)。

除了市场本身的吸引力,布局稳定币也有重要的战略意义。世界三大国际金融中心分别是伦敦、纽约和香港,但并非不可替代,近年来新加坡正在威胁香港的地位,这一情况随着中国严管加密货币领域变得越来越紧张。2024年新加坡在加密货币中心的竞争中领先香港,其发行了13张加密货币运营商牌照,相比之下香港仅有7张;同时新加坡在市场准入和加密货币交易类型的限制上相较香港更加宽松和灵活;并且由于中国政府对加密货币及web3领域的限制,相关领域的企业和资金在过去几年也大量转移到了新加坡。如果只是单纯发展加密货币及web3市场,香港很难弥补过去几年的劣势。

更重要的是随着各国加入web3和加密货币等领域,数字资产和数字货币将成为难以逆转的趋势,这也意味着各国以本国法币为锚定价值的稳定币会逐渐进入市场,稳定币市场的角逐到最后本质上将回归到国家法币竞争力的角逐;而当下在稳定币领域由美元主导的USDT掌握绝对话语权,如果中国不积极布局稳定币,那么会在稳定币甚至web3RWA活动中再次出现“美元霸权”,而香港是中国发展稳定币的不二选择。2022年就发布《有关香港虚拟资产发展的政策宣言》,随后在这一领域先后发表公众咨询文件、推出稳定币发行人“沙盒”进行相关业务测试。最终于2025521日通过《稳定币条例草案》,这样意味着香港当局对虚拟资产的监管迈上新的台阶(表8)。

稳定币的发展会带来哪些影响

对货币主导权的影响:复旦发展研究院孙立坚教授认为稳定币会加剧大国之间的货币竞争。美国通过稳定币巩固金融霸权,促使非美元国家加速发展本土数字货币,如数字人民币、数字欧元等,全球形成数字货币竞争格局。

对传统金融行业的影响:稳定币会提升跨境支付效率和降低成本,会对传统银行业务产生冲击,削弱银行等传统金融工具的影响力和市场。

对数字经济发展的影响:稳定币兼具加密货币和法币的优点,是链接传统资产和加密货币有效的支付手段,一定程度上会促进去中心化金融(DeFi)、现实世界资产(RWA)和其他数字经济领域的发展。

对国家制度和监管的影响:稳定币将带来更多系统性风险,增加宏观调控的压力以及金融监管压力;需要国家进一步加强监管力度和推动监管框架的创新,以采取更合适的措施在推动稳定币发展的同时维持金融行业的可持续发展。

03  从政策导向看中美能源战

1、中国和美国在新能源领域的部署

回顾近10年中美两国在新能源领域的政策,一边是中国坚定的发展新能源,另一边是美国从新能源到传统化石能源的反复横跳。

2015年中国政府发布《关于进一步深化电力体制改革的若干意见》开启了“管住中间(输配电环节)、放开两头(发电侧和渠道)”的市场化改革,此后十三五和十四五都继续在强化电力资源开发,大力发展光伏、风电水电等能源;2020年中国提出“双碳”目标,宣布2030年碳达峰,2060年碳中和,在接下来的5年中碳市场开放;到2025年中国政府提出鼓励民营资本进入核电、新能源储能等领域并计划2030年前点亮核聚变灯,预示着能源领域即将引来重大变革(图15)。

同时期美国从奥巴马政府到特朗普和拜登政府经历了能源政策的反复变化。在奥巴马和拜登政府,美国加入《巴黎协定》并积极推进新能源的发展;但是在特朗普执政时期美国对新能源的态度暧昧,2017年美国先退出《巴黎协定》并废除《清洁电力计划》,转向传统能源,在2025年再次提及放开能源限制并减少了对新能源的补贴政策(图15)。

2、中美为什么发展新能源

发展新能源既是出于应对气候变化的考虑,也是对国家能源结构多样化的战略布局。

2015年《巴黎协定》在《联合国气候变化框架公约》第而是一次缔约方会议上获得196个缔约方通过,并于2016年生效。其目标是将全球气温升幅控制在工业化水平以上低于2摄氏度。为了实现这一长期的温度目标,各国致力于尽快达到温室气体排放峰值,以在本世纪中叶实现全球气候中和。中美两国作为缔约方都有减碳的责任和义务,因此支持发展清洁能源和减少化石能源使用是必然的政治选择。

从能源结构的角度来看,对石油的过度依赖会影响民生稳定。原油供给市场集中度高,而中美是石油消费大国(图16),对原油供给和价格的波动十分敏感。因此,发展新能源以降低对石油资源的依赖和保证能源独立性也具有重要的战略意义。

从自有资源的角度来看,中美拥有丰富的风电、水电、光伏等资源,发展清洁电力具有得天独厚的优势。并且随着新能源汽车行业的发展,市场对电力需求进一步上升,也进一步刺激了电力市场的资源开发和利用。

3、美国能源政策为何转向

20152025年间美国在新能源领域的政策方向经历的两次转向。第一次转向在2017年,特朗普政府宣布美国退出《巴黎协定》,向传统能源敞开大门;随后2019年拜登执政重新加入《巴黎协定》并继续加码新能源的开发和应用;到了2025年特朗普2.0时期再次转向削减对新能源的支持,并且以开放的态度拥抱传统能源。其能源政策反复的背后是利益和能源领导权的政治博弈。

2017特朗普政府发布了一系列政策,包括《美国能源优先计划》、《促进能源独立和经济增长》的行政命令等,以复兴化石能源为核心,深化能源独立、鼓励能源出口,削减新能源补贴和各类支持,革除减排(《拜登政府与特朗普政府能源政策比较分析》,2022)。这一系列政策的背景是当时国际石油价格长期大幅震荡,对世界各国的能源市场产生了深远影响(图17); 同时新能源的开发进程并不理想,短期内仍然需要依靠传统化石能源。因此能源独立成为当时美国的能源政策核心,此后美国也依仗其石油大国和煤炭大国的双重资源逐渐成为能源净出口国。

2025年特朗普政府颁布《大而美法案》,取消对清洁能源以及对新能源汽车的税免政策,并且放开对传统能源的开采限制。这些政策背后是美国自2020年以来面临的能源价格上升和供给短缺的挑战,随着人工智能的发展和数据中心的建设热潮以及疫情后的电力需求反弹、燃料价格波动以及关税、通货膨胀等一系列因素,美国自2020年以来电力价格上升超30%(图18)。如果不能及时降低能源成本和解决能源紧张的问题,美国民众和企业不仅面临昂贵的能源成本,也会让美国在人工智能领域的竞争陷入被动甚至落后的局面。因此,现阶段其政府对待新能源态度秉承“去气候化”和“美国利益至上”的原则变得有迹可循,这既是解决当下燃眉之急的有效方案,也是保发展的无奈之举。

中美的能源政策会带来哪些影响

美国新能源汽车市场增速放缓:美国对传统能源的放开,放缓了新能源电汽车的增长速度,美国本土一些知名车企暂停了纯电产线的转型,汽车行业产业链将会发生变化,相应的中国新能源汽车出海市场也会受到影响。

储能等新能源行业出海受限:美国《大而美法案》对中国企业进入美国清洁能源行业增加了诸多限制,不仅影响其自身的行业发展也对中国企业出海造成了深远影响,诸多与美国市场关联密切的企业将会减少与中国新能源企业的合作。

新能源产业链竞争加剧,将催生更多产业变革:中国对新能源保持目前的支持策略,大力发展电力系统,这对电力行业和电池的发展有更多要求。同时电池和储能等新能源行业在中国新能源政策的支持下将会持续拓展到船舶、机器人等各个领域。

国际格局或将受到影响:传统能源和新能源两大体系可能衍生出各自的利益共同体,从而改变各国之间的合作关系,随之产生新的世界格局。

- END -


【皓月研究】
繁花时代第二篇:当下并购及一级市场的一些感受
繁花第一篇:国产软件的困境与突围
【汇森行研】
工业4.0时代的AR(云合汇森工业信息化行业研究之8)
“材料计算”新秀开辟工业软件新战场(云合汇森工业信息化行业研究之7)
从MES到MOM的新机遇(云合汇森工业信息化行业研究之6)
从ChatGPT大火看对话式AI如何重塑用户运营(云合汇森产业数字化及产业金融系列文章之7)
谁正在SD-WAN市场的“路线竞争”中获胜?(云合汇森底层技术及安全合规系列文章之6)
【皓石交易】
【皓石交易】峰智睿联完成A轮融资,皓石资本担任财务顾问
【皓石交易】彩智科技完成智谱领投的数千万元天使轮融资,皓石资本担任财务顾问
【皓石交易】龙讯旷腾完成A++轮融资,皓石资本担任独家财务顾问
【皓石交易】天地和兴完成约8亿元融资,北京市国资、联通中金、蜂云资本领投
【皓石交易】兴富资本联合企查查战略投资北大英华,皓石资本担任独家财务顾问