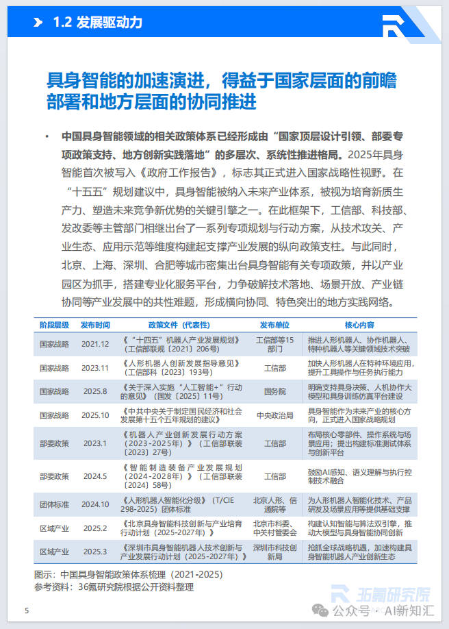
中国具身智能产业在政策、技术、需求与资本等多重驱动下进入快速发展阶段,逐步形成完整产业推进体系。中国处于全球具身智能产业第一梯队。政策层面,具身智能已被纳入国家与地方未来产业战略体系;技术层面,大模型、多模态融合和仿真训练等技术正推动机器人向真实场景持续拓展;需求层面,人口老龄化、劳动力短缺与公共服务缺口催生具身智能替代需求;资本层面,行业融资额与投资数量均呈爆发式增长。综合看,中国具身智能产业链成熟度较高,成本和场景密度优势明显。人形机器人是具身智能的主要载体,正迈入规模化放量和商业落地的关键阶段。

作为具身智能的主要载体之一,人形机器人产业将在2026年迈入规模化放量的关键阶段。产品价格持续下探,十万台级别的量产规模可期。与此同时,商业化落地节奏也在日趋加快,工业领域成为商业化扩张的关键一步。除了硬件成本的持续下行,人形机器人发展的核心突破口更在于机器人大脑的演进,特别是李飞飞教授所强调的“世界模型”技术能否取得关键突破。未来,人形机器人需借助世界模型来突破空间智能瓶颈,以实现更高维度的环境理解与自主决策能力。

未来,具身智能将实现从技术闭环向生态协同的跨越,中国市场也将开启生态层面的综合较量。

以下为报告内容节选:

图片
图片
图片
图片
图片
图片
图片
图片
图片
图片

获取《2026年具身智能产业发展研究报告》PDF版

扫描文末二维码添加客服咨询


了解更多具身智能行业相关应用和趋势,推荐您关注:2026第三届中国具身智能机器人产业大会暨展览会(杭州)
图片

当前,全球正迎来具身智能引领的产业变革浪潮。具身智能作为AI能力的终极载体,与人形机器人这一“制造业皇冠顶端的明珠”相结合,正以前所未有的力量,驱动全球产业格局的深刻变革。2026年,产业已迈入 “深度攻坚与商业化破局” 的关键分水岭。一方面,“大脑”、“小脑”、“本体”的技术栈融合进入深水区,架构之争日益激烈;另一方面,高昂的成本、尚未完全打通的技术链与漫长的商业回报周期,成为横亘在理想与现实之间的巨大鸿沟。产业竞争已从单点技术的比拼,升级为产业链协同效率与生态系统健全度的全面较量。


为了推动全球人工智能与具身智能的创新发展、应用前景以及面临的挑战和机遇,2026第三届中国具身智能机器人产业大会暨展览会(杭州)将于2026年3月11-13日杭州国际博览中心(G20主场馆)举办。届时将搭配“两会两展+行业发展论坛+新产品新技术发布会”的模式,构建“会、展、技术、趋势”四位一体的核心平台体系,重点邀请具身智能头部企业参与,展示人形机器人、陪伴机器人、工业机器人等相关应用,在这个充满机遇与挑战的时代,让我们共同拥抱AI,携手创造更加美好的未来。


展示范围


从灵巧手、力矩电机等“肌肉与感官”,到“小脑”控制器、“大脑”算法,再到完整的人形机器人、特种机器人。这里呈现的不是孤立的产品,而是环环相扣、共生共荣的产业生态图谱。

本届展会致力于打通从原材料、核心零部件到整机与系统集成的全产业链,通过精准的供需匹配和场景对接,有效串联产业链各环节,推动创新技术的高质量供给与落地应用。


图片
3_0 (9).jpeg
2_0.jpeg
2_0 (1).jpeg
3_0 (10).jpeg



历届参会品牌



展会汇聚500+参展企业30,000+专业观众,旨在构建一个“会、展、技术、趋势”四位一体的产业核心生态场。

图片
图片


扫码咨询预订展台

图片



同期活动



本次大会旨在打造一场前瞻与落地并重的行业思想盛宴。届时,逾500位顶尖学者、产业领袖与投资大咖,以及5000名资深业界精英将齐聚一堂,共绘未来蓝图。我们的议题纵贯产业链,将深度解构从“大脑小脑肢体”的前沿技术突破,到千行百业的具体场景实践,再到资本与产业的共生共荣。这不仅是一场思想的碰撞,更是一次系统的认知升级——您在这里获取的绝非碎片化的资讯,而是关于产业未来图景的全景式、系统性洞察,助您在时代变局中厘清方向,把握先机。


图片
CONFERENCE
分论坛一

论坛排版-13.jpg
CONFERENCE
分论坛二

论坛排版-15.jpg
CONFERENCE
分论坛三

论坛排版-16.jpg
CONFERENCE
分论坛四

论坛排版-17.jpg
6ee0bc471ucf6b4a79f04048136727ba.jpg
91eb84c1at1998277bfc46084876488a.jpg
789534b6anc4a2838cd3f2fa95dab30e.jpg
b4a08bfa3o4c9dc1bfa13e88569b4e40.jpg
3_0 (31).jpeg
3_0 (33).jpeg
3_0 (36).jpeg
3_0 (37).jpeg

观众报名通道

扫码报名免费观展
图片

展台预定咨询电话:0755-86060912、18529585391(同微信)

领取报告

扫码添加客服

获取报告PDF版

图片

添加请备注:具身智能产业发展研究报告,姓名+公司+职位


【免责声明】  
本文整理自公开资料,内容仅代表原作者观点,不代表本平台立场。转载目的为信息分享,如存在问题,请联系第一时间处理。


点击阅读原文,报名参加2026第三届中国具身智能机器人产业大会暨展览会(杭州)