尊敬的各位展商朋友:
各尊敬的展商:
你们好!
欢迎参加2026 日本东京国际汽车工业技术展览会 AUTOMOTIVE WORLD 2026!请各位认真查看自己的机票行程单,至少提前4个小时到达机场办理登机手续。如因参展人员自身原因导致行程的耽误,相关责任和费用由参展企业自行承担。


展会介绍
2026年1月21日-23日,日本国际汽车技术展【AUTOMOTIVE WORLD 2026】将在日本东京有明国际展览中心隆重举办。
作为亚洲规模最大、最具影响力的汽车技术综合展,本届展会吸引1850家全球领军企业参展,覆盖汽车电子、新能源、自动驾驶、车联网等全产业链领域。
展会由7个主题展区构成,包括汽车电子技术(Car-Ele Japan)、电动及混合动力汽车技术展(EV Japan)、车联网技术(Connected Car Japan)等,全面展示从核心零部件到整车解决方案的创新成果。
展品范围
汽车电子技术展品:自动驾驶和驾驶辅助系统、汽车电控系统、刹车系统控制、车身控制、传感器,如雷达、摄像头、激光雷达、超声波传感器等、车载娱乐系统、车联网技术、传感器技术及联动系统、其他汽车电子控制系统等
新能源汽车技术展品:锂离子电池、钴能源系统池、燃料电池、充电设备、电池技术、燃料电池汽车技术、氢能源系统、车辆通信、驱动系统、可充电电池,次世代电池、电动机技术、变频器,外围设备充电设备、连接器,线束等
汽车轻量化技术展品:轻量材料、高强度钢、铝合金、碳纤维、汽车轻量化设计和制造工艺、结构优化、材料加工等
汽车配件加工技术展品:精密机械加工、3D打印技术、模具制造、零部件检测设备及技术、喷涂、镀层和表面处理技术设备、汽车工业技术、加工设备及自动化机器人等
车联网技术展品:车联网服务、车载操作系统、人车界面、通信模块、系统安全解决方案
自动驾驶技术展品:M2M系统/设备、驾驶管理/车辆管理、车载娱乐设备、人机界面等
出行服务技术展品:预约系统、支付解决方案、地图,交通预测系统、安保、移动服务、数据分析
展会简介
展会名称:
2026 日本东京国际汽车工业技术展览会 AUTOMOTIVE WORLD 2026
展馆名称:
东京国际展览中心(Tokyo Big Sight)(東京ビッグサイ ト)
展馆地址:
〒135-0063 東京都江東区有明 3-11-1 東京ビッグサイ ト
英文地址 :Tokyo Big Sight Inc. 3-11-1 Ariake, Koto-ku, Tokyo, Japan 135-0063

01
布展时间
1 月 20 日 上午 9 点至下午 6 点
02
展会时间
1 月 21 日 上午 9 点参展商入场 , 10 点观众入场 ,下午 5 点开始离场
1 月 22 日 上午 9 点参展商入场 , 10 点观众入场 ,下午 5 点开始离场
1 月 23 日 上午 9 点参展商入场 , 10 点观众入场 ,下午 5 点开始撤展(不能提前撤展)
进馆证
将电子版进馆证打印随身携带即可
每人最好多打印一张备用!
参展注意事项
【布展注意事项】
1.布展时 ,先检查展品数量 ,摊位搭建方案 ,如有问题尽快与我公司负责人联系。
2.得随意拆卸或损坏已完成的摊位搭建 ,临时增加或调整展具将不予保证。
3.布展结束后,一定要将包装箱打碎,禁止将整个空箱(特别是木箱)丢弃 , 否则产生的额外垃圾处理费由参展商自负。
4.有涉嫌侵权的展品 ,一律不能展出 ,否则后果自负。
5.贵重展品要在人员离开展馆前妥善保管起来 ,防止丢失。
6.参展时 ,请着正装 ,礼貌待人 ,以便取得更好的参展效果。
7.参展商摆放展品、宣传挂画及其他物品时 ,不允许超出自有展位区域 ,或放置在通道上。
8.搭建公司关于自带海报的声明:

出入境须知
【样品运输】
(1)自己随身携带(注意查看自己订的机票行李额的规定 ,提前准备好形式发票 ,以防海关查验)
(2)通过快递运输(可以通过快递直接快递到酒店或者展馆展位上,快递到展馆需要提前和快递公司约定好派送时间 , 1 月 20 日布展当天送到展馆 ,推荐快递 DHL ,OCS , EMS 等)
样品携带 :如携带的样品多 ,请事先准备好形式发票 INVOICE(总金额最好不要超过 100美金),以备海关检查,样品包装请用行李箱,不要使用纸箱等其他特殊包装,并请在 INVOICE
写上:PRODUCTS FOR AUTOMOTIVE WORLD 2026 USE ONLY, NO COMMERCIAL VALUE
较为妥当 ,行李如被要求开箱查验时方可出示 ,表明此行目的并和海关做出必要的解释。
形式发票须盖章 ,原件!抵达后 ,每公司参展人员分散行李,切勿堆放在一人处出关。提取行李后不建议相互等候,以免引来海关注意和盘查。
飞机上需要填写“入境纪录卡”和“携带行李申报单” ,请提前准备好酒店名称地址电话相关信息
附一:入境单填写样表

附二:行李申报单填写样表

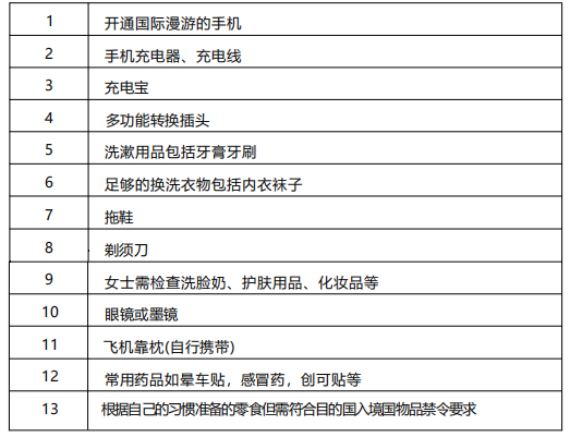
需要准备的出差物品
1、出境相关物品


2、日常用品

3、参展相关物品



出行须知
01
生水
日本的自来水可以直接饮用。
02
时差
日本与中国时差一小时 ,北京时间上午 9 点相当于日本时间上午 10 点
03
电源转换器
日本电压为 110V ,如果您携带的电器外包装上写有电压范围为 110V ~240V的话 ,则无需携带变压器) ,酒店里的插座为两孔 ,如需要三孔转换插座请提前国内准备好
04
交通
日本车辆靠左行使 ,与中国相反 ,请遵守交通规则 ,注意个人安全。外出活动宜结伴同行 ,切勿擅自活动 ,以防意外。
05
货币
在日本 ,现金消费只通用日元 ,请于出发前在银行兑换;国际信用卡(VISA,MASTER)和银联卡,微信支付宝在大部分商店可用。建议提前携带一定数量的日币 ,在东京零花。中国海关规定每名游客可以随身携带 20000 元人民币及 5000 美金(或等值外币);
06
酒店
日本酒店中有洗发液、洗手液、吹风机、淋浴液以及毛巾 ,牙刷和拖鞋等个人物品。
日本酒店内有“有料电视”频道 ,收看需要付费;在住饭店期间客人自己的消费如电话费、电视费、饮料费等请在离开饭店退房前到饭店总台自行结清。
07
展览期间
展览期间 ,不要在展位内吃午餐 ,组委会设有专门的休息区 ,大家可以在休息区用餐。
展会开幕期间 ,请各参展企业自行负责本摊位的清洁工作。不可随意丢弃垃圾 ,否则需支付昂贵费用 , 因此请参展企业注意本摊位的垃圾清理工作。
08
电话
由于制式不同,支持 WCDMA 制式的手机可以接通,但要通前咨询一下
10086 或 10010,需要提前开通国际漫游。一般日本酒店里有 WI FI ,但是展馆里没有 WIFI ,为了上网和工作方便 ,最好提前租用旅行随身无线 WI FI ,淘宝网上搜索日本 WIFI 即可查到 ,或者提前开通国际漫游流量套餐。
09
特别提醒
出发前请检查带上必备物品 ,最重要的是护照、身份证;其次如银行卡 ,手机 ,充电宝等; 日本天气多雨 ,气温和上海接近;请注意带折叠伞。必备药品如感冒通、 昏晕宁、黄连素、创可贴等 ,如果您有需要长期服用的药物 ,请随身携带;

重要通讯信息
Tel: 0081-3-5530-1111
Fax: 0081-3-5530-1222
预祝参展取得成功!
我们可为您提供的服务:
出海参展
展位预订、展台搭建、商旅接待一条龙服务
出海服务
提供公司注册、财务服务、工厂设立、工程施工、机电安装供应链等海外工程全生命周期服务整体解决方案
还可以为您提供:
1
融资服务
2
境外买家匹配
3
法务、商务咨询
4
商务、公务考察团安排
5
线上、线下广告推广服务
6
物流服务
7
市场调研报告
北京叁贰壹零时代国际展览有限公司
(简称3210)
联系人:袁会展
手机:13621188469(同微信)
E-mail:expoexpo3210@163.com
网 址:http://www.3210sd.com/


扫码预定
全球展会
