太空与地球的界限被打破,机器人量产计划正从科幻走向财报。
“机器人能为任何人建造房屋,只要不执着于特定地段,它们甚至能为你打造一座城堡。”2025年末,埃隆·马斯克在与巴伦资本创始人的对谈中描绘着人形机器人的未来图景。而在随后的跨年演讲中,他为人形机器人2026年的量产与交付按下了明确的“加速键”。
2025年12月31日,马斯克通过X平台发布跨年演讲,以“人类文明形态升级”为核心,抛出覆盖太空、机器人、自动驾驶、脑机接口四大领域的2026年目标。其中,人形机器人的量产计划最为引人注目——2026年将实现一万台Optimus机器人的量产,优先部署在特斯拉超级工厂,并选拔部分机器人参与火星前期基建。
01机器人量产时间表:从工厂到火星的跨越
马斯克为特斯拉人形机器人设定了清晰的时间表。在2025年11月的特斯拉股东大会上,他释放了大量“人形量产”信号,宣布特斯拉人形机器人将于2026年量产。
试生产产线已经在弗里蒙特工厂开始运行,规模更大的第三代人形机器人的生产线将于2026年建成投产。
具体到产量规划,马斯克首次明确:2026年将实现一万台Optimus机器人的量产。这些机器人将优先投入特斯拉超级工厂承担搬运、组装等基础工作,同时选拔部分机器人参与火星前期基建,目标在2026年11-12月实现“星舰+擎天柱机器人”的无人火星登陆。
这一时间点与地火发射窗口期完美契合。
从版本迭代来看,目前展示的是第2.5代人形机器人,明年将启动第三代特斯拉人形机器人生产。马斯克计划采用年度发布周期,每次都会有重大改进,第4代预计2027年推出,第5代预计2028年推出。
成本控制方面,马斯克一直强调规模化生产后,每台机器人成本将控制在2万美元以内。他甚至预测,在达到年产100万台的规模后,机器人的成本可降至2-3万美元。这一价格点对于人形机器人的商业化普及至关重要。
02技术跨越:从“缓慢步行”到“稳健奔跑”
人形机器人技术在过去一年取得了显著进步。2025年12月3日,特斯拉擎天柱团队公布了一段机器人跑步的短视频,展示其以类人跑姿快速移动的能力。这与2023年5月“缓慢步行”的版本形成鲜明对比,体现了两年半时间的技术跨越。
特斯拉已掌握复杂的手部工程、现实世界人工智能和大规模量产三大难点技术。马斯克特别强调,灵巧手是技术难点之一,每个机器人的手掌及前臂部分就包含50个传动装置,整个机器人需要100组这样的装置。
这些技术积累使得机器人能够完成精细操作任务,如拿起螺丝刀、转动扳手,甚至穿针引线或弹奏吉他。马斯克指出,“研发灵巧手的初衷是为了执行外科手术等精密医疗操作”,未来人人都能平等获得最优秀的外科医生资源。
特斯拉官方将擎天柱定义为“特斯拉现有技术的重新整合——人工智能、硬件以及制造技术”。换言之,人形机器人本质上是“有胳膊和腿的智能车”,与特斯拉车辆现有的电池、电机、人工智能等技术同源打造。
03产业影响:从主题投资到产业投资的逻辑切换
随着量产时间表的明确,2026年机器人板块将完成从主题投资到产业投资的逻辑切换。市场认知在2025年持续跃迁:从Q1的丝杠、减速器等核心零部件,延伸到轻量化(PEEK材料)、电机、灵巧手、结构件等。
国元证券认为,2025年成为全球人形机器人由“技术展示期”迈向“产品化与订单验证期”的关键一年,国内外路径呈现出明显分化。展望2026年,投资机会围绕整机、关键零部件与核心模组、进化演进路径方向三条主线展开。
开源证券分析指出,2025年产业从“0-1”开始走向“1-10”,核心是“技术收敛”,而2026年将跨越“1-10”拐点,走向“10-100”,核心是“量产和商业化”。
永赢基金张璐提出了一个精妙的比喻:“若将机器人产业的发展阶段类比自动驾驶的L1至L5分级,当前机器人行业大致处于L1至L2之间的早期阶段”。在他看来,硬件已逐渐成熟,但软件端的自动化水平仍停留在早期阶段。
在机器人从“噱头”转向“有用”的关键节点,需要重点解决三大核心痛点:降低成本至10-20万元以内、提升智能化水平、优化产品性能(包括噪音、稳定性和重量控制)。
04供应链机遇:中国企业抢占核心环节
随着特斯拉机器人量产在即,供应链企业迎来历史性机遇。中信证券分析认为,国产供应链在特斯拉机器人中扮演着重要角色,解决大规模制造与降本难题。随着特斯拉机器人进入量产阶段,国内企业有望陆续开始受益。
特斯拉机器人供应链围绕“量产落地”与“产能建设”展开。核心供应链公司包括:模塑科技(防护结构件)、万向钱潮(轴承和万向节)、震裕科技(丝杠和微型丝杠)、拓普集团(总成)、五洲新春(新剑链核心)、蓝思科技(头部总成)等。
新方向也值得关注:TPU防护和缓震领域有模塑科技、凯众股份、美瑞新材、汇得科技;标准化和检测领域有集智股份、双元科技。
2026年Q1可能的催化剂包括:
1月份特斯拉3代机器人进入β阶段,小批量发包;
2月份特斯拉3代机器人开启自主训练并SOP;
3月份供应链首批白名单;
春晚机器人节目;
3月底-4月国内头部机器人IPO过会。
供应链竞争格局正在优化,主机厂放量与行业格局优化形成共振,有利于核心供应商。供应商的内生能力(工艺、设备、数据)、全球化产能布局和订单落地节奏将成为核心标尺。
05风险与挑战:量产之路不容小觑
尽管前景广阔,但人形机器人的量产之路仍充满挑战。技术成熟度是首要障碍。人形机器人的技术难度远超电动汽车,它不仅需要强大的运动能力和感知能力,还需要具备复杂的AI算法,能够自主学习、适应环境、理解人类指令。
目前,Optimus的动作仍略显僵硬,自主学习能力也有待提高。
成本控制是商业化关键。虽然马斯克目标将成本控制在2万美元以内,但实现这一目标需要大规模量产支撑。而大规模量产又需要稳定的供应链体系,一旦某个环节出现问题,就会影响整个生产进度。
伦理道德问题也不容忽视。人形机器人的广泛应用会引发一系列伦理问题,例如是否会取代人类工作?如何确保机器人的行为符合伦理规范?这些都需要社会各界进行深入探讨。
永赢基金张璐指出,2026年机器人板块的主要风险在于供需能否匹配,需警惕需求增长不及预期,或产能过度扩张导致阶段性过剩的风险。
类似过往一些新兴行业曾经历的发展阶段,机器人行业也可能面临产能过剩的挑战。
06未来前景:从地球工厂到火星基地
马斯克为人形机器人描绘了宏伟蓝图。他预计,人形机器人在全球的最终部署规模有望达到数百亿台,甚至全球机器人总数可能达到400亿台的规模。这一数字意味着机器人数量将达到人类数量的数倍。
应用场景方面,马斯克设想机器人将承担多种职能:从工业制造到家庭服务,从教育辅导到医疗护理。在他看来,机器人将成为人类的得力助手和伙伴,“你的专属机器人能辅导孩子功课、遛狗、采购日用品、陪你聊天,必要时还能提供保护”。
更令人振奋的是,人形机器人将不限于地球应用。马斯克透露,人形机器人将用于月球和火星基地建设,特斯拉车辆(如赛博越野旅行车)将可以改装为月球/火星探测车。这一设想将机器人产业与太空经济紧密结合,开辟了全新的市场空间。
马斯克预测,人类可能在20年内实现,通过Neuralink将人类意识快照上传到特斯拉人形机器人当中。届时,人形机器人有可能具备人类意识,真正成为人类的智能伙伴。
随着2026年的到来,特斯拉第三代Optimus机器人即将进入β阶段,小批量发包。“2026年将是百花齐放的一年”,各行各业将见证人形机器人从实验室走向工厂、从概念走向量产的全面突破。
投资者们已开始布局。二级市场上,那些业绩表现优异、市值规模较大、流动性好,且真正处于产业链核心环节的公司,股价表现更突出。随着量产时间表的推进,机器人产业将完成从“讲故事”到“看报表”的转变,真正为投资者创造可持续的价值。
在马斯克的规划中,机器人不止是工具,更是人类文明迈向多星球物种的关键组成部分。当地球上的机器人工厂日夜运转,太空中机器人先锋正在为人类登陆火星铺路,一个真正的机器人时代正在我们面前缓缓展开。
特斯拉机器人供应链深度分析:中国企业如何抢占核心环节
1特斯拉Optimus量产进程:从蓝图到现实的跨越
特斯拉人形机器人Optimus已从技术演示阶段正式迈向量产前夜,这一进程比市场预期更为迅速。根据埃隆·马斯克在特斯拉2025年第三季度财报会议上的明确指引,OptimusV3版本将在2026年第一季度正式发布,并计划在2026年底前开启规模化量产。这一时间表标志着特斯拉在机器人领域的发展进入了实质性阶段,也为整个供应链带来了确定性机遇。
马斯克对Optimus的战略定位极高,他多次公开强调,特斯拉未来约80%的企业价值将来自于Optimus机器人业务。在特斯拉公布的宏伟蓝图第四篇章中,人形机器人作为将人工智能融入物理世界的重要载体,已成为公司下一阶段的绝对核心产品。特斯拉官方已确认,作为星际探索的关键载体,Optimus机器人将于2027年开启火星任务,这标志着人形机器人正式参与地外空间探索。
从量产规划来看,特斯拉已制定了清晰的产能爬坡路线。根据最新计划,特斯拉将在2025年进行小批量生产(数千台),2026年目标产量将攀升至5-10万台,并计划在2027年将产能瞄准50万台。马斯克曾展望,到2030年特斯拉有望实现年产100万台机器人的宏伟目标。这一加速进程部分得益于特斯拉董事会为马斯克提供的史上最大型激励计划,使其重心回归公司业务,在机器人业务上的精力投入大幅增加。
技术迭代方面,OptimusV3版本将实现重大升级。马斯克在2025年9月的All-In峰会上表示,OptimusV3将解决手部灵活性、拥有AI大脑,并且有望实现量产。第三代Optimus的灵巧手极大概率采用“丝杠+腱绳”的复合驱动方案,自由度从11个提升至21个,大幅增强操作灵活性。同时,该版本将集成Grok语音助手,依托xAI开发的大型语言模型实现对话交互,并有望集成视触觉方案,叠加温度等多模态感知,提升环境适应性和操作精度。
2供应链结构与价值分布:核心环节与国产化突破
特斯拉Optimus的供应链体系呈现出多层次、专业化的特点,可分为直接参与总成/关键模组的Tier1供应商、细分技术领域龙头的核心零部件供应商、材料与轻量化技术供应商以及新晋潜力标的与间接配套企业四个主要层次。这种布局不仅确保了供应链的稳定性,也为技术创新和成本控制提供了充分空间。
人形机器人的硬件成本分布呈现鲜明特征。根据分析,驱动、电机、减速器、滚珠丝杠和轴承等硬件组件占据了总成本的55%,远超传感器(17%)和AI芯片/软件(13%)。因此,上游核心零部件的供应商是当前产业链价值分配的核心。解构Optimus现阶段的硬件成本约为53万元,其中电机、减速器、传感器、滚珠丝杠的价值量占比较高,是机器人的核心构件,也是降本的关键路径。随着生产规模的扩大,人形机器人的成本将迅速下降,预计到2032年,每台机器人的成本将从约5.8万美元降至2万美元,年均降幅达11%。
表:特斯拉Optimus供应链主要层次及代表企业
中国供应链在特斯拉机器人中扮演着日益重要的角色。根据中信证券分析,国产供应链凭借在精密制造、成本控制和快速响应方面的优势,成为特斯拉机器人降本与规模化量产的关键力量。核心零部件国产化和规模效应是后续主要降本路径。中国供应链完备齐全,在规模化制造上具备优势,随着技术上实现对外资垄断领域的突破,中国企业凭借制造能力的优势,帮助机器人企业解决成本问题,在机器人产业发展浪潮中,扮演重要角色。
特斯拉Optimus的供应链布局呈现高度多元化和国际化特征,中国企业占据了相当重要的地位。特斯拉凭借其在电动汽车领域积累的供应链管理经验,为Optimus构建了一个包含直接参与总成/关键模组的Tier1供应商、细分技术领域龙头的核心零部件供应商、材料与轻量化技术供应商以及新晋潜力标的与间接配套企业的多层次供应链体系。
3核心供应商全景图:中国企业抢占关键赛道
3.1关节总成与执行器供应商
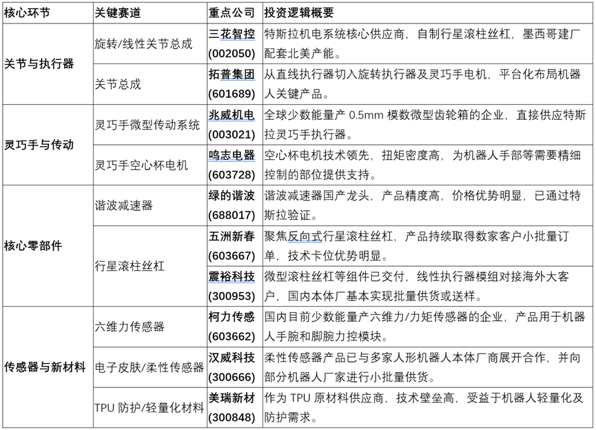
关节总成与执行器是机器人实现运动功能的核心部件,也是价值量最高、技术集成度最高的环节。在这一领域,多家中国龙头企业已深度布局:
三花智控(002050):作为特斯拉机电系统核心供应商,三花智控主要提供旋转/线性关节执行器总成,并自制行星滚柱丝杠。公司凭借在汽车热管理领域积累的机电一体化能力,已成为Optimus旋转关节执行器的核心或独家供应商。三花智控的关节执行器基于其在汽车热管理系统领域积累的精密制造能力,采用高度集成化设计,将电机、减速器和控制器整合在一个紧凑单元内,满足Optimus对高功率密度和低重量的要求。在产能布局上,三花智控在墨西哥建厂配套特斯拉的北美产线,距离特斯拉德州基地仅200公里,实现72小时极速响应。同时,其杭州基地2026年将新增20万台产线,总产能达350万套。
拓普集团(601689):拓普集团是线性关节的主力供应商,研发电驱执行器与旋转执行器,整合电机+减速机构+控制器,成为特斯拉机器人关节模组的主力供应商。拓普集团的电驱执行器项目进展顺利,已开始批量供货,灵巧手电机也已多次向客户送样,开始批量供货。公司的线性执行器定位精度可达±0.01毫米,超越了日本THK,且整合了无框力矩电机、行星滚柱丝杠、谐波减速器等核心模块,单机成本占比达35%。为加速推进相关业务,拓普集团2024年拆分成立电驱事业部,并在宁波投资50亿元建设机器人产业园,预计到2027年可形成百万套产能。
3.2灵巧手与微型传动系统供应商
灵巧手是OptimusV3版本的技术突破重点,也是机器人实现精细操作的关键。这一领域技术要求极高,多家中国企业在微型传动系统方面表现出色:
兆威机电(003021):作为灵巧手微型传动系统核心供应商,兆威机电是全球唯一能批量生产0.5mm模数微型齿轮箱的企业,直接为特斯拉灵巧手供应17个执行器中的11个。其推出的17自由度灵巧手总成,内置动力单元和微型丝杠,可实现毫米级操作精度,单机用量达16个,价值量超9600元。2025年,兆威机电Q2进入量产,预计全年营收贡献超8亿元,并计划2025年量产5万套灵巧手。公司的东莞超级工厂已投产,微型传动系统年产能达5000万套,全球市占率超过30%。
鸣志电器(603728):鸣志电器是特斯拉Optimus灵巧手空心杯电机的独家供应商,其产品扭矩密度达8N·m/kg,技术指标对标瑞士Maxon,成本仅为后者的1/8。空心杯电机采用无铁芯转子结构,具有高效率、高功率密度和快速响应等特点,特别适合Optimus手部等需要精细控制的部位。公司在美国和墨西哥布局产能,太仓基地拥有全球首条百万级空心杯电机智能产线,年产200万台,特斯拉订单已占总营收61%。鸣志电器的新一代H3系列电机在测试中连续运行2万小时,故障率不到0.3%,远低于行业平均水平。
3.3核心传动部件供应商
核心传动部件包括减速器、丝杠等,直接决定关节运动的精度、寿命与效率:
绿的谐波(688017):作为谐波减速器国产龙头,绿的谐波产品精度误差可控制在五五秒以内,价格是日本哈默纳科的一半,全球市场占有率已达35%。其谐波减速器已通过特斯拉验证,进入Optimus供应链,独占特斯拉手指关节70%份额。为应对特斯拉紧急加单,绿的谐波临港工厂24小时赶工,产能从30万台飙到50万台。公司与三花智控在墨西哥合资建厂,2027年对应市场规模约100亿元,产能利用率预计超80%。
双环传动(002472):双环传动在RV减速器上面实现技术突破,精度已可对标日本纳博特斯克,成本仅为进口产品的60%。2025年,双环传动获得特斯拉4000套RV减速器订单,同时从零部件供应商向关节总成升级,单机价值量从5000元提升至1万元。公司为Optimus定制超小型RV-E系列减速器,满足特定关节需求。
五洲新春(603667):作为行星滚柱丝杠国产替代的重要参与者,五洲新春与杭州新剑合作,间接支持特斯拉供应链,并发布定增预案计划大幅扩产。公司是行星滚柱丝杠配套商,通过新剑传动间接供应特斯拉,占特斯拉丝杠需求60%以上。新昌基地年产98万套,2026年Q1实现周供1000台。
3.4传感器供应商
传感器系统是Optimus感知环境和自身状态的关键,决定了机器人的交互能力和安全性:
柯力传感(603662):作为国内目前唯一能量产六维力/力矩传感器的企业,柯力传感为Optimus的手腕和脚腕力控模块提供核心组件,产品精度极高。其六维力传感器精度达0.1N,特斯拉采购占比60%。单台Optimus需4个六维力传感器,单价1.2万元,2025年柯力传感有望成为一级供应商。公司已完成特斯拉供应商资质认证(QCOV体系),在宁波工厂设立特斯拉专用产线,年产能规划达4-8万个。
奥比中光(688322):奥比中光的3D视觉传感器成为机器人“眼睛”,与英伟达合作开发的方案已批量应用于Optimus导航系统。公司3D视觉传感器占OptimusPrime视觉系统价值量65%,2025年Q1追加订单1.8亿元,同比激增400%,单台价值量提升至2200元(含定制算法模块)。2025年3月,公司与特斯拉联合研发的FSD视觉融合算法通过V2X认证,显著提升机器人的环境感知能力。
3.5新材料与轻量化技术供应商
新材料与轻量化技术对Optimus的性能提升和成本控制至关重要:
金力永磁(300748):作为特斯拉人形机器人稀土永磁材料独家供应商,金力永磁已小批量交付。稀土永磁材料是Optimus电机系统的核心材料,金力永磁的钕铁硼磁体采用晶界扩散技术,降低重稀土用量50%,矫顽力提升30%,在性能和成本方面都具有显著优势。
浙江荣泰(603119):作为特斯拉新能源汽车的供应商,浙江荣泰将其耐高温绝缘材料技术延伸至机器人领域,为电机等提供关键绝缘保护。公司供应灵巧手微型丝杠,2025年订单从7万根提升至8万根,泰国基地2026年投产,年产700万套,良率95%。
PEEK材料供应链:PEEK材料具有高强度、耐高温和轻量化的特点,是Optimus轻量化设计的关键材料。相关企业包括肇民科技(为手指关节齿轮等轻量化部件提供材料)、金发科技、沃特股份、中研股份等。
表:特斯拉机器人供应链新增及细分领域企业布局
4、产能布局与供应链策略:贴近客户与全球化视野
随着特斯拉机器人量产时间表的明确,供应链企业的产能布局和供应链策略成为抢占市场先机的关键。从整体趋势看,核心供应商正加速全球化布局,尤其是贴近特斯拉生产基地区域建厂,以实现快速响应和降低成本。
特斯拉机器人的生产布局主要集中在中国和北美两大区域。特斯拉已在2025年三季度形成200万台的产能规划,目前正在敲定OptimusV3的设计,且该机器人将实现大批量生产。为满足全球市场需求,供应链企业需要具备跨区域供应能力。
在北美市场,墨西哥成为供应链企业重点布局的海外生产基地。三花智控在墨西哥建厂配套特斯拉的北美产线,距离特斯拉德州基地仅200公里,实现72小时极速响应。绿的谐波也与三花智控在墨西哥合资建厂,2027年对应市场规模约100亿元,产能利用率预计超80%。拓普集团同样在墨西哥布局工厂,以就近配套特斯拉北美量产需求。这种贴近客户生产的模式,不仅降低了物流成本,也提高了供应链的响应速度和安全系数。
在亚洲市场,泰国成为供应链企业东南亚布局的重点。浙江荣泰规划泰国基地2026年投产,年产700万套,良率95%。北特科技的泰国工厂规划年产80万套行星滚柱丝杠。这种布局既可以利用东南亚地区的成本优势,又能规避可能的贸易壁垒,实现供应链的多元化。
中国市场则继续发挥规模化制造优势。拓普集团在宁波投资50亿元建设机器人产业园,预计到2027年可以形成百万套的产能。鸣志电器在太仓基地拥有全球首条百万级空心杯电机智能产线。绿的谐波为应对特斯拉紧急加单,临港工厂24小时赶工,产能从30万台飙到50万台。中国完善的产业链配套和成熟的产业工人,为机器人供应链的规模化生产提供了坚实基础。
供应链策略方面,特斯拉倾向于与核心Tier1供应商深度合作,甚至通过自研关键部件来加强对供应链的控制。而供应商则通过横向扩展产品线来提高单机价值量,如三花智控从提供单个部件到提供整体关节执行器总成。这种垂直整合策略不仅提高了供应链的效率,也强化了供应商的不可替代性。
5、挑战与未来展望:从主题投资到产业投资的逻辑切换
随着特斯拉Optimus量产节点的临近,机器人供应链正面临多重挑战与机遇。从技术层面看,人形机器人对零部件的性能要求极高,需要高功率密度、低重量、高精度和高可靠性。例如,关节执行器需要达到180-220Nm/kg的扭矩密度,远高于工业机器人的要求。这种高性能要求对材料、设计和制造工艺都提出了巨大挑战。同时,成本控制也是供应链面临的重要难题。马斯克目标将机器人售价降至低于2万美元,而现阶段Optimus的硬件成本约53万元,需要通过技术创新和规模化生产来实现成本大幅下降。
从供应链安全角度看,地缘政治因素可能影响全球供应链的稳定性,特别是在高性能芯片、精密零部件等领域存在潜在风险。为此,供应链企业正在推动关键环节的国产替代和产能多元化布局。中国供应商在特斯拉Optimus供应链中已占据重要地位,在减速器、电机、材料等多个领域实现了国产替代。随着中国人形机器人产业的发展,本土供应链将迎来更多机遇。
展望未来,特斯拉机器人供应链将呈现三大发展趋势:
轻量化和集成化将成为技术主流。特斯拉Gen3已体现出轻量化趋势,MIM工艺和“车代磨”丝杠技术成为新焦点。材料创新也将加速,PEEK材料、碳纤维复合材料和镁合金的应用比例将不断提高,从而进一步减轻重量和降低成本。
产业链垂直整合程度将不断提高。头部企业如特斯拉倾向于与核心Tier1供应商深度合作,甚至通过自研关键部件来加强对供应链的控制。而供应商则通过横向扩展产品线来提高单机价值量,如三花智控从提供单个部件到提供整体关节执行器总成。
中国供应商在全球人形机器人供应链中的地位将不断提升,从提供单一零件到提供模组和系统解决方案,价值分配份额将持续提高。随着中国人形机器人产业的发展,本土机器人企业如优必选、智元机器人、宇树科技等正在快速发展,为本土供应商提供了市场空间。
从投资视角看,2026年机器人板块将完成从主题投资到产业投资的逻辑切换。供应商的内生能力(工艺、设备、数据)、全球化产能布局和订单落地节奏将成为核心标尺。随着产业成熟度的提高,那些业绩表现优异、市值规模较大、流动性好,且真正处于产业链核心环节的公司,将更具投资价值。
2026年Q1,特斯拉机器人供应链将迎来多项重要催化剂:1月份特斯拉3代机器人进入β阶段,小批量发包;2月份特斯拉3代机器人开启自主训练并SOP;3月份供应链首批白名单;春晚机器人节目;3月底-4月国内头部机器人IPO过会。这些催化剂将为供应链企业带来实质性的业务增长。
总之,随着特斯拉Optimus量产节点的临近,中国供应链企业正迎来历史性机遇。凭借在精密制造、成本控制和快速响应方面的优势,中国企业有望在特斯拉机器人供应链中复制在电动汽车领域的成功,并在全球人形机器人产业中占据重要位置。
投资策略
2026年的投资逻辑与风险考量
选择这些公司,是基于以下几点核心逻辑:
产业趋势明确:2026年被广泛认为是人形机器人从“技术展示”迈向“规模化量产”的关键年份。特斯拉、小鹏等头部企业均有明确的量产计划,这意味着上游供应链的订单将最先兑现。
聚焦核心环节:投资应优先选择技术壁垒高、单机价值量大、且已进入头部客户供应链的环节。例如,关节总成、灵巧手内的微型传动部件、减速器、丝杠以及力传感器等,是机器人的“肌肉”和“神经”,是当前阶段价值量和确定性的核心。
产能与客户绑定:在量产前夕,那些已经公布明确的产能扩张计划(如震裕科技投资21.1亿元建厂),或与特斯拉、优必选等头部本体厂深度绑定的公司(如蓝思科技深度参与智元机器人核心部件生产),更具业绩弹性。
需要警惕的风险
在拥抱机遇的同时,务必对风险保持清醒:
技术迭代风险:人形机器人技术仍在快速演进中,技术路线的变化可能使某些零部件被替代。
量产进度不及预期:如果2026年整机厂的量产规模或成本控制不及预期,会直接传导至供应链。
估值过高风险:部分概念股前期涨幅较大,可能存在估值透支,需关注业绩兑现能力。
如何配置投资组合
对于不同风险偏好的投资者,可以考虑以下策略:
稳健型:重点配置已经进入特斯拉链的Tier1供应商,如三花智控、拓普集团。它们的确定性相对最高。
成长型:关注在灵巧手、传感器等增量环节具备独特技术优势的公司,如兆威机电、柯力传感。这些公司一旦放量,弹性更大。
分散布局:可以考虑覆盖多个环节的方式,例如,同时配置“关节执行器(三花智控)+丝杠(五洲新春)+传感器(汉威科技)”的组合,以平衡风险。
