

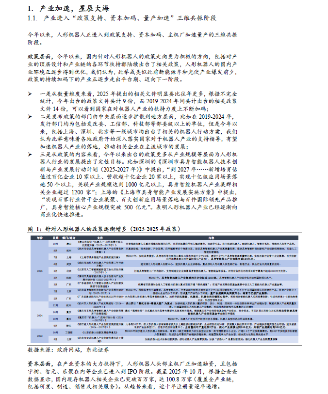
产业加速,星辰大海。今年以来,人形机器人正进入到政策支持、资本加码、主机厂加速量产的三维共振阶段。政策层面,今年以来,国内针对人形机器人的政策走向更为积极的方向,包括对产业的顶层设计和产业链的各环节扶持都陆续出台了相关政策,人形机器人的国内产业环境正逐步得到优化。资本层面,在产业资本的大力扶持下,人形机器人头部主机厂正加速融资,且包括宇树、智元、乐聚在内等企业已进入到IPO阶段。量产层面,根据我们不完全统计,国内外在25-27 年计划量产的人形机器人数量呈现指数级增长,同时,国内机器人订单亦呈现爆发式增长,截止10 月,25 年累计头部企业订单高达22 亿元。正如马斯克所说,当人形机器人成熟后,机器人的需求将远超汽车等产品,届时机器人的作用将作为人类的“替代工具”,替代人类在工业、家庭、商业中的部分功能,特别是人类无法胜任的工种,机器人的应用场景也遍布人类生活和工作的多个地方。因此,考虑到成本、需求以及容错率等因素,我们认为,人形机器人将率先在工业场景,特别是工厂中落地,随后经过技术优化和成本下降,场景将逐步渗透到家庭和商用。根据我们的测算,到2030 年工业场景的需求量将达到326.3 万台,家庭&商用场景的需求量达到59.3 万台。
终端放量在即,产业链迎巨大机遇。人形机器人由多个核心零部件组成,包括但不限于灵巧手、传感器、电机、减速器、丝杠以及结构件等。随着特斯拉及国产主机厂加速推动量产落地,产业链亦同步推进规模化生产,而产业链的规模化势必带来国产零部件厂商的红利机遇,值得充分重视机器人零部件国产化带来的增量市场。灵巧手环节,作为人形机器人抓取物体的重要工具,其技术路线和配置方案直接决定了机器人在实际操作过程中的表现,因而究竟选择怎样的方案配置成为人形机器人落地前夕的最后一道难题。传感器环节,传感器作为机器人智能化最核心的零部件,重要性不言而喻,其中力传感器和触觉传感器是目前人形机器人最重要的零部件之二,同时也是国产化率相对较低的环节,因此随着终端放量,两大传感器均存在较大国产替代机会。电机环节,电机虽然是壁垒相对较低的环节,但随着主机厂对电机的要求提高,电机中的新技术和新产品逐步得到认可,技术壁垒和价值量也相应提高,建议重点关注包括轴向磁通电机、谐波磁场电机等新技术新方向。人形机器人高速发展带动轴向磁通电机高速扩张。传统径向电机受体积限制,无法满足人形机器人高精度关节需求,因此,轴向磁通电机具有良好的未来发展态势。
报告预览如下(末尾下载通道):






















