2025年12月18日,横琴2025年第3届粤港澳大湾区集邮展览在天沐琴台开幕。



横琴2025第3届粤港澳大湾区集邮展览评审结果揭晓:

12月21日,经过严格评审,本届邮展评审委员会按照中华全国集邮联合会集邮展览评审规则,参照国际集邮联合会(FIP)集邮展览评审总规则及各类别评审专用规则和指导要点的评分标准,根据本次邮展评审的特别规则,经过多轮评审,最终确定获奖名单。本届邮展共评出大金奖1部、金奖11部、大镀金奖31部、镀金奖42部、大银奖33部、银奖27部、镀银奖19部、铜奖8部;评出一框金奖3部、一框镀金奖30部、一框银奖25部、一框铜奖4部。(来源: 中华全国集邮联合会)

来源: 中华全国集邮联合会


浙江邮史研究会会员参赛获奖目录

1,🏅大镀金奖

张健(全国集邮联合会会士、理事、国家级邮展评审员,浙江邮史研究会常务副会长。)

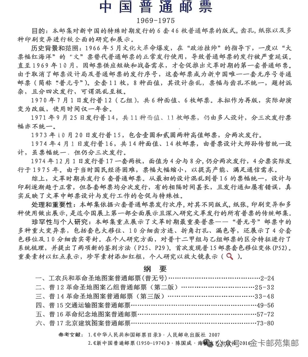
《中国普通邮票(1969—1975) 》。传统集邮类。



2,🏅大镀金奖
倪郁烈(全国集邮联学术委员会副主任、国家级邮展评审员,瓯越邮政用品研究会会长,浙江邮史研究会理事。)
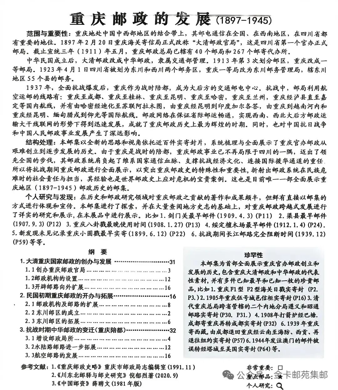
《重庆邮政的发展(1897-1945) 》 。邮政历史类。


3、🏅大镀金奖
刘一锋(国家级邮展见习评审员,浙江邮史研究会副会长。)
《美国黑色自由女神像邮资片(1875-1881) 》。邮政用品类。


4,🏅镀金奖
杨介球(浙江邮史研究会会员)
《1997中国邮政贺年(有奖)明信片》 。邮政用品类。


5,🏅银奖(一框)
方伟兵(浙江邮史研究会理事)
《人民币时期华东解放区信函邮资(1949.6.1-1950.8.15)》。邮政历史类。


奖牌

李少可先生(全国集邮联合会会士、全国集邮联邮展委员会副主任、国家级邮展评审员,浙江邮史研究会理事。)主持集邮讲座。

张巍巍先生(全国集邮联合会会士、FIP国际邮展评审员)主讲: 现代集邮的发展、现状及参展方略。

杨桂松先生(全国集邮联合会会士、FIP国际邮展评审员、FIP开放集邮工作组中国代表)主讲: 开放集邮的新动态及评审规则的新变化。

“集邮发展的创新与突破”会士座谈会

李少可会士指导青少年制作一页邮集

评审员合影

方寸筑同心,邮展谱华章,祝横琴2025年第3届粤港澳大湾区集邮展览圆满成功!
从钱塘潮涌到湾区浪起,邮情跨越山海。祝浙江邮史研究会以史为鉴、以邮载道,再创佳绩!

欢迎关注新光邮票会·浙江邮史研究会公众号: ZJ浙江。您也可以搜索微信号: A13185043659。或者直接点击文章最上方蓝色字体“ZJ浙江”,就可以收到更多精彩邮文。
入会联系: 林智灵(微信号: 136 0687 9268)