
一、四川仪表工业学校简介
学校创建于1976年,办学性质为公办,隶属于重庆市经济和信息化委员会,是国家级重点、重庆市“双优”学校,是国家级高技能人才培训基地建设单位,是第46届、第47届世界技能大赛工业控制、工业4.0两个项目中国集训基地,2025年12月入选第48届世界技能大赛工业控制项目中国集训基地。现有专任教师361人,重庆市人社局等三部门授牌的官伦首席技能大师工作室于2025年7月22日被教育部公示为国家级职业教育教师教学创新团队。学校主校区坐落于国家级风景区--缙云山、北温泉,轨道交通类专业在蔡家校区。学校实行封闭式管理。

缙云山校区校大门

蔡家校区校大门

缙云山校区学生宿舍

缙云山校区学生宿舍
四川仪表工业学校男生宿舍
四川仪表工业学校女生宿舍
——这是学校招生办黄老师于2026年3月21日(周六)早上九点左右到缙云山校区宿舍录的视频,由于是周末,同学们还在睡觉或刚起床,虽然凌乱,却很真实,不像一些学校,为了招生,搞个样板间,结果学生到校根本不是招生资料上说的那样,明显欺骗。
四川仪表工业学校的男、女生宿舍均为8人间,有阳台、独立卫生间、有淋浴、有空调,每层楼有洗衣房、有电吹风。
二、2026年秋季招生层次和专业
1、3年制普通中专

2、高职专科3+2

3、3年制高考升学班

三、2026年部分3+2专业招生计划及转录大学



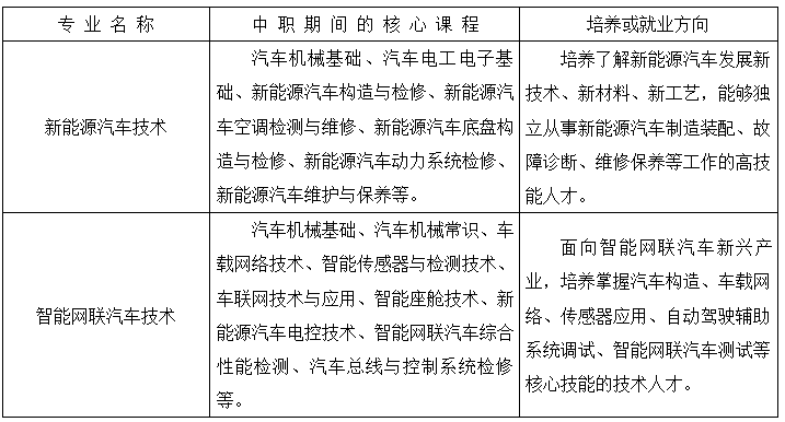
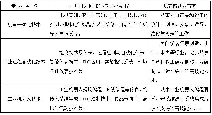
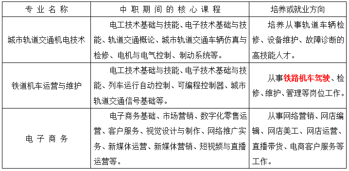
四、部分3+2专业的核心课程、就业方向




五、四川仪表工业学校的强势专业
1、四川仪表工业学校的工业控制、工业4.0项目世界技能大赛中国集训基地涵盖的专业:工业机器人技术、工业过程自动化技术、机电一体化技术、机械设计与制造等4个专业。
北京时间2024年9月16日凌晨,第47届世界技能大赛在法国里昂圆满落幕,四川仪表工业学校第47届世界技能大赛工业4.0项目中国集训基地参培选手卢俊威和谢辉铉同学获得工业4.0项目金牌!并以全场最高得分获得全场唯一阿尔伯特•维达大奖!这是我国在世界技能大赛中获得的首个工业4.0项目冠军。肖创同学获得工业控制项目银牌!


阿尔伯特·维达大奖是世界技能大赛的最高级别奖项,它是以世界技能大赛组织创始人阿尔伯特·维达的名字命名,用于奖励每届大赛中所有参赛项目里的最高分得主,每届仅1个赛项能获此荣誉,被誉为世界技能大赛“金牌中的金牌”。该奖项前身是1988年设立的最佳竞赛奖,1993年阿尔伯特·维达去世后正式更名。中国选手宋彪、卢俊威和谢辉铉等3位同学先后夺得该奖项。
第47届世界技能大赛于当地时间2024年9月10日至9月15日在法国里昂举行。有70个国家和地区的1400余名选手参与了此次大赛的竞技。
在第47届世界技能大赛中,四川省攀枝花技师学院的胡泽宏同学代表中国参赛,夺得焊接项目银牌。
四川仪表工业学校世界技能大赛工业控制、工业4.0项目中国集训基地的主要师资是官伦首席技能大师工作室成员,官伦首席技能大师工作室于2025年7月22日被教育部公示为国家级职业教育教师教学创新团队。全国一共有241所中职学校和专科大学入选国家级职业教育教师教学创新团队。全国目前有中职学校9302所、专科大学1554所,全国一共有中职学校和专科大学10856所,在这10856所学校中,仅有241所学校被评为国家级职业教育教师教学创新团队,其含金量之高,可想而知!

四川仪表工业学校的官伦老师是国务院政府特殊津贴专家、全国技术能手、国家级技能大师工作室主持人、国家级职业教育教师教学创新团队负责人、四川仪表工业学校工业控制项目专家组组长、全国职业院校技能大赛优秀指导教师,全国机械职业院校人才培养优秀教师,参加全国技能大赛和教师教学能力大赛获全国一等奖1个、全国二等奖2个,全国三等奖2个。指导学生参加全国职业院校技能大赛、荣获全国一等奖1个、全国二等奖3个、全国三等奖6个。
官伦老师主编了《传感器检测技术及应用》、《维修电工技能》等多本教材。主持完成1个重庆市教育科学规划重点课题,参与5个全国机械行指委课题,牵头制定《电气设备运行与控制》国家级教学标准、以及工业机器人系统运维员赛项市级竞赛标准。
★由此可见,由四川仪表工业学校工业控制、工业4.0项目世界技能大赛中国集训基地负责教学实训的工业机器人技术、工业过程自动化技术、机电一体化技术、机械设计与制造等4个专业是值得宜宾籍初三同学选择的。








2、轨道交通类专业:铁道机车运用与维护、城市轨道交通机电技术等。



四川仪表工业学校先后投入3000余万元,建成轨道交通类专业校内教学实训基地,包括“城市轨道交通车站设备运用实训室”、“城市轨道交通电气控制实训室”、“城市轨道交通车门结构与检修实训室”、“城市轨道交通车辆结构与运用实训室”和“城市轨道交通运营控制实训室”等,拥有数字化、智能化、网络化的轨道交通信号系统、屏蔽门控制系统、车站系统、车辆控制系统和虚拟仿真实训系统,在满足学校轨道交通类专业教学和企事业单位职工培训需求的同时,可实现与企业联合开发科研技术,承接专利开发、职业培训鉴定等研究,形成了一个复合型轨道交通综合技术研究中心。
六、高职专科绿牌专业

据长期与教育部、人社部等合作,被上千所高校用于教学改革与专业调整,获主流媒体广泛引用的麦可思公司研究公布的2025年高职专科(大学专科)红黄绿牌专业,连续3年来就业前景最好、待遇最高的高职专科绿牌专业有铁道机车运用与维护、电气自动化技术、应用化工技术、工业机器人技术、新能源汽车技术、智能控制技术等6个专业。

四川仪表工业学校开设的铁道机车运用与维护、工业机器人技术等专业的师资力量、教学实施、教学成果都是一般中职学校难以比拟的。
七、收费标准

八、国家资助

九、报读须知
1、招生对象及条件:应往届初,高中毕业生,形象端正,无劣迹;身体健康,无色盲,色弱,无传染病,无纹身。男生身高不低于160cm,女生身高不低于153cm,(乘务员专业男生身高不低于170cm,女生身高不低于160cm),优秀学生可适当放宽。
2、新生准备好身份证原件及户口复印件到校办理入学。
3、报读高职专科(3+2)专业同学,需提供应初中届毕业证原件及区县教委加盖公章的中考成绩单。
十、宜宾博熙教育的跟综服务
凡宜宾籍同学通过宜宾博熙教育报读四川仪表工业学校,同学们在四川仪表工业学校就读3年中职期间,开学放假,本着自愿的原则,宜宾博熙教育都会租用合法的大型客运公司或旅游公司的豪华大巴车接送同学们,以确保同学们节假日往返家校的安全,解除家长们的后顾之忧,车费由同学及家长们按实支付。
▲开学时,同学们统一到宜宾北门车站上车,家长们只需在当地送同学们坐到宜宾的客车即可,同学们到宜宾后,宜宾博熙教育的老师们会指导或接同学们到北门车站上车。同学们到北门车站上车后,宜宾博熙教育的招生老师会给家长发信息报平安。从宜宾北门车站发车后,宜宾博熙教育的随车老师会及时反馈同学们的行车路线和途经地址,同学们到四川仪表工业学校后,宜宾博熙教育的随车老师会及时把同学们平安到校的信息反馈给家长,同时,也会让同学们及时给自己的家长报平安。
●放假时,宜宾博熙教育会包大巴车到四川仪表工业学校接同学们。一般是放假头一天下午到四川仪表工业学校,放假当天早上7点左右,同学们在四川仪表工业学校校园内集中上车,宜宾博熙教育的随车老师会及时把同学们的行车路线和途径地址及时反馈给家长。同学们到宜宾后,宜宾博熙教育的老师们会根据同学们坐车回家的需要,分别送同学们到宜宾高速公路客运站、北门车站、西门客运站、高铁西站(赵场客运站)、南客站(牛马场)等,并送同学们进站购票,送同学们上回家的班车,并及时把同学们所坐的回家的客车班次、到家的时间告之家长,同学们到家后,给宜宾博熙教育的招生老师们报平安。
◆如果坐包车的同学太少,宜宾博熙教育也会派老师带同学们或指导同学们坐高铁返校或回宜宾,绝不让同学及家长们因往返家校坐车问题而担心或分心。
■同学们到四川仪表工业学校报到入学后,宜宾博熙教育的招生老师会把同学们所在的班级名称、班主任姓名和联系电话、同学住宿的宿舍号、宿管姓名和联系电话、作息时间表、课程表、各专业课的教学内容等发给家长。
★由于宜宾博熙教育的老师们没有在校任教,同学们在四川仪表工业学校就读期间,如在学习上、生活上、与同学或老师的关系上遇到困难或麻烦,可以及时给宜宾博熙教育的老师们反映,宜宾博熙教育的老师们会及时通过四川仪表工业学校招生办,及时协调解决。宜宾博熙教育也会及时给同学们在考证、升学、考研、参军、就业等方面提供政策和信息支持!
点击下列⥥链接,了解各专业的具体介绍
———————★———————


