2025年11月14-16日,由深圳市人民政府主办的第二十七届中国国际高新技术成果交易会(简称“高交会”)将在深圳国际会展中心(宝安)盛大举行,本届规划展览面积40万平方米,将设置国之重器、科技巨头产业链、科研院所高校与全国重点实验室、国际科技成果、省市科技成果、消费电子、人工智能、智能制造、机器人产业链、半导体与集成电路、低空经济与商业航天、生物技术等多个展区;汇聚全球100余个国家和地区的5000+参展商以及40万+专业观众。


为深入贯彻落实国家《质量强国建设纲要》、《制造业可靠性提升实施意见》等工作部署,推广确信可靠性等先进的质量与可靠性理念、技术和文化,推动制造业企业提高产品品质和可靠性、做优做强“中国制造”品牌,2025年11月14日,作为本届高交会同期会议,深圳市为民可靠性系统工程研究院受邀进入深圳国际会展中心(宝安)9号展馆举办“【第27届高交会】先进制造可靠性技术应用大会暨“百工汇—为民可靠茶话会”年终秀”。


本次活动将汇聚大咖共话可靠性发展热点与难点,发布先进工具、技术标准等一系列新产品、新服务、新成果,同时邀请了各行业产业专家分享可靠性工程最佳实践。诚挚欢迎政府领导、国内外可靠性专家学者、各行各业企业家莅临指导、交流,并衷心希望您能在本次活动中寻获企业发展的新机遇,期待与您在金桂飘香的十一月相遇在充满活力的深圳!


01

组织机构|

主办单位:

中国国际高新技术成果交易中心

深圳市为民可靠性系统工程研究院


承办单位:

深圳市为民可靠性系统工程研究院

北京航空航天大学确信可靠性中心

杭州市北京航空航天大学国际创新研究院智慧民航科创中心

北航-鲁欧智造确信可靠性联合实验室

中国指挥与控制学会可靠性系统科学与工程专业委员会

深圳电子学会可靠性专业委员会


协办单位:

深圳顺络电子股份有限公司

深圳市杰普特光电股份有限公司

深圳市豪恩科技集团股份有限公司

深圳市英维克科技股份有限公司

深圳乔合里科技股份有限公司

深圳市鸿荣源控股(集团)有限公司

北京蓝威技术有限公司


支持单位:

深圳乔合里科技股份有限公司

厦门蓝威可靠性系统工程研究院有限公司

江苏瑞蓝自动化设备集团有限公司

深圳市优瑞特检测技术有限公司

广东众志检测仪器有限公司

深圳市美信检测技术股份有限公司

国可工软(苏州)科技有限公司

勤达(深圳)数码科技有限公司

上海擎奥检测技术有限公司

西安从吾电子科技有限公司

(持续增加中……)


01

活动时间地点

活动时间:2025年11月14日下午13:00-17:00


活动地点:深圳国际会展中心(宝安)9号展馆二层9号会议室(入馆路线及停车路线见下图)


03

参会对象

有关政府部门领导、广大制造业企业的企业家、工程师、科研院所、高等院校专家、学者、学生等。


04

活动形式

线下开展,不设立线上同步直播。



05

活动费用

(1)本次会议为公益活动,线下参会不收取费用,但需提前扫码报名;


(2)如需参加本次活动"中国可靠人“年会晚宴,与可靠性专家学者以及同行朋友进一步交流,收取299元/人用于餐费(可开具发票),晚宴期间将举行抽奖活动,获奖率100%。


06

报名通道

 请参会人员扫码进行报名,工作人员将第一时间对接安排参会相关事宜。

图:扫码报名参会

(截止11月10日)



07

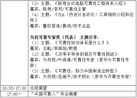
活动议程

图:点击图片查看详情



08

主题分享内容概要


09

其他事项

(1)请拟参会代表于2025年11月10日前提交报名。


(2)咨询方式:为民院李老师 18676399776(微信同号)/胡老师 13242591374。

附件:【第27届高交会】先进制造可靠性技术应用大会暨“百工汇—为民可靠茶话会” 年终秀活动方案.pdf


-END-

信息来源:深圳市为民可靠性系统工程研究院

编辑整理:子木

如需转载,请注明以上内容