加入星球,获取所有报告哦~
需要下载报告的朋友,可直接扫下方二维码入圈。

扫码加入星球,可获取无限次下载机会!
一、政策引领
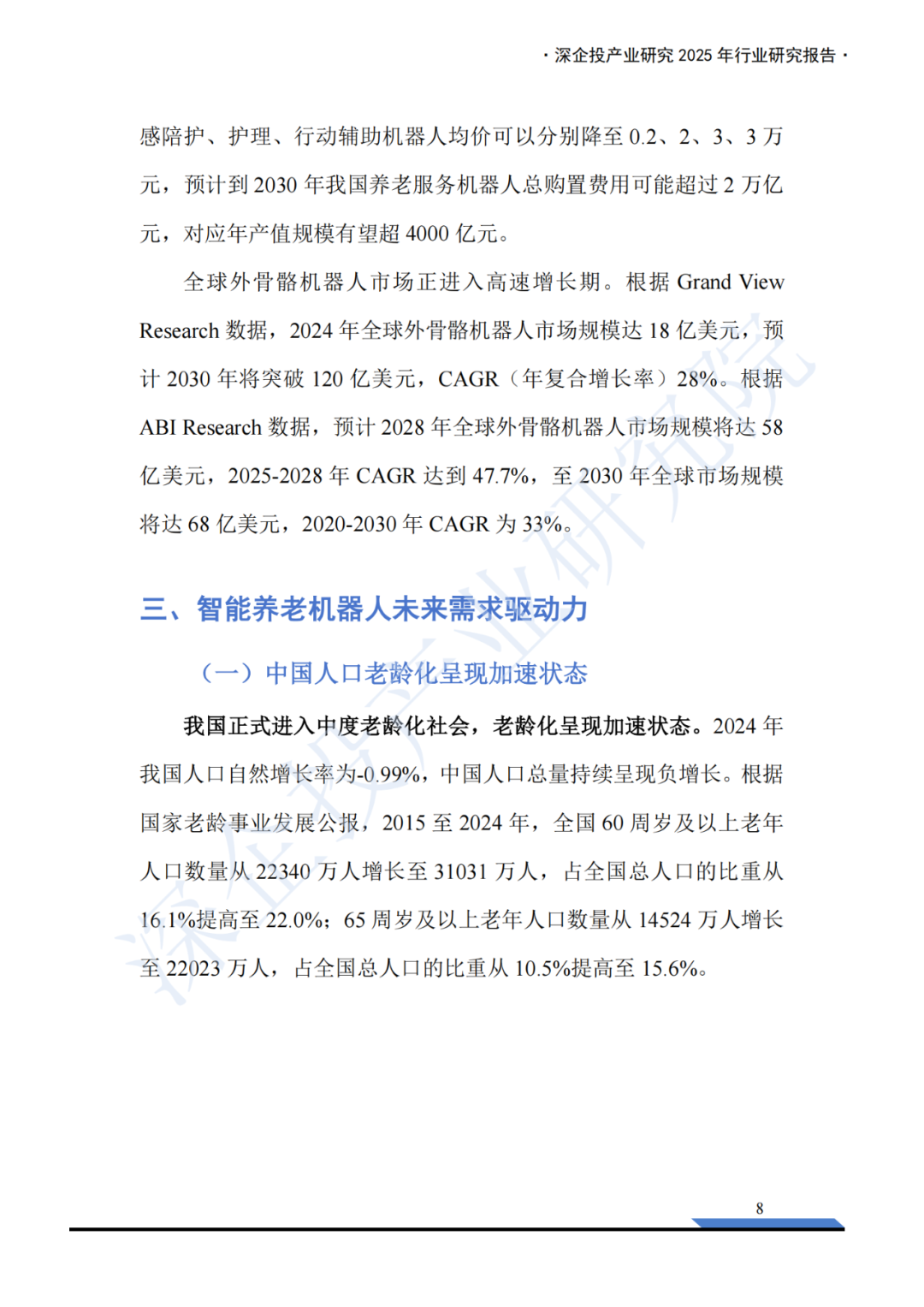
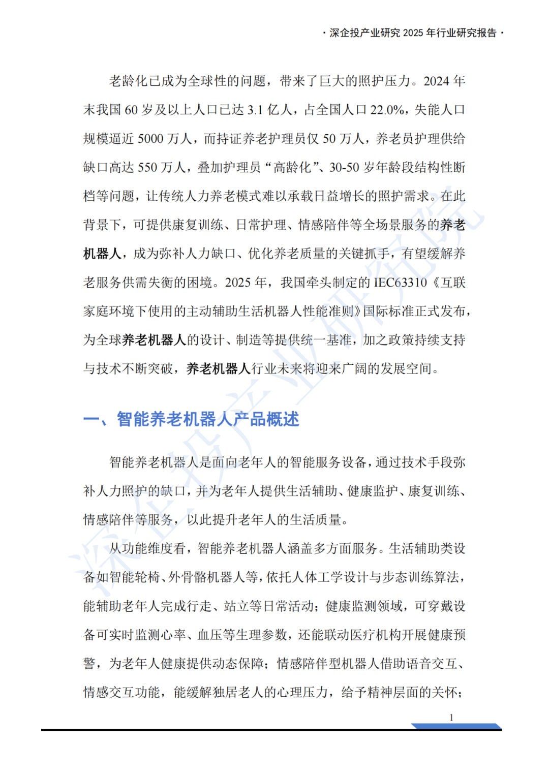
• 老龄化现状:2024年我国65岁及以上老年人口已达2.20亿,占总人口的15.6%,预计到2050年60岁以上人口将突破5亿,社会养老问题日益突出。
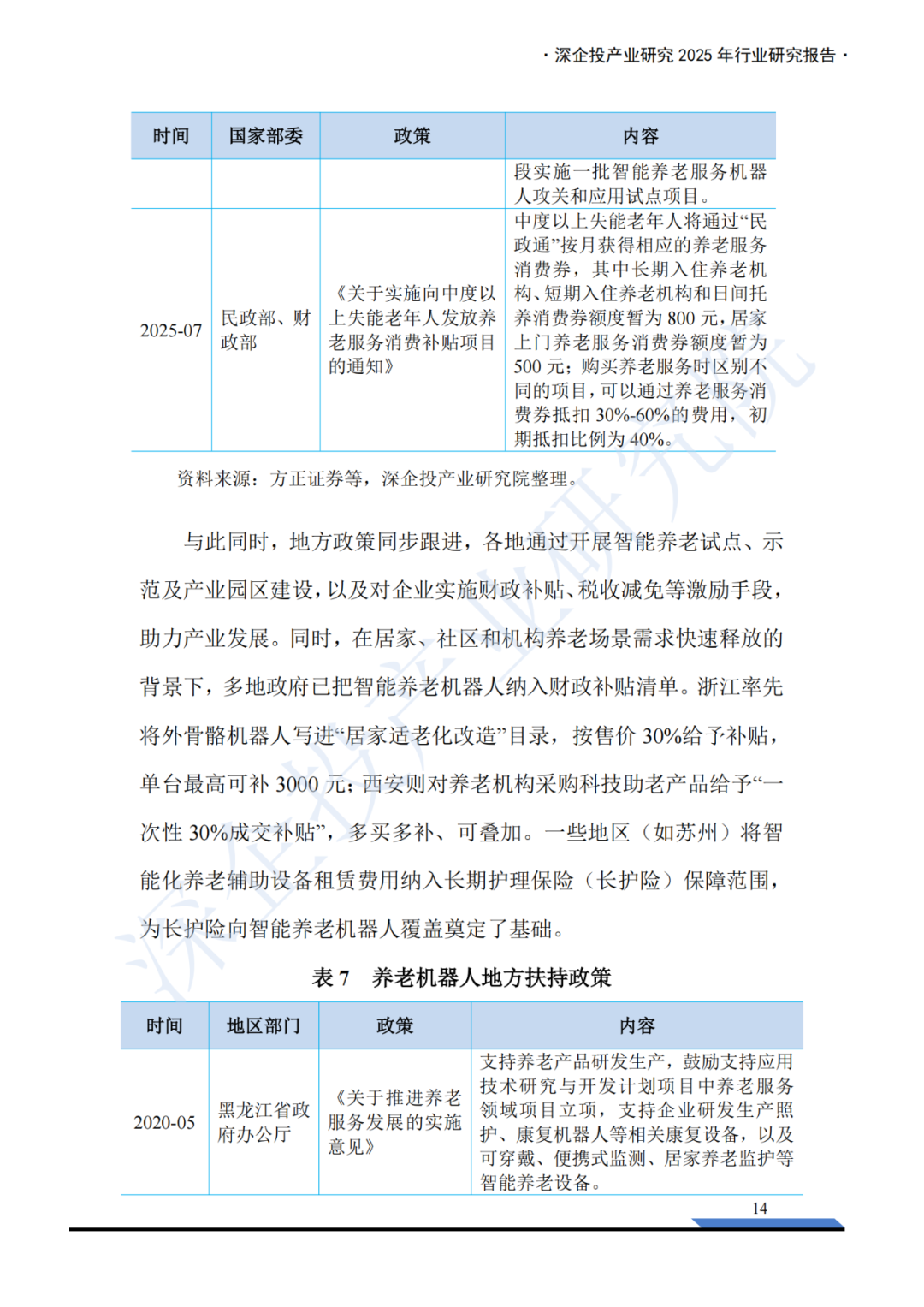
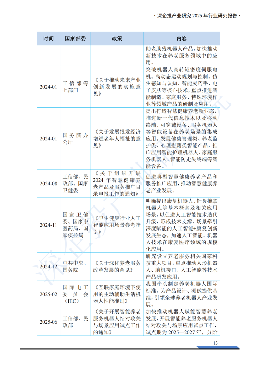
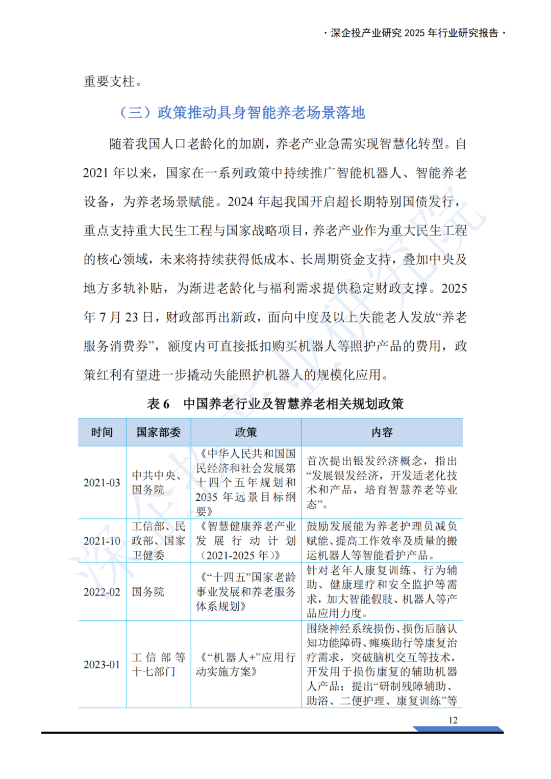
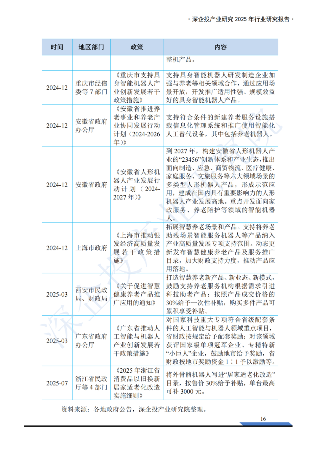
• 政策支持:国家和地方政府密集出台多项政策,推动养老机器人产业发展,包括《智慧健康养老产业发展行动计划(2021-2025年)》《“机器人+”应用行动实施方案》等,旨在通过技术创新和标准制定,加速养老机器人的产业化进程。
二、市场洞见
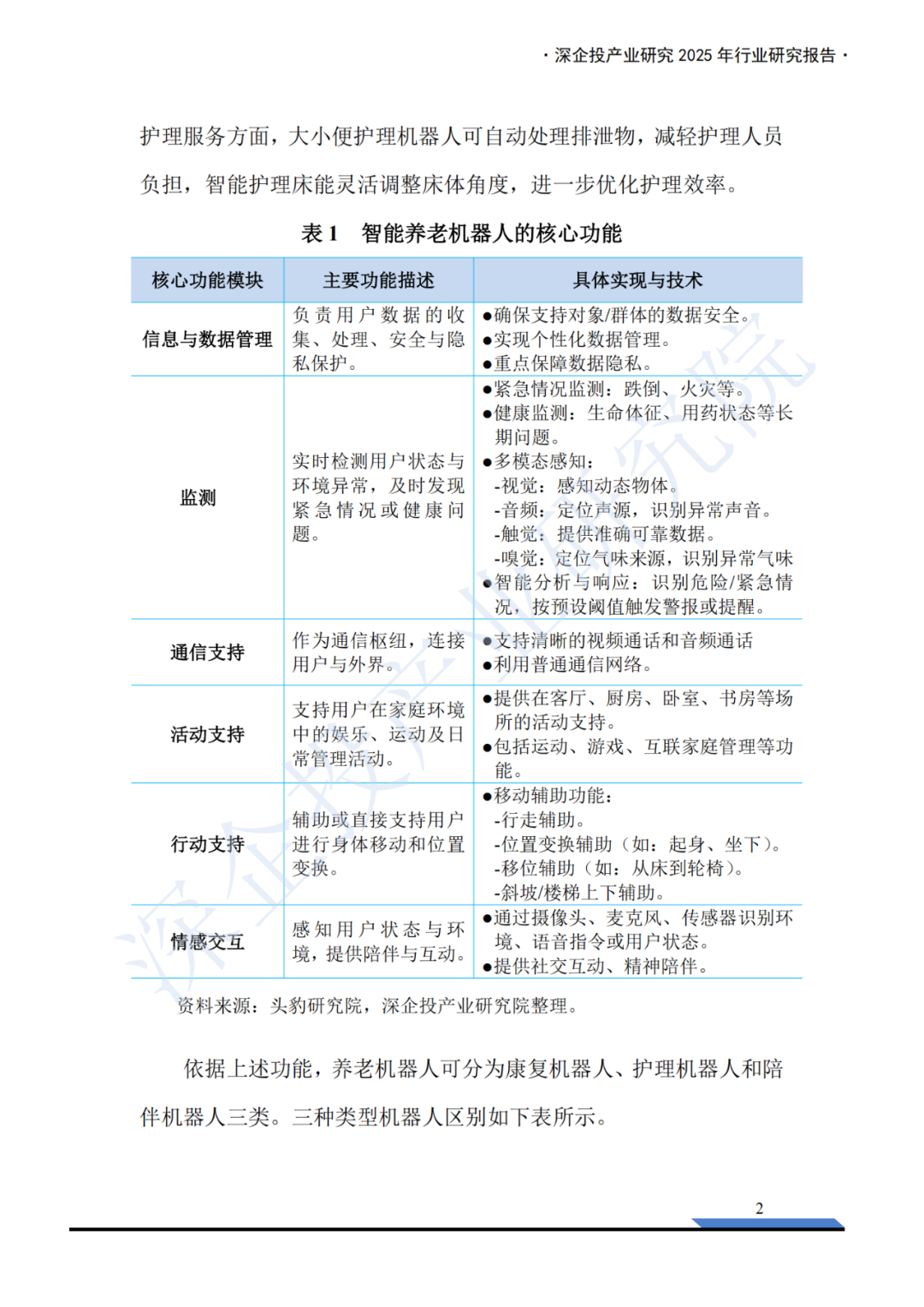
• 老年群体痛点:老年人呈现出失能化、多病化和空巢化特征,催生了对日常护理、医疗康复和情感寄托的多元化需求。
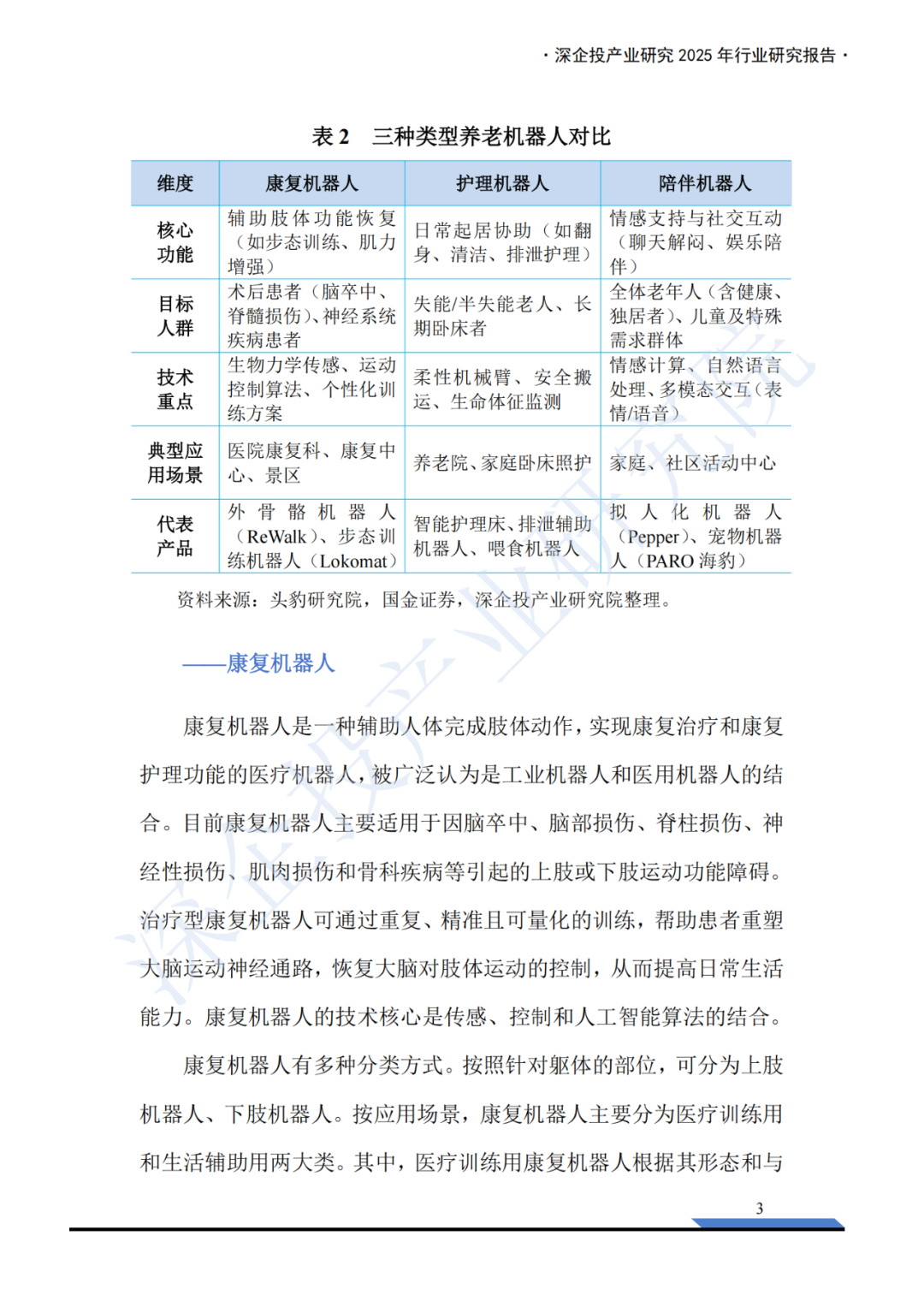
• 市场格局与规模:康复机器人在养老机器人市场中占比最高(60%),2029年养老机器人市场规模有望突破150亿元。市场格局较为分散,越疆、华为、优必选等是重要的厂商。
三、产业探析
• 产业链上游:由传感器、执行部件等核心零部件厂商组成,筑牢了养老机器人产业的基础。
• 产业链中游:包括国内外人形机器人企业、跨界公司、外骨骼企业和工业机器人企业,提供养老机器人本体。
• 产业链下游:涵盖各级医院、康养中心、养老院和老人家庭等应用场景,需求多样,机器人已在多个场景中得到应用。
四、标的分析
• 康复机器人:傅利叶、新松机器人、埃斯顿等企业构建了涵盖上肢、下肢、多关节的康复产品矩阵。
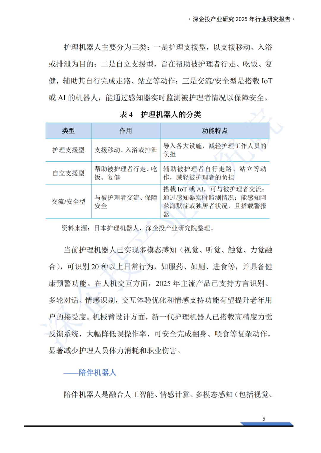
• 护理机器人:麦迪科技与优必选共建优麦公司布局护理机器人,荣科科技子公司神州视翰推出护理服务机器人。
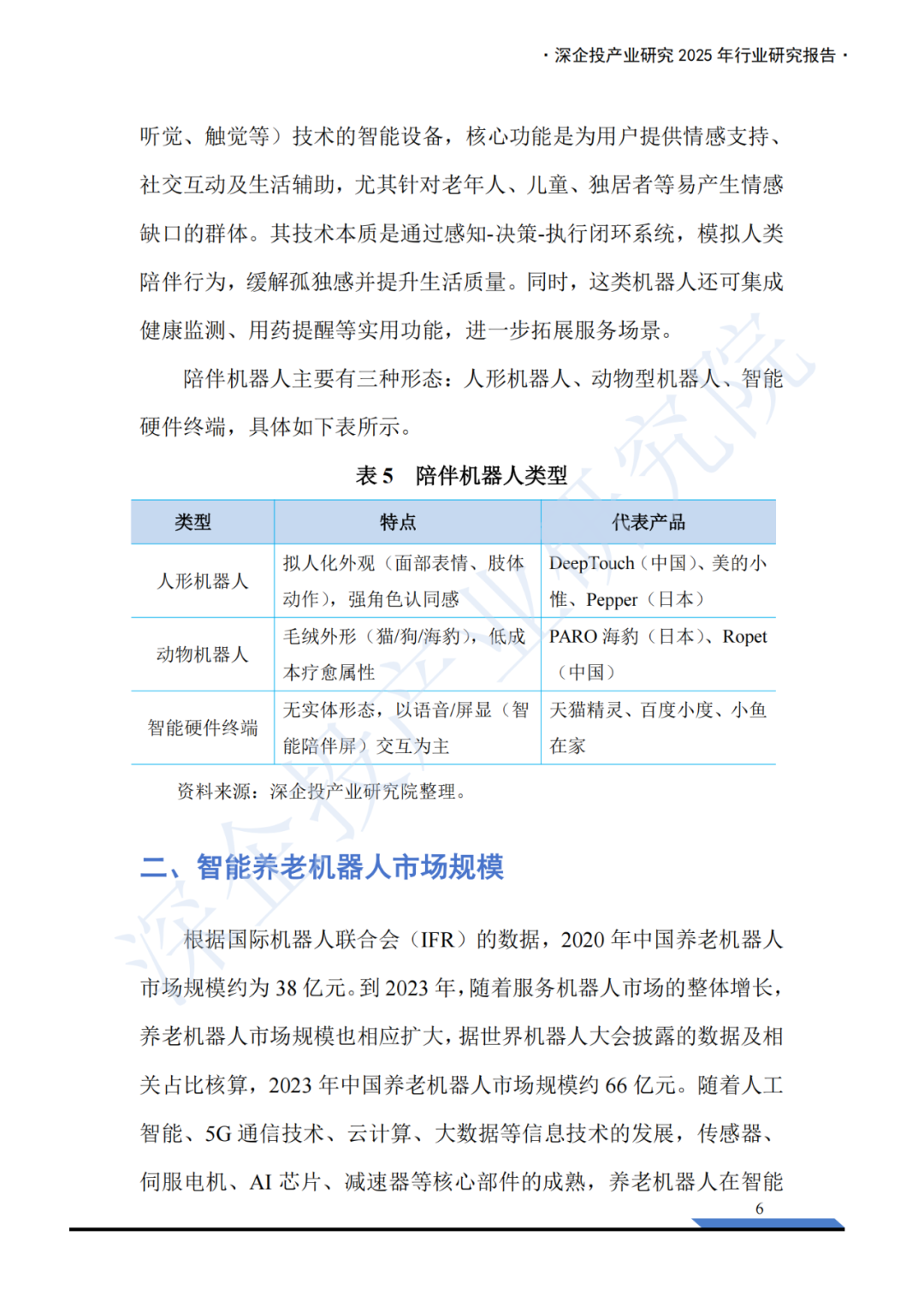
• 陪伴机器人:优必选、新松机器人等企业在陪伴机器人领域表现突出,提供情感陪伴和生活辅助服务。
• 产业融合:华为、小米、美的等科技巨头跨界布局,推动养老机器人与智能家居等领域的融合,构建智慧康养生态系统。
五、图表目录
报告中包含丰富的图表,如我国老龄化问题严重催生养老需求、机器替人是养老产业必然趋势、养老机器人产业链全景图等,通过直观的数据和图表展示,帮助读者更好地理解养老机器人行业的现状和未来发展趋势。
六、报告价值
• 市场趋势预测:为投资者提供了养老机器人市场的未来规模预测和增长趋势,帮助其做出投资决策。
• 产业链分析:详细分析了养老机器人产业链的上游、中游和下游,揭示了各环节的关键企业和技术发展情况。
• 政策解读:梳理了国家和地方层面的政策支持,展示了政策对养老机器人产业发展的推动作用。
• 企业标的推荐:通过对康复机器人、护理机器人、陪伴机器人等领域的核心厂商进行分析,为投资者提供了潜在的投资标的。





















报告获取方式:直接加入知识星球,下载上述所有报告
(每日只需3毛钱,可下载几万份行业报告,以及无限次代找服务)


点击文末阅读原文,获取下载地址
