图片
12月9日,工信部发布《关于2025年度智能制造系统解决方案“揭榜挂帅”项目的公示》公示时间为2025年12月10日-2025年12月16日
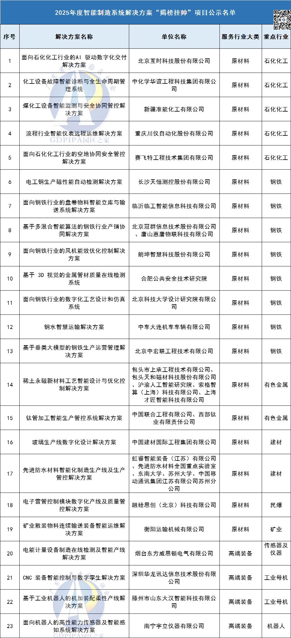
据悉,本次共有73个项目拟列入名单。方案涉及石化化工、钢铁、有色金属、建材、民爆、矿业、传感器及仪器仪表、工业母机、机器人、汽车及汽车零部件、轨道交通装备、医疗装备、工程机械、航空航天装备、船舶与海洋工程装备、能源装备、轻工、纺织、食品、医药、电子设备、光伏、集成电路23个重点行业
具体如下:

原文如下:

关于2025年度智能制造系统解决方案“揭榜挂帅”项目的公示 

根据《关于开展2025年度智能制造系统解决方案“揭榜挂帅”项目申报和已揭榜项目验收工作的通知》(工信厅联通装函〔2025〕411号),现将拟入选的2025年度智能制造系统解决方案“揭榜挂帅”项目名单进行公示,请社会各界监督。如有异议,请在公示期内将书面意见反馈至工业和信息化部装备工业一司(智能制造处)。

公示时间:2025年12月10日-2025年12月16日

电话:010-68205633

传真:010-66013726

附件:2025年度智能制造系统解决方案“揭榜挂帅”项目公示名单

注:点击下方“阅读原文”详细查看工业和信息化部关于2025年度智能制造系统解决方案“揭榜挂帅”项目的公示的原文

丨内容来源:工业和信息化部

丨编辑:广东省产业园区协会宣传服务中心

——END——

了解更多园区动态、产业政策,欢迎关注咱们公众号和视频号图片

【动态】超110人参加!2025江门现代服务业专场招商活动成功举办

【关注】广东“十五五”规划建议出炉,这八大专栏含金量极大(附全文)

【聚焦】告别“一刀切”:杭州土地新政掀起供给革命,为高质量发展精准“供地”

【资讯】县级产投缺资源、缺资产、缺业务、缺人才怎么发展?

【指引】全国首个生物医药产业全生命周期服务指引手册!九大板块48个方向

【政策】2025年11月广东省级以上重点政策汇总(含资金扶持、产业规划等)

图片