10月22日,《2025节能与新能源汽车技术路线图3.0(高清版)》已于2025中国汽车工程学会年会期间正式发布,《汽车智能制造技术路线图》作为路线图3.0的独立下册同步与读者见面。作为行业首部系统阐述汽车智能制造实践论与方法论的专著,本书实现了从0到1的历史性突破。核心编写团队精心策划了权威解读系列文章,以第一视角为读者呈现本书的编制情况与核心亮点,以及研发、生产、装备、供应链、营销服务、管理、低碳制造等各专题的发展现状、趋势与愿景、关键场景、近期目标与重点任务等干货内容。

本篇为《汽车智能制造技术路线图》数智化管理板块的专题解读。数智化管理专题由华为技术有限公司任组长单位,组织东风汽车集团有限公司、安徽江淮汽车集团股份有限公司等单位联合编写。


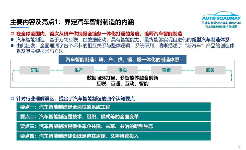
一、数智化管理的内涵
数智化管理是汽车智能制造的核心支撑,融合数字技术与智能算法,优化管理决策与运营效率。数智化管理重点在于研产供销服全链条的协同管理与生态构建,确保各环节高效协同,打造健康产业生态。注重数据共享与安全合规保障,通过统一平台与安全机制实现数据流通与安全。利用大数据、人工智能等技术分析挖掘数据价值,通过“数据+AI”赋能企业管理,提升决策质量与运营效率,助力汽车制造企业实现个性化生产、服务升级与模式创新,构建竞争优势。
二、数智化管理的发展现状和趋势
本专题从研产供销服协同管理与生态构建、数据共享与安全合规保障、“数据+AI”赋能企业管理三个维度,提炼总结出“新汽车”数智化管理的特征与发展趋势。
图片

数智化管理领域发展水平分级
根据《汽车智能制造技术路线图》总报告提出的汽车智能制造四阶段(数字化、网络化、智能化、自进化)演进范式,数智化管理领域发展水平分为四级,iMM-1~iMM-4级,其中M代表Management。通过从基础能力到全面能力的递进式分解,系统地刻画汽车数智化管理的阶段性特征和提升路径,从而全面展现汽车数智化管理从理念到实践的演进过程。
四、数智化管理领域关键场景
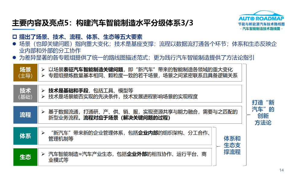
作为支撑发展水平分级体系的基础要素,本专题深度立足三大维度,深入挖掘与传统汽车制造管理之间的区别,梳理出数智化管理的七大关键场景。场景,即因“新汽车”带来的智能制造各领域重大变化而产生的关键问题。
图片
五、数智化管理领域 面向2040年的发展愿景与路线图
到2040年,通过多元数据安全融合构建数字化基座,以“数据+AI”驱动全链条网络化协同,依托自进化管理模型实现智能决策闭环,最终打造具备自适应能力的数智生态,引领汽车制造产业向个性化、服务化转型。
图片
六、十五五时期(2026-2030)数智化管理领域发展
到2030年,汽车企业初步构建研产供销服全链条智能化生态框架,通过引入物联网、工业互联网平台及基础AI工具,初步建立研产供销服核心环节的数据直连机制,实现研发—生产—销售的“局部最优”协同,协同响应周期可达数周,部分流程(如智能排产、供应链优化)实现自动化决策,用户体验初步改善。数据共享平台初步成型,企业内部及上下游产业链的数据共享率达到30%,开始探索跨国工厂间的数据交换。数据安全管理体系初步建立,实现基础的数据分类与加密,数据安全事件减少50%。依托人工智能技术,构建企业级的AI平台,初步落地小规模AI场景,以数据驱动决策的场景覆盖度达到30%。商业模式上,通过用户画像和订阅服务试点,开始探索“新汽车”商业模式创新路径,潜在客户转化率提高到30%。
图片
图片
图片
图片
图片
图片
图片
图片
图片
图片
图片
图片
图片
图片
图片
图片
图片
图片
扫码加入知识星球获PDF报告
图片

报告阅读专区:
2026年汽车行业分析报告:智驾蓄力,机器人突破,汽车科技属性进阶
2025年增程汽车深度分析报告:现状、技术路线及产品力总结、展望
2025中国汽车全球化战略白皮书(含欧洲、拉美、中东、出海分析)
2025年零跑汽车竞争优势、国内外市场销量及未来产品布局分析报告
2025汽车辅助驾驶专题报告:辅助驾驶的AI进化论,站在历史转折点
2025汽车行业专题报告:VLA和世界模型-通往高阶智能驾驶之路
2025中国购车家庭收支洞察报告之房贷篇:中国车市正摆脱“房贷诅咒”
2025比亚迪高端化战略:科技安全并举,重塑新能源豪华格局
2025前三季度汽车市场分析报告
2025生成式AI在智能驾驶中的应用白皮书
2025全球自动驾驶汽车指南

2025全球汽车半导体市场白皮书(一):全面解析中国汽车半导体崛起
2025全球汽车半导体市场白皮书(二):全球汽车半导体产业深度解析
2025-2029年全球汽车AI芯片市场报告:看懂未来五年格局
2025智驾芯片专题报告:行业现状、发展趋势、竞争格局
2025智能汽车行业车载SOC芯片深度报告
2025年度国产AI芯片产业白皮书
罗兰贝格:到2040年全球汽车市场中国主机厂主导or西方主机厂复苏?
2025全球视野看电车专题:再看比亚迪欧洲,车型与渠道共振全面起势
2025中国智能电动车发展趋势洞察报告:“智驾平权”全面启动
2025乘用车专题:复盘丰田高端化,对比亚迪有何启示
2025从海外车企视角看欧洲新能源汽车发展潜力
2025-2035年混合动力汽车技术发展与机遇研究报告
2025年鸿蒙智行的商业模式及华为五界方向研究报告
华为2025欧洲汽车行业安全与隐私合规遵从指南
国际能源署(IEA):2025全球电动车展望报告
2025全球汽车供应链核心企业竞争力白皮书
2025汽车智能驾驶技术及产业发展白皮书
2025汽车安全芯片应用领域白皮书
麦肯锡:2025消费者视角下的电动汽车转型
普华永道:2030年中国汽车行业趋势展望
麦肯锡:2025中国汽车消费者洞察报告
德勤:2025全球汽车消费者研究报告
麦肯锡:2025消费者视角下的电动汽车转型
领克900用户满意度调研报告(完整版)
罗兰贝格:2025年车载智能计算平台,解锁互联服务
智能网联汽车网络技术路线图(2025-2030)
节能与新能源汽车技术路线图3.0
2026年度中国汽车十大技术趋势
2025理想汽车核心竞争力剖析报告
2025小鹏汽车核心竞争力剖析报告
2025小米汽车核心竞争力剖析报告
2025华为汽车业务核心竞争力剖析报告
2025零跑汽车分析报告
2025奇瑞汽车深度报告
2025上汽集团深度报告
2025吉利汽车:自主车企标杆
2025长安汽车:自主优势逐步显现
2025奔驰集团Q2最新业绩与战略规划报告
2025现代汽车发布中长期战略
2025本田汽车战略规划报告
大众集团中国战略规划2025
2025大众汽车酷睿程报告
2025比亚迪乘用车发展战略研究报告
奥迪2025年上半年业绩与业务介绍
2025上半年宝马战略规划与业绩
2025年德国慕尼黑国际车展研究报告
2025成都车展展后追踪报告
图片