

报告延伸:2026工业元宇宙发展报告 出 品 方:工信部中电标协
工业元宇宙并非是简简单单的技术叠加,而是数字孪生、人工智能以及物联网、区块链这般前沿技术跟工业场景深度融合而成的新型生态系统。它的核心价值在于凭借“以虚促实、虚实共生”,去打通物理世界与数字空间之间的界限,达成全要素、全流程、与全价值链的协同优化以及智能决策。
从全球的视角来看,美国依靠英伟达、微软等巨头引领技术落地,德国深入推进“工业4.0”聚焦于智能工厂 ,日本则着重解决老龄化所带来的劳动力挑战。我国依靠完整的工业体系,凭借庞大的市场需求,借助连贯的政策体系,元宇宙产业已将该领域定位为从“制造大国”向着“智造强国”跨越的战略必争之地。




















『公众号并非行业报告搜索引擎,下方链接一键解锁20W份报告』

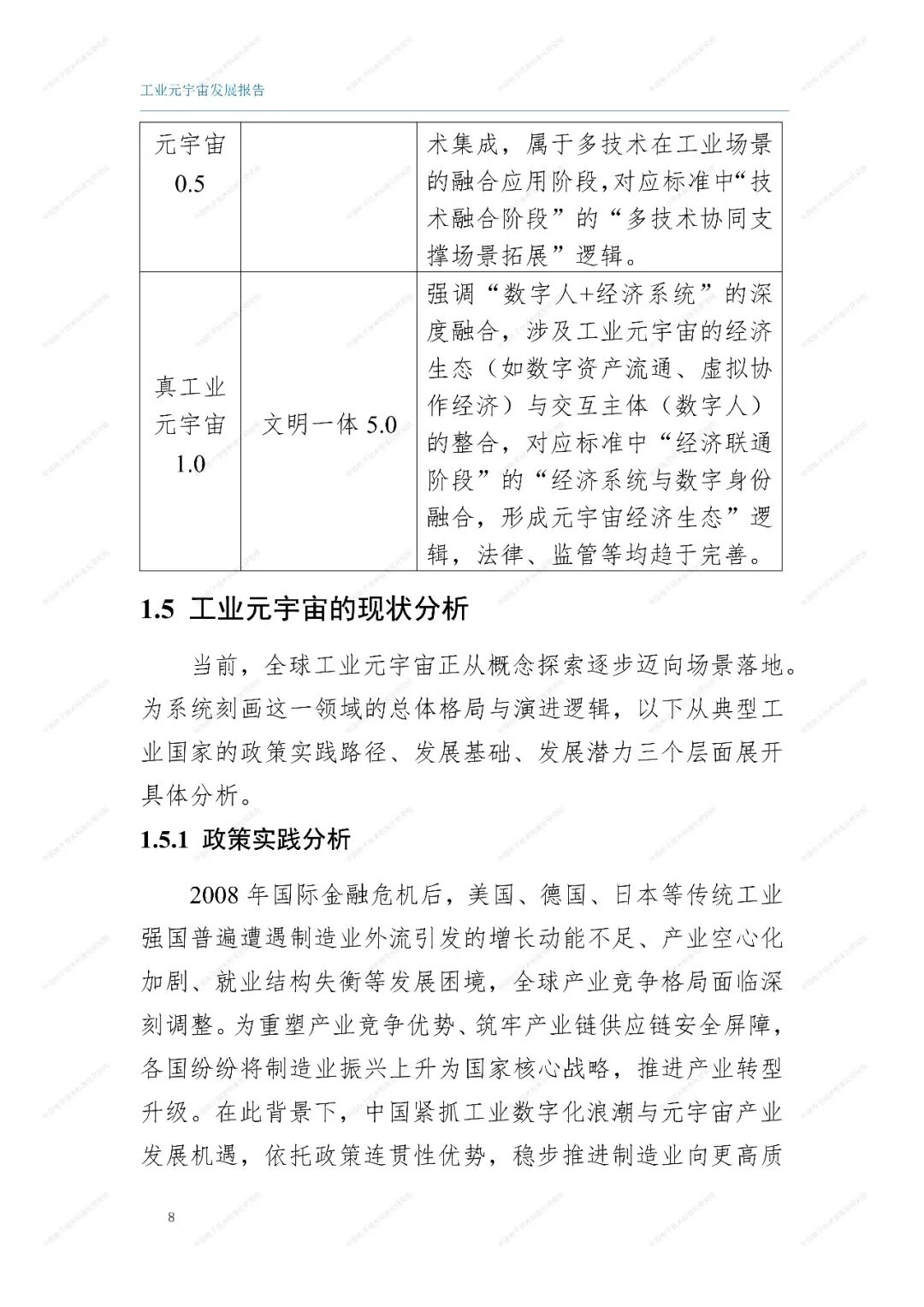
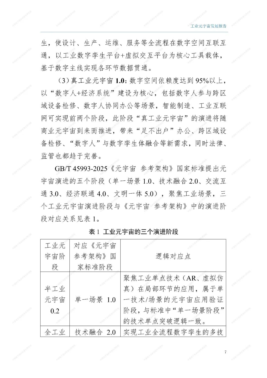
免责申明:top行业报告收录的资料版权归原撰写/发布机构所有,若版权方认为有侵权问题,请立即通知删除。TOP行业报告——全行业报告平台,分享有价值的行业研究报告,行业数据报告,行业分析报告,行业调研报告,仅供行业科普学习。 点击查看→新用户必读【如何下载】
