需要下载完整版报告的朋友,可以扫下方优惠券付费成为会员,40000+份报告,随意下载,不受限制,报告涵盖全行业,星球保持每日更新。客服微信:sgcwjc

专业/及时/全面的行研智库
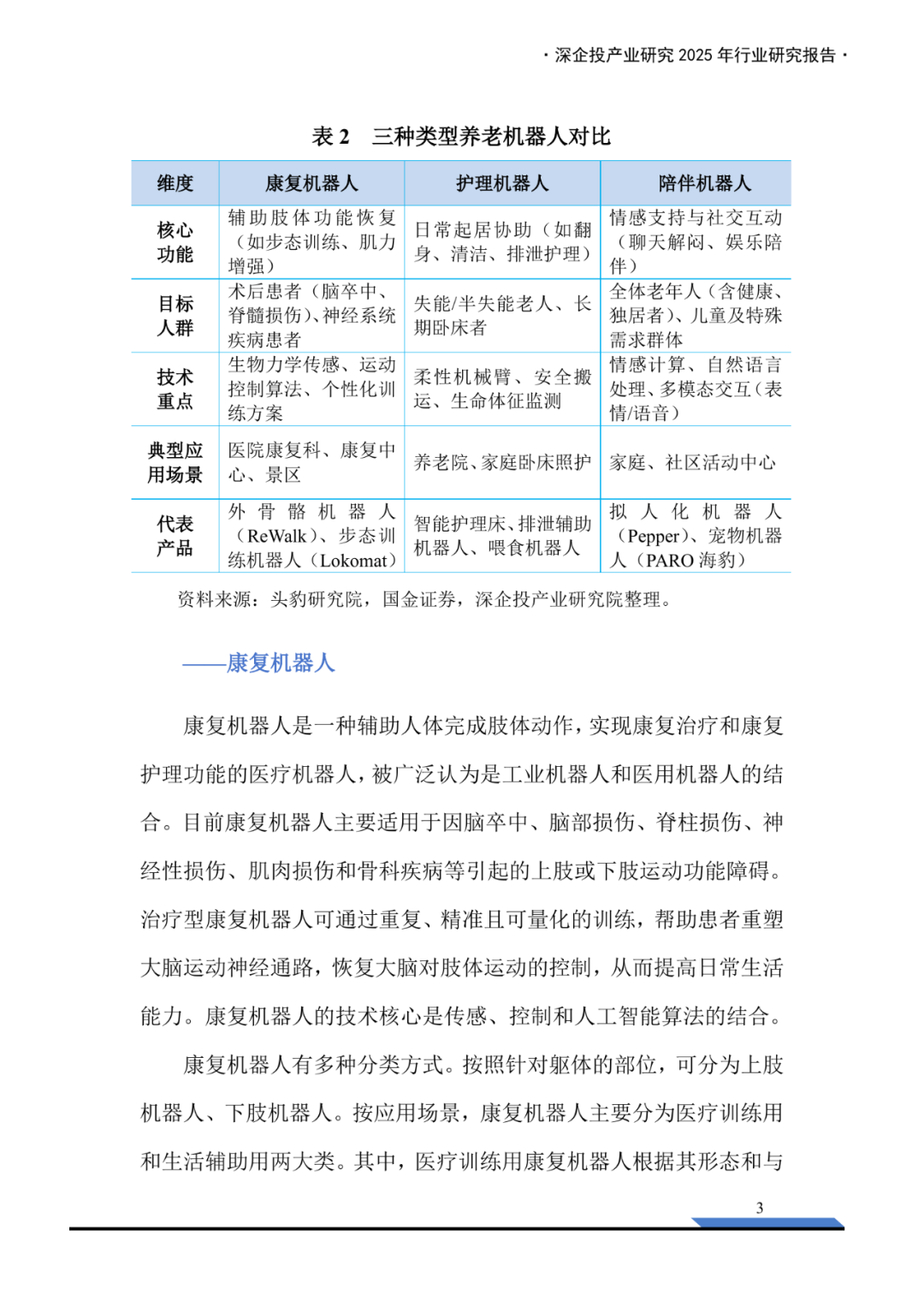
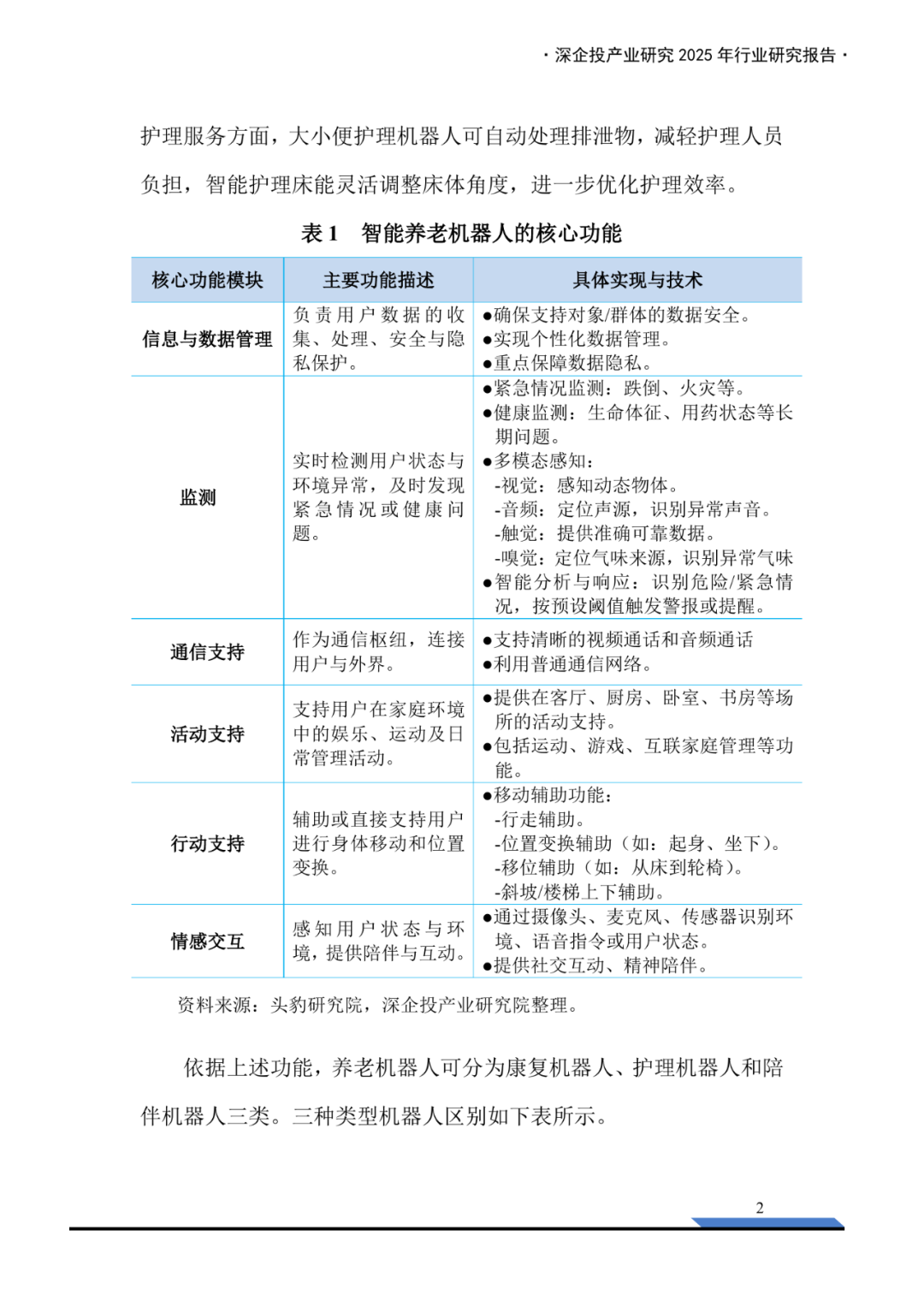
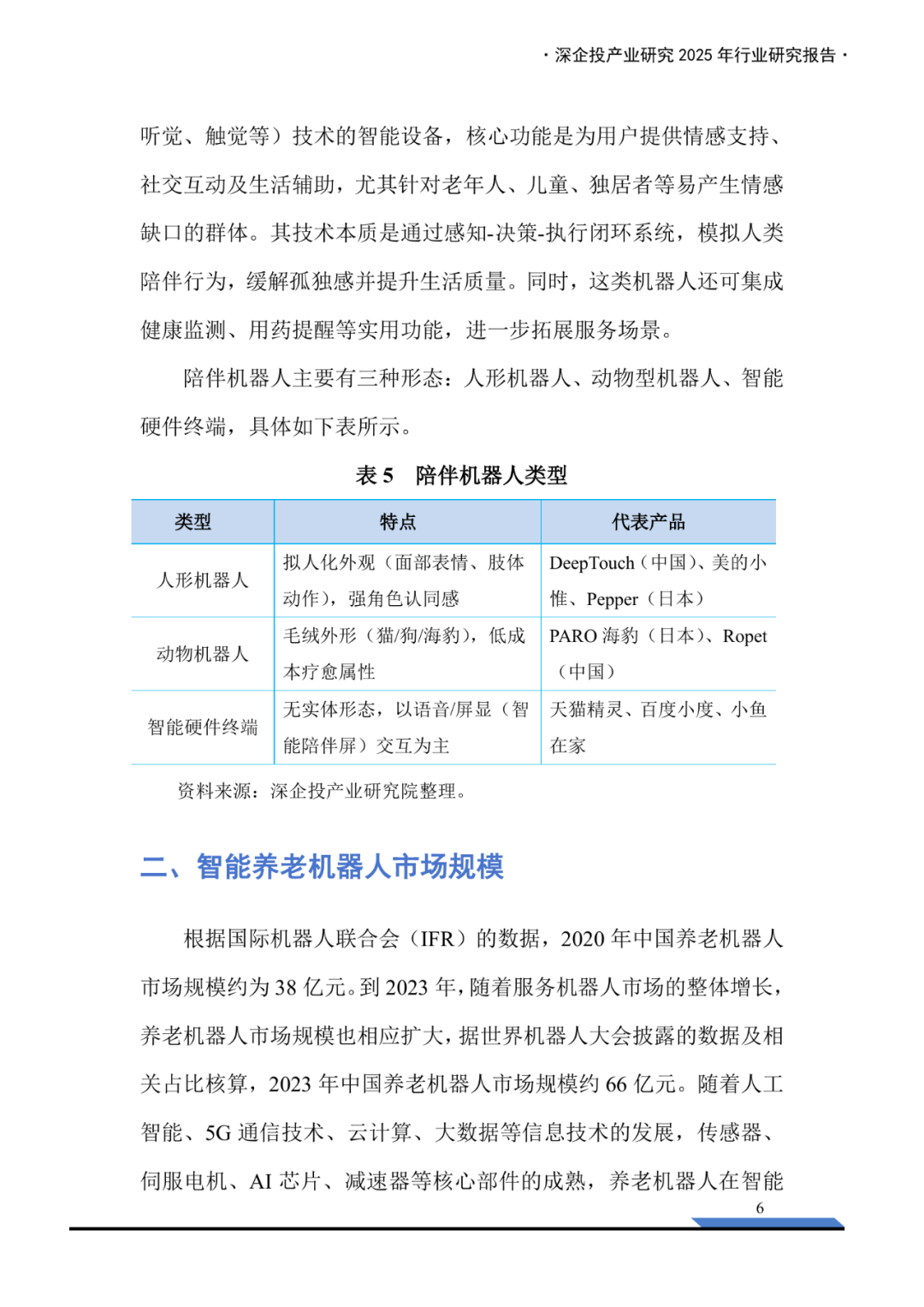
智能养老机器人是面向老年人的智能服务设备,通过技术手段实现对老年人生活、健康和情感需求的支持。根据功能划分,主要分为康复机器人、护理机器人和陪伴机器人三类。
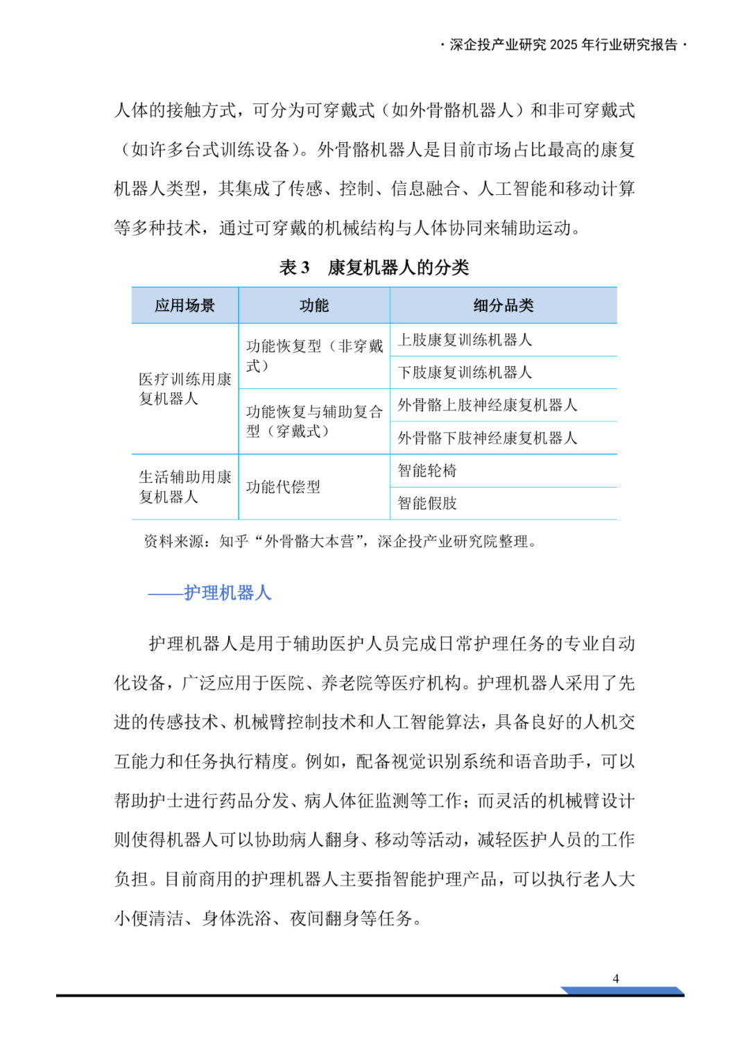
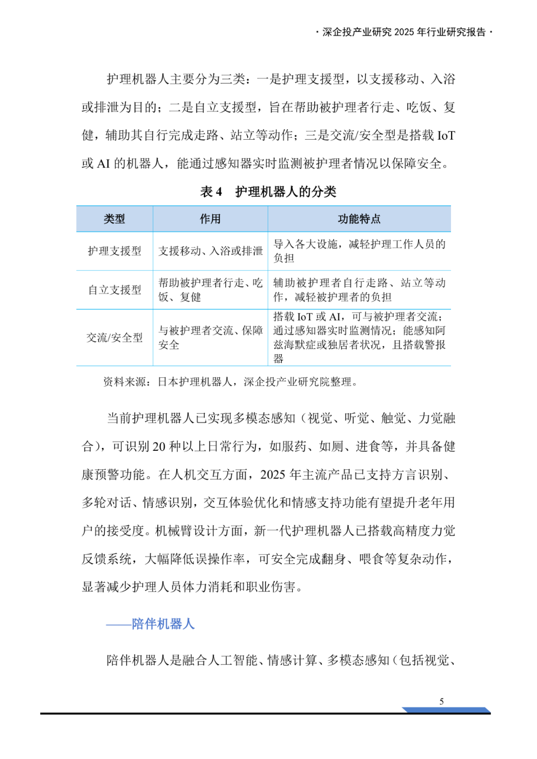
康复机器人主要用于帮助老年人进行肢体康复训练,提升身体机能。其产品形态包括外骨骼式、助力型和辅助移动设备等,适用于中风后遗症、关节退化等人群。护理机器人则承担日常照料任务,如协助进食、如厕、清洁、监测健康数据等,减轻照护人员负担。陪伴机器人侧重于情感交互,提供聊天、提醒用药、播放音乐等功能,缓解老年人孤独感,增强心理健康。
不同类型的机器人在技术实现和应用场景上各有侧重,但共同目标是提升老年人生活质量,降低照护成本,提高服务效率。
二、智能养老机器人市场规模
2024年中国养老机器人市场规模已突破150亿元,预计到2025年将增长至200亿元。随着老龄化程度加深和政策支持加强,行业正进入快速增长阶段。市场增长动力主要来自人口结构变化、护理人力短缺以及技术进步带来的产品迭代。
三、智能养老机器人未来需求驱动力
中国人口老龄化速度加快,60岁及以上人口持续增加,老年抚养比不断上升。2024年末,这一群体已达3.1亿人,占总人口22%。失能老人数量接近5000万,而持证护理员仅有50万人,供需矛盾突出。护理员年龄结构不合理,30-50岁年龄段人才严重不足,导致传统养老模式难以满足实际需求。
在这一背景下,养老机器人凭借其可重复、无情绪、全天候服务的特点,成为解决人力短缺的重要工具。国家出台多项政策推动智慧养老发展,鼓励机器人在家庭、社区和机构中的应用,为行业发展提供了制度保障和技术支持。
四、养老机器人市场竞争格局
康复机器人领域,国际企业如日本的Cyberdyne、美国的ReWalk等在技术上占据优势,产品成熟度高。国内企业如大艾机器人、珞奇智能等也在快速崛起,逐步缩小与国际品牌的差距。
护理机器人市场仍以国外品牌为主导,但国内厂商正在加大研发投入,推出更多符合本土需求的产品。陪伴机器人方面,国内企业在情感交互、语音识别等技术上取得进展,部分产品已进入市场测试阶段。
五、智能养老机器人商业模式
当前养老机器人主要采用B2B和B2C两种模式。B2B模式面向养老机构、医院和社区服务中心,提供定制化解决方案;B2C模式则直接面向个人用户,通过电商平台或线下渠道销售。部分企业探索订阅制、租赁制等新型商业模式,提升产品使用率和用户粘性。
六、中国智能养老机器人融资情况
智能养老机器人领域获得资本关注,融资事件逐年增多。2024年该行业融资总额超过50亿元,其中多起千万级融资集中在康复和护理机器人领域。资本青睐具备核心技术、明确市场定位和良好商业模式的企业,推动行业加速发展。
来源:深企投














完整版报告已上传至星球,扫下方优惠券加入即可下载所有报告


戳“阅读原文”下载报告
