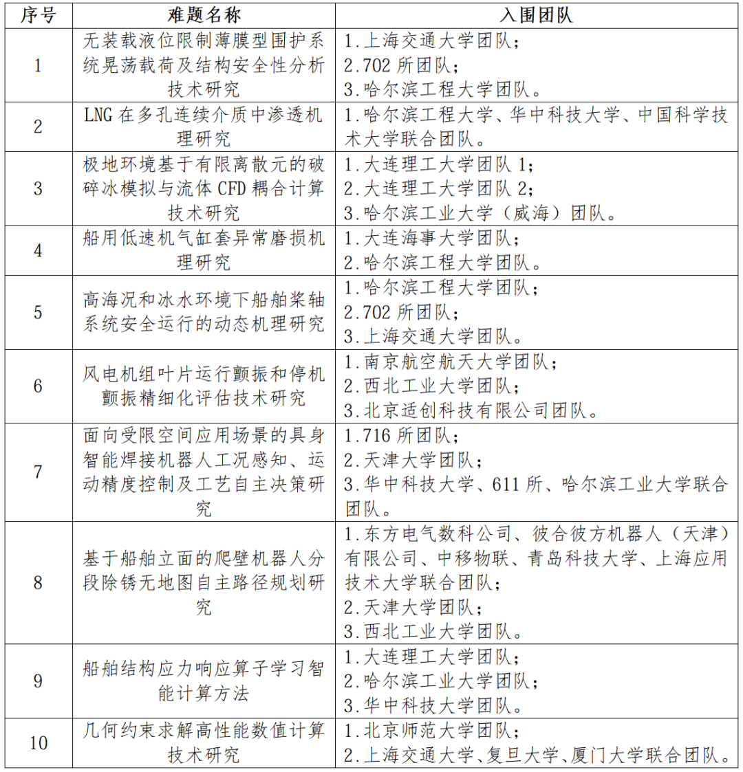
自2025年12月1日中船集团发布首批难题清单以来,社会各界科研团队积极踊跃揭榜。中船集团各需求提出单位在与拟揭榜团队充分对接交流的基础上,对各揭榜团队的研发能力、技术方案、需求度匹配等进行了评估,确定了中船集团首批难题清单“揭榜挂帅”入围名单,现予以公布。

2026年2月新加坡航空展将迎来中国低空产业地
英文版2026中国低空地图将在新加坡航展赠送,1千5百元就可投放广告
首创式中国低空产业地图在2025珠海航展举办的通航展上成功发布
2026年第二届低空产业投资和航空金融中国珠海论坛将于11月12-13日举办

2025低空投资和航空金融创新国际论坛在珠海航展成功召开


请各入围团队联系难题需求单位尽快开展任务书编制,后续中船集团将择机组织召开专家评审会,确定中榜团队,具体安排另行通知。

衷心感谢各方的关心支持,后续中船集团将推进并完善“揭榜挂帅”工作机制,打造“开门搞科研”的创新生态,共同为加快船舶高水平科技自立自强提供强有力支持。


联系人及电话:

周彬 021-33116324

魏然 021-33116325





图片

END


| 责   编:高红梅

| 一   审:曹山泉

| 二   审:项   丽

| 三   审:甘丰录

| 来   源:集团公司科信部