
激光焊接机器人是集成激光焊接技术、工业机器人系统与精密控制技术的高端智能制造装备,通过机器人搭载激光焊接头,依据预设程序实现自动化焊接作业。其核心原理是利用高能量密度激光束使工件接头处熔化并凝固,形成牢固焊缝,兼具激光焊接的高精度、高效率优势与工业机器人的柔性作业能力,可适配复杂工件焊接、多工位切换及恶劣环境作业场景。
激光焊接机器人产业链层级清晰、协同紧密。上游以核心零部件和材料为支撑,激光器、控制系统等关键部件技术水平决定行业基础竞争力,国产替代进程持续推进。中游聚焦机器人本体制造与系统集成。下游覆盖汽车、电子、航空航天等多领域,终端需求的升级与场景拓展反向驱动产业链技术迭代。
2024年中国激光焊接机器人行业市场规模呈现稳健增长态势,2024年中国激光焊接机器人行业市场规模为4亿元。国产核心零部件如激光器的自给率提升至68.4%,有效降低了设备成本,叠加政策对智能制造装备的扶持,推动国产设备市场渗透率持续提高。
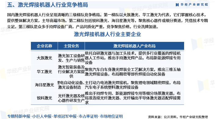
国内激光焊接机器人行业呈现清晰的三级梯队竞争格局。第一梯队以大族激光、华工激光为代表,它们掌握核心技术,提供整体解决方案,主导高端市场。第二梯队包括锐科激光、海目星激光等,聚焦核心器件或细分赛道,凭借技术专精立足。第三梯队是众多手持焊设备厂商,产品同质化严重,竞争聚焦价格,行业洗牌加速。
华经产业研究院研究团队使用桌面研究与定量调查、定性分析相结合的方式,全面客观的剖析激光焊接机器人行业发展的总体市场容量、产业链、经营特性、盈利能力和商业模式等。科学使用SCP模型、SWOT、PEST、回归分析、SPACE矩阵等研究模型与方法综合分析激光焊接机器人行业市场环境、产业政策、竞争格局、技术革新、市场风险、行业壁垒、机遇以及挑战等相关因素。根据激光焊接机器人行业的发展轨迹及实践经验,精心研究编制《2026-2032年中国激光焊接机器人行业市场深度调查及投资规划建议报告》,为企业、科研、投资机构等单位投资决策、战略规划、产业研究提供重要参考。










《2026-2032年中国激光焊接机器人行业市场深度调查及投资规划建议报告》对激光焊接机器人行业发展环境、市场运行现状进行了具体分析,还重点分析了行业竞争格局、重点企业的经营现状,结合激光焊接机器人行业的发展轨迹和实践经验,对未来几年行业的发展趋向进行了专业的预判。是企业、科研、投资机构等单位了解行业最新发展动态及竞争格局,把握行业未来发展方向、提高企业经营效率、做出正确经营决策不可或缺的重要工具。
本报告数据来源主要是一手资料和二手资料相结合,本司建立了严格的数据清洗、加工和分析的内控体系,分析师采集信息后,严格按照公司评估方法论和信息规范的要求,并结合自身专业经验,对所获取的信息进行整理、筛选,最终通过综合统计、分析测算获得相关产业研究成果。
报告目录:
第一章 激光焊接机器人行业相关概述
第一节 激光焊接机器人行业相关概述
一、激光焊接机器人产品概述
二、激光焊接机器人产品分类及用途
第二节 激光焊接机器人行业经营模式分析
一、生产模式
二、采购模式
三、销售模式
第二章 中国激光焊接机器人行业发展环境分析
第一节 中国宏观经济环境分析
一、GDP历史变动轨迹
二、居民消费价格指数分析
三、城乡居民收入分析
四、社会固定资产投资分析
五、进出口贸易历史变动轨迹
六、2026-2032年我国宏观经济发展预测分析
第二节 中国激光焊接机器人行业政策环境分析
一、激光焊接机器人行业监管管理体制
二、激光焊接机器人行业相关政策分析
三、上下游产业政策影响分析
第三节 中国激光焊接机器人行业技术环境分析
第三章 中国激光焊接机器人行业运行态势分析
第一节 中国激光焊接机器人行业概况分析
一、激光焊接机器人生产经营概况
二、激光焊接机器人行业总体发展概况
第二节 中国激光焊接机器人行业经受压力分析
一、人民币升值对激光焊接机器人产业的压力
二、出口退税下调对激光焊接机器人产业的压力
三、原材料涨价对激光焊接机器人产业的压力
四、劳动力成本上升对激光焊接机器人产业的压力
第三节 中国激光焊接机器人的发展及存在的问题分析
一、中国激光焊接机器人行业发展中的问题
二、解决措施
第四章 2021-2025年中国激光焊接机器人产业运行情况分析
第一节 2021-2025年中国激光焊接机器人行业发展情况分析
一、2021-2025年激光焊接机器人行业市场供给分析
二、2021-2025年激光焊接机器人行业市场需求分析
三、2021-2025年激光焊接机器人行业市场规模分析
第二节 中国激光焊接机器人行业集中度分析
一、激光焊接机器人行业市场区域分布状况分析
二、激光焊接机器人所属行业市场集中度分析
第三节 2021-2025年中国激光焊接机器人区域市场规模分析
一、2021-2025年华东地区市场规模分析
二、2021-2025年华南地区市场规模分析
三、2021-2025年华中地区市场规模分析
四、2021-2025年华北地区市场规模分析
五、2021-2025年西北地区市场规模分析
六、2021-2025年西南地区市场规模分析
七、2021-2025年东北地区市场规模分析
第五章 我国激光焊接机器人所属行业进出口分析
第一节 我国激光焊接机器人所属行业进口分析
一、2025年激光焊接机器人所属行业进口总量分析
二、2025年激光焊接机器人所属行业进口结构分析
三、2025年激光焊接机器人所属行业进口区域分析
第二节 我国激光焊接机器人所属行业出口分析
一、2025年激光焊接机器人所属行业出口总量分析
二、2025年激光焊接机器人所属行业出口结构分析
三、2025年激光焊接机器人所属行业出口区域分析
第三节 我国激光焊接机器人进出口预测分析
一、2025年激光焊接机器人所属行业进口分析
二、2025年激光焊接机器人所属行业出口分析
三、2026-2032年激光焊接机器人进口预测分析
四、2026-2032年激光焊接机器人出口预测分析
第六章 2025年中国激光焊接机器人行业竞争情况分析
第一节 激光焊接机器人所属行业经济指标分析
一、激光焊接机器人所属行业赢利性分析
二、激光焊接机器人所属产品附加值的提升空间
三、激光焊接机器人行业进入壁垒/退出机制
四、激光焊接机器人行业周期性、季节性等特点
第二节 激光焊接机器人行业竞争结构分析
第三节 激光焊接机器人行业SWOT模型分析
第七章 中国激光焊接机器人行业上下游产业链分析
第一节 激光焊接机器人行业上下游产业链概述
第二节 激光焊接机器人上游行业发展状况分析
一、上游原材料市场发展现状分析
二、上游原材料供应情况分析
三、上游原材料价格走势分析
第三节 激光焊接机器人下游行业需求市场分析
一、下游行业发展现状分析
二、下游行业需求状况分析
三、下游行业需求前景预测
第八章 重点企业经营情况分析
第一节 济南森峰激光科技股份有限公司
一、企业概况
二、竞争优势分析
三、企业经营情况分析
四、企业发展战略
第二节 重庆镭宝激光科技有限公司
一、企业概况
二、竞争优势分析
三、企业经营情况分析
四、企业发展战略
第三节 深圳泰德激光技术股份有限公司
一、企业概况
二、竞争优势分析
三、企业经营情况分析
四、企业发展战略
第九章 2026-2032年激光焊接机器人所属行业发展前景预测分析
第一节 激光焊接机器人行业投资价值分析
一、2026-2032年国内激光焊接机器人所属行业盈利能力分析
二、2026-2032年国内激光焊接机器人所属行业偿债能力分析
三、2026-2032年国内激光焊接机器人所属行业运营能力分析
四、2026-2032年国内激光焊接机器人产品投资收益率分析预测
第二节 2026-2032年国内激光焊接机器人所属行业投资机会分析
一、国内强劲的经济增长对激光焊接机器人行业的支撑因素分析
二、下游行业的需求对激光焊接机器人行业的推动因素分析
三、激光焊接机器人产品相关产业的发展对激光焊接机器人行业的带动因素分析
第三节 2026-2032年中国激光焊接机器人行业供需预测分析
一、2026-2032年中国激光焊接机器人行业供给预测分析
二、2026-2032年中国激光焊接机器人行业需求预测分析
第四节 2026-2032年中国激光焊接机器人行业运行状况预测分析
一、2026-2032年激光焊接机器人所属行业工业总产值预测分析
二、2026-2032年激光焊接机器人所属行业销售收入预测分析
第十章 2026-2032年中国激光焊接机器人行业投资风险分析
第一节 中国激光焊接机器人行业存在问题分析
第二节 中国激光焊接机器人行业上下游产业链风险分析
一、下游行业需求市场风险分析
二、关联行业风险分析
第三节 中国激光焊接机器人行业投资风险分析
一、政策和体制风险分析
二、技术发展风险分析
三、原材料风险分析
四、进入/退出风险分析
五、经营管理风险分析
第十一章 2026-2032年中国激光焊接机器人行业发展策略及投资建议
第一节 激光焊接机器人行业发展战略规划背景意义
第二节 激光焊接机器人行业战略规划制定依据
一、行业发展规律
二、企业资源与能力
三、可预期的战略定位
第三节 激光焊接机器人行业战略规划策略分析
一、战略综合规划
二、技术开发战略
三、区域战略规划
四、产业战略规划
五、营销品牌战略
六、竞争战略规划
第四节 激光焊接机器人行业市场的重点客户战略实施
一、重点客户战略的必要性
二、重点客户的鉴别与确定
三、重点客户的开发与培育
四、重点客户市场营销策略
第五节 行业投资建议
华
经
情
报
网
www.huaon.com
华经情报网隶属于华经产业研究院,专注大中华区产业经济情报及研究,目前主要提供的产品和服务包括传统及新兴行业研究、商业计划书、可行性研究、市场调研、专题报告、定制报告、工业园区大数据、产业链地图、专精特新申报及市场地位证明等。涵盖文化体育、物流旅游、健康养老、生物医药、能源化工、装备制造、汽车电子、农林牧渔等领域,还深入研究智慧城市、智慧生活、智慧制造、新能源、新材料、新消费、新金融、人工智能、“互联网+”等新兴领域。

