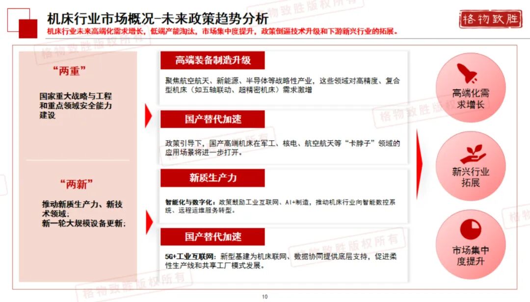
机床,被称为“工业母机”,是制造机器的机器,它决定着一个国家制造业的水平和底色。过去十年,中国机床行业在跌宕中前行,既有过辉煌,也经历过阵痛。
那么,当前的中国机床行业究竟在发生什么变化?未来的机遇又在哪里?格物致胜发布的《2025中国机床行业市场白皮书》为我们揭示了答案。















































来源:格物致胜














左右滑动查看更多
▲将我们设为「星标★」才能第一时间收到推送哦
绿纽科技专精特新服务平台 2025-11-14
机床,被称为“工业母机”,是制造机器的机器,它决定着一个国家制造业的水平和底色。过去十年,中国机床行业在跌宕中前行,既有过辉煌,也经历过阵痛。
那么,当前的中国机床行业究竟在发生什么变化?未来的机遇又在哪里?格物致胜发布的《2025中国机床行业市场白皮书》为我们揭示了答案。















































来源:格物致胜














左右滑动查看更多
▲将我们设为「星标★」才能第一时间收到推送哦