导读:

行业主要上市公司:

科大讯飞(002230.SZ);盛通股份(002599.SZ);优必选(09880.HK);东港股份(002117.SZ);高乐股份(002348.SZ);软通动力(301236.SZ)、越疆(02432.HK)等

本文核心数据:中国教育机器人市场规模、行业发展前景预测




行业发展概况

——定义

从市场角度分析,教育机器人包含“机器人教育”与“教育服务机器人”两个发展方向。机器人教育(Educational Robotics)是一系列的活动、教学课程、实体平台、教育资源或教育哲学,一般来说,模块化机器人和机器人套件是机器人教育中常见的辅助产品。教育服务机器人(Educational Service Robots)是具有教与学智能的服务机器人,是服务机器人的一个细分种类。该种类通常被应用与进行STEAM教育、语言学习、特殊人群学习等主题的辅助与管理教学中。区别于机器人教育中常见的产品,教育服务机器人具有固定的结构,一般不支持用户自行拆装。

图表1:教育机器人的两个发展方向

——产业链剖析:中游为核心环节

教育机器人产业链上游主要是关键零部件供应商、软件供应商以及教育内容供应商,关键零部件包括芯片、传感器、伺服、减速器、控制器、电机等,软件包括系统软件、应用程序等;中游为教育机器人研发、制造、集成以及解决方案供应商;下游为教育机器人应用的主要领域,包括幼儿、小学、初高中、大学等阶段。

图表2:教育机器人产业链结构

教育机器人上游关键零部件供应商包括英特尔、寒武纪等芯片供应商,绿的谐波、中大力德等减速器供应商,西门子、汇川等伺服供应商,安培龙等传感器供应商;中游教育机器人研发制造代表性企业包括越疆科技、优必选、创客工厂等。

图表3:中国教育机器人产业链生态图谱

——产业发展历程:深度融合人工智能

我国教育机器人在上世纪九十年代的中后期得到了初步的发展,国内不少学校所谓的机器人教育,仅为科技知识普及,教育机器人应用水平也十分低下。2001年,随着第一届中国青少年机器人竞赛在广州市南沙科技馆举办,机器人逐渐开始成为新世纪中小学校青少年科技创新活动的新亮点和新领域,也直接推动了教育机器人的发展,教育机器人开始逐步走入学生的课堂。2010年以来,随着人工智能应用领域的拓展,我国教育机器人市场继续发展。各类搭载人工智能技术的产品层出不穷。而在现阶段,许多行业内参与者们开始再次注重回归教育本身,着重强调将人工智能等技术与教育的深度结合,注重产品搭载的教育内容以及解决实际问题的重要性。

图表4:中国教育机器人行业发展历程



行业发展历程

2015年以来,国家发布《中国制造2025》、《“十四五”机器人产业发展规划》、《“机器人+”应用行动实施方案》等政策规划支持机器人产业的发展,重点包括提升机器人关键零部件制造能力,提升机器人产品研发水平,加快机器人在教育等领域的应用。政策汇总如下:

图表5:截至2025年国家层面有关教育机器人行业的政策重点内容汇总(一)
图表6:截至2025年国家层面有关教育机器人行业的政策重点内容汇总(二)
图表7:截至2025年国家层面有关教育机器人行业的政策重点内容汇总(三)



行业发展现状

——在机器人市场占比偏低

目前,我国教育机器人的技术发展水平还处于初级阶段。数据显示,2023年我国机器人市场细分产品结构中,工业机器人占比60%,而教育机器人占比仅占比4%。

图表8:2023年中国教育机器人在机器人市场占比情况(单位:%)

——2024年市场规模约44亿元

根据弗若斯特沙利文数据,2018-2020年,我国教育机器人整体市场高速发展,尤其是在2017年国务院发布了《新一代人工智能发展规划》之后,各省市的机器人创客教育文件也陆续发布,人工智能相关领域被广泛推广,2024年中国教育机器人市场规模约44亿元。

图表9:2018-2024年中国教育机器人整体市场规模(单位:亿元)

——高教和职教为主要应用领域

根据中国教育装备采购网的数据,2023年,我国教育机器人项目以高教领域需求为主,占比达26%,其次为职教领域,占比25%。幼教领域占比最低,仅为1%。总体来看,高教与职教领域成为行业需求的重点。

图表10:2023年中国教育机器人项目教育领域分布(单位:%)

——STEAM教育和身心障碍治疗为主要应用用途

目前,教育机器人应用领域最大占比主要在STEAM教育和身心障碍治疗上。STEAM教育中,主要偏向中小学生6-17岁的年龄段;对于幼儿,中学生和小学生上在身心障碍治疗中,教育机器人适用占比分布平均。

图表11:2023年中国教育机器人应用用途占比(单位:%)



行业竞争格局

——企业竞争

结合教育机器人业务概况以及行业整体应用情况,我国教育机器人市场集中度较低,竞争格局较为分散,市场份额TOP企业包括:优必选、盛通股份、鲸鱼机器人、大疆创新、创客工厂等。

图表12:2025年中国教育机器人行业市场集中度

——区域竞争

从我国教育机器人产业链企业区域分布来看,广东、江苏等地区是我国教育机器人行业分布较为集中的地区,其中,广东分布最为集中。

图表13:截至2025年中国教育机器人产业链企业分布热力地图



行业发展前景预测

——2030年市场规模或将达到165亿元

随着政府对人工智能教育的推动以及学校人工智能实验室及编程实验室的扩建,教育智能机器人及智能机器人解决方案的市场基础将持续扩展。同时,中国机器人产业逐渐发展壮大,将提供更为智能、灵活的教育机器人产品。前瞻估计2025-2030年中国教育机器人市场规模将保持增长,到2030年将达到165亿元。

图表14:2025-2030年中国教育机器人市场容量预测(单位:亿元)

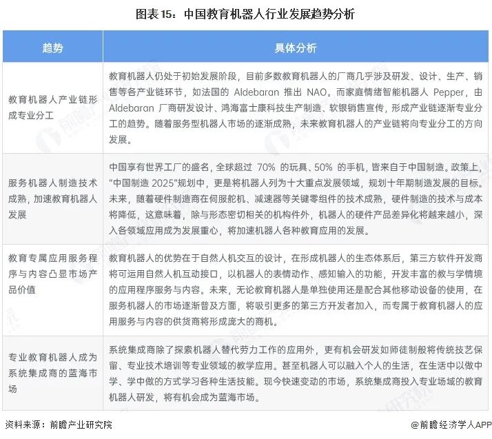
——教育机器人行业发展趋势

中国教育机器人行业发展趋势具体分析如下:

图表15:中国教育机器人行业发展趋势分析

更多本行业研究分析详见前瞻产业研究院《全球及中国教育机器人行业发展前景与投资战略规划分析报告》

同时前瞻产业研究院还提供产业新赛道研究、投资可行性研究、产业规划、园区规划、产业招商、产业图谱、产业大数据、智慧招商系统、行业地位证明、IPO咨询/募投可研、专精特新小巨人申报、十五五规划等解决方案。如需转载引用本篇文章内容,请注明资料来源(前瞻产业研究院)。

更多深度行业分析尽在【前瞻经济学人APP】,还可以与500+经济学家/资深行业研究员交流互动。更多企业数据、企业资讯、企业发展情况尽在【企查猫APP】,性价比最高功能最全的企业查询平台。






添加了解报告详情


原创声明:本文内容为前瞻产业研究院原创文章,未经授权,不得转载至公众号或其它第三方平台,侵权必究!如需转载请在相应文章底部留言或微信添加懂行帝(微信:qianzhanseo)授权。




点击阅读原文,获取更多报告