通用技术集团大连机床有限责任公司(以下简称“通用技术大连机床”)成立于2019年4月,隶属于国有重要骨干企业中国通用技术集团。前身为大连机床集团有限责任公司,是新中国机床工具行业的十八罗汉中的笑狮罗汉。曾荣获中国工业大奖表彰奖、国家技术创新示范企业、装备中国功勋企业、国家级“绿色工厂”等荣誉称号。通用技术大连机床建有占地面积达110万平方米的集数控机床、柔性制造系统及自动化成套技术与装备的研发制造,以及功能部件产业化于一体的两个现代化产业基地,在汽车、轨道交通、工程机械、通讯器材、职业教育等行业领域为全球100多个国家和地区提供优质产品服务和综合解决方案。
根据公司生产经营需要,现面向集团系统内外公开招聘,欢迎有志于机床事业的优秀人才积极报名。具体事宜公告如下:
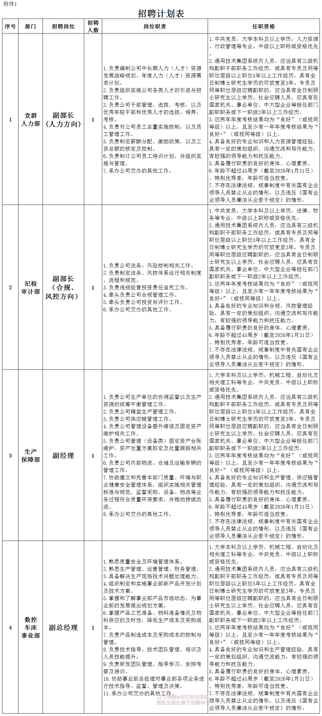
一、招聘计划
1.党群人力部副部长(人力方向)1人;
2.纪检审计部副部长(合规、风控方向)1人;
3.生产保障部副经理1人;
4.数控车床事业部副总经理1人。
招聘岗位职责及任职资格详见附件1《招聘计划表》(见文中最下方)。
二、基本条件

2.职业追求强烈。具有强烈的创新意识和创新自信,敢闯敢试、敢为人先,勇于变革、开拓进取,市场感觉敏锐,善于捕捉商机、防控风险,持续推进企业创新,不断提高企业核心竞争力。
3.专业能力突出。熟练掌握国家有关政策法规,熟悉本领域业务;精通履行岗位职责所必需的专业知识与技能,牢固树立标杆管理意识,持续学习相关领域前沿知识,不断提升专业化水平。
4.价值创造力强。能够按照公司功能定位,强执行、善管理,积极为公司创造价值,服务公司战略使命及主赛道发展需求。
5.工作作风扎实。勇担当、善作为,勤勉敬业、真抓实干;基层工作经验丰富,熟悉一线情况,主动为基层解决实际问题;具备较强的创新意识与服务意识,注重团结协作,力戒形式主义、官僚主义;认真贯彻落实中央八项规定精神,具有良好的职业操守和个人品行,遵守党章党规党纪,廉洁从业。
三、薪酬待遇
正式录用后,根据大连机床相关薪酬制度执行。条件特别优秀的,可采用协议工资制。
四、招聘流程
公开报名→资格审查→笔试→面试考察→任前考察→体检→相关手续办理。
五、报名事项
1.报名截止时间
2026年2月28日(星期六)16:00。
2.报名材料及方式
(1)应聘者需填写公开招聘报名表(见附件2,附近期二寸彩色照片),打印且亲笔签名,扫描成PDF文件,以电子邮件方式发送至job@dmtg.gt.cn,邮件标题格式为“应聘职位+姓名”。
(2)提供资质证明材料扫描件,包括但不限于:身份证、学历证、学位证、专业资格证书、获奖证书。
六、有关说明
1.应聘者要按照规定的内容、时间等有关要求进行报名,对于不符合要求的将取消应聘资格。
2.招聘任用的人员聘职试用期为1年。试用期满后,经考核胜任试任职务的,正式任职,其试用期计入聘职时间;不胜任的,免去试任职务。
3.面试时间及地点将通过邮件、电话或短信等方式告知,请应聘者提供准确的邮箱地址并及时查收邮件,同时保持电话畅通。
4.由于特殊原因不能到现场面试的,采用视频面试。
附件:
1.招聘计划表(见下图)
2.公开招聘报名表
扫描下方二维码获取附件


通用技术集团
大连机床有限责任公司
2026年2月4日

