
各位外贸跨境圈的老板、运营小伙伴们,注意啦!2026年海关税则调整正式落地,其中最受关注的亮点之一,就是新增智能仿生机器人专属税目,这可不是简单加个类目那么简单,直接关系到这类产品的出口成本、清关效率,甚至是跨境电商的选品布局,今天就把干货讲透,让大家一看就懂、一用就灵!

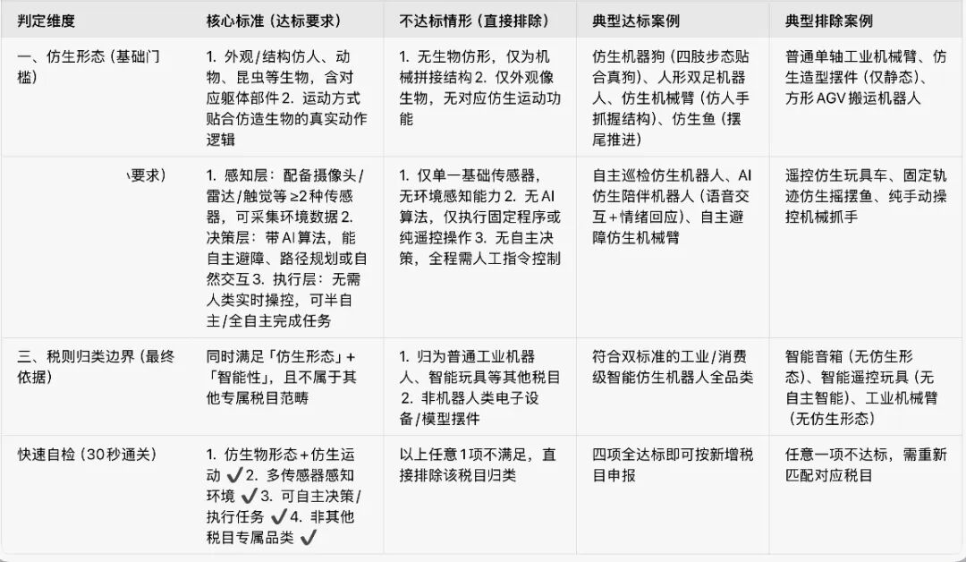
先划重点:这次税则新增智能仿生机器人税目,明确了产品归类边界,告别了以往这类产品混归“普通工业机器人”“智能玩具”的尴尬处境,不管是面向B端的工业级仿生机械臂、仿生巡检机器人,还是面向C端的消费级仿生陪伴机器人、仿生宠物,终于有了精准归类依据,这第一步就帮咱们避开了归类错误导致的清关延误、罚款等大坑。

对跨境电商从业者来说,这次税目调整,先享两大直接利好,这波红利一定要抓住!
第一,清关效率大幅提升。以往不少跨境卖家发智能仿生机器人产品,因为归类模糊,海关审核周期长,少则3-5天,多则半个月,不仅耽误交货期,还容易让海外买家流失。现在税目明确,申报类目清晰,审核流程简化,正常情况下1-2天就能完成清关,时效提速超60%,不管是亚马逊FBA备货,还是独立站直发,都能保证履约时效,客户满意度直接拉满。
第二,税率核算精准,成本可控。专属税目配套明确的出口税率、协定税率,咱们不用再担心因归类偏差多缴税款,也不会因为归类错误漏缴而面临稽查。尤其是做外贸B2B的小伙伴,和海外采购商谈报价时,能精准核算税费成本,报价更有底气,利润空间也能提前锁定;做跨境B2C的卖家,也能根据税率调整定价策略,不管是走低价走量还是高端溢价,都有明确的成本依据,避免盲目定价踩坑。
其一,精准区分产品类目,杜绝“混装申报”。这次新增的智能仿生机器人税目,对产品的“智能性”“仿生形态”有明确界定,比如是否具备自主感知、仿生动作模拟、人机交互等核心功能,和普通工业机器人、非仿生智能机器人有清晰界限。跨境卖家一定要提前对照海关发布的归类细则,做好产品备案,尤其是多品类运营的卖家,千万别图省事把仿生款和普通款混装申报,一旦被查,不仅清关受阻,还会留下合规污点,影响后续产品出口。

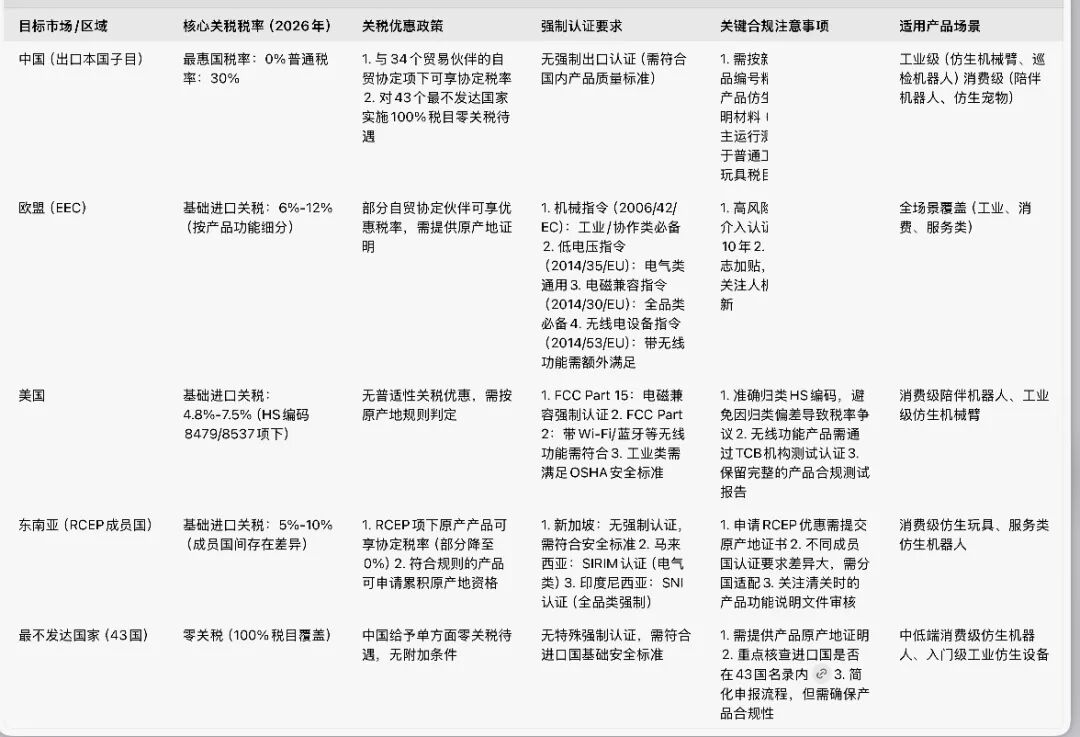
其二,关注目标市场对应税则同步调整,避免海外清关踩雷。咱们做跨境生意,既要盯国内税则,也要看海外目的地的对应政策。比如欧盟、美国、东南亚等主流市场,是否会同步针对智能仿生机器人调整进口税则、认证要求,尤其是欧盟CE认证、美国FCC认证,是否有新增标准。建议大家提前和海外货代、本地合作伙伴对接,确认目的地清关要求,避免国内顺利出口,到了海外却卡在清关上,得不偿失。

结合跨境电商的实际运营,给大家3个立即可落地的实操建议,帮大家快速对接新政红利!
1. 选品端:重点布局高潜力细分款。瞄准消费级和工业级两大赛道,消费端重点关注仿生陪伴机器人、仿生教育机器人,契合海外家庭、教育机构需求,且目前市场竞争尚未饱和;工业端聚焦仿生机械臂、仿生巡检机器人,适配海外制造业升级、智慧安防需求,加上专属税目加持,竞争力更强,不管是阿里国际站等B2B平台,还是亚马逊等B2C平台,都可以重点布局。

2. 申报端:做好产品信息备案,提前备好证明材料。出口前整理好产品的功能说明、技术参数、检测报告,明确标注“智能仿生机器人”核心属性,在报关系统精准选择新增税目编码,建议和靠谱的报关行提前对接,做好预申报测试,确保申报一次通过,不耽误出货节奏。




3. 运营端:借新政做营销,打造差异化卖点。不管是朋友圈获客、公众号推广,还是海外社媒运营,都可以把“2026税则新增专属类目、清关快、税率稳”作为核心卖点,比如在LinkedIn给海外批发商发开发信,在阿里国际站详情页标注“合规税目申报,履约时效保障”,既能吸引精准客户,又能建立专业靠谱的品牌形象,比单纯打价格战更有效。



最后提醒各位外贸跨境人,智能仿生机器人作为跨境赛道的高增长品类,这次税目调整是重要的政策风口,抓住了就能抢占市场先机,没踩准就可能被合规门槛拦住。建议大家本周内就梳理自家的相关产品,做好归类核查和备案,有合作货代的尽快同步新政要求,确保后续出口顺畅;还没布局的小伙伴,也可以趁这个机会调研市场,找准选品方向,2026年靠这个新品类赚一波稳钱!
