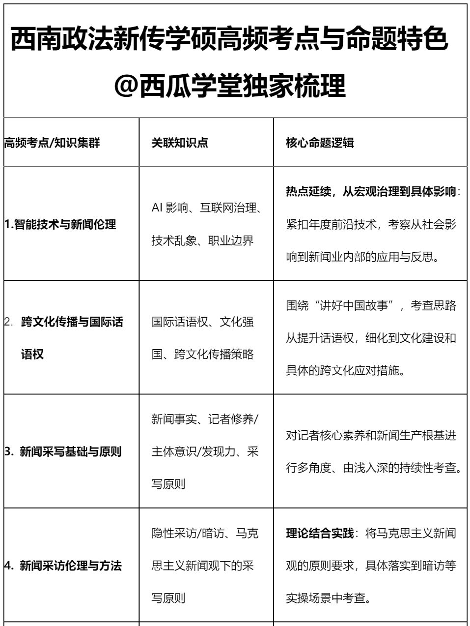
@西瓜学堂 · 你的备考能量小宇宙今年西政学硕的题型和题量较往年有变动,在保持此前理论卷810,实务卷706特色的基础上有不少创新,老师们出题已经到了next level啦。耐心看完本文,你会对西政的出题风格有较为直观的把握。添加下方任意学姐微信,进入「西南政法大学备考小窝群」get更多一手信息&备考干货,一定一定要来哦~
从分值安排来说,理论卷810的新闻学部分和往年差不多,但传播学部分由名词解释题改为了辨析题。实务卷706采访部分第一个模块从名词解释改为了简答题,今年增加了新闻采访的考核比重。我们此前专硕的推文中就有分析过,西政一科就相当于其他双非院校的两科考核量,在考场有限的3个小时内完成所有的题目依旧难度很高,对于答题熟练度有较高的要求。所以备考西政的崽崽们一定要提前进行专业课的模拟,在多轮模拟当中熟悉答题节奏更篇幅。这样才能够确保做完(首战的宝宝特别要注意这一点喔!)❤西政2026级题型特色分析
①今年西政破天荒的考核辨析题。相较于名词解释来说,辨析的背诵难度小了,但是思考难度大了。不只是一所学校,都有在题型设置和问法上整活。再次印证了:老师们想选拔的,是会思考、能分析的同学。光靠“刷题”和“背书”,在未来备考中可能会越来越不够用啦。
辨析题更侧重于考察对经典概念的准确记忆和本质把握,不满足于简单背诵,要求能在对比中深化理解,阐述清楚概念间的层次、范畴、适用语境等逻辑关系。
②西政喜欢考迷惑性强的对比概念,且今年810这科辨析题目多源于传播学这科。尤其偏爱经典理论中的对偶概念,如“语言与话语的异同”、“文明与文化”等,西政的考生在备考时可以重视下类似的概念对比,如:传播/宣传、能指/所指、群体传播/人际传播等等。
③今年西政学硕考察科目分值占比从大到小排序为:新闻实务(理论+实务)>网络传播(含热点专题)>传播学>新闻学,总体出题未超纲,风格稳定。
所以备考西政的同学,一定要抓好实务和红专热点+传播学这三大板块喔。
今年西政的理论考核题目问啥答啥型的很少,基本上都需要拐个弯,题目的灵活性大大增强。不过思考时拐个弯就发现问法没见过,但答案能写出来。
❤那些对比型的题目:
2026西政706简答题:杂家与专家的区别。
2026西政810简答题:“平台化媒介”和“媒介平台化”对新闻生态的影响。
2026西政810论述题:请比较詹姆斯·凯瑞作为传递信息的传播和作为传递仪式的传播,两者概念区别,并运用例子分析两者利弊。
以2026西政706简答题“杂家与专家的区别”这道题来说。第一眼看到这个题时小编都难住了,细细思考一下,这不就是问“面对新媒体环境的挑战,新闻业界更需要“通才”记者还是“专才”记者?”稍微转变一下问法,这个难题就变简单了。
此前堂堂就分析过,西政对 “记者”这一职业角色的考察情有独钟。今年专硕的题目:“记者在新媒体时代融入互联网……从“专业记者”转型为“网红记者”和“微博大V”,是否会造成记者个人影响力和新闻媒体机构公信力的失衡?在“流量”逻辑下,记者是否会失去客观性和公正性”?这道实务评论题,考核的就是专业记者的“网红化”与“大V化”。而学硕的这道题则换了个角度考的是“通才”记者还是“专才”记者。
这两道题有异曲同工之妙,都是聚焦于记者身份在新媒体环境下的内在冲突与职业伦理困境。在媒介融合与平台化背景下,记者的角色、职责与伦理困境,这是西政论述题的常见方向。杂家:指知识面广博、能够跨领域思考和整合信息的人才。其核心优势在于知识的广度与连接能力,能够触类旁通,将不同领域的知识、视角和方法融合,产出综合性的内容。
专家:指在某一特定领域内具有深厚、系统、前沿知识的人才。其核心优势在于知识的深度与垂直穿透力,能够在该领域内进行精深研究,解决复杂专业问题,建立学术或行业权威。在理想的新闻生产团队中,杂家与专家并非对立,而是协作与互补的关系。杂家型记者凭借其广博的视野发现选题、建立初步联系并进行生动的叙事构建;专家型人才或领域记者则提供核心的专业知识内核,确保内容的准确与深度。两者结合,方能产出既严谨又具可读性的优秀作品。
“杂家与专家”这道题的出现也意味着今年备考西政学硕的同学对于理论的备考要更深入,别怕面对那些看似抽象的概念。把它们当成一位即将见面的朋友,先听懂他的故事,再写出你们之间的对话。考场上的你,不是复读机,而是带着思考而来的答题者。备考过程中也要主动寻找和总结那些一字之差却内涵迥异的概念对如“数字化”与“数智化”、“网络社会”与“赛博社会”等。
练习时,先用一句话概括各自本质,再从产生背景、核心主体、实践逻辑、价值导向等维度进行对比。
西政的实务理论部分考点考得比较细,且有独特偏好,西政实务理论部分每年都有稳定命题40分左右:2026实务理论真题:
1.简答题:新闻特写的特点(10分)
2.简答题:消息主体结构(10分)
3.论述题:记者发现力(20分)
4.名词解释:非虚构写作(5分)
①尤其喜欢考采写、通讯、消息这几个大概念,几乎年年出题。如消息主体结构、采访的提问方式等等,这样的命题特点也提醒了备战西政的小伙伴们,一定要针对性的进行备考,真的真的可以事半功倍!
②此外还喜欢考核心业务理念:如今年考到的“记者的新闻发现力”、“消息来源的可靠性与完整性”等。不管考核的是新闻发现、新闻敏感,还是新闻线索,这类题目大差小不差,上述几个能力都是新闻选择的标尺,需要重点掌握。
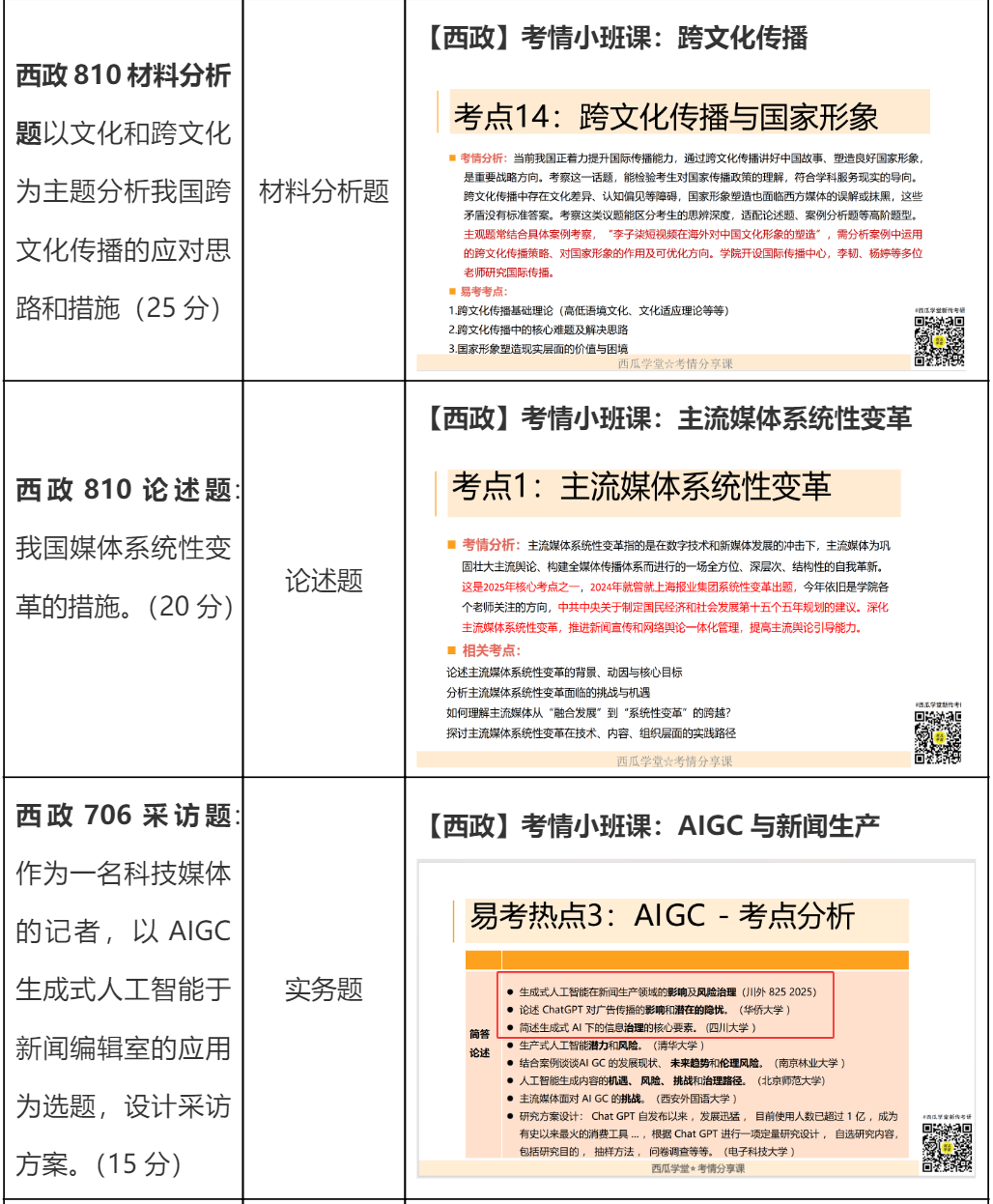
青睐于考察“红专”类的题目,是西政的命题特色之一,比如往年真题中就考过“马新观”、“二十大寄语”等题目,其中马新观是每年都考,且考核角度单一。跟我们此前预测的一致,西政这两年在红专型考点的基础上,有一个新的考核转向:红专考题+热点话题一起考察,这个规律今年同样适用。所以,今年我们在《西政五套卷》里,就专门针对这个趋势,出到了“主流媒体系统性融合”等热点类题目。相信很多认真备考的同学,在考前都反复练习过这道题目。2026西政810材料题:关于习近平总书记于十五五中提出相关言论。题目是论述我国媒体系统性变革的措施。
2025级材料题:习近平总书记一要增强文化自信,在2035建成文化强国,中国媒体怎么助力文化强国建设?
2024级是“一带一路”十周年,同时也是我国进行国际传播建设的关键阶段,西政在这个背景下就考察了一带一路的策划题,以及国际传播的论述题。
备考西政的宝子们,在复习的时候可以从提高国家的XXX能力入手,结合媒体特征及在各个领域不同的作用来总结和思考。
此外,西政很关注当年的国际大事,政治性比较强,很考验学生的政治素养,因此不能“读死书”,备考过程中要关注时事新闻,比如2024级考核的“乌镇峰会”、“一带一路”、“成都科幻大会”,2025级考核了“反法西斯胜利➕联合国成立80周年主题进行融媒体报道策划”、2026级考到了十五五、进博会等等,都是比较重要的热点新闻。
对于时事新闻和热点事件,我们也将在「西政考情小班课」结合西政可能考核的专题考点进行重点预判。今年西政学硕的题目考察的实务题型依旧十分丰富,有消息标题制作、导语写作、新闻评论、采访方案、报道策划等,这些题材在西瓜学堂实务课程中都有很详细的讲解和练习。
基于对西政命题规律的研究,今年西瓜学堂西政学硕五套卷团队出到了实务的原题!材料+题目设问都一致!要知道,每年的新闻那么多,压中实务原材料是一个非常难的事,理论题压中很正常,实务题押中几乎不可能。
这也再次提醒我们,备考西政学硕,在平时练习实务时,需要特别关注那些能体现主流价值、具备专业深度、关系国计民生的重大主题材料。紧跟热点,吃透重点,我们也会一直和大家一起,把好这一关。西政往年考过真题考点需要重视,有重复出题的可能,比如“新闻事实”,“跨文化传播”、”等都是往年考过的题目,因此建议宝子们务必吃透近五年的真题,做到掌握其中出现的每个知识点及相关考点。
总而言之,西政的考题绝非孤立出现,而是在稳定的知识集群中,以不同的题型和问法进行滚动、深化考查。掌握这些核心考点和演变逻辑,在考场上就能做到原题啦。
此外,西政也经常出现学硕专硕内容互相考察的情况,比如今年440的舆论监督权,去年810其实已经考察过舆论监督的名词解释。这就提示大家,学硕和专硕在备考的时候不能孤立,最好彼此吸收借鉴~
如果需要西政往年真题+完整高分学长姐写的参考答案+答题思路讲解的崽崽,可以坐等一波2027级版本的《西瓜学堂*西政通关宝典》。包含西政新传2015-2026年近10年的真题,以及近年真题的完整答案详解!让你们了解“高分答案”的更多思路和方法。①西政的题量相对而言是比较大的,往年总有没写完题目的同学。因此关于此的建议是平时练题记得控制时间,提高手速;提高速度的方法就是对于知识的完全熟练,思考几秒马上可以想到答案,因此27级宝子们要重视基础知识的背诵,在基础知识上不浪费时间,在难题上可以多思考一会。②西政的实务题类型丰富,27级宝子们在平时学习的过程当中一定要吃透多种题型,加强练习。同时多关注新闻的注意记者和各种类型的采访,把参考书的内容吃透,不要求背诵,要求多理解。在考察采访中,西政宏观和微观的题都会出,最好是了解每一种采访的类型和在实际操作中的注意事项,并把采访写作与时代背景相结合。③备考学硕的同学们要更加清楚记者工作的环节,并且有自己的思考,能对基础知识的熟练掌握和灵活运用,多与现实事物联系起来进行思考。西政对前沿的知识考察较少,重点应该放在参考书的课后习题中。
④关注时事热点,西政的特色之一就是常考国际大事,政治性比较强,很考验学生的政治素养,尤其是中国特色为主的。此外西政论述和材料分析不单独考察某一理论知识,而是要求用理论知识来解释具体现象,因此不能死记硬背,要联系实际进行思考。西瓜学堂西政五套卷命题团队,今年又给大家交出了一份创押题记录的答卷!西政定制五套卷·学硕押题合计:押中2道名词解释、6道简答题、1道实务题、2道论述题、2道材料分析题,总计185分!
这个成绩对于我们而言是压力也是动力,每年出题组的学长姐们都在努力实现自我超越,让大家遇到更多的原题是我们的最希望的事,为此,我们会不懈努力。希望这些「熟题」,有在考场上为西瓜学堂的崽崽带去一些信心❤️#西南政法大学·考情小班课#是主要为学员崽崽讲解院校历年真题、最新招生政策、导师论文、特色考察考点等的课程。其主要作用是帮小伙伴们随时跟踪、锁定目标院校考察方向和兜底院校特色考法,引导正确的院校备考方向。在这几节课上,西政的学长姐结合西政的命题特色进行了终极押题:西政考情小班课·押题合计:1道简答题、2道论述题、2道材料分析题,总计110分!
接下来,「西南政法大学五套卷出题组」也将进一步紧跟西政动向,从西政新传历年考核重点、院校特色、老师们研究方向、学校筛选的招生需求等多个维度筛选最有可能也最有价值考核的题目,帮助大家去粗取精梳理考点,最大化节约大家的备考精力。
[❤特别说明] 西瓜学堂的押题盘点是不同于其他机构把整个课程体系都算押题的做法的。我们只盘了【西政定制五套卷】【西政考情小班课】这两个押题类产品的押题情况。如果要算整个课程体系,那就没有意义了,从辅导的意义上来讲,课程体系应该是考点全覆盖的。