2025大湾区跨境养老白皮书:融通创新筑生态,破解跨境养老新难题。粤港澳大湾区作为中国经济核心引擎,其跨境养老探索已从政策试点迈向协同发展新阶段,在医疗互通、金融支持、服务创新等领域形成多元实践,为应对人口老龄化提供“湾区方案”。
核心要点(文末附完整报告下载方式)
01 区域养老政策与老龄化现状
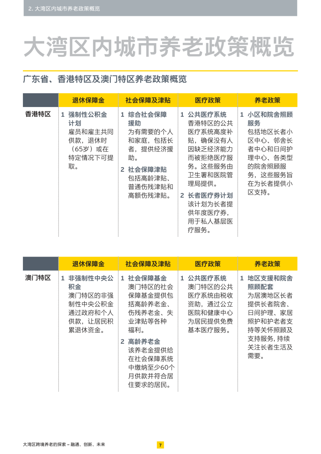
老龄化压力凸显:2010-2020年大湾区老年人口占比普遍上升,香港、澳门65岁及以上人口占比分别从13%、7%升至18%、9%,老年人口抚养比分别达27%、16%,对本地医疗和养老资源形成较大压力;内地九市中,江门、肇庆老年人口抚养比超18%,养老需求区域差异显著。 三地政策各有侧重:香港以强制性公积金、长者医疗券、社区院舍服务为核心,公共医疗高度补贴;澳门推行非强制性中央公积金与高龄养老金,提供免费基本公共医疗;广东构建“三支柱”养老保险体系,实施基本养老服务清单制度,广州、深圳等市推进跨境养老试点与适老化改造。 地市特色政策落地:广州成立南沙养老服务联合体,推动国家级跨境养老服务标准化试点;深圳打造“15分钟”居家社区养老服务圈,探索智慧养老;珠海通过法规推动粤澳养老服务标准衔接,引入澳门居家照顾服务;中山建设“粤澳社保一窗通”,便利跨境社保办理。
医疗保障融合突破:2020年“港澳药械通”政策落地,2024年实现大湾区内地9市全覆盖,45家指定医疗机构引进80种港澳药品医疗器械,惠及超8000人次;推进中医药高地建设,11城打造国际中医医疗先行区,204名港澳中医师在粤执业,10个港澳外用中成药获批内地上市。 养老金融加速发展:广东基本养老保险覆盖人数、企业年金规模稳步上升,广州、深圳作为个人养老金试点城市,账户开立数居全国前列;保险机构布局康养市场,养老理财、专属商业养老保险等产品试点启动;深圳罗湖区通过数字人民币硬钱包卡发放居家养老消费券,科技赋能养老支付。 服务与设施创新:港深合作建设跨境养老社区,提供高品质护理服务;“广东院舍照顾服务计划”从4家扩至11家,资助香港老人赴粤养老;7个内地地市建成市级全民健康信息平台,实现医疗数据市域内共享;珠海横琴医院与澳门试点健康档案、电子病历互认,推动跨境医疗数据流通。
03 跨境养老面临的核心挑战政策法规差异显著:三地数据跨境流动规则不同,内地强调数据安全与隐私保护,港澳相对灵活,导致医疗数据流通受阻,老人跨境就医出现重复检查、诊断信息不连贯;养老金融产品因政策差异难以统一,跨境资产配置受限、转换成本高,缺乏权益保障机制。 养老体系与产品不足:个人养老金制度推广不充分,群众养老规划意识低,创新型、综合型养老金融产品供给短缺;医保政策与支付结算制度差异大,参保和待遇享受条件难统一,增加老人跨境养老的时间与经济成本。 资源供需与分配失衡:港澳医疗资源国际化但养老床位紧张、土地有限,内地养老设施空间大、人力成本低但高端医疗资源与专业人才薄弱;服务难以满足多元化需求,老人对医疗健康促进、文化娱乐、精神慰藉等需求增长,现有服务仍以基础照料为主。
政策法规差异显著:三地数据跨境流动规则不同,内地强调数据安全与隐私保护,港澳相对灵活,导致医疗数据流通受阻,老人跨境就医出现重复检查、诊断信息不连贯;养老金融产品因政策差异难以统一,跨境资产配置受限、转换成本高,缺乏权益保障机制。 养老体系与产品不足:个人养老金制度推广不充分,群众养老规划意识低,创新型、综合型养老金融产品供给短缺;医保政策与支付结算制度差异大,参保和待遇享受条件难统一,增加老人跨境养老的时间与经济成本。 资源供需与分配失衡:港澳医疗资源国际化但养老床位紧张、土地有限,内地养老设施空间大、人力成本低但高端医疗资源与专业人才薄弱;服务难以满足多元化需求,老人对医疗健康促进、文化娱乐、精神慰藉等需求增长,现有服务仍以基础照料为主。
04 未来发展建议与趋势
构建多层次保障体系:加强三地政策协同,推动养老金、医保互认,扩大“粤澳社保一窗通”“湾区社保通”试点;完善养老金融立法与监管,加大税收优惠吸引资金,开发跨境养老金融产品;深化“港澳药械通”“中医药高地”建设,促进医疗资源共享。 打造一体化服务生态:鼓励社会力量参与跨境养老设施建设,设立专项资金完善医疗、康复配套;建设区域性养老服务平台,推动“医养结合”“文旅养老”模式,开发老年教育、文化旅游产品;推广智能健康监测、远程医疗技术,统一医疗数据标准,保障跨境数据合规流通。 强化区域优势互补:香港发挥金融、医疗优势,合作建设国际水准养老项目;深圳打造智慧养老示范城市,推动医养结合创新;珠海澳门依托横琴合作区,共建跨境养老示范基地;惠州肇庆发展生态养生养老,佛山东莞推动养老设施智能化升级,中山江门打造文化养老品牌,形成特色化养老服务格局。





报告免
费领取
关注公众号,回复
【大湾区跨境养老2025】,获取报告全文PDF(30日内有效),解锁更多细节~
