
微信改版啦!想第一时间接收工控行业最新资讯,请点击蓝字关注维科网工控→并点击主页右上角→将公众号设为星标。

3月19日消息,工信部为加快推动制造业数字化转型智能化升级,打造智能制造“升级版”,在《智能制造典型场景参考指引(2024年版)》基础上,结合智能制造发展实践,进一步修订形成了《智能制造典型场景参考指引(2025年版)(征求意见稿)》。
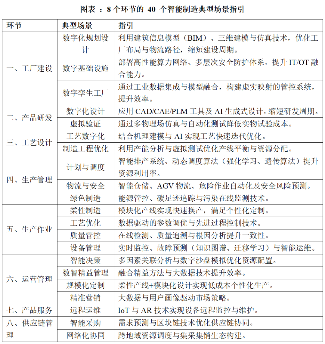
2025年版《智能制造典型场景参考指引》(以下简称《指引》)是工信部基于2024年版的实践反馈和技术发展趋势修订而成,旨在通过40个典型场景的标准化构建,推动制造业向数字化、网络化、智能化的“升级版”转型。
其核心逻辑在于:以“业务解耦”为起点,通过新一代信息技术与制造技术的深度融合,形成可复用的智能场景模块,最终集成贯通为完整的智能工厂生态。这一框架不仅为智能工厂梯度培育提供路径,更成为智能制造系统解决方案“揭榜挂帅”和标准体系建设的基准。
其核心目标是通过部署智能制造装备、工业软件与智能系统,重构业务流程,实现工厂的高效、柔性、绿色、安全运营,推动制造业向智能化、可持续化升级。

《智能制造典型场景参考指引(2025年版)(征求意见稿)》原文如下:













精彩推荐




联系我们

