本文是《解码2025智能制造》系列最终篇,为您系统梳理智能制造实施全景图
大家好,我是Victor。
经过前面七期的深度探讨,我们共同完成了智能制造七大环节的系统性解码。从工厂建设到产品研发,从生产管理到服务转型,每个环节都蕴含着转型升级的重要机遇。今天,让我们站在全局高度,系统梳理如何将这些分散的场景串联成完整的实施路径。
还记得本系列开篇时我提到的那个比喻吗?智能制造就像建造一座现代化城市,需要规划设计、基础设施建设、产业布局、运营管理等多个维度的系统推进。现在,是时候绘制完整的"城市发展蓝图"了。

核心价值总览: 系统推进智能制造,企业可实现整体运营效率提升30-50%,生产成本降低20-35%,产品上市时间缩短40-60%,客户满意度提升25-45%。
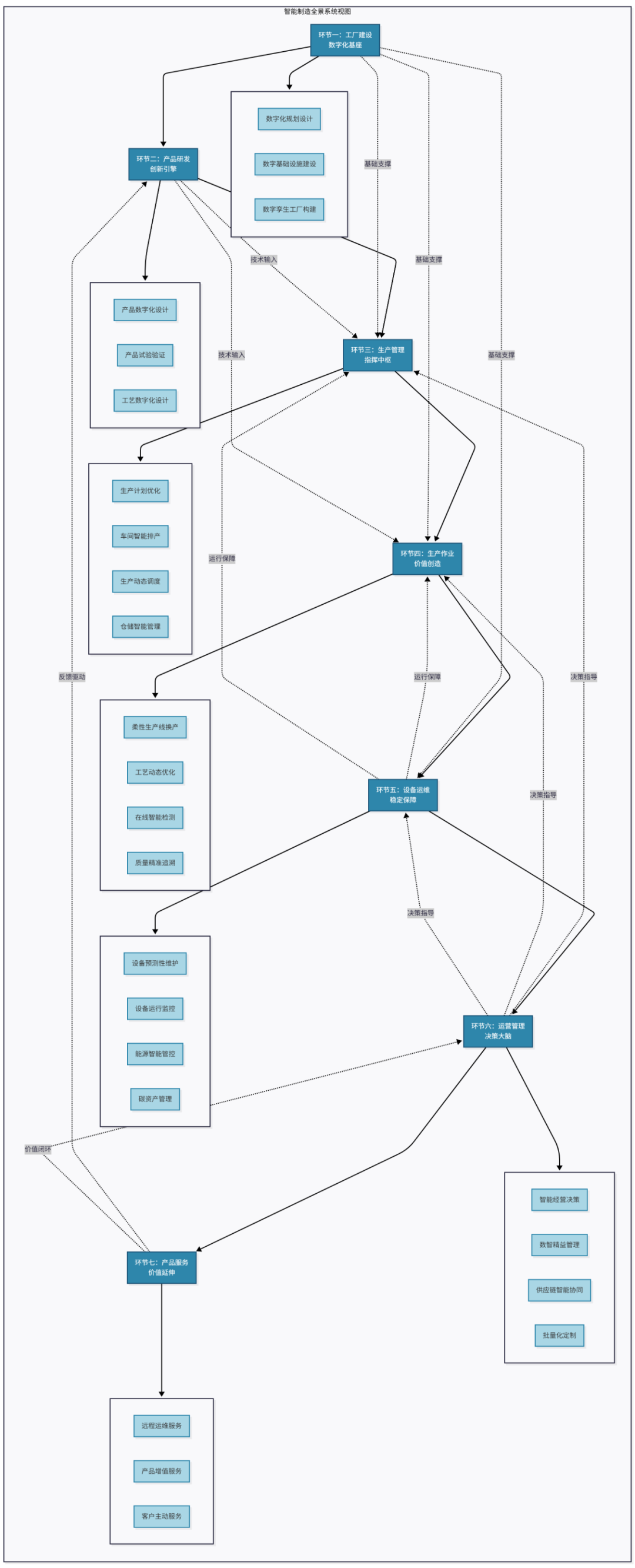
🗺️ 全景再现:智能制造七大环节系统视图
让我们首先回顾整个系列的核心内容,建立完整的认知框架:
环节一:工厂建设 - 数字化基座
数字化规划设计
数字基础设施建设
数字孪生工厂构建
价值焦点:打造智能制造的物理和数字基础
环节二:产品研发 - 创新引擎
产品数字化设计
产品试验验证
工艺数字化设计
价值焦点:实现研发效率倍增和质量提升
环节三:生产管理 - 指挥中枢
生产计划优化
车间智能排产
生产动态调度
仓储智能管理
价值焦点:实现生产资源的最优配置
环节四:生产作业 - 价值创造
柔性生产线换产
工艺动态优化
在线智能检测
质量精准追溯
价值焦点:提升作业效率与质量水平
环节五:设备运维 - 稳定保障
设备预测性维护
设备运行监控
能源智能管控
碳资产管理
价值焦点:保障稳定运行与能效提升
环节六:运营管理 - 决策大脑
智能经营决策
数智精益管理
供应链智能协同
批量化定制
价值焦点:提升整体运营效率
环节七:产品服务 - 价值延伸
远程运维服务
产品增值服务
客户主动服务
价值焦点:实现服务化转型与价值重塑

🎯 实施路径:五阶成熟度模型
基于数百家制造企业的转型实践,我总结出智能制造的五阶成熟度模型,帮助企业找准定位、明确方向。
阶段一:基础信息化(夯实基础)
特征:完成核心业务流程的信息化覆盖
ERP、PLM等核心系统上线
基础数据标准化
关键设备联网采集
实施重点:打好数据基础,消除信息孤岛
阶段二:数字规范化(流程优化)
特征:实现业务流程的数字化协同
业务流程在线化、标准化
数据驱动过程监控
跨系统集成协同
实施重点:优化业务流程,建立数字标准
阶段三:网络协同化(内部协同)
特征:实现企业内部全要素互联
设备、系统、人员全面连接
数据自动流动与共享
基于数据的实时决策
实施重点:打破部门壁垒,实现数据驱动
阶段四:智能优化化(价值创造)
特征:AI驱动的自主优化与决策
预测性分析与优化
自适应控制与调整
智能辅助决策
实施重点:深化AI应用,实现智能优化
阶段五:生态智能化(生态共赢)
特征:构建智能产业生态
产业链协同优化
商业模式创新
生态价值共享
实施重点:拓展生态合作,创新商业模式
💡 实施指南:三大核心原则
在推进智能制造过程中,我总结出三大核心原则,帮助企业在复杂转型中保持正确方向。
原则一:价值导向,问题驱动
误区:为技术而技术,盲目追求先进
正确做法:
从业务痛点出发,明确要解决的具体问题
每个项目都要有清晰的投入产出预期
用业务价值衡量技术投资的成效
案例:某家电企业从质量追溯痛点切入,通过实施MES系统,将质量问题定位时间从2天缩短到2小时,首年就收回投资。
原则二:总体规划,分步实施
误区:要么缺乏规划,要么追求一步到位
正确做法:
制定3-5年的整体规划蓝图
选择突破口,分阶段实施
每个阶段都要有明确成果和迭代计划
案例:某汽车零部件企业用5年时间,从数字化车间到智能工厂,再到智慧企业,循序渐进,稳步推进。
原则三:数据驱动,持续改进
误区:重硬件轻软件,重建设轻运营
正确做法:
建立数据采集、治理、分析的全链路能力
构建基于数据的持续改进机制
培养数据驱动的组织文化
案例:某电子企业通过建立数据管理体系,持续优化工艺参数,使产品优率从92%提升到98%。
🛠️ 实战框架:智能制造实施路线图
基于八大环节和五阶模型,我为不同规模企业设计了差异化的实施路线图。
中小企业实施路径
第一阶段(1-2年):数字化补课
核心业务系统上云
关键设备数字化改造
建立基础数据标准
第二阶段(2-3年):网络化协同
内部系统集成
供应链协同
数据驱动决策
第三阶段(3-5年):智能化升级
AI场景应用
商业模式创新
生态合作拓展
大型企业实施路径
第一阶段(1年):顶层设计
制定转型战略
建立组织体系
选择试点项目
第二阶段(2-3年):重点突破
标杆工厂建设
核心能力构建
人才培养体系
第三阶段(3-5年):全面推广
成果复制推广
生态体系构建
持续创新机制
🌟 Victor的终极洞察
经过这个系列的系统梳理,我想分享三个最重要的发现:
第一,智能制造的本质是"三个重构"
技术重构:用数字技术重塑生产制造方式
流程重构:用数据流驱动业务流优化重组
模式重构:用智能化推动商业模式创新
第二,成功企业的"三个共同特征"
战略坚定:高层重视,持续投入
路径清晰:规划科学,执行有力
人才配套:培养先行,组织保障
第三,避免失败的"三个警示"
避免技术炫技:技术要为业务服务
避免急于求成:转型需要时间积累
避免孤立推进:需要全员参与
"智能制造不是终点,而是一个持续进化的旅程。最重要的不是起点在哪里,而是是否开始了正确的方向。"
🚀 继续前行:您的智能制造之旅
这个系列虽然告一段落,但您的智能制造之旅才刚刚开始。我建议您:
立即行动的三件事:
现状评估:基于本系列内容,评估企业各环节现状
机会识别:识别3-5个最具价值的改进机会
试点启动:选择1个试点项目,快速启动验证
持续深化的三个方向:
知识更新:持续关注技术发展和最佳实践
能力建设:系统培养团队数字化能力
生态构建:积极融入产业生态体系
感谢您陪伴完整个系列!
在这个充满变革的时代,智能制造为我们提供了转型升级的重要路径。希望这个系列能够为您提供有价值的参考和启发。
现在,我想邀请您在评论区分享:
本系列中对您启发最大的一个观点是什么?
您计划首先从哪个环节开始推进智能制造?
关注「AI在智能制造」,后台回复"场景指引",获取完整版《2025智能制造典型场景参考指引》及本系列所有文章的精华汇总。
未来,我将继续分享更多智能制造的前沿洞察和实战经验。让我们携手前行,在智能制造的浪潮中,共同开创更加美好的未来!
—— 让智能制造变得简单而有效,我是Victor,感谢您的阅读与陪伴。
