

工业相机作为机器视觉系统的核心,是推动制造业智能化、自动化升级的关键硬件。随着“中国制造2025”战略的深入及工业4.0浪潮的推进,工业相机在质量控制、精密测量、智能识别等环节发挥着重要作用。
Part.01

产业链

工业相机产业链上游为核心零部件供应,主要包括图像传感器、光学镜头、光源、电子元件等;中游为相机制造与系统集成,相机厂商负责将上游的零部件组装成完整的工业相机,同时进行相机的电路设计、图像处理算法开发和软件编程等工作,系统集成商将工业相机与其他设备(如机械臂、机器人、自动化生产线等)进行集成,形成完整的机器视觉系统,实现对物体的检测、测量、识别和定位等功能;下游为应用领域,包括工业检测、质量控制、医疗诊断、安全监控等。

数据来源:中商产业研究院整理
Part.02

产业链上游分析

1.图像传感器
CMOS图像传感器凭借其成本、功耗与集成度优势,已成为数字成像领域的主流技术。中商产业研究院发布的《2025-2030年中国CIS传感器市场调查与行业前景预测专题研究报告》显示,2024年中国CMOS图像传感器市场规模达到约526.8亿元,较上年增长20.94%,2025年市场规模约为579.5亿元。中商产业研究院分析师预测,2026年中国CMOS图像传感器市场规模将达到637.4亿元。

数据来源:中商产业研究院整理
从竞争格局来看,全球CMOS图像传感器市场主要由索尼、三星、豪威、安森美等少数几家企业主导,市场集中度较高,国内企业主要包括格科微、思特威、长光辰芯等。

资料来源:中商产业研究院整理
2.光学元器件
中国光学元器件市场在技术创新和应用拓展的双重驱动下,展现出强劲的增长潜力。中商产业研究院发布的《2025-2030年中国光学元器件行业市场发展现状及潜力分析研究报告》显示,2024年中国光学元器件市场规模达到1777亿元,同比增长23%,2025年市场规模超过2000亿元。中商产业研究院分析师预测,2026年中国光学元器件市场规模将达到2307亿元。

数据来源:中国光学光电子行业协会、中商产业研究院整理
随着国内企业技术水平的显著提升和产业链的日益完善,我国光学元器件行业国产化替代进程持续加速,本土企业已能提供在性能与品质上媲美国际品牌的产品,并在多个关键领域逐步实现进口替代,行业内的重点企业包括欧菲光、联创电子、水晶光电等。

资料来源:中商产业研究院整理
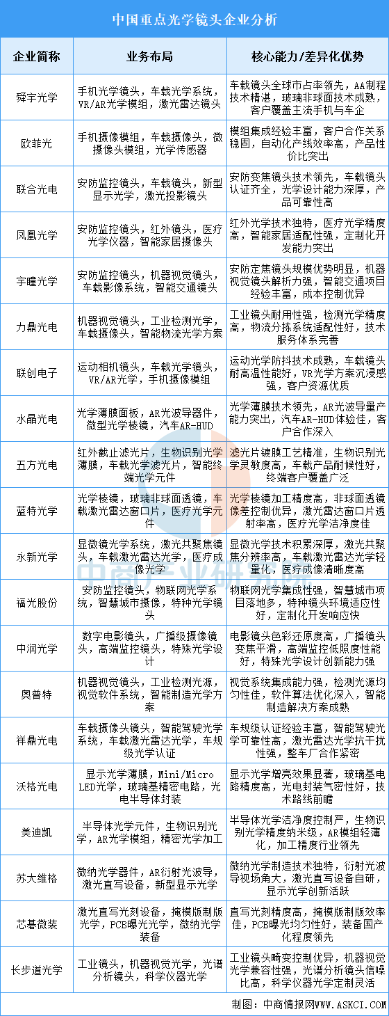
3.光学镜头
光学镜头用于聚焦光线,影响成像的清晰度、视角和景深等,不同应用场景对镜头的焦距、光圈、畸变等参数有特定要求。中商产业研究院发布的《2025-2030年中国光学镜头行业市场调研分析及投资前景研究预测报告》显示,2024年中国光学镜头市场规模超170亿元,2025年市场规模进一步增长181.2亿元。中商产业研究院分析师预测,2026年中国光学镜头市场规模将达到195.35亿元。

数据来源:中商产业研究院整理
光学镜头行业正从手机向车载、AR/VR、机器视觉等高端领域快速拓展,舜宇光学、欧菲光、联合光电等龙头凭借技术积累,正逐步实现中高端产品的进口替代。

资料来源:中商产业研究院整理
Part.03

产业链中游分析

1.全球工业相机市场规模
工业相机是机器视觉系统的核心组件,全球工业相机市场正随着工业自动化和智能制造的浪潮蓬勃发展。中商产业研究院发布的《2025-2030年中国工业相机行业市场前景预测及未来发展趋势研究简报》显示,全球工业相机市场规模从2021年的152亿元增长至2024年的262亿元,年均复合增长率达19.9%,2025年市场规模约为298亿元。中商产业研究院分析师预测,2026年全球工业相机市场规模将达到335亿元。

数据来源:中商产业研究院整理
2.中国工业相机市场规模
在政策支持和市场需求的双重驱动下,中国工业相机市场正处在快速发展阶段。中商产业研究院发布的《2025-2030年中国工业相机行业市场前景预测及未来发展趋势研究简报》显示,2024年中国工业相机市场规模达到78亿元,较上年增长21.9%,2025年市场规模约为92亿元。中商产业研究院分析师预测,2026年中国工业相机市场规模将达到106亿元。

数据来源:中商产业研究院整理
3.中国工业相机市场结构
中商产业研究院发布的《2025-2030年中国工业相机行业市场前景预测及未来发展趋势研究简报》显示,2024年中国2D工业相机市场规模为40亿元,占比51.3%,3D工业相机市场规模为26亿元,占比33.3%,AI智能相机市场规模为12亿元,占比15.4%。

数据来源:中商产业研究院整理
4.中国工业相机国产化率
我国工业相机产业起步较晚,早期市场主要由大恒图像等企业代理国外品牌主导。近年来,随着技术积累与市场发展,已涌现出如大恒图像、海康机器人、华睿科技、维视图像等一批具备自主研发能力的国产品牌。从市场格局看,国产工业相机已在中低端领域实现大规模进口替代,但在高分辨率、高速成像等高端市场,仍以国外品牌为主。目前,行业整体国产化率已超过70%。具体来看,2D工业相机的国产化率达到82.7%,3D相机的国产化率突破60%。

数据来源:GGII、中商产业研究院整理
5.工业相机行业竞争格局
全球市场由欧美日韩企业主导,如日本基恩士、美国康耐视等,占据近50%市场份额,尤其在高端领域优势明显。国内企业则以海康机器人、华睿科技、奥普特等为代表,依托技术积累和本土化优势,在中低端市场快速渗透,2D工业相机领域海康、华睿两家头部企业出货量合计占比超70%;3D工业相机市场虽仍由基恩士等国际品牌主导。

资料来源:中商产业研究院整理
6.工业相机行业重点公司布局
中国工业相机领域的重点公司包括海康机器人、华睿科技、大恒图像、奥普特、凌云光、矩子科技、天准科技、迁移科技、图漾科技、梅卡曼德以及深视智能等。

资料来源:中商产业研究院整理
Part.04

产业链下游分析

1.应用领域占比情况
从下游应用来看,机器视觉已在我国3C电子(22.32%)、汽车(12.97%)和半导体(10.74%)等核心制造业广泛应用,并渗透至医药、锂电池、食品包装等多个重要领域,成为推动产业智能化的关键技术。

数据来源:中商产业研究院整理
2.工业自动化
中商产业研究院发布的《2025-2030年全球工业自动化产业发展趋势及投资风险研究报告》显示,2024年全球工业自动化市场规模达到约5095.9亿美元。随着工业4.0的持续推进,各应用领域对工业自动化设备的需求将进一步增加,中商产业研究院分析师预测2026年全球工业自动化市场规模到将达5763亿美元。

数据来源:中商产业研究院整理
更多资料请参考中商产业研究院发布的《2025-2030年中国工业相机行业市场前景预测及未来发展趋势研究简报》,同时中商产业研究院还提供产业大数据、产业情报、行业研究报告、行业白皮书、行业地位证明、可行性研究报告、产业规划、产业链招商图谱、产业招商指引、产业链招商考察&推介会、“十五五”规划等咨询服务。
以上信息仅供参考,如有遗漏与不足,欢迎指正!
















中商产业研究院

中商产业研究院创立于2002年,是一家立足深圳、服务全国的新型产业智库。二十多年来,中商始终秉承“湾区基因、全球视野”的发展理念,以“数据+平台”为核心驱动力,依托“资本+资源+项目”的多维联动,致力于为客户提供高价值的产业咨询解决方案,助力产业升级与高质量发展。



