
2026厦门工博会终于要来啦🎉
作为福建年度工业顶流盛会
这次直接把数智化工业生态搬上舞台
4月9日-12日
厦门国际博览中心(翔安)
近7万㎡展览面积
700余家品牌企业
三展联动超有料
逛展攻略已为您备好
收藏这篇,轻松逛展不迷路!

提前预登记享现场免费门票*


01
展会概况
02
快速入场
03
交通指南
04
餐饮指南
05
住宿指南
06
福利指南(千元大奖等你哦)
01
展会概况
一
二
三
四
五
六
日
30
十二
31
十三
1
十四
2
十五
3
十六
4
寒食节
5
清明节
6
十九
7
二十
8
廿一
9
廿二
10
廿三
11
廿四
12
廿五
13
廿六
14
廿七
15
廿八
16
廿九
17
三月
18
初二
19
初三
20
谷雨
21
初五
22
世地球日
23
世读书日
24
航天日
25
初九
26
初十
27
十一
28
十二
29
十三
30
十四
1
劳动节
2
十六
3
十七
2026
04
Apr.
参观时间

4月9-11日 09:00 - 17:00
4月12日 09:00 - 15:00
*每日闭馆前30分钟停止入场
展会地点

厦门国际博览中心(翔安)
展会规模

近70,000平方米
展览范围


(点击查看大图)
数控机床:
CNC加工中心、铣床、车床、磨床、镗床、锯床、电火花机、线切割机、特种加工机床功能部件、附件;
激光工业:
切割、焊接、雕刻、打标、金属成型、锻压、冲压、钣金加工、热处理 ;
刀工模具:
模具及材料、工/刀/夹具、磨料磨具、增材制造/3D打印 ;
机器人与工业自动化:
工业机器人、系统集成、机器视觉、智能控制系统、传动技术、工业自动化、自动化生产线、检测设备、智能工厂整体解决方案、塑料机械、塑料制品、橡塑原材料、压铸、铸造设备、节能技术、工业环保、工业清洁、三废处理、生态环保
2026厦门电子制造与信息技术展
半导体、电子材料元器件、电路载体、电子制造全流程设备、光电、新兴技术场景应用、数字化生态等
2026厦门“好房子”科技暨智能建造展
建筑设备、施工机械、智慧管理平台、绿色建材、建筑大模型、建筑设计、智能工程机械、智能家居、智能安防等
部分参展品牌


同期活动


(点击查看大图)
02
快速入场
逛展第一步,登记先做好


参观
观众登记
观众扫码注册成功后,凭电子二维码或身份证扫码入场(偷偷告诉你,提前预登记可凭登记信息到西登录大厅报到中心领取1张咖啡券哦)。抵达现场后,可前往服务台领取《参观导览》,轻松逛展,还能参与抽奖赢好礼!
如需实体证件请到西登录大厅客商报到中心领取。
展会入场Q&A
Q
境外观众如何入场参观?
非大陆居民:开展期间携护照/港澳通行证/台胞证至西登录大厅客商报到中心进行注册登记,凭参观证入场参观。
A
Q
未成年人是否允许入场参观?
本展会为专业贸易展会,原则上十八周岁以上人士方可入场参观。若未满十八周岁的观众需入场,按照要求,需签署《未成年人进场免责声明》后方可入场。
A
Q
进场要刷身份证吗
不需要,注册成功后扫电子二维码即可入场,报名注册时需填写身份证号码。
A
03
交通指南
地铁(强推!不堵车)
厦门国际博览中心可乘地铁直达,强烈推荐大家选择绿色出行~
您可以乘坐地铁3号线到【国博中心站】下车,从4号口步行50米至展馆西登录厅。
自驾车(车位管够,停车无忧)
如果您选择自驾,来馆请导航至【厦门国际博览中心】14号口、6号口进入地下停车场,从1号口、7号口出地下停车场。
厦门国际博览中心总停车位4393个,出入口4个,车位充足,停车无忧!
停车场设有智慧泊车系统,支持智慧导航、一键寻车、付费等功能。


一键寻车功能演示
网约/出租车(车位管够,停车无忧)
直接导航 “厦门国际博览中心(翔安)”,给大家扒了个费用参考,心里有数不被坑:
厦门站 | 厦门站-厦门国际博览中心约19公里,乘坐网约/出租车全程约22分钟,费用约50元。 |
厦门 北站 | 厦门北站-厦门国际博览中心约25公里,乘坐网约/出租车全程约30分钟,费用约60元。 |
机场 T4航站 | T4航站楼-厦门国际博览中心约10公里,乘坐网约/出租车全程约10分钟,费用约20元。 |
机场 T3航站 | T3航站楼-厦门国际博览中心约12公里,乘坐网约/出租车全程约15分钟,费用约25元。 |
04
餐饮指南

1
用餐服务区
1号馆北侧设有用餐服务区
2
中央廊道服务区
展馆中央廊道更有综合餐饮区,中餐、西餐、咖啡等一应俱全,满足多样用餐需求!
3
小食餐车
各展馆内分布有小型餐饮车,提供咖啡、小食、饮品等便捷补给。



05
住宿指南
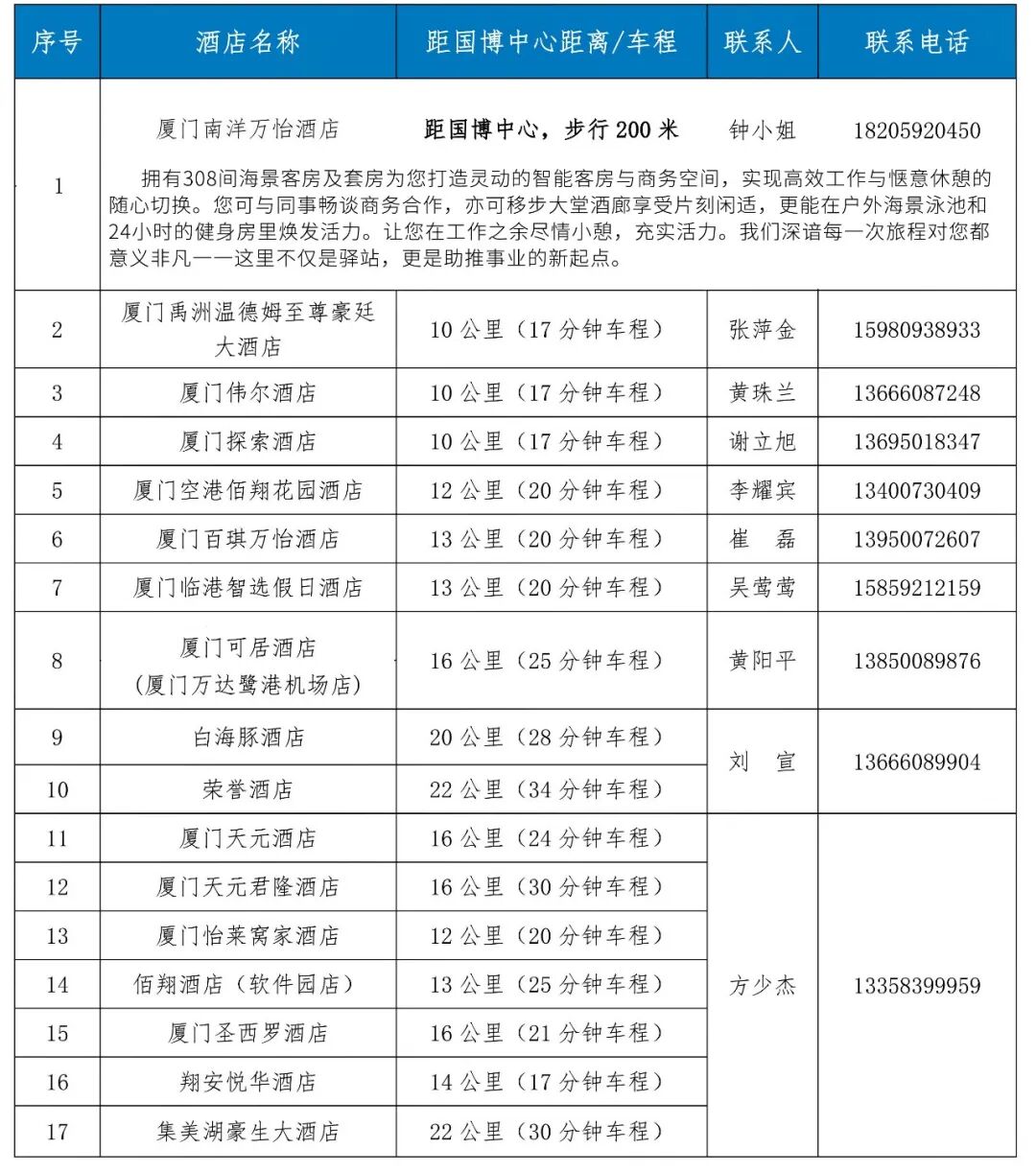
建议提前预订酒店,展会期间房源可能会紧张哦!
酒店推荐


06
福利指南
福利1




逛展集章抽好礼
在报到台领取《参观导览》,按照参观导览图中标注的盖章点前往相应展位盖章,同时转发本篇推文至朋友圈,即可获得抽奖机会!
千元大奖·不容错过·千元大奖·不容错过



智造幸运星
整点抽大奖
完成打卡抽奖后,可额外领取整点抽奖券。4月9日—11日,每日10:00、11:00、12:00、14:00、15:00、16:00 整点开奖,抽取幸运观众。
部分奖品




福利2




福利驿站
1号馆北侧设有福利驿站,汇集各类食品、饮品、茶品、护肤品、地方特产等丰富好物,您逛展劳累时可到此休憩补给、轻松选购。

4月9日-12日
厦门国际博览中心(翔安)
收好这份攻略
约上小伙伴
一起解锁工业数智化的无限可能!

厦门工业博览会
#厦门工业博览会 暨 #海峡两岸机械电子商品交易会(简称“#厦门工博会”)是两岸权威机构携手打造的工业交流盛会,自1997年创办以来已成功举办29届。展会立足东南沿海,辐射全国,链接全球,现已成为兼具国际化、品牌化、市场化和实效性的大型工业展会,是参展企业开拓市场、宣传品牌、获取资讯以及技术交流的重要平台。

提前预登记享现场免费门票*
