【公示】工信部:2025年度智能制造系统解决方案“揭榜挂帅”项目
科技创新企业服务中心 2025-12-11
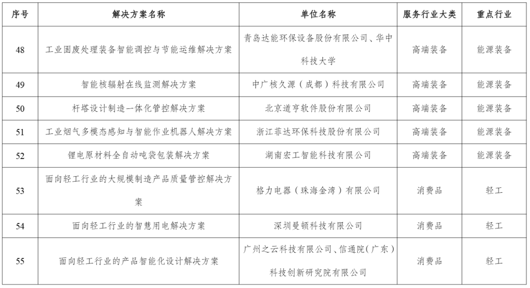
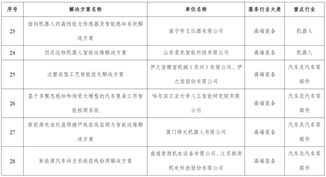
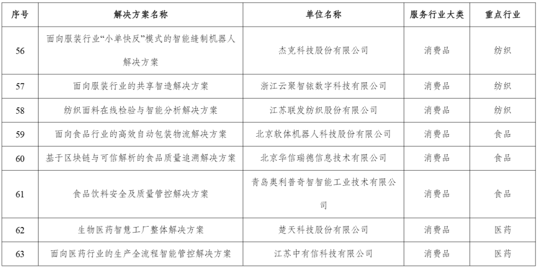
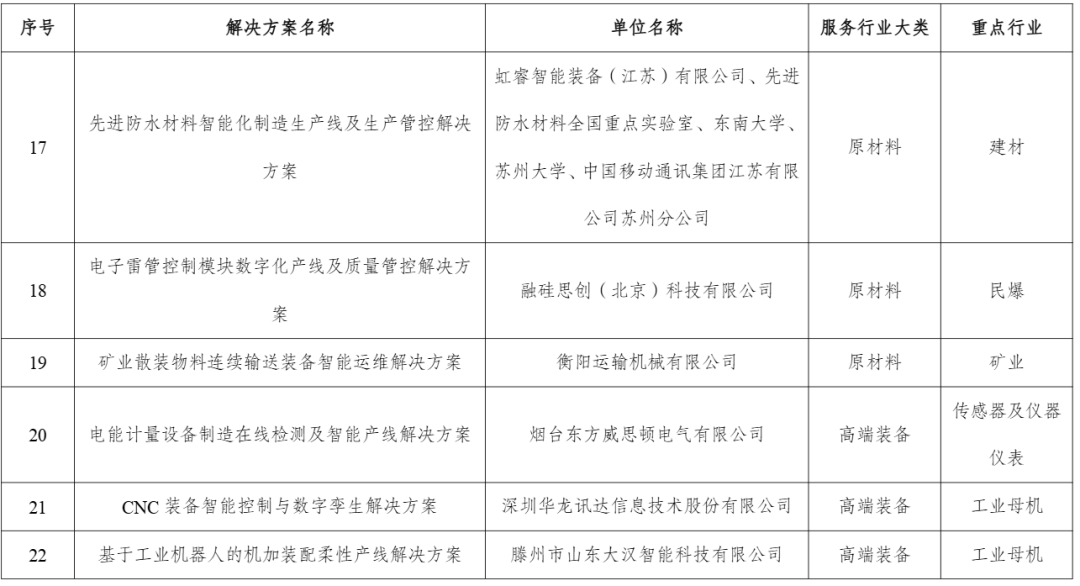
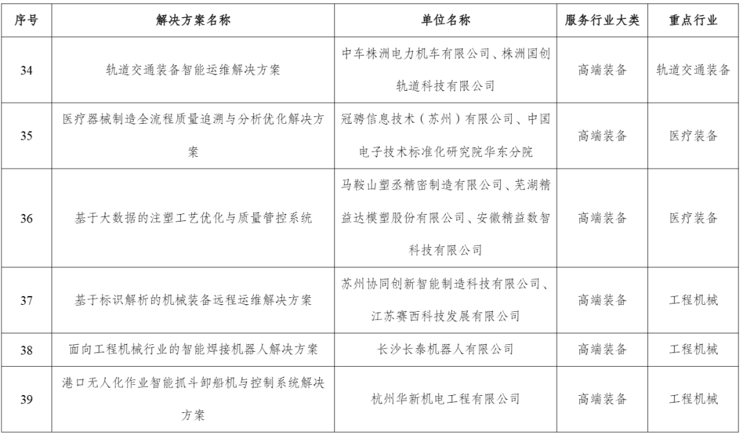
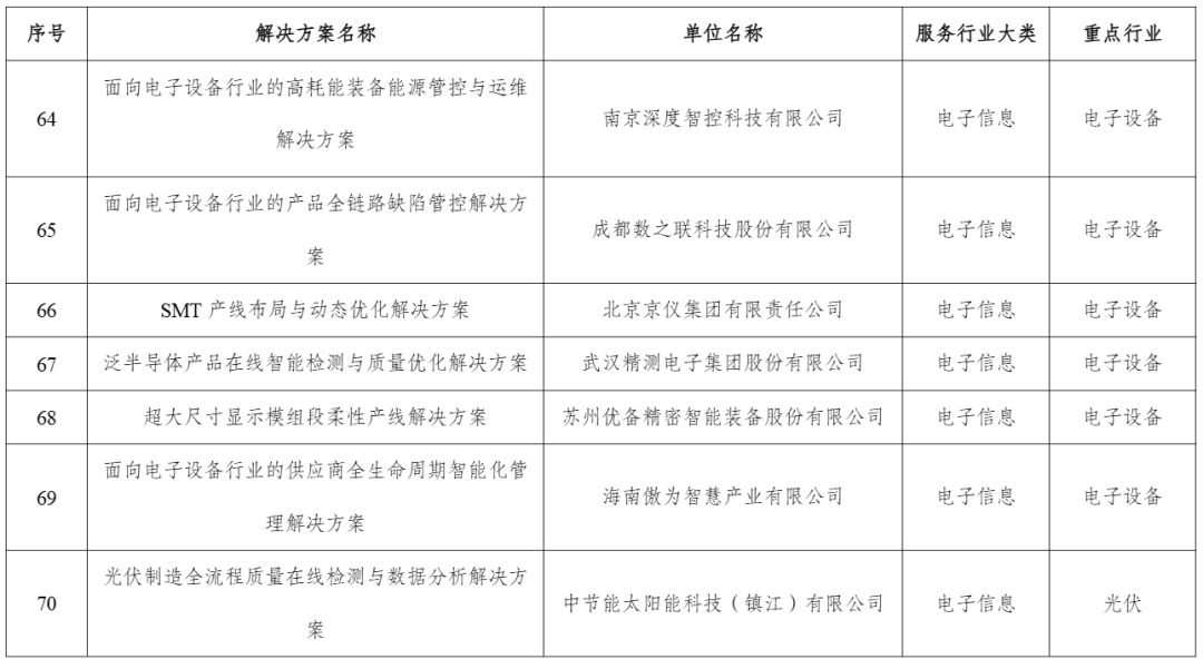
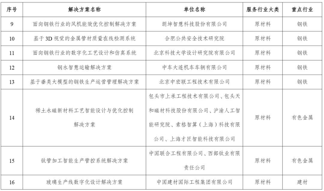
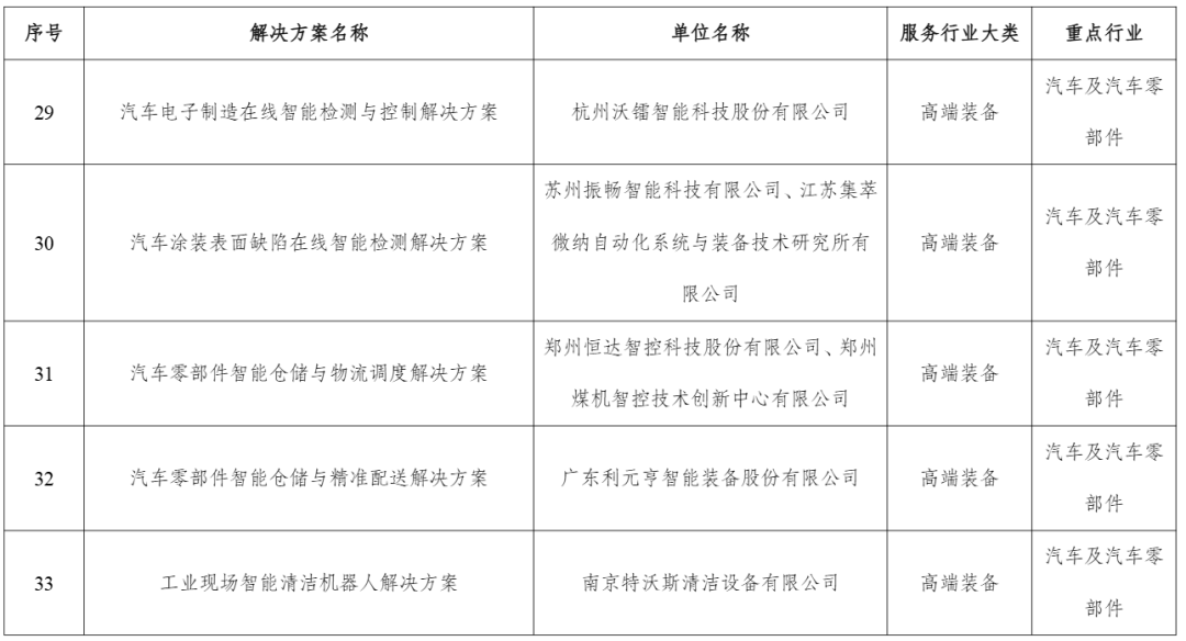
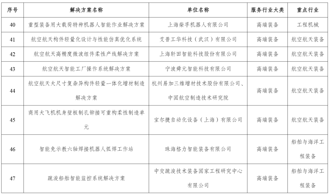
根据《关于开展2025年度智能制造系统解决方案“揭榜挂帅”项目申报和已揭榜项目验收工作的通知》(工信厅联通装函〔2025〕411号),现将拟入选的2025年度智能制造系统解决方案“揭榜挂帅”项目名单进行公示,请社会各界监督。如有异议,请在公示期内将书面意见反馈至工业和信息化部装备工业一司(智能制造处)。公示时间:2025年12月10日-2025年12月16日附件:2025年度智能制造系统解决方案“揭榜挂帅”项目公示名单