点击上方“冶金信息网“,关注我们

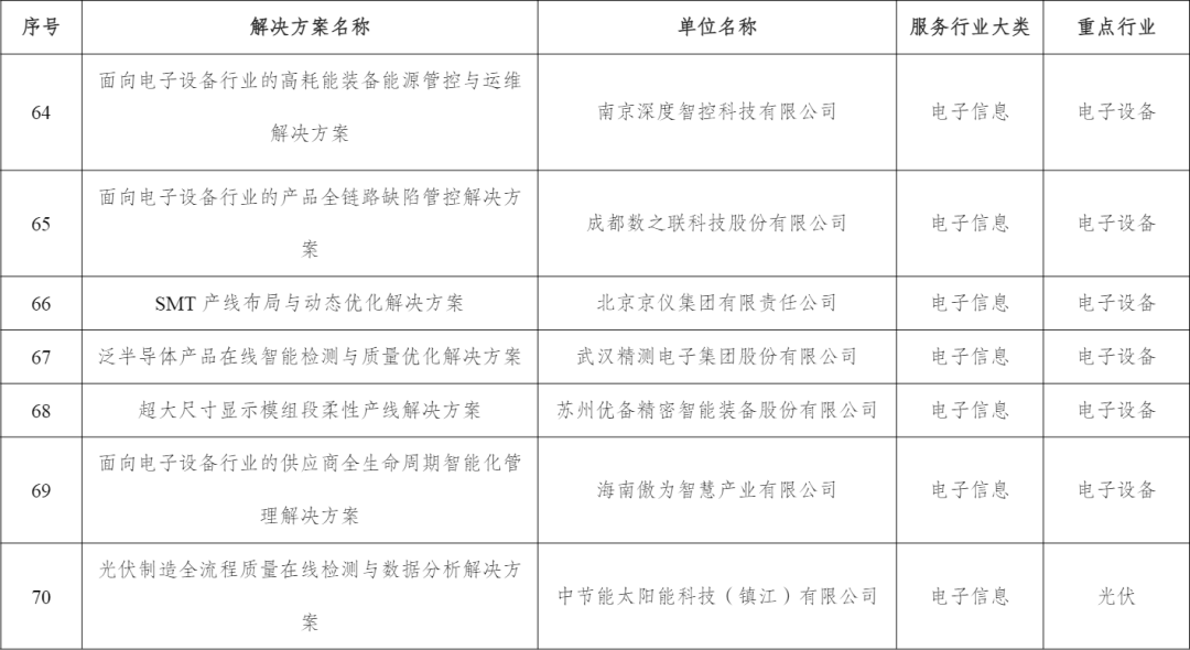
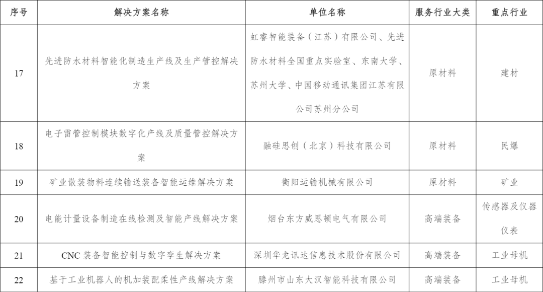
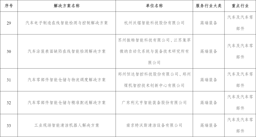
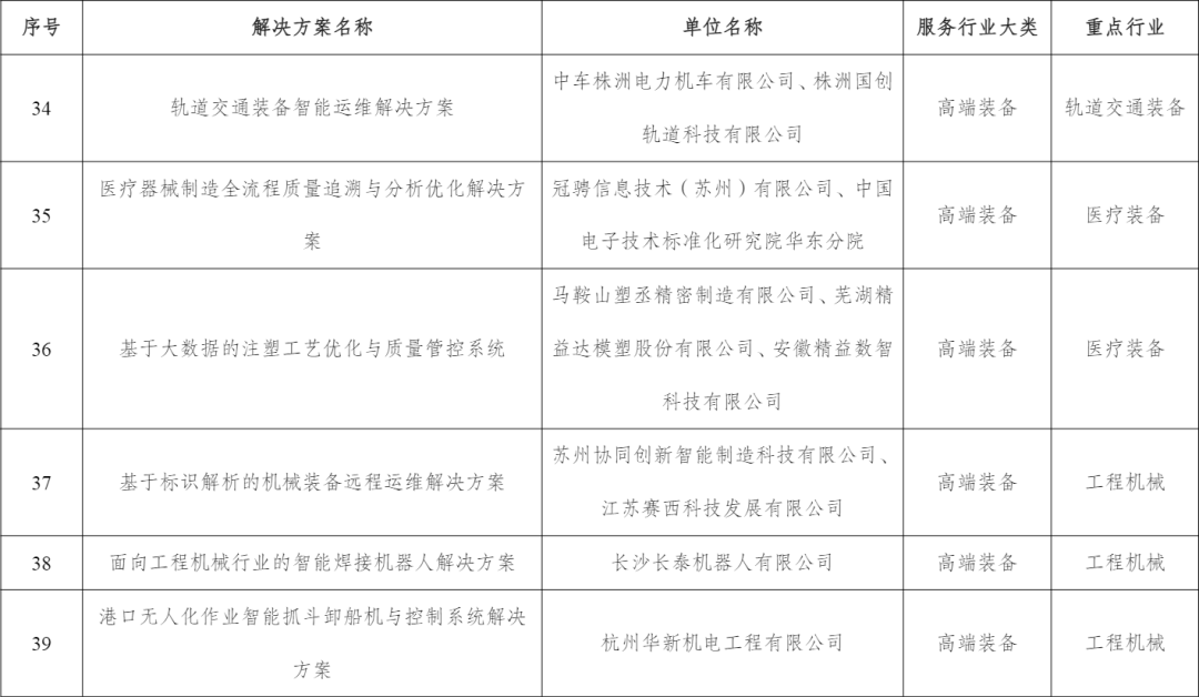
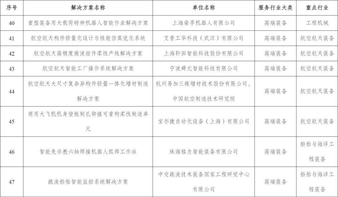
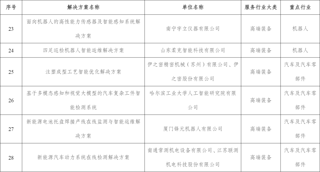
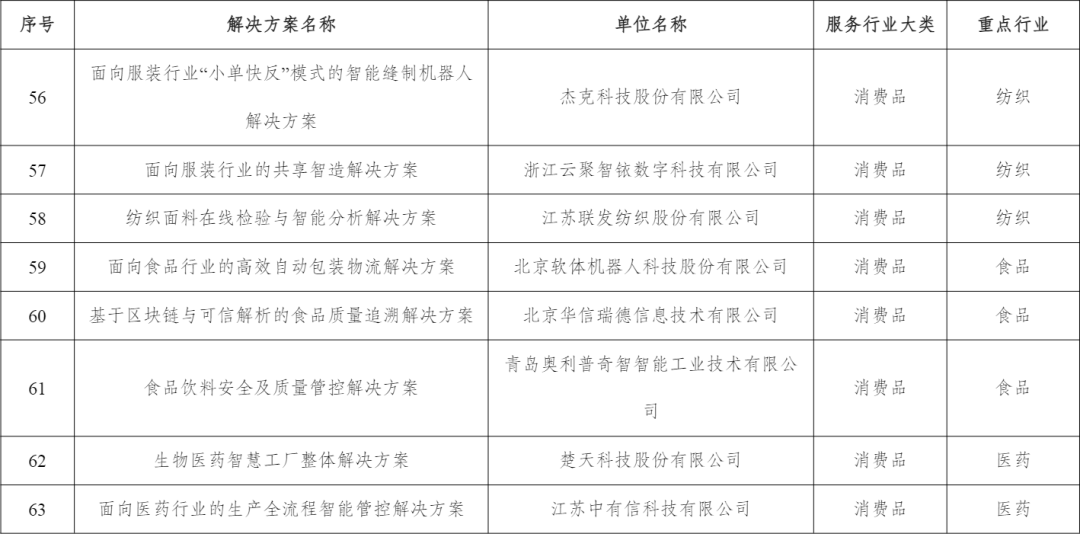
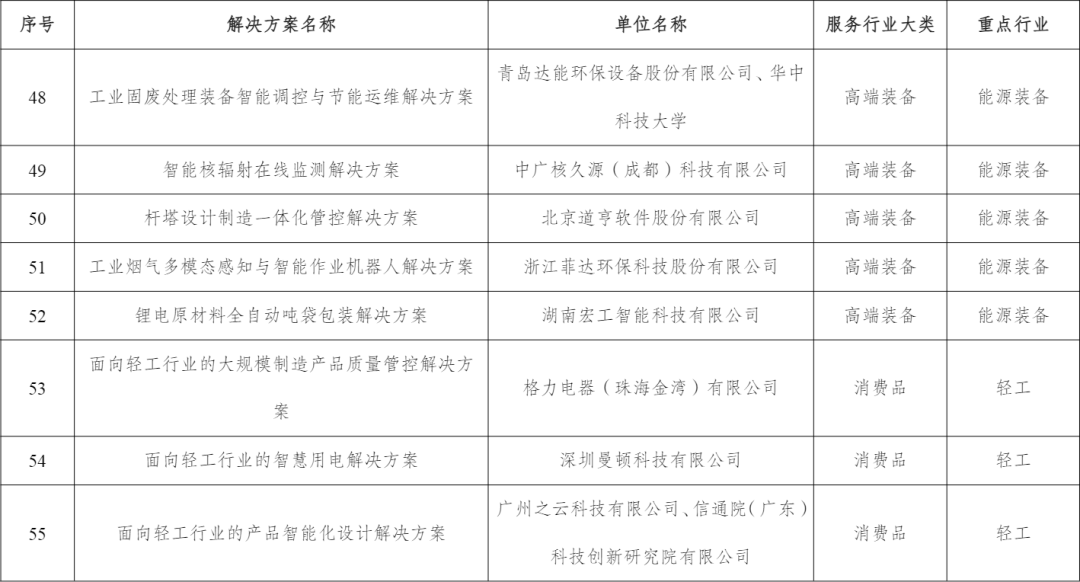
根据《关于开展2025年度智能制造系统解决方案“揭榜挂帅”项目申报和已揭榜项目验收工作的通知》(工信厅联通装函〔2025〕411号),现将拟入选的2025年度智能制造系统解决方案“揭榜挂帅”项目名单进行公示,请社会各界监督。如有异议,请在公示期内将书面意见反馈至工业和信息化部装备工业一司(智能制造处)。

公示时间:2025年12月10日至2025年12月16日

电  话:010-68205633

传  真:010-66013726

附件:2025年度智能制造系统解决方案“揭榜挂帅”项目公示名单





欢迎合作·联系小编



版权声本文来源于工业和信息化部等,由冶金信息网整理发布,版权归原作者所有,如标错来源或侵权,请跟我们联系。其他第三方若要转载此文章请事先联系沟通并注明来源;文章内容如有偏颇,敬请各位指正。欢迎关注微信公众号【冶金信息网】


冶金信息研究所

业务介绍

冶金信息研究所依托国家科技图书文献中心(NSTL)冶金分中心、中国工程科技知识中心(CKCEST)冶金分中心、国家产业技术基础公共服务平台、中国金属学会情报分会、中国知识产权发展联盟冶金专业委员会、国家一级科技查新咨询单位、国家甲级工程咨询资质单位等平台和信息资源优势,面对行业和企业,创新开展冶金信息网一站式信息服务和信息情报咨询服务。冶金信息研究所在信息情报咨询、知识产权咨询、企业信息情报系统建设等方面形成独特的咨询业务品牌优势,为行业和企业高质量发展提供有力支撑。

主要业务工作:

1.冶金信息网一站式信息服务

冶金信息网(www.metalinfo.cn)始建于1997年,是冶金行业专业从事科技文献、产业政策、技术信息、市场信息服务的信息资源网站。网站由情报系统、产业政策、企业跟踪、热点专题、钢铁标准、数据中心、产品中心、科技文献等功能模块构成。

1)情报系统:数据覆盖政策法规、宏观经济、行业动态、价格行情、产线装备、工艺技术、产品研发、技经指标等行业宏观信息和企业微观信息,为企业领导层提供决策支持,为企业科技创新、产品研发提供支撑。

2)产业政策:主要包括冶金等领域国家各部委、国务院办公厅以及地方发改委、工信部等部委颁布的最新政策和法规。协助用户掌握最新政策动态,做出正确决策。产业政策每日更新

3)企业跟踪:追踪超过220家钢铁企业及行业内各大设计院的最新的技术、产线装备、兼并重组、重点项目实施等动态。其中包括了宝武、鞍钢、河钢、首钢、建龙、沙钢、华菱、中信特钢等重点钢铁集团以及京津冀、长三角、珠三角、环渤海等重点区域的钢铁企业的情况,为用户及时掌握行业发展动态提供支撑。企业信息每日更新。

4)热点专题:包含钢筋、钢管、特殊钢、汽车用钢、新材料、硅钢、冶金炉料、耐火材料、钢材热处理、工程用钢、机械用钢、管线用钢、棒线材、碳中和、再生资源、超低排放、智能制造等30多个行业热点专题数据库。

5)钢铁标准:收录1955年-至今与钢铁相关的国标(GB)、行标(YB YS)、团标(T/CISA)、欧标(EN)、美标(ASTM)、日标(JIS)、国际标准(ISO)、其他标准(DIN、API、GOST、IS、ASME、SAE、SEP等)等共计11.3万篇。钢铁标准模块每月更新。

6)数据中心。包括钢铁、不锈钢、钢坯、废钢、焦炭、煤炭、铁合金、铁矿石、建材、有色、家电、汽车、海运等19个领域的全球官方统计数据,以及电炉、高炉、转炉、连铸、炼焦、轧钢、烧结7个工序的技术经济指标。

7)产品中心:包含钢筋行业月度分析报告、钢管行业月度分析报告、世界钢铁技术月刊、国际钢铁壹周要闻等情报信息产品,以及棒线材、大型型钢、加热炉、炼钢工艺与设备等工艺产品专题技术文集27种。

8)科技文献:包括中文期刊、外文期刊、中文会议、外文会议、学位论文、会议报告、中文专利、馆藏资源、OA期刊、NSTL科技文献等3440余万篇文献

2.企业信息情报平台建设

企业信息情报平台(MIS)是企业掌控信息情报的专业工具,主要基于信息采集、智能检索、语义分析、文本挖掘等核心技术,对企业自身、竞争对手和企业外部环境的信息进行收集、存储、处理、分析和应用。

企业信息情报平台(MIS)用于提升企业信息情报能力,提高企业决策效率和可靠性。

(1)按需跟踪收集互联网信息;

(2)整合外部信息;

(3)管理内部信息;

(4)一站式信息情报检索分析;

(5)可集成情报跟踪、标准查新、对标等实用功能模块;

(6)积累企业数据资产。

3.信息情报咨询

深耕行业情报半个多世纪,积累全球信息资源20余年,掌握强大分析工具,聚集咨询精英,累计完成超过500个信息产品、1000项信息情报咨询课题。主要咨询方向如下。

1)政策咨询

2)品种技术与市场研究

3)海外投资咨询

4)国外企业情报跟踪

5)国外矿山、冶金项目跟踪

6)国外先进钢铁企业产线对标

4.查新和知识产权咨询

作为行业唯一的专业一级查新咨询单位,开展全领域文献检索、科技查新服务,每年完成查新1000多项。凭借国际权威的专利分析平台和专业研究团队,为企业提供如下知识产权咨询服务。

1)专利挖掘与布局

2)竞争对手专利调查、跟踪

3)专利预警、侵权分析及应对

4)专利检索、分析及数据库建设

5)企业知识产权发展战略规划

5.行业会议

1)中国钢铁工业信息大会

2)冶金领域知识服务论坛

3)中国知识产权发展联盟冶金专业委员会年度会议

联系我们

网站技术支持/企业信息情报平台建设热线

010-85115121

网站订购/信息情报咨询合作

杜素静  13520206624

dusujing@cmisi.cn

杜金晖  17860507320

dujinhui@cmisi.cn

知识产权咨询/科技查新

010-65265341

查新 QQ:2432541878

所长热线:010-85115126

冶金信息网:www.metalinfo.cn